





所属成套资源:湖北省部分高中2026届高三上学期期中联考各学科试卷及答案
湖北省部分高中2026届高三上学期期中联考化学试卷(Word版附解析)
展开 这是一份湖北省部分高中2026届高三上学期期中联考化学试卷(Word版附解析),文件包含湖北省部分高中联考2026届高三上学期11月期中化学试题解析版docx、湖北省部分高中联考2026届高三上学期11月期中化学试题docx等2份试卷配套教学资源,其中试卷共23页, 欢迎下载使用。
本试卷共8页,19题,全卷满分100分,考试用时75分钟。
★祝考试顺利★
注意事项:
1、答题前,请将自己的姓名、准考证号、考场号、座位号填写在试卷和答题卡上,并将准考证号条形码粘贴在答题卡上的制定位置。
2、选择题的作答:每小题选出答案后,用2B铅笔把答题卡上对应题目的答案标号涂黑,写在试卷、草稿纸和答题卡上的非答题区域均无效。
3、非选择题作答:用黑色签字笔直接答在答题卡对应的答题区域内,写在试卷、草稿纸和答题卡上的非答题区域均无效。
4、考试结束后,请将答题卡上交。
一、选择题:本题共15小题,每题3分,共45分,每小题仅有一项是符合题意。
1.“无人机”在军工、民用等领域发挥着积极作用。下列有关“无人机”说法正确的是( )
A.其控制芯片主要材料为SiO2
B.机翼主体——碳纳米材料,属于有机高分子材料
C.起落架用到的航空铝材合金,比纯铝的熔点高,硬度大
D.机身所用的玻璃纤维增强聚酯树脂,属于复合材料
2.科学家通过观察金星的酸性云层,分析出金星存在磷化氢气体,从而推测金星可能存在生命的迹象。下列说法不正确的是( )
A.原子半径大小:PPH3
C.酸性:H2SO4>H3PO4 D.非金属性:PY>X
B.第一电离能:W>E,电负性:W
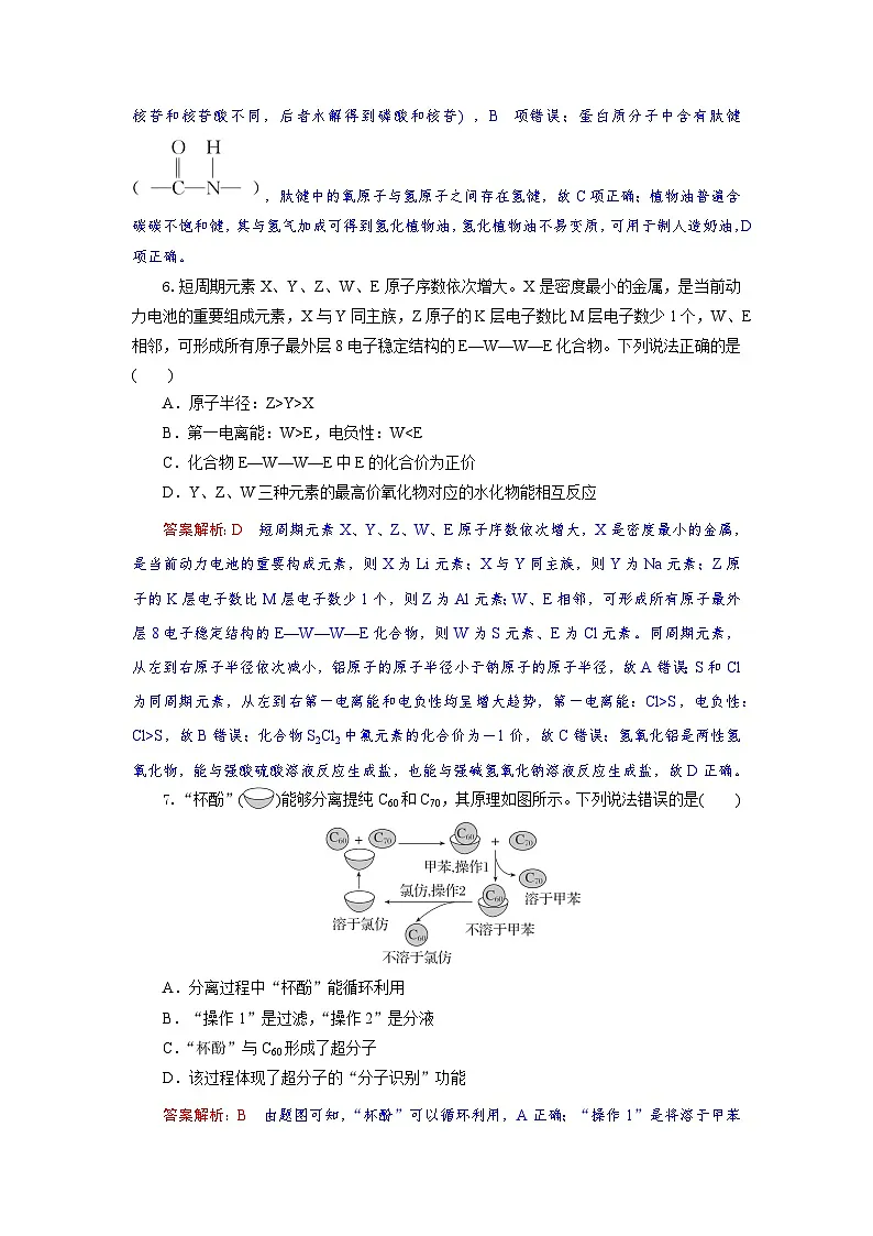
相关试卷 更多
- 1.电子资料成功下载后不支持退换,如发现资料有内容错误问题请联系客服,如若属实,我们会补偿您的损失
- 2.压缩包下载后请先用软件解压,再使用对应软件打开;软件版本较低时请及时更新
- 3.资料下载成功后可在60天以内免费重复下载
免费领取教师福利 








