若您为此资料的原创作者,认为该资料内容侵犯了您的知识产权,请扫码添加我们的相关工作人员,我们尽可能的保护您的合法权益。
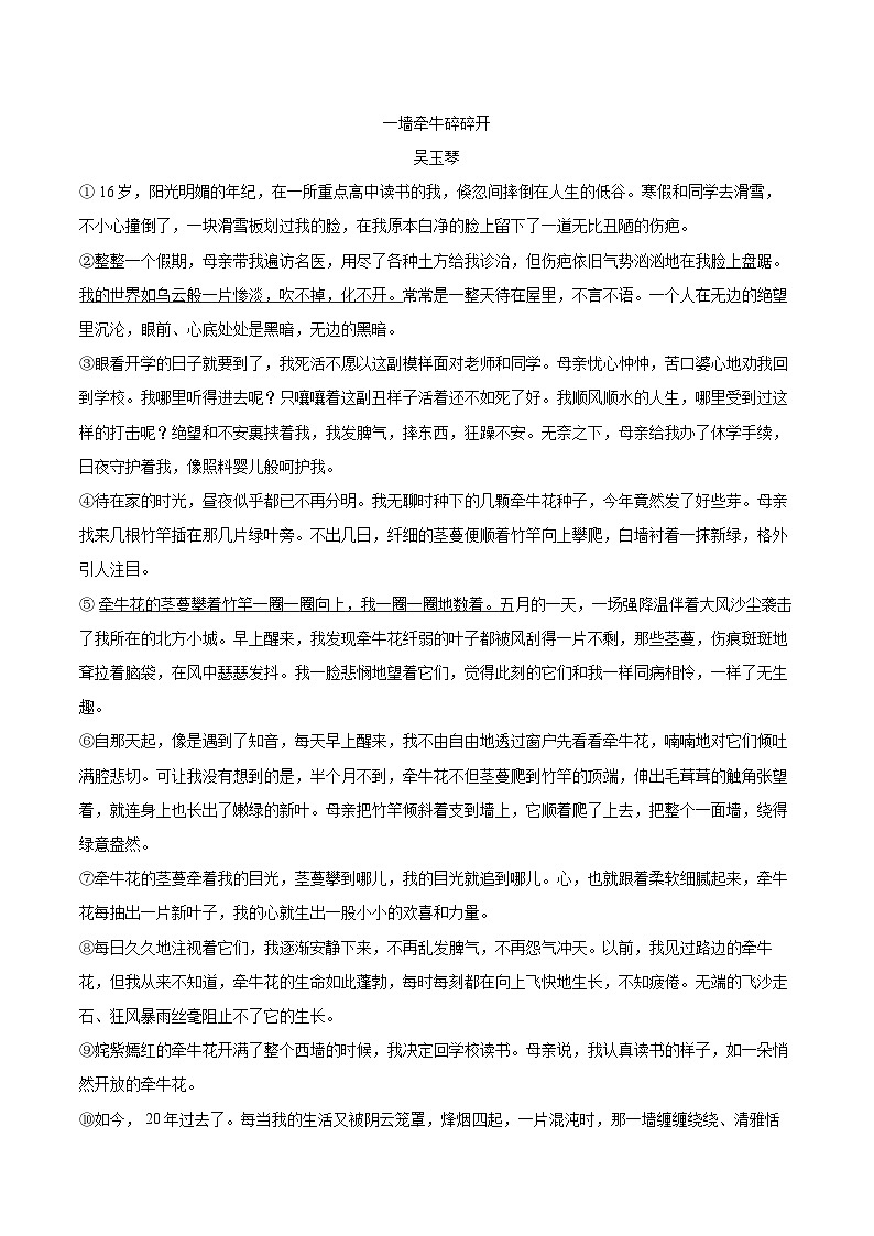
1/19
2/19
3/19
还剩16页未读,
继续阅读
2025-2026学年福建省福州市闽侯县七年级(上)期中语文试卷
展开
这是一份2025-2026学年福建省福州市闽侯县七年级(上)期中语文试卷,共19页。试卷主要包含了默写,综合性学习,现代文阅读,文言文阅读,诗歌鉴赏,作文等内容,欢迎下载使用。
相关试卷
福建省福州市福清市2023-2024学年七年级上学期期中语文语文试卷(学生版):
这是一份福建省福州市福清市2023-2024学年七年级上学期期中语文语文试卷(学生版),共8页。试卷主要包含了积累与运用,阅读,写作等内容,欢迎下载使用。
2023-2024学年福建省福州市闽侯县七年级(下)期末语文试卷(含详细答案解析):
这是一份2023-2024学年福建省福州市闽侯县七年级(下)期末语文试卷(含详细答案解析),共18页。试卷主要包含了默写,名著阅读,综合性学习,现代文阅读,诗歌鉴赏,作文等内容,欢迎下载使用。
2022-2023学年福建省福州市闽侯县七年级(上)期末语文试卷:
这是一份2022-2023学年福建省福州市闽侯县七年级(上)期末语文试卷,共13页。试卷主要包含了基础知识积累,阅读,作文等内容,欢迎下载使用。
相关试卷 更多
资料下载及使用帮助
版权申诉
- 1.电子资料成功下载后不支持退换,如发现资料有内容错误问题请联系客服,如若属实,我们会补偿您的损失
- 2.压缩包下载后请先用软件解压,再使用对应软件打开;软件版本较低时请及时更新
- 3.资料下载成功后可在60天以内免费重复下载
版权申诉
免费领取教师福利

