搜索
      上传资料 赚现金

      山东省德州市九校联考2025-2026学年高二上学期11月期中考试生物试卷

      • 699.53 KB
      • 2025-11-16 17:49:28
      • 21
      • 0
      • 教习网6560351
      加入资料篮
      立即下载
      山东省德州市九校联考2025-2026学年高二上学期11月期中考试生物试卷第1页
      1/11
      山东省德州市九校联考2025-2026学年高二上学期11月期中考试生物试卷第2页
      2/11
      山东省德州市九校联考2025-2026学年高二上学期11月期中考试生物试卷第3页
      3/11
      还剩8页未读, 继续阅读

      山东省德州市九校联考2025-2026学年高二上学期11月期中考试生物试卷

      展开

      这是一份山东省德州市九校联考2025-2026学年高二上学期11月期中考试生物试卷,共11页。试卷主要包含了单选题,多选题,解答题,解答题组,实验题等内容,欢迎下载使用。
      正常情况下,组织液由毛细血管的动脉端不断产生,同时一部分组织液又经毛细血管静脉端返回毛细血管内,另一部分组织液则经淋巴管流入血液。组织液的量与有效滤过压有关,如果有效滤过压为正值,表
      示有液体从毛细血管滤出,且滤出量与有效滤过压呈正相关;如果为负值,表示有液体被重吸收回毛细血管。下列叙述错.误.的是( )
      组织细胞的活动参与组织液的形成和维持 B.毛细血管动脉端和静脉端的有效滤过压分别为正值和负值 C.从毛细血管渗出的液体大部分能够被静脉端重吸收回血浆 D.若某人长期营养不良,动脉端的有效滤过压会降低,而发生组织水肿
      科研人员给小鼠持续注射可卡因,获得毒品成瘾模型鼠。停止可卡因注射后,分别检测不同小鼠大脑皮层运动区部分神经元的突触数量,结果如下图所示。下列相关分析错误的是()
      突触前神经元需要借助化学信号向树突传递信息 B.兴奋在反射弧中神经纤维上双向传导,突触处单向传递 C.毒品成瘾后要维持大脑兴奋需摄入的可卡因将增多 D.慢跑训练可能通过恢复突触新生来减弱对毒品的依赖
      斯他林提出:如果一种物质被称为激素,那么它需要满足两个原则,第一,移除这种物质的分泌腺一定会引发疾病或死亡;第二,如果把健康个体的分泌腺移植到受损个体身上,后者的病情将得到缓解。很多激素的发现都离不开科学家们孜孜不倦的探索,下列叙述错误的是()
      斯他林的观点体现了科学实验中的“减法原理”和“加法原理” B.公鸡睾丸的摘除和重新移植实验证明了是雄性激素睾酮影响了公鸡的雄性特征 C.手术摘除成年狗的甲状腺,狗出现行动呆笨迟缓、精神萎靡等症状,证明甲状腺与神经系统的兴奋性有关
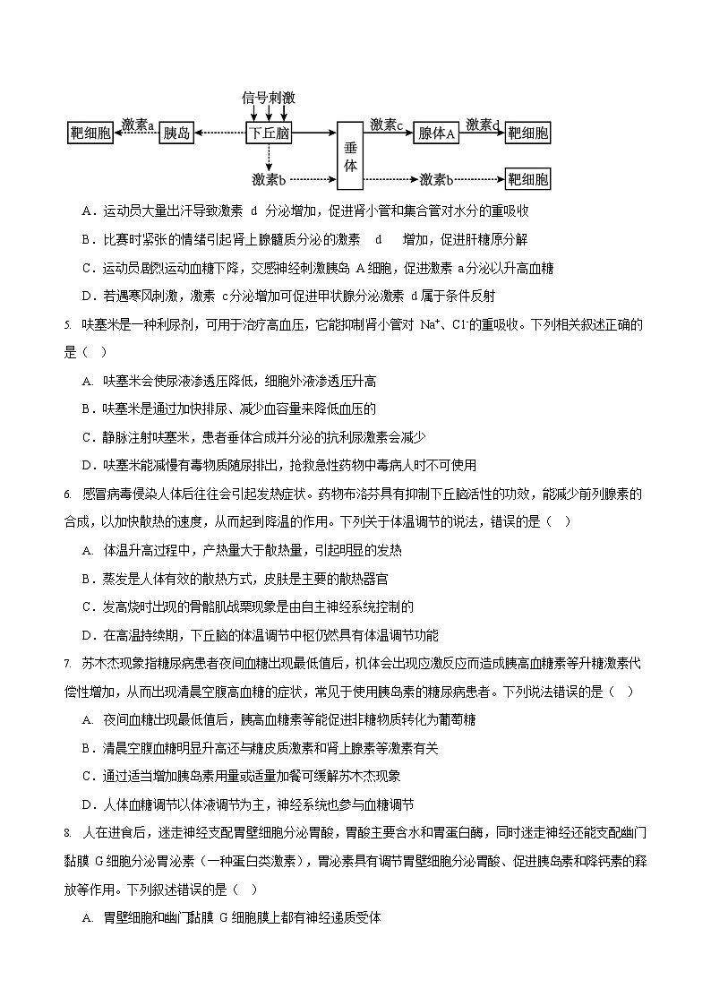
      D.通过抑制胰蛋白酶的活性,直接提取了正常胰腺中的胰岛素,并用于对糖尿病患者的治疗 4.下图为马拉松运动员在比赛前后生命活动调节的部分过程。下列叙述正确的是()
      A.运动员大量出汗导致激素 d 分泌增加,促进肾小管和集合管对水分的重吸收 B.比赛时紧张的情绪引起肾上腺髓质分泌的激素 d 增加,促进肝糖原分解 C.运动员剧烈运动血糖下降,交感神经刺激胰岛 A 细胞,促进激素 a 分泌以升高血糖 D.若遇寒风刺激,激素 c 分泌增加可促进甲状腺分泌激素 d 属于条件反射
      呋塞米是一种利尿剂,可用于治疗高血压,它能抑制肾小管对 Na+、C1-的重吸收。下列相关叙述正确的是( )
      呋塞米会使尿液渗透压降低,细胞外液渗透压升高 B.呋塞米是通过加快排尿、减少血容量来降低血压的 C.静脉注射呋塞米,患者垂体合成并分泌的抗利尿激素会减少 D.呋塞米能减慢有毒物质随尿排出,抢救急性药物中毒病人时不可使用
      感冒病毒侵染人体后往往会引起发热症状。药物布洛芬具有抑制下丘脑活性的功效,能减少前列腺素的合成,以加快散热的速度,从而起到降温的作用。下列关于体温调节的说法,错误的是( )
      体温升高过程中,产热量大于散热量,引起明显的发热 B.蒸发是人体有效的散热方式,皮肤是主要的散热器官 C.发高烧时出现的骨骼肌战栗现象是由自主神经系统控制的 D.在高温持续期,下丘脑的体温调节中枢仍然具有体温调节功能
      苏木杰现象指糖尿病患者夜间血糖出现最低值后,机体会出现应激反应而造成胰高血糖素等升糖激素代偿性增加,从而出现清晨空腹高血糖的症状,常见于使用胰岛素的糖尿病患者。下列说法错误的是( )
      夜间血糖出现最低值后,胰高血糖素等能促进非糖物质转化为葡萄糖 B.清晨空腹血糖明显升高还与糖皮质激素和肾上腺素等激素有关 C.通过适当增加胰岛素用量或适量加餐可缓解苏木杰现象 D.人体血糖调节以体液调节为主,神经系统也参与血糖调节
      人在进食后,迷走神经支配胃壁细胞分泌胃酸,胃酸主要含水和胃蛋白酶,同时迷走神经还能支配幽门黏膜 G 细胞分泌胃泌素(一种蛋白类激素),胃泌素具有调节胃壁细胞分泌胃酸、促进胰岛素和降钙素的释放等作用。下列叙述错误的是( )
      胃壁细胞和幽门黏膜 G 细胞膜上都有神经递质受体
      胃酸和胃泌素都需要通过体液运输到靶器官、靶细胞 C.胃泌素与靶细胞上的受体结合并起作用后就被灭活 D.胰岛 B 细胞中一定含有能完整表达的胃泌素受体基因
      研究发现,过度训练可导致运动员出现“过度训练综合征”(OTS),其机制与下丘脑-垂体-肾上腺轴(HPA轴)功能紊乱密切相关。在 OTS 状态下,机体出现糖皮质激素水平升高、免疫力下降、炎症反应紊乱等特征。已知细胞因子 IL-6 可刺激下丘脑分泌 CRH(促糖皮质激素释放激素),而高浓度糖皮质激素可负反馈抑制巨噬细胞释放 IL-6。下列叙述正确的是( )
      口服一定量的 IL-6 会加重 HPA 轴功能紊乱
      糖皮质激素分泌过程中既有分级调节又有反馈调节
      长期 OTS 状态下,机体对病原体的免疫监视功能会持续增强
      该机制说明神经系统可直接调节免疫细胞的代谢活动
      神经肽 Y(NPY)是交感神经释放的一种多肽类神经递质,在不同条件下对促性腺激素释放激素的影响不同,神经肽 Y 还能影响免疫细胞的功能,如图所示。下列叙述错误的是( )
      A.G 细胞属于机体的中枢神经系统
      B.G 细胞可能具有不同的 NPY 受体
      C.哺乳动物在生殖季节 NPY 会促进 G 细胞分泌促性腺激素释放激素
      D.NPY 不能影响机体的免疫监视功能
      过敏反应往往伴随着皮肤瘙痒,过敏原再次侵入机体时,可引起某些肥大细胞释放 LTC4,LTC4 与感觉神经元表面受体结合,引发瘙痒反射。下列说法错误的是( )
      过敏反应有快慢之分,具有明显的遗传倾向和个体差异 B.肥大细胞表面的抗体与某些 B 细胞膜上的受体能识别同一种过敏原 C.临床药物可通过抑制肥大细胞释放 LTC4 来治疗过敏症状 D.LTC4 作为神经递质能与感觉神经元表面的特异性受体结合
      科学家提出“酸生长理论”,认为生长素能够促进 H+向细胞外主动运输,使细胞壁周围 pH 下降,软化
      细胞壁从而促进生长。2021 年福建科研工作者证实生长素可以诱导细胞膜上类受体激酶(TMK)激活质子泵,将大量 H+泵出细胞外,为解释“酸生长理论”提供证据。根据以上信息,以下说法错误的是( )
      将胚芽鞘切段放入酸性缓冲液中也能表现促进细胞伸长的效果
      将胚芽鞘切段置于 pH 为 7 的缓冲液,施加生长素,促进生长的作用减弱
      将 TMK 基因敲除的胚芽鞘放入适宜浓度的生长素溶液中,生长速度慢于正常胚芽鞘
      阻断胚芽鞘的呼吸作用后放入适宜浓度的生长素溶液中,一段时间后溶液 pH 将降低 13.土壤中盐浓度较高会导致脱落酸在番茄体内积累,随着脱落酸水平的升高,细胞通过一系列基因调控使赤霉素和细胞分裂素的浓度降低。研究表明脱落酸对赤霉素和细胞分裂素合成信号的抑制有利于盐胁迫条件下植物的存活。下列叙述错误的是( )
      赤霉素和细胞分裂素合成减少可以使植物生长减缓 B.脱落酸浓度升高可能与促进气孔开放的功能有关 C.植物激素并不是孤立地起作用,不同激素在代谢上还存在着相互作用 D.番茄的盐胁迫反应是由基因、激素和环境因素共同调节完成的
      某农户靠养殖黑山羊发家致富,黑山羊的(K 值-种群数量)/K 值随种群数量的变化趋势如图所示。下列叙述错误的是()
      曲线表示种群增长速率与种群数量呈负相关
      B.(K 值-种群数量)/K 值越大,影响种群增长的环境阻力越小 C.捕获黑山羊后种群剩余量最好控制在 S3 点对应的种群数量 D.S5 点对应的种群数量接近该种群在该环境中的 K 值
      关于种群数量变化及其影响因素,下列说法错误的是( ) A.猞猁常以雪兔为食,猞猁与雪兔的数量变化具有同步周期性 B.东亚飞蝗在干旱年份容易大爆发,体现了非密度制约因素影响种群数量 C.随种群密度的增加,池塘内的椎实螺的相对产卵量减少,体现了密度制约因素影响种群数量
      D.森林中林下植物的种群密度主要取决于林冠层的郁闭度,体现了密度制约因素影响林下植物种群数量
      细胞分裂素(CTK)可被氧化酶降解,其信号强度与根的生长关系如图所示。将拟南芥 CTK 的 3 个受
      体基因全部敲除获得“CTK 不敏感”植株,其根的生长被严重抑制。只敲除某个 CTK 受体基因的“CTK 部分不敏感”植株根的生长却明显增强。下列分析错.误.的是( )
      该实验可选野生型拟南芥根的生长做对照 B.不敏感植株因为 CTK 浓度过高而抑制根生长 C.CTK 信号强度与其浓度、受体含量有关 D.野生型拟南芥的 CTK 浓度可能高于最适浓度
      二、多选题
      正常生命活动需要机体的调节机制,下图关于人体的调节网络部分内容,结合图示内容分析相关说法正确的是()
      细胞因子属于免疫活性物质,免疫活性物质一定存在于内环境中 B.长期精神忧郁易引发肿瘤是神经系统导致内分泌紊乱抑制了免疫系统的功能 C.注射糖皮质激素可以提高器官移植成活率,能辅助治疗系统性红斑狼疮等疾病 D.图中有三类信号分子,都是通过体液传送直接与特异性受体接触后完成信息传递
      细菌脂多糖、荚膜多糖、聚合鞭毛素等能与 B 淋巴细胞表面的 BCR 抗原受体结合,产生激活 B 淋巴细胞的第一信号。该过程不需要 T 淋巴细胞的参与,因此称这类抗原为非胸腺依赖性抗原(TI 抗原),此外 TI抗原还能与 B 淋巴细胞表面的丝裂原受体结合,产生激活 B 淋巴细胞的第二信号。在两种信号作用下,B淋巴细胞只能分化形成浆细胞。下列相关叙述正确的是( )
      抗原能与机体内免疫细胞表面的受体结合 B.抗原是指能引起机体发生免疫反应的蛋白质 C.再次感染同种 TI 抗原时,机体不发生二次免疫应答 D.TI 抗原引发的免疫过程不需要抗原呈递细胞参与
      神经细胞间的突触联系往往非常复杂。下图为大鼠视网膜局部神经细胞间的突触示意图。当 BC 末梢有神经冲动传来时,甲膜内的突触小泡释放谷氨酸,与乙膜上的谷氨酸受体结合,使 GC 兴奋,诱导其释放内源性大麻素,内源性大麻素与甲膜和丙膜上的大麻素受体结合,发生相应的作用。据此分析,相关的叙述正确的是( )
      内源性大麻素作用于甲膜,使 BC 释放的谷氨酸增多 B.内源性大麻素作用于丙膜,进而使甘氨酸受体活化程度降低导致 Ca²⁺通道活性下降 C.细胞 AC 与细胞 BC 间突触的突触前膜为甲膜
      D.正常情况下,甘氨酸受体和 Ca²⁺通道不会成为内环境的成分 20.种群延续所需要的最小种群密度为临界密度,只有大于临界密度,种群数量才能增加,最后会达到并维持在一个相对稳定的数量,即环境容纳量(K 值)。不同环境条件下,同种动物种群的 K 值不同。图中曲线上的点表示在不同环境条件下某动物种群的 K 值和达到 K 值时的种群密度,其中 m 为该动物种群的临界密度,K0 以下的环境表示该动物的灭绝环境。a、b、c、d 四个点表示不同环境条件下该动物的 4 个种群的 K值及当前的种群密度,且 4 个种群所在区域面积相等,各种群所处环境稳定。不考虑迁入迁出,下列叙述
      正确的是()
      A.可通过提高 K 值对 a 点种群进行有效保护
      B.b 点种群发展到稳定期间,出生率大于死亡率
      C.c 点种群发展到稳定期间,种内竞争逐渐减弱 D.通过一次投放适量该动物可使 d 点种群得以延续
      三、解答题
      下丘脑特定神经元上的胰岛素受体与胰岛素结合后,导致该神经元的某激酶、钾离子通道相继被激活,最终通过迷走神经作用于肝脏,使肝脏中葡萄糖的生成减少,降低血糖水平。上述过程如图,回答下列问题:
      图中的迷走神经是外周神经系统的脑神经,主要分布在,支配肝脏的迷走神经属
      于。
      正常人血糖含量 。若某糖尿病模型患者补充足量胰岛素后,仍持续存在高血糖。据
      图分析,患者持续存在高血糖的可能原因中,除了胰岛素受体功能障碍外,还有
      (答出 2 点即可)。
      据图分析,若某正常个体下丘脑特定神经元的胰岛素受体出现功能障碍,则短期内该个体血液中胰岛素含量会,原因是。
      NK 细胞是一种细胞毒性淋巴细胞,通过分泌溶解性颗粒和产生效应细胞因子来发挥作用。NK 细胞的
      免疫功能不依赖于抗原呈递,而是依赖于自身广泛的活化受体,可以靶向杀伤恶性肿瘤细胞。肿瘤微环境中的低氧、富含脂质和乳酸、缺乏葡萄糖,使其极不利于免疫细胞的生存。研究发现经过为期 3 周的周期性禁食的饮食限制可以影响肿瘤的发生率和抗肿瘤免疫,相关过程如图所示。回答下列问题:
      免疫系统能消灭侵入体内的病菌,这体现了免疫系统的功能。在免疫反应中细胞丁可由 增殖
      分化而来。图中甲~丁细胞中能特异性识别抗原的细胞有(填符号),细胞甲接受抗原的刺激后起
      到的作用有。
      正常机体中的 NK 细胞能杀伤肿瘤细胞,使其破裂,释放其内部抗原物质,这种杀伤是天然的,无需特定抗原预先加以致敏。因此,NK 细胞杀伤肿瘤细胞的这种功能属于免疫系统的第道防线。
      据图分析,NK 细胞杀伤肿瘤细胞的机制:①表达 Fc 受体与细胞丁产生的结合,经过信号转
      导使自身活化,进而杀伤肿瘤细胞;②,经过信号转导促进肿瘤细胞凋亡;③通过释放
      穿孔素等直接在肿瘤细胞膜上形成跨膜通道,引起肿瘤细胞死亡。
      正常细胞表面会表达 HLA(组织相容性抗原),HLA 分子能够与 NK 细胞表面的抑制性受体结合,传递抑制作用,防止 NK 细胞对正常细胞的攻击,若某患者出现 NK 细胞攻击正常细胞的情况,据此分析出现这种免疫失调的原因最可能是。
      热射病和失温都是人体核心器官(大脑、心肺等主要生命器官)温度异常导致的疾病。热射病是人体产热大于散热,造成核心器官温度过高所致。失温是人体散热大于产热造成人体核心器官温度降低所致。回答下列问题:
      机体热量的主要来源是,安静时人体主要通过等器官活动提供热量。
      失温是体温调节异常所致。轻度失温时,患者常会不停地颤抖,其原因是,中度失温
      时,颤抖无法控制,其原因是,失温现象说明。
      体温失温时机体的血液循环和代谢速率会加强,此时血液中甲状腺激素和肾上腺素这两种激素的含量明显增加,机体在调节二者分泌的存在的差异是。
      救治失温症患者时,除了使其尽快脱离寒冷的环境、提供保暖措施外,还可注射盐酸肾上腺素等药物。盐酸肾上腺素是一种肾上腺素类药物,可直接作用于心肌细胞,抢救失温导致的心脏骤停。请简述此过程中盐酸肾上腺素分子的作用机理。
      热射病患者体液大量丢失引发机体增加分泌抗利尿激素。某热射病患者的抗利尿激素(ADH)的分泌异常,医生对患者进行静脉注射 ADH 治疗。静脉注射不能过量,过量注射 ADH 会引起人体出现“低钠血症”,
      原因可能是。
      四、解答题组
      植物生长发育的调控,是由基因表达调控、激素调节和环境因素调节共同完成的。莴苣种子萌发的机制如下图,请回答下列问题:
      在光合作用和调节植物体生长发育的过程中,光发挥的作用分别是。光敏色素
      作为一种接受光信号的蛋白质分子,其主要吸收,在的细胞内比较丰富。据
      图分析,远红光莴苣种子发芽(填“促进”或“抑制”)。
      结合图分析,赤霉素通过促进 GA 蛋白的合成,,进而促进种子萌发。赤霉素除了具有促
      进种子萌发外,还有功能。
      在一天之中,白天与黑夜的相对长度称为光周期。人们发现,植物开花与光周期有关,其中在 24h 昼夜周期中,日照长度长于一定时数才能开花的植物称为长日照植物,如冬小麦、大麦、油菜、萝卜等;日照长度短于一定时数才能开花的植物称为短日照植物,如水稻、菊花、苍耳等。某科学家将菊花顶部花芽附近的叶片去掉,并用长日照处理顶部花芽,用短日照处理下部的叶片,结果开花;反之,用短日照处理顶
      部花芽,长日照处理下部的叶片,结果不开花(如图)。
      该实验的目的是探究。由上述实验结果可以推知,菊花感受光周期刺激的部位
      是,该部位感受光周期刺激会影响开花的可能机制是:。
      五、实验题
      机体内环境发生变化时,心血管活动的部分反射调节如图所示。
      血压升高 压力感受器 传入神经
        神经中枢 传出神经 心脏、血管 心率、血压变化
      血CO 浓度升高 化学感受器 传入神经
      2
      调节心血管活动的基本神经中枢位于(填“大脑”“脑干”或“下丘脑”)。当血压突然升高时,机体可通
      过图示调节引起心率减慢、血管舒张,从而使血压下降并恢复正常,该调节过程中,(填“交感神经”或
      “副交感神经”)的活动减弱。
      血压调节过程中,压力感受器和化学感受器产生的兴奋在传入神经上都以信号的形式向前传导;兴
      奋只能由传出神经末梢向心肌细胞单向传递的原因是。
      已知血 CO2 浓度升高时,通过图示调节影响心率变化。化学感受器分为中枢和外周化学感受器 2 种类型,其中外周化学感受器位于头部以下,中枢化学感受器分布在脑内。注射药物 X 仅增加血 CO2 浓度,不影响其他生理功能。
      实验目的:探究外周和中枢化学感受器是否均参与血 CO2 浓度对心率的调节。实验步骤:①麻醉大鼠 A 和 B;
      ②将大鼠 A 的头部血管与大鼠 B 的相应血管连接,使大鼠 A 头部的血液只与大鼠 B 循环,大鼠 A 头部以下血液循环以及大鼠 B 血液循环不变,大鼠 A、B 的其他部位保持不变,术后生理状态均正常;
      ③测量注射药物 X 前后的心率。
      结果及结论:向大鼠 B 尾部静脉注射药物 X,大鼠 A 心率升高,可得出的结论是 (填“中枢”或“外周”)化学感受器参与了血 CO2 浓度对心率的调节。依据实验目的,还需要探究另 1 类化学感受器是否参与调节,在实验步骤①、②的基础上,需要继续进行的操作是 。
      21.(1)头面部 副交感神经
      3.9~6.1mml/L 迷走神经受损、钾离子通道异常等
      升高 胰岛素受体功能受损后,肝脏中的葡萄糖持续生成,导致血糖水平升高,血糖升高会刺激胰岛 B 细胞分泌更多胰岛素
      22.(1)免疫防御B 细胞、记忆 B 细胞甲、乙、丙(辅助性 T)细胞表面的特定分子发生变化并与 B 细胞结合,成为激活 B 细胞的第二信号;分裂分化,并分泌细胞因子

      抗体NK 细胞上 FasL 与肿瘤细胞上 Fas 直接接触
      正常细胞表面表达的 HLA 分子异常,进而无法被 NK 细胞表面的抑制性受体结合
      23.(1)代谢产热 肝、脑
      (2)寒冷刺激导致骨骼肌战栗 高级中枢(大脑皮层)受到影响失去了对低级中枢的控制(或高级中枢受到影响,而低级中枢受相应的高级中枢控制) 人体维持内环境稳态的调节能力是有一定限度的 (3)甲状腺激素的分泌受下丘脑和垂体所分泌激素的分级调节,肾上腺素的分泌受交感神经直接支配
      (4)盐酸肾上腺素分子可与心肌细胞膜上的特异性受体结合,使心肌兴奋并开始收缩,心脏恢复跳动
      (5)抗利尿激素(ADH)作用是促进肾小管集合管对水的重吸收,过量注射 ADH 会使得尿量减少,内环境渗透压减小,引起人体出现“低钠血症”
      24.(1)光是植物进行光合作用的能量来源,光作为一种信号,影响、调控植物生长、发育的全过程红光和远红光分生组织抑制
      调控 α-淀粉酶基因表达 α-淀粉酶促进细胞伸长、促进细胞分裂分化、促进开花和果实发育
      菊花感受光周期刺激的部位是顶部的花芽还是下部的叶片下部的叶片感受光周期刺激后产生某种物质,并运输至顶部花芽,调节花芽开花
      25.(1)脑干交感神经
      电神经和肌肉之间通过突触联系,且神经递质只能由突触前膜释放并作用于突触后膜
      中枢向大鼠 A 尾部静脉注射药物 X,检测 A 鼠的心率是否升高题号
      1
      2
      3
      4
      5
      6
      7
      8
      9
      10
      答案
      D
      B
      B
      C
      B
      C
      C
      B
      B
      D
      题号
      11
      12
      13
      14
      15
      16
      17
      18
      19
      20
      答案
      D
      D
      B
      A
      D
      B
      BCD
      ACD
      BD
      BC

      相关试卷

      山东省德州市九校联考2025-2026学年高二上学期11月期中考试生物试卷:

      这是一份山东省德州市九校联考2025-2026学年高二上学期11月期中考试生物试卷,共11页。试卷主要包含了单选题,多选题,解答题,解答题组,实验题等内容,欢迎下载使用。

      山东省德州市2025-2026学年高二上学期九校联考生物试卷(学生版):

      这是一份山东省德州市2025-2026学年高二上学期九校联考生物试卷(学生版),共12页。试卷主要包含了选择题,不定项选择题,非选择题等内容,欢迎下载使用。

      山东省德州市五校2025-2026学年高一上学期11月期中联考生物试卷(学生版):

      这是一份山东省德州市五校2025-2026学年高一上学期11月期中联考生物试卷(学生版),共11页。

      资料下载及使用帮助
      版权申诉
      • 1.电子资料成功下载后不支持退换,如发现资料有内容错误问题请联系客服,如若属实,我们会补偿您的损失
      • 2.压缩包下载后请先用软件解压,再使用对应软件打开;软件版本较低时请及时更新
      • 3.资料下载成功后可在60天以内免费重复下载
      版权申诉
      若您为此资料的原创作者,认为该资料内容侵犯了您的知识产权,请扫码添加我们的相关工作人员,我们尽可能的保护您的合法权益。
      入驻教习网,可获得资源免费推广曝光,还可获得多重现金奖励,申请 精品资源制作, 工作室入驻。
      版权申诉二维码
      欢迎来到教习网
      • 900万优选资源,让备课更轻松
      • 600万优选试题,支持自由组卷
      • 高质量可编辑,日均更新2000+
      • 百万教师选择,专业更值得信赖
      微信扫码注册
      手机号注册
      手机号码

      手机号格式错误

      手机验证码 获取验证码 获取验证码

      手机验证码已经成功发送,5分钟内有效

      设置密码

      6-20个字符,数字、字母或符号

      注册即视为同意教习网「注册协议」「隐私条款」
      QQ注册
      手机号注册
      微信注册

      注册成功

      返回
      顶部
      学业水平 高考一轮 高考二轮 高考真题 精选专题 初中月考 教师福利
      添加客服微信 获取1对1服务
      微信扫描添加客服
      Baidu
      map