若您为此资料的原创作者,认为该资料内容侵犯了您的知识产权,请扫码添加我们的相关工作人员,我们尽可能的保护您的合法权益。
还剩9页未读, 继续阅读
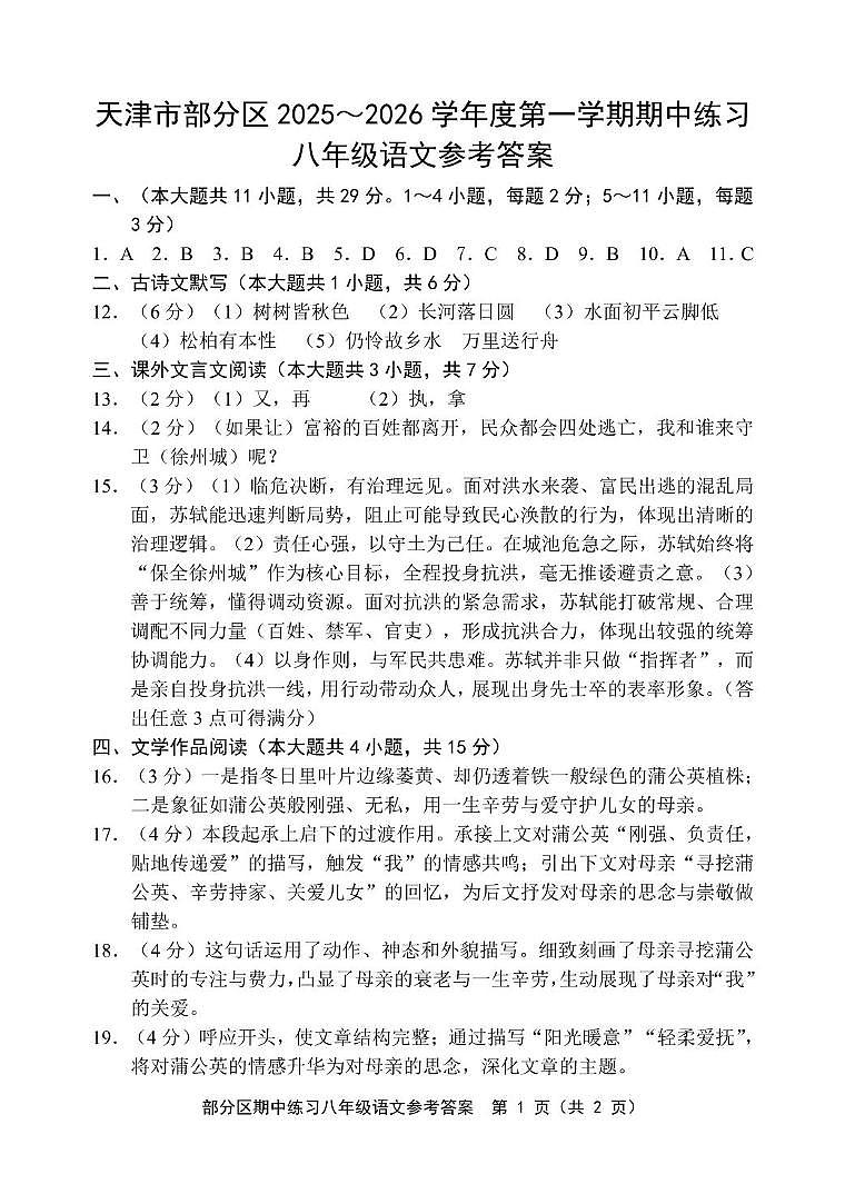
天津市部分区2025—2026学年八年级上学期期中考试语文试题
展开 这是一份天津市部分区2025—2026学年八年级上学期期中考试语文试题,文件包含2025-2026学年第一学期天津市部分区八年级语文期中试题八年级语文pdf、2025-2026学年第一学期天津市部分区八年级语文期中试题期中八年级语文答案pdf等2份试卷配套教学资源,其中试卷共14页, 欢迎下载使用。
相关试卷
天津市部分区2025—2026学年八年级上学期期中考试语文试题:
这是一份天津市部分区2025—2026学年八年级上学期期中考试语文试题,文件包含2025-2026学年第一学期天津市部分区八年级语文期中试题八年级语文pdf、2025-2026学年第一学期天津市部分区八年级语文期中试题期中八年级语文答案pdf等2份试卷配套教学资源,其中试卷共14页, 欢迎下载使用。
天津市部分区2024—2025学年八年级上学期期末考试语文试题:
这是一份天津市部分区2024—2025学年八年级上学期期末考试语文试题,共10页。
天津市部分区2024—2025学年八年级上学期期末考试语文试题:
这是一份天津市部分区2024—2025学年八年级上学期期末考试语文试题,共10页。

相关试卷 更多
资料下载及使用帮助
版权申诉
- 1.电子资料成功下载后不支持退换,如发现资料有内容错误问题请联系客服,如若属实,我们会补偿您的损失
- 2.压缩包下载后请先用软件解压,再使用对应软件打开;软件版本较低时请及时更新
- 3.资料下载成功后可在60天以内免费重复下载
版权申诉
免费领取教师福利 









.png)




