搜索
      上传资料 赚现金

      【生物】湖南省部分名校2025-2026学年高一上学期10月联考试题(学生版+解析版)

      • 1.63 MB
      • 2025-11-12 06:42:03
      • 20
      • 0
      • 教习网5034831
      加入资料篮
      立即下载
      压缩包含2份文件 展开
      文件列表(2份) 收起
      解析
      【生物】湖南省部分名校2025-2026学年高一上学期10月联考试题(解析版).docx
      预览
      原卷
      【生物】湖南省部分名校2025-2026学年高一上学期10月联考试题(学生版).docx
      预览
      正在预览:【生物】湖南省部分名校2025-2026学年高一上学期10月联考试题(解析版).docx
      【生物】湖南省部分名校2025-2026学年高一上学期10月联考试题(解析版)第1页
      1/15
      【生物】湖南省部分名校2025-2026学年高一上学期10月联考试题(解析版)第2页
      2/15
      【生物】湖南省部分名校2025-2026学年高一上学期10月联考试题(解析版)第3页
      3/15
      【生物】湖南省部分名校2025-2026学年高一上学期10月联考试题(学生版)第1页
      1/8
      【生物】湖南省部分名校2025-2026学年高一上学期10月联考试题(学生版)第2页
      2/8
      【生物】湖南省部分名校2025-2026学年高一上学期10月联考试题(学生版)第3页
      3/8
      还剩12页未读, 继续阅读

      【生物】湖南省部分名校2025-2026学年高一上学期10月联考试题(学生版+解析版)

      展开

      这是一份【生物】湖南省部分名校2025-2026学年高一上学期10月联考试题(学生版+解析版),文件包含生物湖南省部分名校2025-2026学年高一上学期10月联考试题解析版docx、生物湖南省部分名校2025-2026学年高一上学期10月联考试题学生版docx等2份试卷配套教学资源,其中试卷共23页, 欢迎下载使用。
      1. 细胞学说被誉为19世纪自然科学的三大发现之一,它的建立经历了漫长而曲折的过程,科学家们在不同的水平对生物进行了研究。关于科学家的相关研究,下列说法错误的是( )
      A. 维萨里和比夏从人体的解剖和观察入手,他们分别认识到生物体在器官和组织水平的结构
      B. 罗伯特·胡克和列文虎克利用显微镜观察多种生物材料,认识到了生物体在细胞水平的结构
      C. 施莱登和施旺基于科学观察提供的证据,通过完全归纳法形成了细胞学说的理论
      D. 魏尔肖对细胞学说进行了补充和修正,指出“所有的细胞都来源于先前存在的细胞”
      【答案】C
      【详解】A、维萨里通过人体解剖揭示了器官水平的结构,比夏提出组织是器官的构成单位,属于器官和组织水平的研究,A正确;
      B、罗伯特·胡克观察到死细胞的细胞壁并命名“细胞”,列文虎克观察到活细胞,虽未提出细胞学说,但均从细胞水平描述了结构,B正确;
      C、施莱登和施旺通过观察部分动植物提出细胞学说,使用“不完全归纳法”而非“完全归纳法”,C错误;
      D、魏尔肖修正细胞学说,提出“所有细胞来自已存在的细胞”,完善了细胞学说,D正确。
      故选C。
      2. 细胞是生物体结构和功能的基本单位,也是最基本的生命系统。如图为从微观到个体再到宏观的生命系统的结构层次图。结合所学的知识进行分析,下列叙述正确的是( )
      A. 大熊猫和冷箭竹的生命系统结构层次的区别是有无②
      B. ①是最基本的生命系统,生物的生命活动离不开①
      C. 在一定的区域内,所有的大熊猫共同形成⑤
      D. 空气、水和阳光等环境因素不属于构成⑦的成分
      【答案】C
      【详解】A、生命系统的结构层次由小到大依次是④细胞、③组织、②器官、①系统、个体、⑤种群、⑥群落、⑦生态系统和⑧生物圈,构成大熊猫(动物)和冷箭竹(植物)的生命系统层次区别是有无①系统,A错误;
      B、①是系统,④细胞才是最基本的生命系统,生物的生命活动离不开细胞,B错误;
      C、种群是指一定区域内同种生物的全部个体。在一定的区域内,所有大熊猫共同形成⑤种群,C正确;
      D、生态系统是生物群落与它的无机环境相互形成的统一整体,空气、水和阳光属于构成⑦生态系统的成分,D错误。
      故选C。
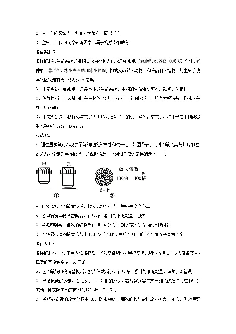
      3. 通过显微镜可以观察了解细胞的多样性和统一性。如图①表示两种物镜及其与装片的位置关系,②是光学显微镜下的视野情况。下列相关叙述错误的是( )
      A. 甲物镜被乙物镜替换后,放大倍数会变大,视野亮度会变暗
      B. 乙物镜被甲物镜替换后,在视野中看到的细胞数量会减少
      C. 若观察到某一细胞的细胞质在顺时针流动,则实际流动方向也是顺时针
      D. 若将显微镜的放大倍数由100×换成400×,则②视野中的64个细胞将变为4个
      【答案】B
      【详解】A、图①中甲为低倍物镜,乙为高倍物镜,甲物镜被乙物镜替换后,放大倍数变大,视野的亮度会变暗,A正确;
      B、乙物镜被甲物镜替换后,放大倍数减小,在视野中看到的细胞数量会增加,B错误;
      C、显微镜成的像是左右相反、上下颠倒的虚像,若观察到②中某一细胞的细胞质在顺时针流动,则实际流动方向也为顺时针,C正确;
      D、若将显微镜的放大倍数由100×换成400×,细胞的长和宽比原先扩大了4倍,则②视野中的64个细胞将变为64÷16=4个细胞,D正确。
      故选B。
      4. 干旱时,植物细胞内水的存在形式和特性会发生适应性改变,以维持基本生命活动。下列关于该过程中水的描述错误的是( )
      A. 因为水分子的空间结构及电子的不对称分布,使得水分子成为一个极性分子
      B. 干旱时植物细胞内的水主要以与蛋白质、多糖等物质结合的形式存在,以增强细胞的抗逆性
      C. 细胞内带正电荷的K⁺、带负电荷的 Cl⁻等离子,可通过与水分子相互作用而溶解,体现了水作为良好溶剂的特性
      D. 常温下,水分子间的氢键会持续断裂与重新形成,这种动态平衡使水保持液体状态,为细胞内物质运输提供了良好介质
      【答案】B
      【详解】A、因为水分子的空间结构及电子的不对称分布,形成极性分子,A正确;
      B、干旱时,植物细胞通过增加结合水比例以增强抗逆性,但结合水总量仍少于自由水(自由水仍为主要存在形式),B错误;
      C、水的极性使其可吸引带正负电荷的离子(如K⁺、Cl⁻),体现其作为良好溶剂的特性,C正确;
      D、常温下,水分子间的氢键会持续断裂与重新形成,这种动态平衡使水保持液体状态,为细胞内物质运输提供了良好介质,利于物质运输,D正确。
      故选B。
      5. 生活中很多健康问题都与体内无机盐的平衡有关,下列关于无机盐作用的叙述,错误的是( )
      A. 夏天大量出汗后,人体内 Na⁺随汗液流失较多,可能导致神经、肌肉细胞兴奋性降低,让人感觉浑身无力
      B. 长期饮食中缺铁,会影响血红蛋白的合成,进而导致血液运输氧气的能力下降,使人出现头晕、乏力等贫血症状
      C. 农田里种植的蔬菜如果缺 P,会因为磷脂等合成受影响,出现生长缓慢、叶片发黄等发育不正常的现象
      D. 哺乳动物血液中Ca2+含量需保持稳定,若含量太高,动物可能出现肌肉抽搐;若含量太低,则可能导致肌无力
      【答案】D
      【详解】A、Na⁺对神经和肌肉的兴奋性至关重要,大量出汗导致Na⁺流失会降低细胞外液渗透压,影响动作电位形成,导致肌肉无力,A正确;
      B、铁是血红蛋白的组成成分,缺铁会减少血红蛋白合成,降低氧气运输能力,引发缺铁性贫血,B正确;
      C、缺磷会影响磷脂、ATP等物质的合成,导致植物生长缓慢,但叶片发黄是缺氮或镁的典型症状,缺磷时叶片常呈暗绿色或紫红色,C正确;
      D、血钙过低会提高神经肌肉兴奋性,导致抽搐;血钙过高则会抑制兴奋性,导致肌无力,D错误。
      故选D。
      6. 为验证锌元素是植物生长的必需元素,某同学将大豆幼苗放在相应的完全培养液中培养,一段时间后观察发现,与对照组相比,缺锌组的大豆幼苗出现了生长迟缓、叶片变小等现象。下列有关该实验的说法,错误的是( )
      A. 实验的自变量是锌元素的有无
      B. 对照组应使用含锌的完全培养液
      C. 实验中可以用其他植物代替大豆幼苗
      D. 实验证明了锌是植物生长的大量元素
      【答案】D
      【详解】A、实验中对照组与缺锌组的差异仅在于锌元素的有无,自变量正确,A正确;
      B、对照组需提供完全培养液(含锌),确保其他条件相同,B正确;
      C、实验可用其他对缺锌敏感的植物代替大豆,只要满足实验条件即可,C正确;
      D、锌属于微量元素,实验仅证明锌为必需元素,而非大量元素,D错误。
      故选D。
      7. 马铃薯是世界第四大主粮作物。甘肃“定西马铃薯”是中国国家地理标志产品,富含淀粉等营养物质。下列叙述正确的是( )
      A. 淀粉的组成元素只有 C、H、O
      B. 淀粉溶液中加入斐林试剂立刻呈现砖红色
      C. 淀粉彻底水解后产物为葡萄糖,纤维素彻底水解后产物是葡萄糖和果糖
      D. 食用过多淀粉类食物,淀粉会在人体内直接转化为脂肪
      【答案】A
      【详解】A、淀粉属于多糖,由葡萄糖脱水缩合形成,葡萄糖的组成元素为C、H、O,因此淀粉的组成元素只有C、H、O,A正确;
      B、斐林试剂用于检测可溶性还原糖,需在水浴条件下与还原糖反应生成砖红色沉淀。淀粉为非还原糖,且斐林试剂需水浴加热才能显色,直接加入不会立即呈现砖红色,B错误;
      C、淀粉和纤维素均由葡萄糖组成,彻底水解后产物均为葡萄糖,C错误;
      D、淀粉需先水解为葡萄糖,经代谢后多余的葡萄糖才能转化为脂肪,不能直接转化为脂肪,D错误。
      故选A。
      8. 我国传统膳食模式以谷物为主,并辅以蔬菜水果。随着生活水平的提高,食物精细化程度与动物性食物占比越来越高,由此导致肥胖症、高血脂症等“现代文明病”,以及因膳食纤维摄入不足而引起的消化不良、便秘等疾病。下列说法错误的是( )
      A. 新鲜果蔬除了提供营养外,还能为机体补充膳食纤维
      B. 纤维素虽不能被人体消化吸收,但可加速胃肠蠕动并促进消化吸收
      C. “现代文明病”的根源在于膳食结构改变导致的体内脂肪堆积
      D. 日常饮食应多食用面粉做的食品,少食用玉米、谷物等粗粮
      【答案】D
      【详解】A、新鲜果蔬除了提供糖类等营养外,还能为 机体补充膳食纤维,A正确;
      B、纤维素是构成植物细胞壁的 多糖,虽不能作为能源物质被人体消化吸收,但膳食中的纤 维素具有助消化等功能,B正确;
      C、“现代文明病”的根源在 于动物性食物中蛋白质、脂质摄入比例大大增加,导致脂肪 在人体中堆积,C正确;
      D、日常饮食中应增加玉米、谷物等杂 粮的摄入,以补充膳食纤维,D错误。
      故选D。
      9. 花生种子富含脂肪,种子萌发时,脂肪水解并转化为糖类,糖类等物质转运至胚轴,供给胚的生长和发育,花生种子中脂肪与糖类转化的过程如图所示,下列叙述错误的是( )
      A. 脂肪水解产物为脂肪酸和甘油
      B. 等质量的花生干种子储存的能量比玉米干种子更多
      C. 图中X物质表示脂肪酸:植物脂肪大多含有不饱和脂肪酸,在室温时一般呈液态
      D. 油料种子萌发初期(真叶长出前),干重先增加后减少,导致种子干重增加的主要元素是C元素
      【答案】D
      【详解】A、脂肪由一分子甘油和三分子脂肪酸构成,故脂肪水解产物为脂肪酸和甘油,A正确;
      B、花生干种子富含脂肪,玉米干种子富含淀粉,脂肪与糖类相比,脂肪中H多,氧化分解产生的能量更多,因此,相同质量下花生干种子储存能量比玉米干种子更多,B正确;
      C、脂肪由甘油和脂肪酸组成,据图可知,图中X物质表示脂肪酸;植物脂肪大多含有不饱和脂肪酸,在室温时一般呈液态,C正确;
      D、脂肪与糖类相比,脂肪中H多,氧化分解耗氧多,种子萌发时,脂肪水解成脂肪酸和甘油,其脂肪酸和甘油又分别在多种酶的催化作用下,形成葡萄糖,最后转变成蔗糖,并转运至胚轴,供给胚的生长和发育,油料种子萌发初期(真叶长出之前),干重先增加后减少,导致种子干重增加的主要元素是O,D错误。
      故选D。
      10. 关于氨基酸,下列叙述错误的是( )
      A. 人体能合成非必需氨基酸
      B. R基不同是蛋白质多样的原因之一
      C. R基为 –CH3的氨基酸分子式为C3H7O2N
      D. 高温破坏蛋白质空间结构的过程会使肽键断裂
      【答案】D
      【详解】A、非必需氨基酸是指人体细胞能够合成的氨基酸,无需从食物中获取,A正确;
      B、蛋白质的多样性由氨基酸种类、数量、排列顺序及空间结构决定,而不同氨基酸的R基不同,因此R基差异是蛋白质多样性的原因之一,B正确;
      C、氨基酸的通式为C2H4O2N-R。当R基为-CH3时,分子式应为C3H7O2N,C正确;
      D、高温通过破坏氢键等次级键使蛋白质空间结构改变(变性),但不会断裂肽键,肽键断裂需水解作用,D错误。
      故选D。
      11. 烫发时,药水先破坏角蛋白的二硫键使头发变形,再重建二硫键以固定新形状。下列叙述正确的是( )
      A. 角蛋白中的二硫键存在于氨基酸的R基之间
      B. 烫发过程会改变角蛋白中氨基酸的排列顺序
      C. 与烫发前相比,烫发后角蛋白的相对分子质量一定不变
      D. 烫发后,新建的二硫键位置与原来完全相同
      【答案】A
      【详解】A、蛋白质中的S元素存在于氨基酸的R基中,二硫键由两个氨基酸的R基中的巯基(-SH)脱氢形成,故角蛋白中的二硫键存在于氨基酸的R基之间,A正确;
      B、烫发仅破坏和重建二硫键,未改变氨基酸的排列顺序,B错误;
      C、与烫发前相比,若断裂的二硫键数量与重建的数量不同,会导致相对分子质量变化,C错误;
      D、烫发后头发形状改变,说明二硫键的位置发生改变,D错误。
      故选A。
      12. 某个十九肽含4个天门冬氨酸(R基为-CH2-COOH),分别位于第7,8,14,19位(见图)。肽酶 E1专门作用于天门冬氨酸羧基端的肽键,肽酶E2专门作用于天门冬氨酸氨基端的肽键。下列叙述正确的是( )

      A. 该十九肽的肽键数目为19个
      B. 肽酶E1完全作用后,产物中氧原子总数比原十九肽多4个
      C. 该十九肽至少含有4个游离的羧基
      D. 肽酶E2完全作用后,产物多肽片段数目为3个
      【答案】D
      【详解】A、该十九肽的肽键数目为19-1=18个,A错误;
      B、肽酶E1专门作用于天门冬氨酸羧基端的肽键。天门冬氨酸位于7、8、14、19位,7、8、14 位的天门冬氨酸羧基端有肽键(可被水解),共3个肽键;19位是羧基末端,无羧基端的肽键(仅含氨基端肽键)。水解1个肽键需消耗1分子水(H2O,含1个氧原子),因此水解3个肽键后,产物中氧原子总数比原十九肽多3个,而非4个,B错误;
      C、天门冬氨酸的R基为−CH2−COOH(含1个游离羧基),该十九肽有4个天门冬氨酸,且肽链羧基末端还有1个游离羧基。因此,游离羧基至少有4+1=5个,而非4个,C错误;
      D、肽酶E2完全作用后,会产生的多肽有两个六肽,一个五肽,所以多肽片段数目为3个,D正确。
      故选D。
      二、不定项选择题:本题共 4 小题,每小题 4 分,共 16 分。在每小题给出的四个选项中,有的只有一项符合题目要求,有的有多项符合题目要求。全部选对的得 4 分,选对但不全的得 2 分,有选错的得 0 分。
      13. 脊髓灰质炎又称小儿麻痹症,是一种由脊髓灰质炎病毒引起的急性传染病。脊髓灰质炎病毒已被科学家人工合成,该人工合成病毒能够引发小鼠脊髓灰质炎,但其毒性比天然病毒小得多,有助于疫苗的研发。下列有关叙述错误的是( )
      A. 该人工合成病毒的结构和功能与天然病毒的完全相同
      B. 该人工合成病毒和原核细胞都有细胞膜,无细胞核
      C. 该人工合成病毒和真核细胞都能进行细胞呼吸
      D. 该人工合成病毒、大肠杆菌和酵母菌都含有遗传物质
      【答案】ABC
      【详解】A、据题干信息“该人工合成病毒能够引发小鼠脊髓灰质炎,但其毒性比天然病毒小得多”推测,该人工合成病毒的结构和功能与天然病毒的不完全相同,A错误;
      B、病毒不具有细胞结构,无细胞膜和细胞核,B错误;
      C、病毒没有细胞结构,不能独立进行代谢活动,只能在宿主细胞中增殖,C错误;
      D、该人工合成病毒主要由蛋白质和核酸组成,大肠杆菌为原核生物,酵母菌为真核生物,三者都含有遗传物质,D正确。
      故选ABC。
      14. 为探究无机盐对植物生长的影响,研究人员用水培法培养甜瓜幼苗,每天培养液中K+和Mg2+初始状态均为 500mg·L-1,定时测定K+和Mg2+的剩余量,结果如图所示。下列说法正确的是( )
      A. K和Mg都是植物生存所必需的微量元素
      B. Mg在甜瓜幼苗中主要以离子形式存在
      C. 甜瓜幼苗对K+的吸收量小于对Mg2+的吸收量
      D. 甜瓜植株授粉期比营养生长期对Mg2+的需求量更大
      【答案】BD
      【详解】A、K和Mg都是大量元素,A错误;
      B、无机盐在细胞中主要以离子形式存在,Mg在甜瓜幼苗中主要以离子形式存在,B正确;
      C、每天培养液中K+和Mg2+初始状态均为500mg·L-1,同一时期培养液中钾离子的剩余量小于镁离子,说明甜瓜幼苗对钾离子的吸收量大于镁离子,C错误;
      D、据图可知,授粉期与营养生长期相比,Mg2+的剩余量更低(初始浓度相同),说明授粉期甜瓜幼苗对Mg2+的吸收量更多,即需求量更大,D正确。
      故选BD。
      15. 棉花纤维由纤维细胞形成。蔗糖经膜蛋白SUT转运进入纤维细胞后逐渐积累,在纤维细胞的加厚期被大量水解后参与纤维素的合成。研究人员用普通棉花品系培育了SUT含量高的品系F,检测两品系植株开花后纤维细胞中的蔗糖含量,结果如图所示。下列说法正确的是( )
      A. 纤维素是多糖,可作为棉花植株体内的主要储能物质
      B. 9~12 天曲线甲下降的原因是蔗糖被大量水解参与纤维素的合成
      C. 曲线乙表示品系F纤维细胞中的蔗糖含量
      D. 提高 SUT含量会使纤维细胞加厚期提前
      【答案】BD
      【详解】A、纤维素是多糖,是所有植物细胞的细胞壁主要成分,不是主要的能源物质,A错误;
      B、据题干信息在纤维细胞的加厚期蔗糖被大量水解后参与纤维素的合成,使其含量下降,B正确;
      C、品系F中的SUT含量高,对蔗糖的运输增加,分析曲线可知,甲曲线蔗糖含量的最高值大于乙,且上升的时间早于乙,所以曲线甲应为品系F纤维细胞中的蔗糖含量,C错误;
      D、提高SUT含量,会使细胞内的蔗糖含量上升,曲线甲在开花后9~12天下降,说明此时蔗糖被水解,参与纤维素的合成,是纤维细胞的加厚期,曲线甲下降时间比曲线乙早,故提高SUT含量,会使纤维细胞的加厚期提前,D正确。
      故选BD。
      16. 某致病细菌分泌的外毒素,无色,细针状结晶,对小鼠和人体有很强的毒性,可引起流涎、呕吐、便血、痉挛等,以致死亡。该外毒素为环状肽,结构式如图所示。请据图分析下列说法错误的是( )
      A. 图中的 B 是一种氨基酸
      B. 组成该化合物的氨基酸有7种
      C. 该化合物中含有游离的0个氨基,称为七肽化合物
      D. 该外毒素在环肽形成过程中相对分子质量减少了108
      【答案】ABD
      【详解】A、图中的B不是一种氨基酸,是氨基酸中的R基,A错误;
      B、该环肽的7个R基中,有3个相同,都是-CH3,因此组成该化合物的氨基酸有5种,B错误;
      C、该外毒素为环状肽,由题图可知,该化合物中含有游离的0个氨基(-NH2),由7个氨基酸组成,称为七肽化合物,C正确;
      D、该外毒素在环肽形成过程中,脱去了7分子水,相对分子质量减少了18×7=126,D错误。
      故选ABD。
      三、非选择题:本题共4 小题,共60分。
      17. 宁乡沩山,位于湖南省长沙市宁乡市西部。宁乡沩山融合了自然山水、禅宗文化、青铜历史三大底蕴,堪称“长沙小西藏”。以下是山区中常见的几种单细胞生物,结合生物学知识回答下列问题:
      (1)该文化名山盛产沩山毛尖,所有的茶树和其他生物一起形成___________(填生命系统的结构层次)。
      (2)图中属于原核细胞的是___________(填字母序号),判断依据是___________。
      (3)淡水水域污染后富营养化可导致图中___________(填字母序号)过量繁殖形成___________现象。
      (4)图示细胞中都有的细胞结构是___________(答出3个),这体现了细胞的统一性。
      (5)采集黄材水库水样进行显微观察,如图所示是在显微镜下观察到的不同视野,若将视野1转为视野2,正确的操作步骤是___________(选择需要进行的操作进行排序,请填序号)。
      ①调节粗准焦螺旋抬高镜筒 ②调节光圈使视野明亮
      ③调节细准焦螺旋使物像清晰 ④转动转换器换上高倍镜
      ⑤向右移动装片 ⑥向左移动装片
      【答案】(1)群落 (2)①. C、E ②. 无以核膜为界限的细胞核
      (3)①. A、C ②. 水华
      (4)细胞膜、细胞质、核糖体、储存遗传物质的场所(任答3个)
      (5)⑥→④→②→③
      【解析】(1)一定区域内的所有生物,属于群落层次。
      (2)原核细胞无以核膜为界限的细胞核,图中属于原核细胞的是C蓝细菌、E大肠杆菌。
      (3)淡水水域污染后富营养化,导致C蓝细菌和A衣藻等大量繁殖,会形成让人讨厌的水华。
      (4)图中细胞有原核细胞和真核细胞,都有的细胞结构是细胞膜、细胞质、核糖体和储存遗传物质的场所,这体现了细胞的统一性。
      (5)由于显微镜成像为倒像,要想将物像移至视野中央,方法是物像偏哪个方向,就向哪个方向移动装片,视野2中观察物像在视野1的左侧,因此要想移向视野中央,应该向左移动装片,因此从视野1转为视野2是由低倍镜换用高倍镜进行观察,即由低倍镜换用高倍镜进行观察的步骤是:移动玻片标本(向左移动)使要观察的某一物像到达视野中央→转动转换器选择高倍镜对准通光孔→调节光圈,换用较大光圈使视野较为明亮→再转动细准焦螺旋使物像更加清晰。所以将视野1转为视野2,正确的操作步骤是⑥→④→②→③。
      18. 新疆某生态果园培育的苹果甜度远超普通品种,不仅清甜多汁还含有多种营养成分,具有一定的食疗效果。某生物兴趣小组想通过所学的生物学知识探究该苹果中含有的有机物成分。回答下列问题:
      (1)甲同学欲判断该苹果中是否含有还原糖,进行如下实验:向试管中加入2mL 苹果匀浆,再加入1mL 斐林试剂混匀,并且注意斐林试剂甲、乙两液的使用方法是___________,然后置于温度为___________℃水浴锅中加热2min,颜色变化为蓝色→___________。
      (2)乙同学为检测该苹果中是否含有蛋白质,向已有2mL苹果匀浆的试管中先加入1mL 双缩脲试剂 A 液摇匀,再向试管内加入4滴双缩脲试剂B液,摇匀后观察试管中的颜色变化,简述蛋白质的检测原理:___________。
      (3)丙同学打算检测该苹果中是否含有脂肪,他按以下步骤进行实验:①切薄片→②滴2~3滴苏丹Ⅲ染液,染色3min→③滴一滴蒸馏水,制成临时切片→④先低倍镜观察→⑤再换用高倍镜观察
      请纠正丙同学上述实验操作中的一处错误: ___________。
      【答案】(1)①. 等量混合均匀且现配现用 ②. 50~65 ③. 砖红色
      (2)蛋白质与双缩脲试剂发生作用,产生紫色反应(或者蛋白质中的肽键在碱性条件下能与Cu2+反应生成紫色络合物)
      (3)应在②③之间增加一个步骤:滴加1~2滴体积分数为50%的酒精溶液洗去浮色
      【解析】(1)糖类中的还原糖如葡萄糖,加入甲、乙两液等量混合均匀且现配现用的斐林试剂后会变成蓝色,再50~65°C水浴加热2min会生成砖红色沉淀。
      (2)蛋白质与双缩脲试剂发生作用,产生紫色反应,实质是蛋白质中的肽键在碱性条件下能与Cu2+反应生成紫色络合物,生物体中只有蛋白质含有肽键,故可用双缩脲试剂检测生物体中蛋白质。
      (3)染色后(滴加苏丹 Ⅲ 染液 3min 后),应滴一滴体积分数为 50% 的酒精洗去浮色(苏丹 Ⅲ 为有机染料,需用酒精洗去多余染液,便于清晰观察脂肪颗粒)。
      19. 为研究高脂饮食与肠道菌群及糖脂代谢的关系,进行如下试验:
      (1)将20只大鼠随机平分为2组,分别饲喂普通饲料(ND组)和___________饲料(HFD组)16周。
      ①检测空腹血相关生理指标,结果如下表:
      与ND组相比,HFD组___________偏高,说明脂代谢紊乱,其他数据说明糖代谢紊乱。正常情况下,血糖除供细胞利用外,多余的部分可合成糖原,还有富余就可转变成___________。
      ②检测粪便中4种典型细菌的含量,结果如下图:

      HFD组粪便中乳杆菌和双歧杆菌相对含量___________(填“增加”或“减少”)。
      (2)基于本研究的结果,为了缓解糖脂代谢紊乱,请说明可以采取的策略:___________(至少答出两点)。
      【答案】(1)①. 高脂(脂肪含量高) ②. 总胆固醇、甘油三酯 ③. 脂肪和某些氨基酸 ④. 减少
      (2)避免高脂饮食(低脂饮食):设法增加肠道乳杆菌、双歧杆菌含量(任答两点,合理即可)
      【解析】(1)实验目的是研究 “高脂饮食” 的影响,因此HFD组需饲喂高脂饲料,与普通饲料(ND组)形成对照。
      ①脂质包括磷脂、脂肪和固醇类,固醇类包括胆固醇、性激素和维生素D,总胆固醇和甘油三酯都属于脂类,与ND组相比,HFD组总胆固醇、甘油三酯偏高,说明脂代谢紊乱。正常情况下,血糖的去路包括:供细胞氧化利用;合成糖原(肝糖原、肌糖原);多余部分转化为脂肪、某些氨基酸等物质储存。
      ②据图可知,与ND组相比,HFD组粪便中乳杆菌、双歧杆菌相对含量减少,大肠杆菌和肠球菌相对含量增加。
      (2)据题意可知,高脂饮食大鼠的肠道菌群可加剧高脂饮食条件下的糖脂代谢紊乱,高脂饮食大鼠的肠道菌群中乳杆菌、双歧杆菌相对含量减少,因此可以通过避免高脂饮食或者设法增加肠道乳杆菌、双歧杆菌含量来缓解糖脂代谢紊乱。
      20. Science揭示孤儿受体蛋白GPR158是一种代谢型甘氨酸受体,有望开发出更好的抑郁症治疗方法。研究人员利用AI模型对GPR158的结构进行精准建模,发现该蛋白含有典型的7次跨膜α-螺旋结构域,并存在一个独特的胞外结构域。已知GPR158中一段肽链的7个氨基酸侧链基团分别为R1(-CH3)、R2(- CH2-OH)、R3(-CH2- C6H5),R4(-CH(CH3)2)、R5(-CH2- COOH)、R6(-CH2-CH2- CONH2),R7(-H)请回答下列问题:
      (1)构成孤儿受体蛋白GPR158的基本单位是氨基酸,其结构通式为___________。
      (2)若上述7个氨基酸通过___________(填反应过程)形成一条直链多肽,若每个氨基酸的平均相对分子质量为128,则该多肽的相对分子质量为___________。
      (3)蛋白质的空间结构取决于氨基酸的___________,若该序列发生改变,则___________(填“可能”或“一定”)影响GPR158作为受体蛋白的信息传递功能。
      【答案】(1) (2)①. 脱水缩合 ②. 788
      (3)①. 种类、数目和排列顺序(多填空间结构不给分)②. 可能
      【分析】蛋白质的空间结构由其氨基酸的种类、数目、排列顺序以及肽链的折叠方式决定。
      【解析】(1)氨基酸是蛋白质的基本组成单位,其通用结构包括一个氨基(-NH2)、一个羧基(-COOH)、一个氢原子(-H)和一个可变的侧链基团(-R),全部连接在中心碳原子上。结构通式如下:
      (2)7个氨基酸脱水缩合形成肽链,在这个过程中会形成6个肽键(肽键数=氨基酸数-1),同时脱去6分子水。每脱去1分子水,相对分子质量减少18。因此减少的总质量为6×18=108。7个氨基酸的总相对分子质量:7×128=89,6再减去脱去的水分子的质量,故该多肽的相对分子质量:896-108=788。
      (3)蛋白质的空间结构由其氨基酸的种类、数目、排列顺序以及肽链的折叠方式决定。题干中问的是氨基酸,之后说的若该序列发生改变,所以应该填的答案是种类、数目、排列顺序。蛋白质结构决定功能,氨基酸序列改变会影响空间结构,但空间结构对功能的影响存在 “可能” 性,并非绝对 “一定” 影响,因部分结构改变可能不直接破坏功能关键区域)。
      组别
      总胆固醇(mml/L)
      甘油三酯(mml/L)
      血糖(mml/L)
      胰岛素(mml/L)
      ND组
      1.56
      0.63
      5.58
      10.02
      HFD组
      2.59
      1.65
      7.28
      15.11

      相关试卷 更多

      资料下载及使用帮助
      版权申诉
      • 1.电子资料成功下载后不支持退换,如发现资料有内容错误问题请联系客服,如若属实,我们会补偿您的损失
      • 2.压缩包下载后请先用软件解压,再使用对应软件打开;软件版本较低时请及时更新
      • 3.资料下载成功后可在60天以内免费重复下载
      版权申诉
      若您为此资料的原创作者,认为该资料内容侵犯了您的知识产权,请扫码添加我们的相关工作人员,我们尽可能的保护您的合法权益。
      入驻教习网,可获得资源免费推广曝光,还可获得多重现金奖励,申请 精品资源制作, 工作室入驻。
      版权申诉二维码
      欢迎来到教习网
      • 900万优选资源,让备课更轻松
      • 600万优选试题,支持自由组卷
      • 高质量可编辑,日均更新2000+
      • 百万教师选择,专业更值得信赖
      微信扫码注册
      手机号注册
      手机号码

      手机号格式错误

      手机验证码 获取验证码 获取验证码

      手机验证码已经成功发送,5分钟内有效

      设置密码

      6-20个字符,数字、字母或符号

      注册即视为同意教习网「注册协议」「隐私条款」
      QQ注册
      手机号注册
      微信注册

      注册成功

      返回
      顶部
      学业水平 高考一轮 高考二轮 高考真题 精选专题 初中月考 教师福利
      添加客服微信 获取1对1服务
      微信扫描添加客服
      Baidu
      map