


所属成套资源:高考物理【一轮复习】讲义精品资料合集
高考物理【一轮复习】讲义练习实验四 探究加速度与物体受力、物体质量的关系
展开 这是一份高考物理【一轮复习】讲义练习实验四 探究加速度与物体受力、物体质量的关系,共19页。试卷主要包含了x1,Δt2等内容,欢迎下载使用。
考点一 教材原型实验
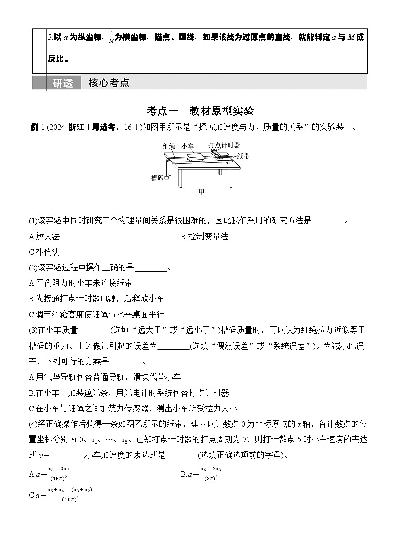
例1 (2024·浙江1月选考,16Ⅰ)如图甲所示是“探究加速度与力、质量的关系”的实验装置。
(1)该实验中同时研究三个物理量间关系是很困难的,因此我们采用的研究方法是 。
A.放大法B.控制变量法
C.补偿法
(2)该实验过程中操作正确的是 。
A.平衡阻力时小车未连接纸带
B.先接通打点计时器电源,后释放小车
C.调节滑轮高度使细绳与水平桌面平行
(3)在小车质量 (选填“远大于”或“远小于”)槽码质量时,可以认为细绳拉力近似等于槽码的重力。上述做法引起的误差为 (选填“偶然误差”或“系统误差”)。为减小此误差,下列可行的方案是 。
A.用气垫导轨代替普通导轨,滑块代替小车
B.在小车上加装遮光条,用光电计时系统代替打点计时器
C.在小车与细绳之间加装力传感器,测出小车所受拉力大小
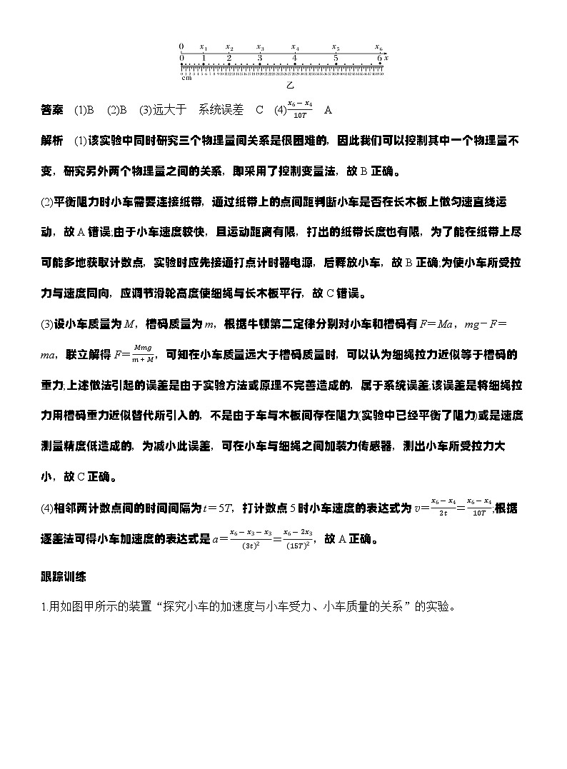
(4)经正确操作后获得一条如图乙所示的纸带,建立以计数点0为坐标原点的x轴,各计数点的位置坐标分别为0、x1、…、x6。已知打点计时器的打点周期为T,则打计数点5时小车速度的表达式v= ;小车加速度的表达式是 (选填正确选项前的字母)。
A.a=x6-2x3(15T)2B.a=x6-2x3(3T)2
C.a=x5+x4-(x3+x2)(10T)2
答案 (1)B (2)B (3)远大于 系统误差 C (4)x6-x410T A
解析 (1)该实验中同时研究三个物理量间关系是很困难的,因此我们可以控制其中一个物理量不变,研究另外两个物理量之间的关系,即采用了控制变量法,故B正确。
(2)平衡阻力时小车需要连接纸带,通过纸带上的点间距判断小车是否在长木板上做匀速直线运动,故A错误;由于小车速度较快,且运动距离有限,打出的纸带长度也有限,为了能在纸带上尽可能多地获取计数点,实验时应先接通打点计时器电源,后释放小车,故B正确;为使小车所受拉力与速度同向,应调节滑轮高度使细绳与长木板平行,故C错误。
(3)设小车质量为M,槽码质量为m,根据牛顿第二定律分别对小车和槽码有F=Ma,mg-F=ma,联立解得F=Mmgm+M,可知在小车质量远大于槽码质量时,可以认为细绳拉力近似等于槽码的重力;上述做法引起的误差是由于实验方法或原理不完善造成的,属于系统误差;该误差是将细绳拉力用槽码重力近似替代所引入的,不是由于车与木板间存在阻力(实验中已经平衡了阻力)或是速度测量精度低造成的,为减小此误差,可在小车与细绳之间加装力传感器,测出小车所受拉力大小,故C正确。
(4)相邻两计数点间的时间间隔为t=5T,打计数点5时小车速度的表达式为v=x6-x42t=x6-x410T;根据逐差法可得小车加速度的表达式是a=x6-x3-x3(3t)2=x6-2x3(15T)2,故A正确。
跟踪训练
1.用如图甲所示的装置“探究小车的加速度与小车受力、小车质量的关系”的实验。
(1)除了图中所给器材以及交流电源和导线外,在下列器材中,还必须使用的两种器材是 (选填正确选项的字母)。
A.秒表B.天平(含砝码)
C.弹簧测力计D.刻度尺
(2)实验前平衡阻力的做法是:把实验器材安装好,先不挂沙桶,将小车放在木板上,后面固定一条纸带,纸带穿过打点计时器。用垫块把木板不带滑轮一端垫高,接通打点计时器,让小车以一定初速度沿木板向下运动,并不断调节木板的倾斜度,直到小车拖动纸带沿木板做 运动。
(3)为使沙桶和沙的总重力在数值上近似等于小车运动时受到的拉力,需满足的条件是沙桶及沙的总质量 小车的总质量(选填“远大于”“远小于”或“近似等于”)。
(4)实验中打出的一条纸带的一部分如图乙所示。纸带上标出了连续的3个计数点A、B、C,相邻计数点之间还有4个点没有标出。打点计时器接在频率为50 Hz的交流电源上。则打点计时器打B点时,小车的速度vB= m/s。多测几个点的速度作出v-t图像,就可以算出小车的加速度。
(5)为研究加速度和力的关系,要保证 的总质量不变,改变沙桶内沙的质量,重复做几次实验,通过实验数据来研究加速度和力的关系。
(6)在研究加速度与力的关系时,该同学根据实验数据作出的a-F图像如图丙所示,发现该图线不通过坐标原点且BC段明显偏离直线,分析其产生的原因,下列说法正确的是 。
A.不通过坐标原点可能是因为平衡阻力不足
B.不通过坐标原点可能是因为平衡阻力过度
C.图线BC段弯曲可能是沙桶及沙的总质量未满足远小于小车总质量的条件
D.图线BC段弯曲可能是沙桶及沙的总质量未满足远大于小车总质量的条件
(7)在探究加速度与质量的关系时,要保证沙和沙桶的质量不变。若沙和沙桶的质量m与小车的总质量M间的关系不满足第(3)问题中的条件,且已正确平衡阻力,由实验数据作出a-1M+m图线,则图线应如图中的 所示(选填正确选项的字母)。
答案 (1)BD (2)匀速直线 (3)远小于 (4)0.44 (5)小车 (6)AC (7)C
解析 (1)利用天平测量质量,利用打点计时器可以计时,打出的纸带需测量长度求加速度,所以还需要天平和刻度尺,A、C错误,B、D正确。
(2)平衡阻力时应使小车拖动纸带在木板上做匀速直线运动。
(3)为了使沙桶及沙的重力在数值上近似等于小车运动时受到的拉力,需要使沙桶及沙的总质量远小于小车的总质量。
(4)由某段时间中间时刻的瞬时速度等于该段时间运动过程的平均速度,可得
vB=xAC2T=(13.30-4.50)×10-20.2 m/s=0.44 m/s。
(5)探究加速度与力的关系时,需要保持小车的总质量不变。
(6)从题图丙可以看出,图像不过原点,即当F为某一值时,但加速度却为零,所以是未平衡阻力或补偿阻力不足,故A正确,B错误;随着拉力F增大(即沙桶及沙的重力增大),已经不满足沙桶及沙的总质量远小于小车总质量的条件,造成BC段弯曲,故C正确,D错误。
(7)在探究加速度与质量的关系时,由于补偿了阻力,所以图像过原点,且分别对小车和沙桶及沙受力分析,由牛顿第二定律可得T=Ma,mg-T=ma,联立解得mg=(M+m)a,整理得a=mgM+m,因为保证了沙和沙桶的质量不变,所以由实验数据作出a-1M+m图线,不会发生弯曲,故选C。
考点二 创新拓展实验
角度 改进测量力的方案
拉力传感器、弹簧测力计“近似等于小盘和砝码的总重力”,因此不需要满足m≪M。
例2 (2025·湖南师大附中开学考试)图甲为“探究加速度与物体所受合外力关系”的实验装置,实验中所用小车的质量为M,重物的质量为m,实验时改变重物的质量,记下测力计对应的读数F。
(1)实验过程中, (填“需要”或“不需要”)满足M≫m。
(2)实验过程中得到如图乙所示的纸带,已知所用交流电的频率为50 Hz。其中A、B、C、D、E为五个计数点,相邻两个计数点之间还有4个点没有标出,根据纸带提供的数据,可求出小车加速度的大小为 m/s2(计算结果保留3位有效数字)。
(3)当重物质量合适时,小车做匀速运动,此时测力计的读数为F0。更换重物,用a表示小车的加速度,F表示弹簧测力计的示数,下列描绘的a-F关系图像合理的为 。
答案 (1)不需要 (2)0.638 (3)D
解析 (1)实验中,细线对动滑轮和小车的作用力通过弹簧测力计测量,不需要满足M≫m。
(2)相邻计数点间的时间间隔为T=5f=550 s=0.1 s
根据逐差法可得小车的加速度为
a=x3+x4-x1-x24T2=2.67+3.32-1.40-2.044×0.12×10-2 m/s2=0.638 m/s2。
(3)小车匀速运动时有2F0=Ff
当更换重物后,由牛顿第二定律有2F-Ff=Ma
解得a=2MF-2F0M
可知上式为一次函数,图像为一条倾斜直线,与横轴交于一点,故D正确。
角度 改进测量加速度的方案
例3 (2024·江西卷,11)某小组探究物体加速度与其所受合外力的关系。实验装置如图(a)所示,水平轨道上安装两个光电门,小车上固定一遮光片,细线一端与小车连接,另一端跨过定滑轮挂上钩码。
(1)实验前调节轨道右端滑轮高度,使细线与轨道平行,再适当垫高轨道左端以平衡小车所受摩擦力。
(2)小车的质量为M1=320 g。利用光电门系统测出不同钩码质量m时小车加速度a。钩码所受重力记为F,作出a-F图像,如图(b)中图线甲所示。
(3)由图线甲可知,F较小时,a与F成正比;F较大时,a与F不成正比。为了进一步探究,将小车的质量增加至M2=470 g,重复步骤(2)的测量过程,作出a-F图像,如图(b)中图线乙所示。
(4)与图线甲相比,图线乙的线性区间 ,非线性区间 。再将小车的质量增加至M3=720 g,重复步骤(2)的测量过程,记录钩码所受重力F与小车加速度a,如表所示(表中第9~14组数据未列出)。
(5)请在图(b)中补充描出第6至8三个数据点,并补充完成图线丙。
(6)根据以上实验结果猜想和推断:小车的质量 时,a与F成正比。结合所学知识对上述推断进行解释: 。
答案 (4)较大 较小 (5)见解析图 (6)远大于钩码的质量 见解析
解析 (4)根据题图(b)分析可知,与图线甲相比,图线乙的线性区间较大,非线性区间较小。
(5)在坐标系中进行描点,结合其他点用平滑的曲线拟合,使尽可能多的点在线上,不在线上的点均匀分布在线的两侧,如图所示。
(6)对钩码,根据牛顿第二定律有F-FT=ma,对小车,根据牛顿第二定律有FT=Ma,联立解得F=(M+m)a,变形得a=1M+mF,当m≪M时,可认为m+M≈M,则a=1MF,即a与F成正比。
衔接教材 粤教版教材必修第一册P103(如图4-2-1)
4-2-1探究加速度与力、质量之间的定量关系
衔接分析 教材中的实验通过控制滑块质量不变,改变小桶中的橡皮泥使滑块受到的合外力的变化,得到a-F图像,实验中通过光电门求得加速度。2024江西卷第11题实验题求加速度的方案与教材相同,高考题还改变了小车的质量进行了多次实验,可以说是教材实验的升华。
考点三 教材实验拓展——测动摩擦因数或物体的质量
例4 (2025·辽宁丹东一模)某实验小组的同学设计了测量物体质量的实验,所用器材如图甲所示。主要步骤如下:
(1)用游标卡尺测量滑块上遮光条的宽度d,读数如图乙所示,则d= mm。
(2)滑块在牵引力作用下先后通过两个光电门,配套的数字计时器记录了遮光条通过第一个光电门的时间为Δt1,通过第二个光电门的时间为Δt2,遮光条从开始遮住第一个光电门到开始遮住第二个光电门的时间为t,则滑块的加速度大小的表达式为a= (用Δt1、Δt2、t和d表示)。
(3)依次增加所挂槽码的个数,记录每次实验槽码的总质量m,并计算出滑块相应的加速度a,以1m为横轴、1a为纵轴,建立直角坐标系,通过描点连线得到1a-1m图像如图丙中Ⅰ所示,图线Ⅰ的斜率为k1,在纵轴上的截距为b。
(4)将待测物体固定在滑块的凹槽内,重复上述实验步骤(2)和(3),在图丙中画出新的1a-1m图线Ⅱ,若图线Ⅱ的斜率为k2,在纵轴上的截距也为b。已知当地的重力加速度为g,则下列关系式中正确的是 。
A.b=g B.b=1g
C.b=g2 D.b=g
(5)则待测物体的质量M= (用k1、k2、b表示)。
答案 (1)5.30 (2)d(Δt1-Δt2)Δt1Δt2t (4)B (5)k2-k1b
解析 (1)20分度的游标卡尺精确度为0.05 mm,由题图乙可知读数为5 mm+6×0.05 mm=5.30 mm。
(2)在极短时间内的平均速度等于该时刻的瞬时速度,则滑块通过光电门1的速度为v1=dΔt1
滑块通过光电门2的速度为v2=dΔt2
根据a=v2-v1t,可得a=d(Δt1-Δt2)Δt1Δt2t。
(4)设滑块的质量为M0,待测物体的质量为M,滑块受到拉力为F,由牛顿第二定律有F=(M0+M)a
对槽码有mg-F=ma
联立得1a=M0+Mg·1m+1g,纵轴截距为b=1g,故选B。
(5)由上述分析可知斜率为M0g=k1,M+M0g=k2
解得M=k2-k1b。
跟踪训练
2.(2023·湖北卷,11)某同学利用测质量的小型家用电子秤,设计了测量木块和木板间动摩擦因数μ的实验。
如图(a)所示,木板和木块A放在水平桌面上,电子秤放在水平地面上,木块A和放在电子秤上的重物B通过跨过定滑轮的轻绳相连。调节滑轮,使其与木块A间的轻绳水平,与重物B间的轻绳竖直。在木块A上放置n(n=0,1,2,3,4,5)个砝码(电子秤称得每个砝码的质量m0为20.0 g),向左拉动木板的同时,记录电子秤的对应示数m。
(1)实验中,拉动木板时 (填“必须”或“不必”)保持匀速。
(2)用mA和mB分别表示木块A和重物B的质量,则m和mA、mB、m0、μ、n所满足的关系式为m= 。
(3)根据测量数据在坐标纸上绘制出m-n图像,如图(b)所示,可得木块A和木板间的动摩擦因数μ= (保留2位有效数字)。
答案 (1)不必 (2)mB-μ(mA+nm0) (3)0.40
解析 (1)木块与木板间的滑动摩擦力与两者之间的相对速度的大小无关,则实验中拉动木板时不必保持匀速。
(2)对木块、砝码以及重物B分析可知μ(mA+nm0)g+mg=mBg
解得m=mB-μ(mA+nm0)。
(3)根据m=mB-μmA-μm0·n
结合图像可知μm0=k=59-195 g=8 g
则μ=0.40。
1.(2024·甘肃卷,11)用图甲所示实验装置探究外力一定时加速度与质量的关系。
(1)以下操作正确的是 (单选,填正确答案标号)。
A.使小车质量远小于槽码质量
B.调整垫块位置以补偿阻力
C.补偿阻力时移去打点计时器和纸带
D.释放小车后立即打开打点计时器
(2)保持槽码质量不变,改变小车上砝码的质量,得到一系列打点纸带。其中一条纸带的计数点如图乙所示,相邻两点之间的距离分别为s1,s2,…,s8,时间间隔均为T。下列加速度算式中,最优的是 (单选,填正确答案标号)。
A.a=17s8-s7T2+s7-s6T2+s6-s5T2+s5-s4T2+s4-s3T2+s3-s2T2+s2-s1T2
B.a=16s8-s62T2+s7-s52T2+s6-s42T2+s5-s32T2+s4-s22T2+s3-s12T2
C.a=15s8-s53T2+s7-s43T2+s6-s33T2+s5-s23T2+s4-s13T2
D.a=14s8-s44T2+s7-s34T2+s6-s24T2+s5-s14T2
(3)以小车和砝码的总质量M为横坐标,加速度的倒数1a为纵坐标,甲、乙两组同学分别得到的1a-M图像如图丙所示。
由图丙可知,在所受外力一定的条件下,a与M成 (选填“正比”或“反比”);甲组所用的 (选填“小车”“砝码”或“槽码”)质量比乙组的更大。
答案 (1)B (2)D (3)反比 槽码
解析 (1)为使细绳上的拉力近似等于槽码重力,需使小车及车中砝码的质量远大于槽码质量,A错误;补偿阻力时,需调整垫块的位置,使小车拖动纸带打出点迹均匀的点,B正确,C错误;应先接通打点计时器电源,待打点稳定后,再释放小车,D错误。
(2)根据逐差法求加速度可知,用尽量多的各段位移数据进行求解,方法最优,则加速度的最优计算式为a=14s8-s44T2+s7-s34T2+s6-s24T2+s5-s14T2,D正确。
(3)根据题图丙可知,1a与M成正比,则a与M成反比;根据牛顿第二定律可得mg=Ma,变形得1a=1mgM,甲组图像的斜率小,则甲组所用槽码的质量m比乙组的更大。
2.(2025·江西上饶模拟)某实验小组用如图甲所示的装置做“探究加速度与力关系”实验。打点计时器所接电源的频率为50 Hz,滑轮、长木板均光滑。
(1)按正确的方法实验操作后,得到的一条纸带部分如图乙所示,纸带上各点均为计时点,由此可得打点计时器打出B点时小车的速度大小vB= m/s,小车的加速度大小a= m/s2(结果均保留2位有效数字)。
(2)改变重物,多次实验,得到多组弹簧测力计示数F和对应的小车加速度大小a,以F为横轴、a为纵轴作出a-F图像,该图像的斜率为k,则小车的质量M= (用k表示)。
(3)某次实验时弹簧测力计的示数为F0,则此次实验中重物的加速度为 。
答案 (1)1.6 3.2 (2)1k (3)12kF0
解析 (1)相邻两计数点的时间间隔为T=2×1f=2×150 s=0.04 s
根据匀变速直线运动中间时刻的瞬时速度等于该过程的平均速度,打出B点时小车的速度大小为
vB=xAC2T=6.19+6.702×0.04×10-2 m/s≈1.6 m/s
根据逐差法求出小车的加速度大小a=xCE-xAC(2T)2=7.72+7.21-6.70-6.19(2×0.04)2×10-2 m/s2≈3.2 m/s2。
(2)根据牛顿第二定律F=Ma
得a=FM
则k=1M得M=1k。
(3)当某次弹簧测力计的示数为F0时,根据(2)可知a0F0=k
得到此时小车的加速度a0=kF0
则重物的加速度为12a0=12kF0。
3.某同学在做探究加速度与力和质量的关系的实验中,设计了如图甲所示的实验装置。
(1)利用游标卡尺测量遮光条的宽度,测量结果如图乙所示,遮光条的宽度d= cm。
(2)实验中是否需要保证钩码的质量m远小于滑块的质量M。 (选填“需要”或“不需要”)。
(3)将气垫导轨放在水平桌面上,将导轨调至水平;将滑块移至图示位置,测出遮光条到光电门的距离s;打开气源,释放滑块,读出遮光条通过光电门的挡光时间t,可得滑块经过光电门时的速度大小v= ,滑块运动的加速度大小a= (用d、t、s表示)。
(4)实验时用拉力传感器直接测得的拉力F,则滑块运动的加速度a与拉力F的关系图像最符合本实验实际情况的是 (选填选项前的字母)。
答案 (1)0.540 (2)不需要 (3)dt d22st2 (4)C
解析 (1)20分度游标卡尺的精确值为0.05 mm,则滑块的宽度为d=0.5 cm+0.05×8 mm=0.540 cm。
(2)实验中,滑块受到的拉力等于传感器的示数,因此不需要满足码的质量m远小于滑块的质量M。
(3)滑块经过光电门时的速度大小v=dt
根据a=v2-v022s,将v=dt,v0=0
代入可得a=d22st2。
(4)传感器的读数直接得出了拉力F,滑块在气垫导轨上运动不受摩擦力作用,F就是滑块所受的合外力,没有系统误差,所以图像应该是一条通过原点的倾斜的直线,故选C。
4.在天宫课堂中、我国航天员演示了利用牛顿第二定律测量物体质量的实验,受此启发。某同学利用气垫导轨、力传感器、无线加速度传感器、轻弹簧和待测物体等器材设计了测量物体质量的实验,如图甲所示。
主要步骤如下:
①将力传感器固定在气垫导轨左端支架上,加速度传感器固定在滑块上;
②接通气源,放上滑块。调平气垫导轨;
③将弹簧左端连接力传感器,右端连接滑块。弹簧处于原长时滑块左端位于O点。A点到O点的距离为5.00 cm,拉动滑块使其左端处于A点,由静止释放并开始计时;
④计算机采集获取数据,得到滑块所受弹力F、加速度a随时间t变化的图像,部分图像如图乙所示。
回答以下问题(结果均保留2位有效数字):
(1)弹簧的劲度系数为 N/m。
(2)该同学从图乙中提取某些时刻F与a的数据,画出a-F图像如图丙中Ⅰ所示,由此可得滑块与加速度传感器的总质量为 kg。
(3)该同学在滑块上增加待测物体,重复上述实验步骤,在图丙中画出新的a-F图像Ⅱ,则待测物体的质量为 kg。
答案 (1)12 (2)0.20 (3)0.13
解析 (1)由题意及图乙的F-t图像有Δx=5.00 cm,F=0.610 N
根据胡克定律有k=FΔx
可得k≈12 N/m。
(2)根据牛顿第二定律有F=ma,则a-F图像的斜率表示滑块与加速度传感器的总质量的倒数,根据题图丙中Ⅰ,有
1m=3.00-00.60 kg-1=5 kg-1
则滑块与加速度传感器的总质量为m=0.20 kg。
(3)滑块上增加待测物体,同理,根据题图丙中Ⅱ,则有1m'=1.50-00.50 kg-1=3 kg-1
则滑块、待测物体与加速度传感器的总质量为m'≈0.33 kg
则待测物体的质量为Δm=m'-m=0.13 kg。
5.(2024·重庆巴蜀模拟)某兴趣小组利用图甲所示装置“测量滑块与水平放置的长木板间的动摩擦因数”,已知当地重力加速度为g。主要实验步骤如下:
①测量滑块(含遮光条)的质量m;
②测量动滑轮悬挂的重物的质量m0;
③安装装置,让滑块从水平长木板上固定位置A点由静止释放,记录遮光条通过光电门的遮光时间t和力传感器的示数F;
④更换动滑轮悬挂的重物,重复步骤②③;
⑤以F为纵轴、t-2为横轴,作出如图乙所示的图像,其中a、b、c已知。
(1)以上实验步骤中,多余且没有必要的一步是第 步(填序号)。
(2)去掉多余步骤后,滑块与水平长木板间的动摩擦因数μ= (用题给物理量符号表示)。
(3)若实验时水平长木板左侧略高,则μ的测量值 (选填“大于”“等于”或“小于”)其真实值。
答案 (1)② (2)amg (3)小于
解析 (1)力传感器可以直接读出力的大小,没有必要测量动滑轮悬挂的重物的质量m0,多余且没有必要的一步是第②步。
(2)设遮光条宽度为d,A点到光电门中心的水平距离为L,对滑块(含遮光条)有
F-μmg=ma',2a'L=dt2
联立可得F=μmg+md22L·t-2
结合图像可得a=μmg
因此μ=amg。
(3)若实验时水平长木板左侧略高,设该斜面倾角为θ,对滑块(含遮光条)有
F+mgsin θ-μ真mgcs θ=ma'
则F=μ真mgcs θ-mgsin θ+md22L·t-2
结合图像可得μ真mgcs θ-mgsin θ=a
故μ真=mgsinθ+amgcsθ>μ
因此,μ的测量值小于其真实值。原理装置图
操作要求
注意事项
1.控制变量法
(1)保持小车质量不变,探究加速度与合力的关系。
(2)保持小车所受合力不变,探究加速度与质量的关系。
2.改变小车质量M或槽码质量m时,无需重新平衡阻力。
3.使用力传感器或弹簧测力计可测出细绳拉力时,无需满足M≫m。
1.用天平测量槽码的质量m和小车的质量M。
2.根据设计要求安装实验装置,只是不把悬挂槽码的细绳系在小车上。
3.在长木板不带定滑轮的一端下面垫上一块薄木块,使小车能匀速下滑。
4.槽码通过细绳绕过定滑轮系于小车上,接通电源后放开小车,断开电源取下纸带,编写号码,保持小车质量M不变,改变槽码质量m,重复实验得到纸带;保持槽码的质量m不变,改变小车的质量M,重复实验得到纸带。
1.平衡阻力:平衡阻力时,不要把悬挂槽码的细绳系在小车上,让小车连着纸带匀速运动。
2.质量:槽码质量m远小于小车质量M。
3.平行:使细绳与长木板平行。
4.靠近:小车从靠近打点计时器的位置释放。
5.先后:实验时先接通电源后释放小车。
1.利用Δx=aT2及逐差法求a。
2.以a为纵坐标,F为横坐标,描点、画线,如果该线为过原点的直线,说明a与F成正比。
3.以a为纵坐标,1M为横坐标,描点、画线,如果该线为过原点的直线,就能判定a与M成反比。
创新角度
实验举例
实验
器材
创新
位移传感器,速度传感器,拉力传感器,气垫导轨,光电门
实验
原理
创新
挂上托盘和砝码,改变木板的倾角,使质量为M的小车拖着纸带沿木板匀速下滑,取下托盘和砝码,测出其总质量为m,让小车沿木板下滑,可知小车所受合力为mg。改变砝码质量,多次重复实验探究加速度与物体受力的关系。
实验
目的
创新
(1)求出物块通过两光电门的速度,由vB2-vA2=2ax得出物块的加速度
(2)结合牛顿第二定律,由mg-μMg=(M+m)a得出物块与水平桌面间的动摩擦因数
序号
1
2
3
4
5
钩码所受重力
F/(×9.8 N)
0.020
0.040
0.060
0.100
小车加速度
a/(m·s-2)
0.26
0.55
0.82
1.08
1.36
序号
6
7
8
9~14
15
钩码所受重力
F/(×9.8 N)
0.120
0.140
0.160
……
0.300
小车加速度
a/(m·s-2)
1.67
1.95
2.20
……
3.92
相关试卷
这是一份高考物理【一轮复习】讲义练习实验四 探究加速度与物体受力、物体质量的关系,共19页。试卷主要包含了x1,Δt2等内容,欢迎下载使用。
这是一份高考物理一轮复习讲义第3章 实验4 探究加速度与物体受力 物体质量的关系(含解析),共17页。试卷主要包含了30-4,00 C D,10-32,80 m/s2,62-4等内容,欢迎下载使用。
这是一份新高考物理一轮复习讲义 第3章 实验四 探究加速度与物体受力、物体质量的关系,共11页。试卷主要包含了8 m·s-2).,81+3,60 s-1,eq \f=62等内容,欢迎下载使用。
相关试卷 更多
- 1.电子资料成功下载后不支持退换,如发现资料有内容错误问题请联系客服,如若属实,我们会补偿您的损失
- 2.压缩包下载后请先用软件解压,再使用对应软件打开;软件版本较低时请及时更新
- 3.资料下载成功后可在60天以内免费重复下载
免费领取教师福利 








