若您为此资料的原创作者,认为该资料内容侵犯了您的知识产权,请扫码添加我们的相关工作人员,我们尽可能的保护您的合法权益。

1/16

2/16

3/16
还剩13页未读, 继续阅读
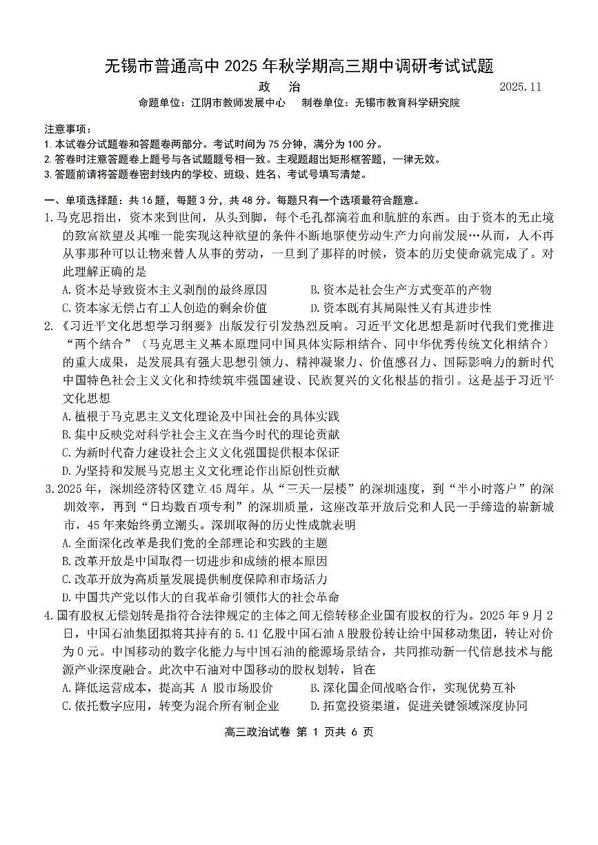
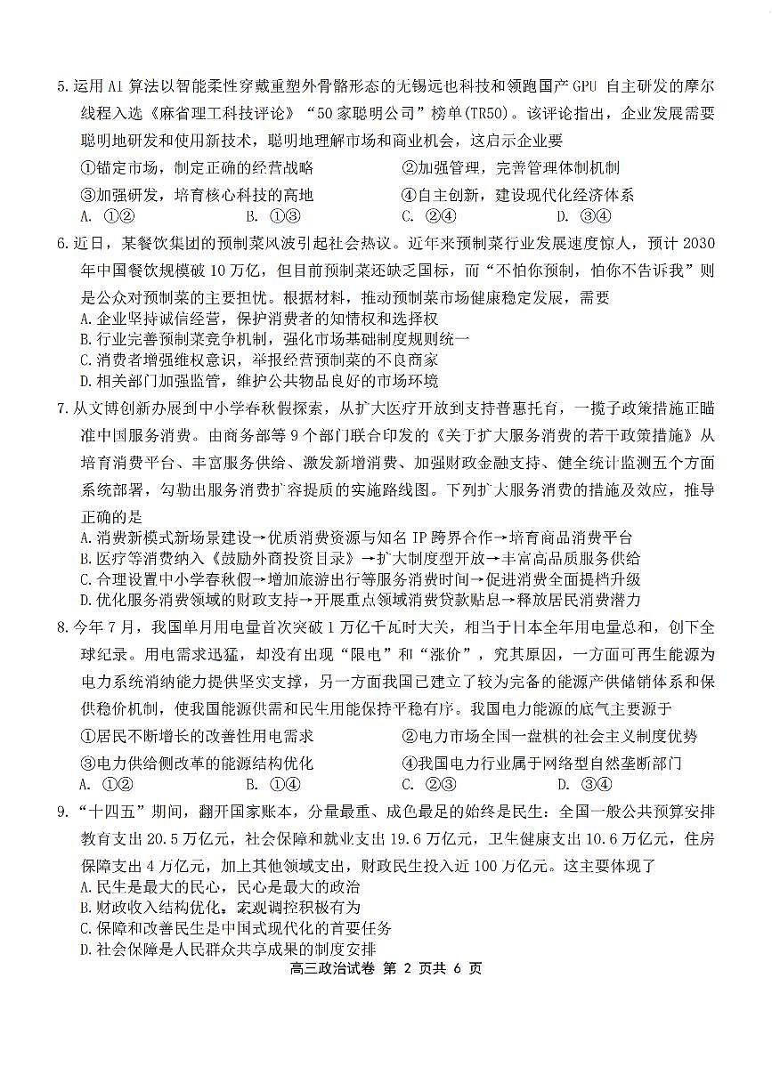
政治-江苏省无锡市2025年秋学期高三上学期期中教学质量调研测试试题及答案
展开 这是一份政治-江苏省无锡市2025年秋学期高三上学期期中教学质量调研测试试题及答案,共16页。
相关试卷
政治-江苏省无锡市2025年秋学期高三上学期期中教学质量调研测试试题及答案:
这是一份政治-江苏省无锡市2025年秋学期高三上学期期中教学质量调研测试试题及答案,共16页。
江苏省无锡市2025-2026学年高三上学期期中教学质量调研测试政治试题及答案:
这是一份江苏省无锡市2025-2026学年高三上学期期中教学质量调研测试政治试题及答案,文件包含江苏省无锡市2025-2026学年高三上学期期中教学质量调研测试政治试卷含答案pdf、无锡市2025年秋学期高三期中教学质量调研测试政治pdf等2份试卷配套教学资源,其中试卷共22页, 欢迎下载使用。
江苏省无锡市2025届高三上学期期末教学质量调研-政治试卷+答案:
这是一份江苏省无锡市2025届高三上学期期末教学质量调研-政治试卷+答案,共1页。
相关试卷 更多
资料下载及使用帮助
版权申诉
- 1.电子资料成功下载后不支持退换,如发现资料有内容错误问题请联系客服,如若属实,我们会补偿您的损失
- 2.压缩包下载后请先用软件解压,再使用对应软件打开;软件版本较低时请及时更新
- 3.资料下载成功后可在60天以内免费重复下载
版权申诉
免费领取教师福利 




.png)




