若您为此资料的原创作者,认为该资料内容侵犯了您的知识产权,请扫码添加我们的相关工作人员,我们尽可能的保护您的合法权益。
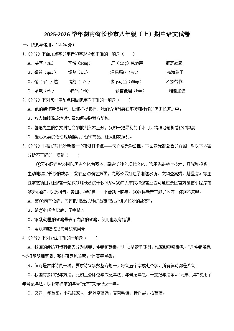
1/16
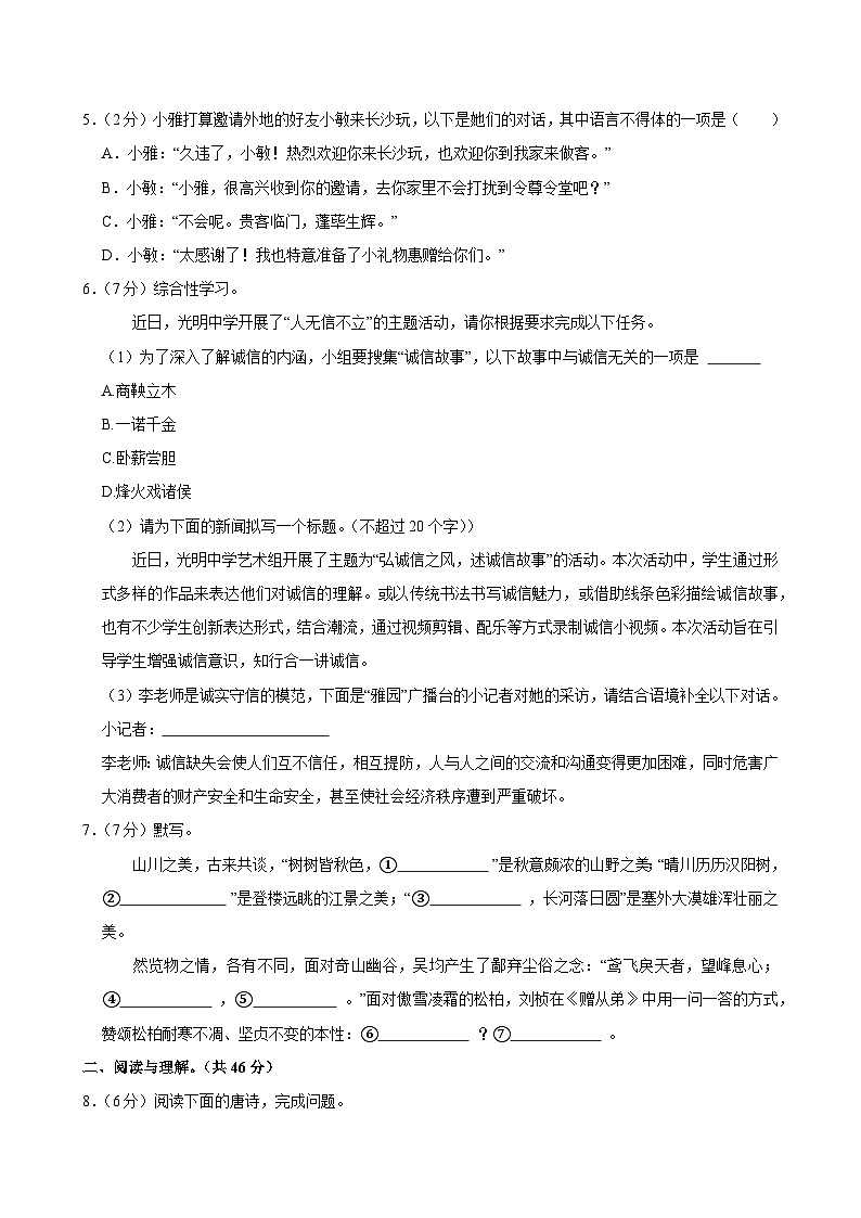
2/16
3/16
还剩13页未读,
继续阅读
所属成套资源:31省市八年级语文上册期中测试卷带解析(最新)
成套系列资料,整套一键下载
【答案版2】2024-2025学年湖南省长沙市八年级(上)期中语文试卷答案
展开
这是一份【答案版2】2024-2025学年湖南省长沙市八年级(上)期中语文试卷答案,共16页。试卷主要包含了积累与运用,阅读与理解等内容,欢迎下载使用。
相关试卷
【答案版1】2023-2024学年湖南省长沙市八年级(上)期中语文试卷答案:
这是一份【答案版1】2023-2024学年湖南省长沙市八年级(上)期中语文试卷答案,共21页。试卷主要包含了积累与运用,跟着经典文化来体悟,跟着文字去感受,根据要求来写作等内容,欢迎下载使用。
湖南省长沙市2024~2025学年八年级上学期期末语文试题【带答案】:
这是一份湖南省长沙市2024~2025学年八年级上学期期末语文试题【带答案】,共8页。
湖南省长沙市望城区2024-2025学年八年级上学期期末考试语文试题答案 (详):
这是一份湖南省长沙市望城区2024-2025学年八年级上学期期末考试语文试题答案 (详),共2页。
相关试卷 更多
资料下载及使用帮助
版权申诉
- 1.电子资料成功下载后不支持退换,如发现资料有内容错误问题请联系客服,如若属实,我们会补偿您的损失
- 2.压缩包下载后请先用软件解压,再使用对应软件打开;软件版本较低时请及时更新
- 3.资料下载成功后可在60天以内免费重复下载
版权申诉
免费领取教师福利

