搜索
      上传资料 赚现金

      广东省深圳市2026届高三上学期高考第一次模拟考试历史试卷

      • 1.46 MB
      • 2025-11-08 19:21:00
      • 45
      • 0
      • 教习网6560351
      加入资料篮
      立即下载
      广东省深圳市2026届高三上学期高考第一次模拟考试历史试卷第1页
      1/12
      广东省深圳市2026届高三上学期高考第一次模拟考试历史试卷第2页
      2/12
      广东省深圳市2026届高三上学期高考第一次模拟考试历史试卷第3页
      3/12
      还剩9页未读, 继续阅读

      广东省深圳市2026届高三上学期高考第一次模拟考试历史试卷

      展开

      这是一份广东省深圳市2026届高三上学期高考第一次模拟考试历史试卷,共12页。试卷主要包含了11等内容,欢迎下载使用。

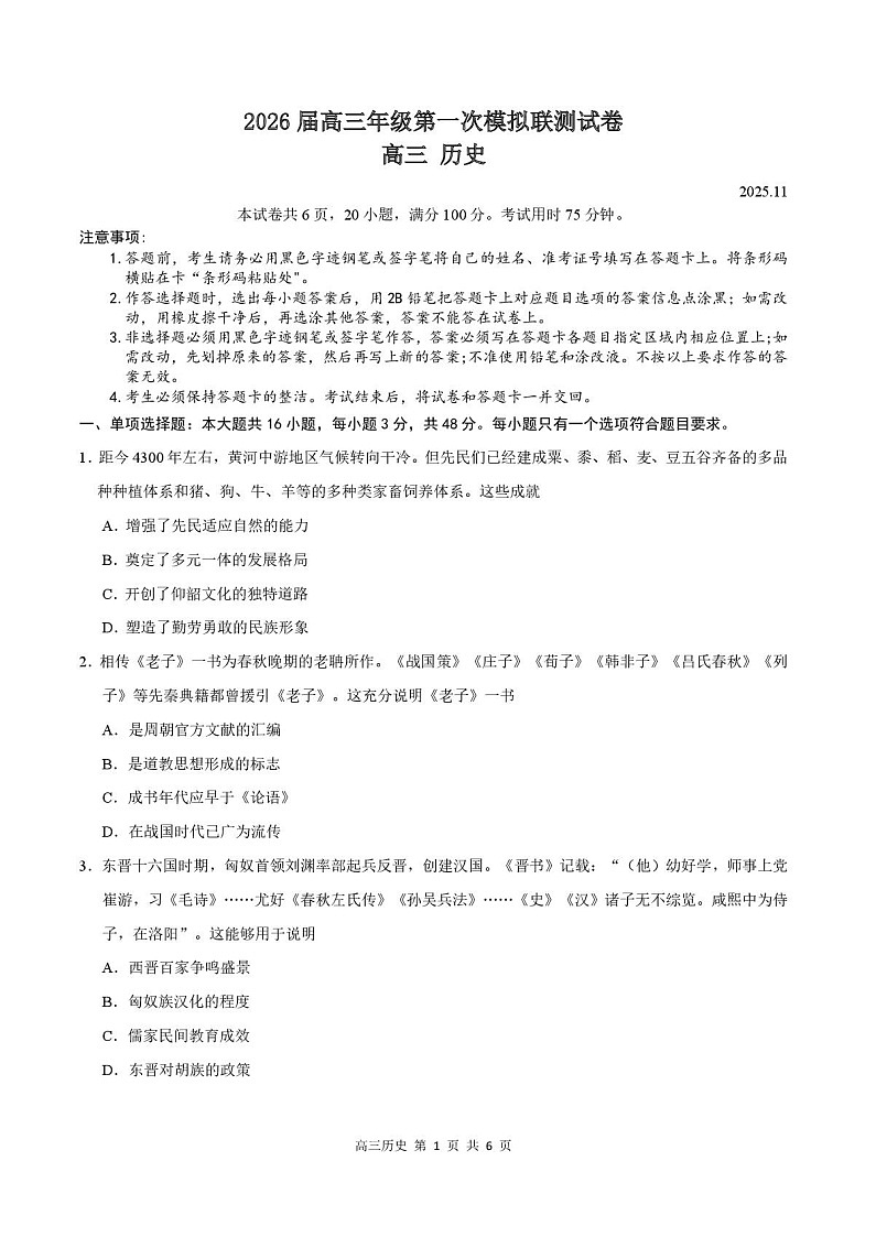
      2026 届高三年级第一次模拟联测试卷高三历史科目
      2025.11
      本试卷共 6 页,20 小题,满分 100 分。考试用时 75 分钟。

      目答

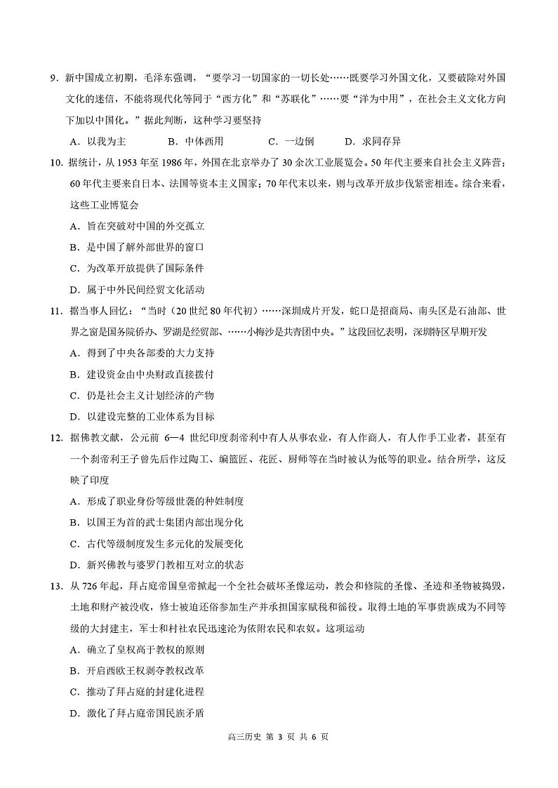
      一、单项选择题:本大题共 16 小题,每小题 3 分,共 60 分。每小题只有一个选项符合题目要求。
      二、非选择题:
      17(14 分)
      【参考答案与评分标准】
      依据材料一,概述中国瓷器传播的路径及“大规模”的原因。(8 分)
      路径(2 分)
      海路传播:16 世纪初葡萄牙人经新航路将中国瓷器带入欧洲,后荷兰、英国东印度公司主导贸易(新航路开辟与瓷器贸易)。(1 分)
      宫廷到民间:初期为欧洲王室贵族收藏(如法国弗朗索瓦一世),18 世纪逐渐普及至中产阶级家庭。(1 分)
      如果生源差,可以 1 点 2 分,任答 1 点得 2 分,不超过 2 分
      原因:(6 分)
      中国角度(3 分):中国瓷器生产独有;或景德镇等窑口能够规模化生产,大量共给;或瓷器特点是能够广泛服务于人们的生产、生活领域。艺术品、生活用品、生产用品
      任答 1 个得 1 分,2 点 3 分,本角度不超过 3 分
      欧洲角度(3 分):需求旺盛,但不能生产;或海船运输角度:大规模、大量;或各国东印度公司垄断贸易,谋取巨利。
      欧洲需求旺盛:瓷器象征身份与东方情调,法国宫廷通过镶嵌金银改造以适配本土审美。瓷器能够满足欧洲人生活需求等
      任答 1 个得 1 分,2 点 3 分,本问不超过 3 分
      面对高考评价的复杂性,要严格训练学生多答 1 点的意识与能力。
      综合上述,分析中国瓷器及技术对欧洲文明做出的贡献。(6 分)
      经济与产业角度:2 分
      推动欧洲制瓷业诞生。法国利摩日发现瓷土后建立本土产业,减少对华依赖(材料二)。刺激了欧洲本土陶瓷产业的兴起与发展:中国瓷器的大量进口导致欧洲白银外流,引发重商主义
      者的担忧,从而激发了欧洲本土研制瓷器的动力。从16 世纪下半叶起,欧洲就开始出现仿制瓷器的工厂(如意大利美第奇陶瓷厂)。18 世纪初,德国迈森瓷厂率先成功烧制出硬质瓷,此后法国(如利摩日、塞夫尔瓷厂)、英国等地也陆续建立瓷厂,陶瓷业成为欧洲的重要产业。
      刺激全球贸易:瓷器成为欧亚贸易核心商品,促进资本积累。
      科技与工艺角度:2 分
      技术解密。殷弘绪信件公开高岭土配方与釉料技术,奠定欧洲制瓷科学基础(瓷器技术传播)。
      1
      23
      4
      5
      6
      7
      8
      9
      10
      11
      12
      13
      1415
      16
      A
      DB
      B
      D
      B
      C
      C
      A
      B
      A
      B
      C
      DD
      C
      工艺创新:欧洲结合本地材料(如德国迈森瓷)发展出硬质瓷等新品类。
      在一定程度上为欧洲工业革命提供了借鉴。景德镇瓷器生产所体现出的规模化和细致分工(拥有三千座瓷窑的景德镇被视为当时世界上最大的工业复合生产区),其生产分工协作堪比亚当· 斯密所描绘的情形,但出现时间更早。韦奇伍德等欧洲陶瓷企业家曾借鉴景德镇的生产模式来组织其工厂,为现代工厂制度提供了参考。
      促进了中西科技与知识的交流。以法国传教士殷弘绪(昂特雷科莱)为代表的人物,通过书信
      将景德镇制瓷的关键技术细节(如高岭土的使用)传回欧洲。这些知识被广泛传播(如收录于《耶稣会士中国书简集》、《中华帝国全志》乃至狄德罗的《百科全书》),成为 18 世纪欧洲重要的工业技术文献,直接推动了欧洲制瓷技术的突破。
      文化与社会角度:2 分
      审美融合:中国瓷器的青花、彩绘风格影响欧洲洛可可艺术。
      推动了欧洲艺术风格的演变,催生了 “中国风” (Chiniserie):中国瓷器独特的造型、纹饰和色彩(如青花的蓝白配色、清朝粉彩的丰富色彩),为欧洲艺术家和设计师提供了全新的灵感来源,与洛可可(Rcc)艺术风格相互影响,形成了追求轻盈、优雅、异域风情的装饰风尚。这不仅体现在瓷器仿制上,也影响了欧洲的家具设计、室内装饰(如壁纸)、园林建筑乃至绘画艺术。
      生活方式变革:瓷器普及推动欧洲餐饮文化精细化(如茶具、餐具标准化)。
      深刻改变了欧洲人的生活方式和社会习俗:中国瓷器洁净、耐用、不易串味的特性,使其逐渐取代了欧洲人此前使用的粗陶器、木器乃至易生锈变黑的银器,革新了欧洲的餐桌文化,特别是在饮茶习俗传入后,瓷器茶具得以普及。瓷器也从奢侈品逐渐走进寻常百姓家,提升了生活品质。
      任答 1 个角度得 2 分,3 点 6 分,本问不超过 6 分
      其他言之成理的角度亦可得分。
      18.(14 分)
      【参考答案与评分标准】
      (1)(6 分)
      思想观念变迁(2 分):
      民族主义取向角度:经济利权意识、民族意识增强等。或从地域性认同到民族国家认同(核心变迁): “ 土货” 强调本土、地方性,带有传统农耕社会的乡土色彩;而 “ 国货” 与 “外国” 相对,凸显了现代 “民族国家” (Natin)的整体概念,反映了民众对中华民族共同体的认同感日益增强。
      “国货” 概念的兴起,鼓励民众购买本国产品,体现了民众将消费行为与爱国责任相联系,认为支持国货是爱国的表现,反映出民众在民族危机下,主动承担起挽救民族经济、振兴国家的责任,将个人消费选择上升到爱国层面的价值取向(3 分)。
      “国货” 名称与外国商品相对应,凸显本土产品身份,在列强侵略、外货充斥的背景下,反映出民众对本国产品的认同与支持,蕴含着抵御外侮、维护民族经济权益的民族主义价值 取向,希望通过发展国货来增强民族经济实力,摆脱对外国经济的依赖,以实现民族经济独立,进而维护民族尊严与国家主权。
      从被动防御到主动竞争角度: “土” 常暗含 “落后” 之意,而 “国” 则带有主权和尊严的意味,称谓的变化体现了民族意识觉醒下,从消极抵御洋货到积极建设本国工业、参与经济竞争的心态转变。爱国情怀与责任担当取向角度。
      对本国产品价值认知的提升角度。 “ 土” 隐含着传统、保守甚至落后的意味,而 “ 国” 则赋予了产品庄严、正统的地位,称谓的变化折射出社会对民族产品价值和地位的重新肯定与期许。
      按照角度赋分。任答 1 个角度 2 分,不超过 2 分。
      历史意义(4 分):
      推动了近代民族工业的发展。 “国货” 观念的广泛传播,为社会各界支持民族产业提供了思想基础,在一定时期内抵制了外资的经济侵略,为民族资本主义的发展创造了有利的社会环境。
      教科书都属于此角度:有力推动了纺织、面粉等轻工业系统的民族资本主义的发展。以荣宗敬、荣德生兄弟开办的面粉厂、纱厂等为代表的一批民族企业迅速壮大起来。随着民族工业的迅速发展,中国产业工人的人数也急剧增加,成为不可忽视的社会力量。
      促进了社会性的爱国运动。以 “抵制外货、提倡国货” 为内容的爱国运动在近代中国多次兴起,成为民众表达爱国情怀、参与救亡图存的重要方式,增强了民族凝聚力。
      深化了经济领域的民族主义思潮。使 “实业救国” 思想更加深入人心,促使国人更加深刻地认识到经济独立与国家主权、民族独立的内在联系,为后来的国民经济建设运动奠定了思想和舆论基础。
      任答 1 点得 2 分,2 点 4 分,本问不超过 4 分。
      (2)(8 分)
      各阶段主要特征(6 分)
      20 世纪 20 年代以前:
      具有自发性。或缺乏持续独立的组织与纲领。
      政治依附性,或政治触动。或多伴随反帝爱国政治运动(如抵制美货、日货)产生
      20 世纪 20 年代:
      取得初步发展但仍显松散。或得到政府支持;或取得一定成果;或分散作战,或未形成全国性的统一力量。
      20 世纪 30 年代前期:
      走向有组织角度。政府与商界共同组织;或计划性,年度、跨年度。规模化角度。或全国性
      宣传系统化角度。
      国民政府和国货界联合主导(如定名 “国货年” ),宣传目标明确、口号系统(如《国货周刊》连续刊载标语),将提倡国货与救国、民生、反侵略紧密结合。
      要求分别概述:1 点 1 分,2 点 2 分,3 点 4 分,不超过 4 分。仅仅总体概述:不断深入发展,酌情给 1 分。
      国际背景(4 分):
      日本侵华的民族危机:1931 年日本发动九一八事变,侵占中国东北,民族矛盾上升为社会最主要矛盾。提倡国货、抵制日货成为抗日救亡运动的重要组成部分,被赋予了 “战胜敌人” 的直接政治意义。(1 分)
      国际背景:
      经济危机,商品倾销角度:1929 年资本主义世界爆发了有史以来最为严重的经济危机,为了转嫁危机各国竞相向中国倾销过剩产品。2 分
      经济大危机的冲击:1929-1933 年资本主义世界爆发空前严重的经济危机,西方列强为
      转嫁危机,向中国大肆倾销商品,严重威胁中国民族工业的生存,从而激起了更强烈的保护民族经济的呼声。
      注意:仅仅答经济大危机,没有答商品倾销,只给 1 分;答出向中国大肆倾销商品,
      才能够给 2 分。
      日本侵略角度:
      1931 年“ 九·一八事变”的发生 “ 使得关内民族工业丧失了一个重要市场” ;
      1932 年的“ 一 ·二 八事变”,使上海蒙受巨大经济损失;
      1930 年日本在华北等地进行大规模的武装走私非法挤占中国民族商品市场。
      ……
      注意:仅仅答日本侵略,给 1 分,涉及到市场才给 2 分。学生一定要学会史料结合,
      “说完整的一句话”。
      国际背景(4 分)按照角度赋分:1 点 2 分,2 点 4 分,不超过 4 分。
      19. 阅读材料并结合所学知识,完成下列要求。(12 分)论点——2 分;1 分;0 分
      关键词—3 分;2 分;1 分;0 分阐述——6 分;4 分;2 分
      结论——1 分评分细则:
      ★论题(论点)2 分。
      中国古代与移民活动有关 2 分。
      中国古代范围,与移民活动有关。但较为空泛(如不具备代表性、普遍性的移民等,不是标志性的事件。如张三从广东移民四川等);或时间与移民活动错一。1 分。
      与中国古代、与移民活动无关;价值观错误,0 分例如:
      2 分——。
      1 分——
      0 分——
      ★关键词:3 分:时间/空间、历史事件、政策/制度
      2 分:三个之间中写两个
      1 分:三个之间中写一个
      0 分:与论题无关;时间范围错误;宽泛;
      ★阐述与结论
      阐述(6 分):3*2 分。史实➕说明史实 1 分,说明 2 分
      史实 1 分,说明 2 分
      ★结论,有就给分(1 分),要有标志性词语例如(总之,综上所述,总的来说等)示例 1:
      论题:魏晋南北朝时期的北方人口南迁,推动了江南地区的经济开发与社会发展。(2分)
      答:魏晋南北朝时期的北方人口南迁 不得分 一定要有“动词”“作用”“判断等”关键词:魏晋南北朝、永嘉之乱、侨置郡县(3 分)
      历史短文:
      魏晋南北朝时期,受"永嘉之乱"等战乱影响,北方人口大规模南迁。这次移民浪潮促使东晋政权实施"侨置郡县"制度,在南方设立北方州郡名称的行政建制,妥善安置流民。(3分)
      这一政策既维护了社会稳定,又使北方先进的生产技术和劳动力与南方优越的自然条件相结合,极大地促进了江南地区的农业开发,带动了手工业和商业的发展,为唐宋时期经济
      重心的南移奠定了基础。(3 分)
      结论:这次移民活动充分体现了人口流动对区域经济发展的积极推动作用。1 分示例 2:
      论题:明朝初年的大规模移民政策有效促进了战后经济恢复与社会整合。2 分
      答:明朝初年的大规模移民政策 不得分 一定要有“动词”“作用”“判断等”关键词:洪武年间、山西大移民、屯田制度 3 分
      历史短文:
      明洪武年间,为恢复元末战乱破坏的社会经济,朝廷组织实施了大规模的山西移民运动。这次移民采取"屯田制度",将山西等地人口迁往中原地区,授予土地、农具,免除赋税,使 荒芜土地得到开垦。3 分
      据《明史》记载,仅洪武年间就迁徙人口数百万,河南、河北等地人口迅速恢复。至今
      在河南等地仍流传的"问我祖先在何处,山西洪洞大槐树"民谣,就是这次移民运动的历史见证。3 分
      结论:这一移民活动不仅使农业生产得到发展,税收增加,还促进了各地文化交流,重
      新整合了社会结构,为明朝前期的繁荣奠定了坚实基础。1 分示例 3:
      论题:秦汉时期的边疆移民政策巩固了国家统一,促进了边疆开发。2 分
      答:秦汉时期的边疆移民政策 不得分 一定要有“动词”“作用”“判断等”关键词:秦汉时期、徙民实边、郡县制 3 分
      历史短文:
      秦汉时期,为巩固统一多民族国家,朝廷推行"徙民实边"政策。秦始皇迁徙内地居民至河套地区,汉武帝组织百万移民开发河西走廊。这些移民在边疆设立郡县制行政机构,既加强了中央对边疆的控制,又带去了先进的生产工具和技术。移民屯田开发使荒漠变良田,建立了稳固的粮食生产基地,同时构筑了以长城为核心的防御体系,有效抵御匈奴侵扰。6 分结论:这一系列移民举措不仅拓展了疆域,更促进了边疆与内地的经济文化交流,为统
      一多民族国家的形成奠定了坚实基础。1 分
      20.(12 分)
      (1)(6 分)
      该冲突具体体现在以下三个层面:利益层面:(2 分)
      土地贵族: 依赖农业收入,通过《谷物法》维持国内谷物高价,以保障其高地租和高利润。
      工业资产阶级: 需要降低工人生活成本以压低工资,同时扩大海外市场;《谷物法》导致食品价格高昂,增加了劳动力成本,并招致他国的贸易报复,损害了工业利益。
      理念层面:(2 分)
      土地贵族: 秉持保护主义和守成理念,主张通过关税壁垒维护国内特定集团(即自身)的经济特权。
      工业资产阶级: 推崇自由主义经济学和自由贸易理念,认为经济应不受干预地自由发展,通过市场竞争实现国家财富的增长。
      国家政策导向层面:(2 分)
      土地贵族: 主张国家政策应倾向于保护农业和维持传统的社会经济结构。
      工业资产阶级: 要求国家政策转向扶持工业发展,废除贸易壁垒,为工业资本的扩张
      开辟道路。
      3 个角度赋分,1 个 2 分,3 个 6 分。按照角度赋分已经成为广东命题的创新及特色。松一些:每个角度答土地贵族,或工业资产阶级即可。
      严格阅卷,土地贵族 1 分;工业资产阶级 1 分。
      总结: 这场冲突本质上是走向衰落的传统农业利益集团与新兴的工业利益集团之间,围绕国家经济主导权和发展方向的根本性斗争。
      (2)(6 分)
      国际背景(3 分):
      世界粮食供应充足:俄国、美国等国家农业发展,成为世界粮仓,为英国提供了稳定且低廉的粮食进口来源。(1 分)
      交通运输革命:蒸汽船和跨洲铁路的应用大幅降低了粮食等大宗商品的运输成本,使得
      进口粮食在英国市场上更具价格优势。(1 分)
      英国经济结构的依赖:英国已成为最大的粮食进口国,恢复关税将直接导致国内食品价格上涨,影响社会稳定。(1 分)
      国内背景(3 分):
      工业优势与利益需求:英国处于“世界工厂”地位,工业资产阶级势力强大,其依赖于廉价的原材料和劳动力(低粮价可维持低工资),并希望通过自由贸易扩大全球市场。(1分)
      政策的延续性与思想基础:自 1846 年废除《谷物法》以来,自由贸易已成为英国的基本国策,自由主义经济思想深入人心,形成了强大的路径依赖。(1 分)
      社会结构与民意基础:工业化和城市化程度高,工人阶级数量庞大,低粮价符合大多数
      城市人口的利益,恢复关税会引发广泛反对。(1 分)
      如果生源差,可根据 SOLO 原理采用宽松且认知层次水平阅卷:国际背景:1 点 1 分,答 2 点 3 分,不超过 3 分。
      国内背景:1 点 1 分,答 2 点 3 分,不超过 3 分。

      相关试卷

      广东省深圳市2026届高三上学期高考第一次模拟考试历史试卷:

      这是一份广东省深圳市2026届高三上学期高考第一次模拟考试历史试卷,共12页。试卷主要包含了11等内容,欢迎下载使用。

      广东省深圳市2026届高三上学期高考一模历史试卷(含答案):

      这是一份广东省深圳市2026届高三上学期高考一模历史试卷(含答案),文件包含2026届深圳市高三年级第一次模拟联测试卷历史2026届深圳市高三年级第一次模拟联测试卷历史答案docx、2026届深圳市高三年级第一次模拟联测试卷历史2026届深圳市高三年级第一次模拟联测试卷历史试卷pdf、2026届深圳市高三年级第一次模拟联测试卷历史2026届深圳市高三年级第一次模拟联测试卷历史答题卡pdf等3份试卷配套教学资源,其中试卷共14页, 欢迎下载使用。

      2026届广东省深圳市高三上学期第一次模拟联测(历史试卷)(无答案):

      这是一份2026届广东省深圳市高三上学期第一次模拟联测(历史试卷)(无答案),共6页。

      资料下载及使用帮助
      版权申诉
      • 1.电子资料成功下载后不支持退换,如发现资料有内容错误问题请联系客服,如若属实,我们会补偿您的损失
      • 2.压缩包下载后请先用软件解压,再使用对应软件打开;软件版本较低时请及时更新
      • 3.资料下载成功后可在60天以内免费重复下载
      版权申诉
      若您为此资料的原创作者,认为该资料内容侵犯了您的知识产权,请扫码添加我们的相关工作人员,我们尽可能的保护您的合法权益。
      入驻教习网,可获得资源免费推广曝光,还可获得多重现金奖励,申请 精品资源制作, 工作室入驻。
      版权申诉二维码
      欢迎来到教习网
      • 900万优选资源,让备课更轻松
      • 600万优选试题,支持自由组卷
      • 高质量可编辑,日均更新2000+
      • 百万教师选择,专业更值得信赖
      微信扫码注册
      手机号注册
      手机号码

      手机号格式错误

      手机验证码 获取验证码 获取验证码

      手机验证码已经成功发送,5分钟内有效

      设置密码

      6-20个字符,数字、字母或符号

      注册即视为同意教习网「注册协议」「隐私条款」
      QQ注册
      手机号注册
      微信注册

      注册成功

      返回
      顶部
      学业水平 高考一轮 高考二轮 高考真题 精选专题 初中月考 教师福利
      添加客服微信 获取1对1服务
      微信扫描添加客服
      Baidu
      map