搜索
      上传资料 赚现金

      四川省绵阳市三台中学2026届高三上学期10月月考化学试卷(Word版附解析)

      • 1.7 MB
      • 2025-11-06 15:07:08
      • 21
      • 0
      • 教习网3275309
      加入资料篮
      立即下载
      查看完整配套(共2份)
      包含资料(2份) 收起列表
      原卷
      四川省绵阳市三台中学2026届高三上学期10月月考 化学试题(原卷版).docx
      预览
      解析
      四川省绵阳市三台中学2026届高三上学期10月月考 化学试题 Word版含解析.docx
      预览
      正在预览:四川省绵阳市三台中学2026届高三上学期10月月考 化学试题(原卷版).docx
      四川省绵阳市三台中学2026届高三上学期10月月考 化学试题(原卷版)第1页
      高清全屏预览
      1/10
      四川省绵阳市三台中学2026届高三上学期10月月考 化学试题(原卷版)第2页
      高清全屏预览
      2/10
      四川省绵阳市三台中学2026届高三上学期10月月考 化学试题(原卷版)第3页
      高清全屏预览
      3/10
      四川省绵阳市三台中学2026届高三上学期10月月考 化学试题 Word版含解析第1页
      高清全屏预览
      1/22
      四川省绵阳市三台中学2026届高三上学期10月月考 化学试题 Word版含解析第2页
      高清全屏预览
      2/22
      四川省绵阳市三台中学2026届高三上学期10月月考 化学试题 Word版含解析第3页
      高清全屏预览
      3/22
      还剩7页未读, 继续阅读

      四川省绵阳市三台中学2026届高三上学期10月月考化学试卷(Word版附解析)

      展开

      这是一份四川省绵阳市三台中学2026届高三上学期10月月考化学试卷(Word版附解析),文件包含四川省绵阳市三台中学2026届高三上学期10月月考化学试题原卷版docx、四川省绵阳市三台中学2026届高三上学期10月月考化学试题Word版含解析docx等2份试卷配套教学资源,其中试卷共32页, 欢迎下载使用。
      本试卷分为试题卷和答题卡两部分,其中试题卷共 6 页:答题卡共 2 页。满分 100 分,考试
      时间 75 分钟。
      注意事项:
      1.答题前,考生务必将自己的学校、班级、姓名用 0.5 毫米黑色签字笔填写清楚,同时用 2B
      铅笔将考号准确填涂在“考号”栏目内。
      2.选择题使用 2B 铅笔填涂在答题卡对应题目标号的位置上,如需改动,用橡皮擦擦干净后再
      选涂其它答案;非选择题用 0.5 毫米黑色签字笔书写在答题卡的对应框内,超出答题区域书写
      的答案无效;在草稿纸、试题卷上答题无效。
      3.考试结束后将答题卡收回。
      可能用到的相对原子质量:
      一、选择题(本题共 15 小题,每小题 3 分,共 45 分。每小题只有一个选项符合题意)
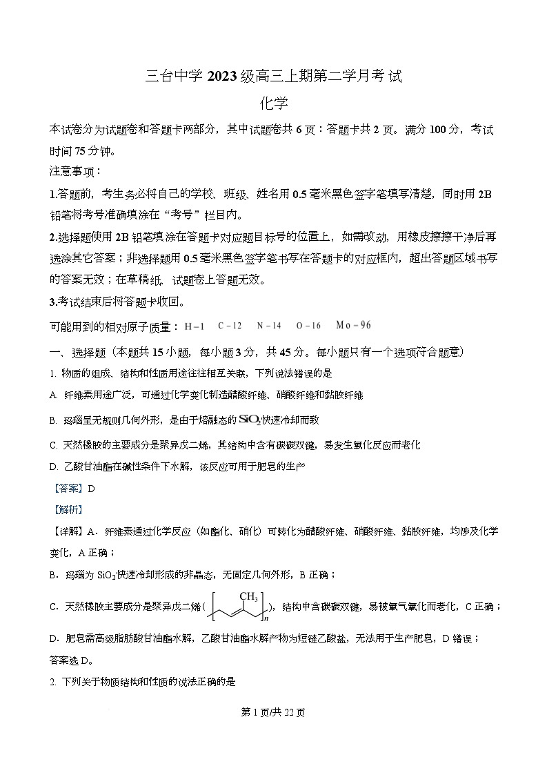
      1. 物质的组成、结构和性质用途往往相互关联,下列说法错误的是
      A. 纤维素用途广泛,可通过化学变化制造醋酸纤维、硝酸纤维和黏胶纤维
      B. 玛瑙呈无规则几何外形,是由于熔融态的 快速冷却而致
      C. 天然橡胶的主要成分是聚异戊二烯,其结构中含有碳碳双键,易发生氧化反应而老化
      D. 乙酸甘油酯在碱性条件下水解,该反应可用于肥皂的生产
      【答案】D
      【解析】
      【详解】A.纤维素通过化学反应(如酯化、硝化)可转化为醋酸纤维、硝酸纤维、黏胶纤维,均涉及化学
      变化,A 正确;
      B.玛瑙为 SiO2 快速冷却形成的非晶态,无固定几何外形,B 正确;
      C.天然橡胶主要成分是聚异戊二烯( ),结构中含碳碳双键,易被氧气氧化而老化,C 正确;
      D.肥皂需高级脂肪酸甘油酯水解,乙酸甘油酯水解产物为短链乙酸盐,无法用于生产肥皂,D 错误;
      答案选 D。
      2. 下列关于物质结构和性质的说法正确的是
      第 1页/共 22页
      A. 的球棍模型为
      B. 二氯化二硫 的电子式为
      C. 的 模型与空间结构名称均为正四面体形
      D. 酸性:
      【答案】D
      【解析】
      【详解】A. 中 C 原子是 sp3 杂化,空间构型为四面体形,氯原子半径大于氢原子半径,球棍模型
      为: ,A 错误;
      B.二氯化二硫 是共价化合物,电子式为: ,B 错误;
      C. 离子中一个硫原子相当于氧原子﹐中心硫原子孤电子对数为 =0,价层电子数为 0+4=4,
      模型与空间结构名称均为四面体形,C 错误;
      D.与羧酸(-COOH)相连的 C-X(X 为卤素原子)的极性越大,羧酸的酸性越大,这是由于元素的非金属性(电
      负性):F>Cl>H,所以吸引电子对能力 F 比 Cl 更强,Cl 比 H 更强,即极性依次减弱,从而使 CF3COOH 中
      的-COOH 的羟基 H 原子具有更大的活性,更容易发生电离,所以酸性:
      ,D 正确;
      故选 D。
      3. 为了实验安全,氢气在氯气中燃烧的实验应该标注的图标有
      ①护目镜 ②排风 ③锐器 ④明火 ⑤洗手
      第 2页/共 22页
      A. ①②④⑤ B. ①②③④ C. ②③④⑤ D. ①②③⑤
      【答案】A
      【解析】
      【详解】氢气在氯气中燃烧的实验装置图: ,为了实验安全,我们应带好护目镜,
      以保护眼睛,选①;实验中会用到气体,因此要打开排风,选②;实验中会用到明火,选④;实验结束后,
      离开实验室前要用肥皂等清洗双手,选⑤;故选 A。
      4. 下列实验原理或有关说法中正确的是
      A. 向 Fe 片中加入浓硝酸,无明显变化,证明 Fe 与浓硝酸不反应
      B. 向 溶液中通入 气体,产生白色沉淀,证明非金属性:
      C. 向 溶液中滴加乙醇,溶液由橙红色变为绿色,证明乙醇具有还原性
      D. 向 沉淀中分别加入盐酸和氨水,沉淀均溶解,证明 为两性氢氧化物
      【答案】C
      【解析】
      【详解】A.铁与浓硝酸为钝化反应,为化学变化,故 A 错误;
      B.Na2SiO3 与 SO2 反应产生 H2SiO3 沉淀,只能证明酸性 H2SO3>H2SiO3,H2SO3 不是最高价氧化物的水化
      物,无法证明非金属性,故 B 错误;
      C.K2Cr2O7 强氧化性,被乙醇还原为 Cr3+(绿色),故 C 正确;
      D.Cu(OH)2 溶于氨水为配位反应(生成[Cu(NH3)4]2+),无法与其他碱发生类似反应,故 D 错误;
      故选:C。
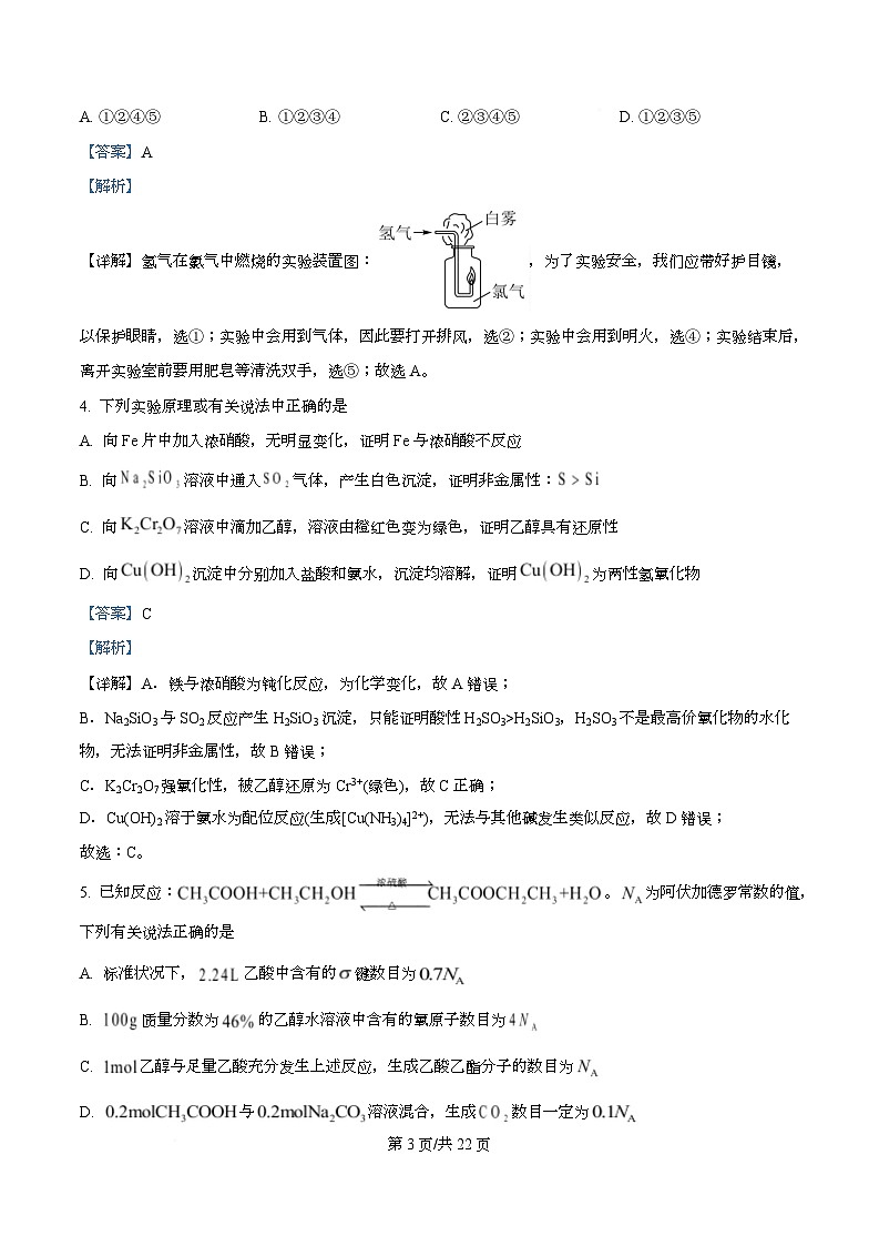
      5. 已知反应: 。 为阿伏加德罗常数的值,
      下列有关说法正确的是
      A. 标准状况下, 乙酸中含有的 键数目为
      B. 质量分数为 的乙醇水溶液中含有的氧原子数目为
      C. 乙醇与足量乙酸充分发生上述反应,生成乙酸乙酯分子的数目为
      D. 与 溶液混合,生成 数目一定为
      第 3页/共 22页
      【答案】B
      【解析】
      【详解】A.标准状况下乙酸为固态,无法计算气体体积对应的σ键数目,A 错误;
      B.100 g 46%乙醇溶液中含乙醇 1ml(1ml O)和 54 g 水(3ml O),总氧原子数为 ,B 正确;
      C.酯化反应为可逆反应,无法完全转化,生成物小于 ,C 错误;
      D.0.2 ml 乙酸与 0.2 ml 按 1:1 反应生成 0.2 ml ,无 生成,D 错误;
      故选 B。
      6. 下列离子在指定条件下一定能大量共存的是
      A. 某无色溶液: 、 、 、
      B. 与 反应可以生成 的溶液: 、 、 、
      C. 能使淀粉碘化钾试纸变蓝的溶液: 、 、 、
      D. 使 试纸变红的溶液: 、 、 、
      【答案】B
      【解析】
      【详解】A. 在水溶液中显蓝色,与“无色溶液”矛盾,A 不符合题意;
      B.与 Al 反应生成 H₂的溶液可能为强酸性或强碱性; 、 、 、 在酸性或碱性条件下均无反
      应,可能大量共存,B 符合题意;
      C.能使淀粉碘化钾试纸变蓝的溶液含强氧化性物质, 和 具有还原性,会被氧化,无法大量共存,
      C 不符合题意;
      D.pH 试纸变红说明溶液 酸性, 会与 反应生成 或 , 会与 H+反应生成
      H2S,且 S2-具有还原性, 在酸性下表现强氧化性,会氧化 ,无法大量共存,D 不符合题意;
      故选 B。
      7. 下列有关宏观辩识与微观探析的说法正确且能用微观结构解释宏观现象的是
      选项 宏观辩识 微观探析
      第 4页/共 22页
      的键能大于 A 的熔点高于
      的键能
      铁丝在酒精喷灯上灼 铁原子核外电子在灼 B
      烧,焰色无明显变化 烧时没有发生跃迁
      中碱基 与
      分子间氢键作用实现 C 、 与 的互补配
      了超分子的分子识别 对
      HF 分子间氢键比
      D 沸点:
      分子键氢强
      A. A B. B C. C D. D
      【答案】C
      【解析】
      【详解】A.SiO2 为共价晶体,CS2 为分子晶体,熔点差异主要由晶体类型决定,而非单一键能大小,A 错
      误;
      B.铁丝灼烧无焰色是因铁的发射光谱在可见光区不明显,并非电子未跃迁,B 错误;
      C.DNA 碱基互补配对通过氢键实现,属于超分子识别中的分子间作用力,C 正确;
      D.H2O 沸点高于 HF,是因 H2O 分子间氢键数量更多,而非单个氢键强度更高,D 错误;
      故选 C。
      8. 氨磺必利可用于精神分裂症治疗,合成氨磺必利的一种中间体结构简式如图所示。下列关于该中间体的
      说法错误的是
      A. 能发生加成反应、取代反应、氧化反应、还原反应
      B. 与足量氢气加成后的产物中含有 5 个手性碳原子
      C. 一定条件下 1 ml 该中间体最多消耗 3 ml NaOH
      第 5页/共 22页
      D. 该中间体具有碱性,最多消耗盐酸 1 ml
      【答案】D
      【解析】
      【详解】A.该中间体含有苯环,加氢时发生加成反应、还原反应,含有氨基,可发生氧化反应,含有酰胺
      基,水解时发生取代反应,A 正确;
      B.与足量氢气加成后的产物和 5 个手性碳原子的位置如图 ,B
      正确;
      C.1 ml 该中间体含 1 ml Cl 和 1 ml 肽键,Cl 水解为酚羟基,酚羟基又与氢氧化钠中和得到酚钠,消耗
      2 ml NaOH,酰胺基水解消耗 1 ml NaOH,共消耗 3 ml NaOH,C 正确;
      D.如图 ,该中间体的①③氮原子可结合 H+,表现碱性,
      酰胺基中的氮原子不表现碱性,故该中间体具有碱性,但考虑最多消耗盐酸的量时,还要考虑酰胺基在酸
      性条件下的水解,酰胺基水解生成氨基,这个氨基也消耗盐酸,故 1 ml 该中间体最多消耗盐酸 3 ml,D
      错误;
      故选 D。
      9. X、Y、Z、W 是原子序数依次增大的短周期主族元素,X 原子有两个单电子且电负性是四种元素中最大
      的,Y 原子的最外层电子数是 X 原子内层电子数的 2 倍,Z 原子 s 能级上电子数与 p 能级上电子数之比为
      ,W 第一电离能大于 Z。下列说法正确的是
      A. 电负性:
      B. 原子半径:
      C. 四种元素基态原子的未成对电子数:
      D. 简单氢化物的键角:
      【答案】A
      【解析】
      第 6页/共 22页
      【分析】X 原子有两个单电子且电负性是四种元素中最大的即 X 为氧,Y 原子的最外层电子数是 X 原子内
      层电子数的 2 倍即为硅,Z 原子 s 能级上电子数与 p 能级上电子数之比为 2:3 则为磷,W 第一电离能大于磷
      则 W 为氯,据此分析解题。
      【详解】A.同一周期元素随原子序数的增大,元素电负性逐渐增大;同一主族元素,原子核外电子层数越
      多,元素电负性越小,所以电负性为 Si<P<Cl 即 Y<Z<W,A 正确;
      B.原子核外电子层数越多,原子半径越大;当原子核外电子层数相同时,原子的核电荷数越大,原子半径
      越小,原子半径:O<Cl<P<Si,B 错误;
      C.四种元素基态原子的未成对电子数:硅两个、磷三个、氯一个,则 Z<Y<W,C 错误;
      D.SiH4、PH3 均为 sp3 杂化,但是 PH3 有 1 对孤电子对,键角小,故键角 ,D 错误;
      答案为 A。
      10. 对于下列过程中发生的化学反应,对应的方程式正确的是
      A. 苯酚钠 溶液中通入少量
      B. 邻羟甲基苯酚脱水缩合制线型酚醛树脂:n +(n-1)H2O
      C. 向水中加入少量
      D. 邻羟基苯甲醛中加入足量浓溴水: +2Br2 ↓+2H++2Br-
      【答案】C
      【解析】
      【详解】A.苯酚的酸性弱于 但强于 ,通入少量 时,苯酚钠与 反应生成苯酚和
      ,而非 ,正确离子方程式为 ,A 错误;
      B.酚醛树脂的线型结构由苯酚与甲醛缩合形成,通过亚甲基( )连接苯环,而非醚键( ),邻
      羟甲基苯酚缩合时应形成 桥,B 错误;
      C. 与水反应生成 和 ,化学方程式为 ,离子方程式为
      ,配平及产物均正确,C 正确;
      第 7页/共 22页
      D.溴水具有氧化性,会氧化醛基( )为 ,且酚羟基邻对位取代时, 邻羟基苯甲醛与
      反应的同时会发生醛基氧化,D 错误;
      故答案选 C。
      11. 下列实验装置或操作能达到实验目的的是
      A.提纯乙酸乙酯 B.吸收氨气 C.除去 中的少量 D.制取少量
      A. A B. B C. C D. D
      【答案】D
      【解析】
      【详解】A. 乙酸乙酯与 溶液会发生反应,应该用饱和碳酸钠溶液,A 错误;
      B. 氨气易溶于水,会发生倒吸,正确装置水应在上层,下层可选择 ,B 错误;
      C. 会与 溶液反应,应该用饱和碳酸氢钠溶液,C 错误;
      D. 盐酸可以和大理石反应生成二氧化碳,可以制备二氧化碳,D 正确;
      故选 D。
      12. 电厂烟气( 、 等)可用 脱氮。在 催化剂表面发生的脱氮过程如图所示。下列说法错
      误的是
      A. 脱氮的总反应为:
      第 8页/共 22页
      B. 该反应在任何条件下可自发进行,则
      C. 可降低反应的活化能
      D. 催化剂可提高反应物的平衡转化率
      【答案】D
      【解析】
      【详解】A.根据图示箭头可知反应物为 、 和 (箭头指向圈内),生成物为 和 (箭头
      指向圈外),根据得失电子写出总反应,故 A 正确;
      B.根据总反应 可知ΔS>0,若要使该反应在任
      何条件下可自发进行, ,则需满足 ΔH

      相关试卷 更多

      资料下载及使用帮助
      版权申诉
      • 1.电子资料成功下载后不支持退换,如发现资料有内容错误问题请联系客服,如若属实,我们会补偿您的损失
      • 2.压缩包下载后请先用软件解压,再使用对应软件打开;软件版本较低时请及时更新
      • 3.资料下载成功后可在60天以内免费重复下载
      版权申诉
      若您为此资料的原创作者,认为该资料内容侵犯了您的知识产权,请扫码添加我们的相关工作人员,我们尽可能的保护您的合法权益。
      入驻教习网,可获得资源免费推广曝光,还可获得多重现金奖励,申请 精品资源制作, 工作室入驻。
      版权申诉二维码
      月考专区
      • 精品推荐
      • 所属专辑5份
      欢迎来到教习网
      • 900万优选资源,让备课更轻松
      • 600万优选试题,支持自由组卷
      • 高质量可编辑,日均更新2000+
      • 百万教师选择,专业更值得信赖
      微信扫码注册
      手机号注册
      手机号码

      手机号格式错误

      手机验证码 获取验证码 获取验证码

      手机验证码已经成功发送,5分钟内有效

      设置密码

      6-20个字符,数字、字母或符号

      注册即视为同意教习网「注册协议」「隐私条款」
      QQ注册
      手机号注册
      微信注册

      注册成功

      返回
      顶部
      学业水平 高考一轮 高考二轮 高考真题 精选专题 初中月考 教师福利
      添加客服微信 获取1对1服务
      微信扫描添加客服
      Baidu
      map