搜索
      上传资料 赚现金

      广东省广州市南海中学2025-2026学年高三上学期10月期中考试生物试卷

      • 583.79 KB
      • 2025-11-05 15:40:53
      • 15
      • 0
      • 教习网6560351
      加入资料篮
      立即下载
      广东省广州市南海中学2025-2026学年高三上学期10月期中考试生物试卷第1页
      1/24
      广东省广州市南海中学2025-2026学年高三上学期10月期中考试生物试卷第2页
      2/24
      广东省广州市南海中学2025-2026学年高三上学期10月期中考试生物试卷第3页
      3/24
      还剩21页未读, 继续阅读

      广东省广州市南海中学2025-2026学年高三上学期10月期中考试生物试卷

      展开

      这是一份广东省广州市南海中学2025-2026学年高三上学期10月期中考试生物试卷,共24页。试卷主要包含了选择题,不定项选择题,非选择题等内容,欢迎下载使用。
      信息传递在生态系统中具有重要的作用。下列能体现信息传递调节种间关系的是()
      昏暗的蜂房内蜜蜂用触角感受同伴的舞蹈信息
      长日照可促进苗圃中的落叶松幼苗推迟休眠
      鸟表演复杂的舞蹈动作吸引同种异性个体前来交配
      油蒿分泌化学物质抑制多种植物种子的萌发
      近年,滇池利用藻水分离技术治理蓝藻水华卓有成效。分离出的蓝藻中含无机和有机营养成分,可改善土壤结构,提高植物生长效率,所以,经加工制成有机肥应用于农业生产中。下列叙述正确 的是()
      蓝藻是自养型生物,因为细胞中含有叶绿体
      蓝藻大爆发引起水华现象,是因为蓝藻通过无丝分裂进行细胞增殖造成的
      蓝藻与绿藻的遗传物质一样都是 DNA
      蓝藻有机肥应用到农业生产中不利于改善土壤结构
      如图表示双抗体夹心法,该方法是医学上常用的定量检测抗原的方法,利用细胞工程技术制备的单克隆抗体能增强该过程的有效性,下列相关叙述正确的是()
      将相关抗原注射到小鼠体内,可从小鼠脾脏中获得所需的单克隆抗体
      固相抗体和酶标抗体均能与抗原结合,这是由于两者结构相同
      加入酶标抗体的目的是通过测定酶反应产物量来判断待测抗原量
      该方法与只使用单克隆抗体相比,能增加可识别抗原的种类
      某同学足球比赛时汗流浃背,赛后适量饮水并充分休息。下列相关叙述错误的是()
      足球比赛中支气管扩张,消化液分泌增加
      运动所致体温升高的恢复与皮肤血流量、汗液分泌量增多相关
      大量出汗后适量饮用淡盐水,有助于维持血浆渗透压的相对稳定
      适量运动有助于减少和更好地应对情绪波动
      进行种群密度的取样调查时不宜采用的做法是()
      选取多种植物为调查对象B. 随机选取大小相等的若干方
      形地块为样方
      C. 计算各样方内的平均值D. 样方内各年龄植物均需统计 6.某科研单位设计了“稻—萍—鱼”的生态农业模式:栽培转 Bt 毒蛋白基因的抗虫水稻,以减少虫害;水稻遭遇虫害时释放某些物质,可吸引害虫的天敌;同时鱼的活动不仅能降低水稻害虫的种群密度,还能松土和提高水体含氧量。下列有关该生态农业模式的分析正确的是()
      A. 蓝细菌通过光合作用制造有机物,可为水稻和红萍提供有机营养
      B. 该农业模式提高了能量传递效率,使能量更多地流向对人类有益的方向
      C. 种植转 Bt 毒蛋白基因的抗虫水稻多年后,农田中仍有可能出现水稻害虫
      D. 水稻通过化学信息吸引害虫天敌,说明生命活动的正常进行离不开信息传递
      如图是老陈醋的生产流程,下列相关叙述正确的是()
      蒸熟的高粱米应先加入大曲再冷却
      “糖化”是将高粱中的淀粉等大分子氧化分解为小分子,为酒精发酵提供原料
      “醋醅”中含有的醋酸菌,是一种异养的单细胞真核生物
      “醋酸发酵”步骤中每天翻料两次,可为醋酸菌提供更多氧气
      如图所示为某家族的系谱图,控制甲病的基因用 A、a 表示,控制红绿色盲的基因用 B、b 表示。不考虑突变,下列相关叙述错误的是 ()
      控制甲病的基因和红绿色盲基因遵循自由组合定律
      如果Ⅲ2 和Ⅲ3 是双胞胎,则Ⅲ3 也表现正常
      Ⅰ3 关于红绿色盲的基因型一定是 XBXb
      如果Ⅱ4 为纯合子,则Ⅳ1 同时患甲病和红绿色盲的概率为 1/4
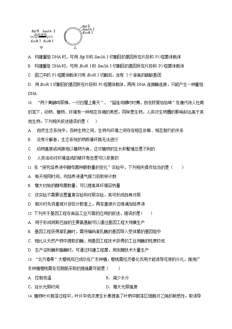
      在基因工程中利用某目的基因(图甲)和 P1 噬菌体载体(图乙)构建重组 DNA。限制性内切核酸酶
      Bgl Ⅱ、EcRⅠ和 Sau3AⅠ的酶切位点分别如图所示。下列分析错误的是()
      构建重组 DNA 时,可用 BglⅡ和 Sau3AⅠ切割目的基因所在片段和 P1 噬菌体载体
      构建重组 DNA 时,可用 EcRⅠ和 Sau3AⅠ切割目的基因所在片段和 P1 噬菌体载体
      图乙中的 P1 噬菌体载体只用 EcRⅠ切割后,含有 2 个游离的磷酸基团
      用 EcRⅠ切割目的基因所在片段和 P1 噬菌体载体,再用 DNA 连接酶连接,只能产生一种重组
      DNA
      “两个黄鹂鸣翠柳,一行白鹭上青天”、“留连戏蝶时时舞,自在娇莺恰恰啼”在唐代诗人杜甫的笔下,动物、植物、环境有一种相互协调的美感,同样是生物,人类对生物圈的影响却远高于其他生物。下列相关叙述错误的是( )
      自然生态系统中,各种生物之间、生物与环境之间存在相互依赖、相互制约的关系
      没有分解者,生态系统的物质循环就无法进行
      动物直接或间接地以植物为食,这对植物的生长和繁殖总是不利的
      人类活动对环境造成的破坏有些是可以修复的
      在“探究培养液中酵母菌种群数量的变化”实验中,下列相关操作恰当的是()
      每天相同时间,向培养液通气摇匀后取样计数
      增大初始的酵母菌数量,可以提高其环境容纳量
      该实验不需要设置重复实验和对照实验,其可形成自身对照
      制片时先将盖玻片放在计数室上,再在盖玻片边缘滴加培养液
      下列关于基因工程在食品工业方面的应用的叙述,错误的是()
      用于形成阿斯巴甜的主要氨基酸可以通过基因工程大规模生产
      基因工程获得凝乳酶时,需将编码凝乳酶的基因导入受体菌的基因组中
      相比从天然产物中提取的酶,用基因工程技术获得的工业用酶的纯度较低
      生产淀粉酶和脂酶时,可通过构建工程菌,用发酵技术大量生产
      “北方春果”大樱桃现已成功在广东种植。樱桃需经历春化作用才能诱导花芽的分化,推测广东种植樱桃需在花期前采取的措施最可能是()
      控制低温B. 减少水分
      C. 延长光照时间D. 增大光照强度
      植物叶片脱落过程中,叶片中低浓度生长素提高了叶柄中脱落区细胞对乙烯的敏感性。取诱导
      期的脱落区细胞观察,发现细胞壁松弛或脱落。下图是植物叶片脱落过程中物质和部分结构的变化,相关推测不合理的是()
      乙烯诱导纤维素分解酶合成B. 乙烯具有促进叶片脱落的作用
      C. 保持期的细胞对乙烯更敏感D. 乙烯和脱落酸具有协同作用
      科学家利用人类干细胞在实验室中成功培育出了“微型人脑”,其已经达到 9 周胎儿大脑的发育水平,但不能独立思考。下列叙述正确的是 ()
      将人体干细胞培育成微型人脑,体现了动物细胞的全能性
      在培育微型人脑过程中发生了细胞分裂、分化、衰老等过程
      若培育过程中出现细胞凋亡,则说明其遗传物质发生了改变
      若培育过程中发生细胞坏死,则属于基因控制下的程序性死亡
      二、不定项选择题:本题共 5 小题,每小题 3 分,共计 15 分。在每一小题给出
      的四个选项中有一项或多项是符合题目要求的。全部选对得 3 分,多选、错选不得分,
      漏选得1 分。
      独脚金内酯是一类新发现的植物激素。科研人员以拟南芥为实验材料,发现独脚金内酯合成受阻或不敏感突变体均无顶端优势,但生长素水平正常。将上述两种突变体与野生型(W)进行嫁接试验,培养后植株形态如下表所示。下列说法错误的是( )
      由以上实验结果推测独脚金内酯合成部位在 W 的根
      突变体 1 和 2 分别是独脚金内酯合成受阻和不敏感突变体
      综合上述结果推测,第 4 组的实验结果可能是无顶端优势
      为提高可信度,可用 W 的地上部分分别与突变体 1 和 2 的根进行嫁接实验
      在自然界,有些捕食者种群和猎物种群的数量变化呈现周期性的波动(如图所示),请据图分析判断下列叙述错误的是()
      捕食者种群和猎物种群的数量总是此消彼长B. 捕食者种群和猎物种群相互制约、互为因果
      C. 若捕食者种群数量过小,则不足以制约猎物种群增长D. 由图可知,猎物逃避捕食者的能力明显提高
      下列关于制备牛肉膏蛋白胨固体培养基的叙述,正确的是()
      培养不同微生物的培养基的 pH 可能不同B. 待培养基冷却至 50 ℃左右时进行倒平板
      C. 待平板冷却凝固约 5~10 分钟后将平板倒过来放置D. 配制培养基时先灭菌,再调
      pH,再倒平板
      中国传统白酒多以泥窖为发酵基础,素有“千年老窖万年糟”“以窖养糟,以糟养泥”之说。多年反复利用的老窖池内壁窖泥中含有大量与酿酒相关的微生物。下列叙述正确的是()
      传统白酒的酿造是在以酿酒酵母为主的多种微生物共同作用下完成的
      窖池内各种微生物形成了相对稳定的体系,使酿造过程不易污染杂菌
      从窖泥中分离的酿酒酵母扩大培养时,需在 CO2 或 N2 环境中进行
      从谷物原料发酵形成的酒糟中,可分离出产淀粉酶的微生物
      科学家依据基因工程的原理最新研制的某种疫苗是用病原微生物中编码抗原的基因制成的,这个基因编码的产物能诱导机体产生免疫反应。以下关于该疫苗的说法错误的是()
      引起人体特异性免疫的原因是 DNA 分子上具有抗原
      免疫反应后相应淋巴细胞增多,细胞周期变短
      能与浆细胞产生的相应抗体发生特异性结合
      构建的基因表达载体中包括抗原基因、启动子、终止子和标记基因
      三、非选择题(本题共 5 小题,共55 分)
      某生态系统中的能量流动如图所示,假设该生态系统的能量均被利用。回答下列问题:
      流经该生态系统的总能量主要是 (用文字表示)。
      图中 D 表示生态系统的组成成分中的 ,该组分的作用是 。
      图中初级消费者的同化量包括呼吸作用以热能的形式散失的量、 和 。若不考虑动物粪便量,图中次级消费者的同化量为 kJ,初级消费者和次级消费者之间的能量传递效率为 。
      高寒草甸是青藏高原主要的生态系统类型,高原鼢鼠和高原鼠兔是其中的优势物种,前者主要在地下活动,对植物根系产生扰动,后者主要在地面活动,干扰植物地上部分。科研人员对高寒草甸生态系统中植物 X→高原鼢鼠→赤狐这一食物链的能量流动情况进行了研究,结果如下表所示(单位为×103 J/hm2⋅a)。回答下列问题:
      高原草甸食物链能量表
      从生态系统的组成成分分析,高寒草甸生态系统的基石是 ,高原鼢鼠和高原鼠兔不是高寒草甸数量最多的物种,但它们是其中的优势物种,原因是。
      高原鼢鼠和高原鼠兔生活习性不同,从群落结构角度看,主要体现了群落的 结构,高原鼠兔求偶时,会有独特的跳跃动作,这种行为有利于生物种群的。若高原鼢鼠和高原鼠兔大量繁殖,可能会导致大气中二氧化碳浓度升高,进而可能影响生态系统的。
      分析表中数据,赤狐用于生长发育繁殖的能量是 J/hm2⋅a,表中植物 X 与高原鼢鼠之间的能量传递效率明显小于 10%,可能的原因是 (写出两项)。
      为了验证高寒草甸生态系统两不同地段土壤微生物分解能力,请进行实验设计,写出实验设计思路:。
      大米、河蟹是辽宁盘锦农业的重要支撑产业。盘锦稻田养蟹面积达到 93 万亩,带动从业人员 22.6万人。盘锦市已成为全国最大稻蟹综合种养基地和全国最大河蟹种苗生产基地。如图表示某稻蟹共生系统内的部分结构,回答下列问题:
      植物 X
      高原鼢鼠
      赤狐
      同化量
      摄入量
      同化量
      呼吸量
      摄入量
      同化量
      呼吸量
      24 500
      105
      75
      71.5
      8.5
      5.5
      4.3
      阳光、水分、CO2 等属于生态系统组成成分中的。与森林生态系统相比,该稻蟹共生系统
      抵抗力稳定性较低,主要原因是。
      河蟹与稻田昆虫的种间关系是。利用河蟹防治水稻害虫,河蟹对害虫而言属于(填“密
      度”或“非密度”)制约因素。从生态系统的能量流动角度分析,该做法的实践意义是。
      稻蟹共生系统中动植物的残体、排泄物等被稻田微生物分解,产生的无机盐又可被水稻等植物利用,减少了水体污染,同时稻蟹共生系统的建立还带动了人员就业,增加了农民的收入,这主要是遵循生态工程的 原理。
      有的农户想进一步提高收益,尝试在稻蟹共作田中增加养殖了青鱼,结果并不理想,农业专家通过调查发现河蟹与青鱼的生态位在 (答出 2 点)等方面相近,导致它们之间竞争过于激烈,
      致使经济效益降低。
      甲状腺激素是人体中的重要激素。回答下列相关问题:
      通常,新生儿出生后,由于所处环境温度比母体内低,甲状腺激素水平会升高。在这个过程中,甲状腺激素分泌的调节是分级的,其中由分泌促甲状腺激素释放激素,由分
      泌促甲状腺激素。
      甲状腺激素的作用包括提高的速率, 使机体产热增多; 影响神经系统
      的。甲状腺激素作用的靶细胞是。
      除了作用于靶细胞、靶器官外,激素作用方式的特点还有(答出一点即可)。
      二倍体野生型圆叶风铃草花瓣呈蓝色,研究人员发现三个纯种白花隐性突变品系,其突变基因及基因型如下表。为确定突变基因在染色体上的位置关系,进行如卜杂交实验(不考虑其他突变和互换),请回答下列问题。
      圆叶风铃草花瓣细胞中蓝色色素存在于(细胞器)中。
      杂交实验说明 w1、w2 的位置关系是位于(一对,两对)同源染色体上 w1w3 的位置 关系是位于(一对/两对)同源染色体上。请在下图中画出杂交实验二中 F1 的余下基因位置:

      若将突变品系乙、丙杂交,F1 的表型为,F1 自交,F2 的表型及比例为。若将杂交一、二中的 F1 相互杂交,后代出现白花的概率是。
      另有一白色突变品系丁,由隐性基因 w4 决定,甲和丁杂交,F1 全为白色,F1 自交后代均为白色,可推测 w1 和 w4 基因位于染色体的(填“同一”或“不同”)位点,这体现了基因突变的性。
      南海中学 2025-2026 学年上学期高三期中考试生物试卷
      一、选择题:本题共 15 小题,每小题 2 分,共 30 分。在每小题给出的四个选项中,只有一项是符合题目要求的。
      信息传递在生态系统中具有重要的作用。下列能体现信息传递调节种间关系的是()
      昏暗的蜂房内蜜蜂用触角感受同伴的舞蹈信息
      长日照可促进苗圃中的落叶松幼苗推迟休眠
      鸟表演复杂的舞蹈动作吸引同种异性个体前来交配
      油蒿分泌化学物质抑制多种植物种子的萌发
      【答案】D
      【解析】蜜蜂通过触角感受同伴的舞蹈传递的信息,该活动发生在种群内,没有体现“调节种间关
      系”,A 不符合题意;光属于物理信息,保持合理的短日照就可以让菊花在夏季开花,体现了生命活动的正常进行,离不开信息传递,B 不符合题意;鸟表演通过复杂的舞蹈动作吸引异性前来交配,属于行为信息,体现了生物种群的繁衍离不开信息传递,C 不符合题意;油蒿分泌化学物质属于化学信息,能抑制多种植物种子的萌发,体现信息传递能调节生物的种间关系,维持生态系统的稳定, D 符合题意。
      故选 D。
      近年,滇池利用藻水分离技术治理蓝藻水华卓有成效。分离出的蓝藻中含无机和有机营养成分,可改善土壤结构,提高植物生长效率,所以,经加工制成有机肥应用于农业生产中。下列叙述正确 的是()
      蓝藻是自养型生物,因为细胞中含有叶绿体
      蓝藻大爆发引起水华现象,是因为蓝藻通过无丝分裂进行细胞增殖造成的
      蓝藻与绿藻的遗传物质一样都是 DNA
      蓝藻有机肥应用到农业生产中不利于改善土壤结构
      【答案】C
      【解析】蓝藻细胞内含叶绿素和藻蓝素,可以进行光合作用,属于自养型生物,但蓝藻是原核生物,细胞中无叶绿体,A 错误;蓝藻属于原核生物,通过二分裂进行增殖,B 错误;有细胞结构的生物
      遗传物质都是 DNA,C 正确;蓝藻有机肥应用到农业生产中有利于改善土壤结构,D 错误。
      如图表示双抗体夹心法,该方法是医学上常用的定量检测抗原的方法,利用细胞工程技术制备的单克隆抗体能增强该过程的有效性,下列相关叙述正确的是()
      将相关抗原注射到小鼠体内,可从小鼠脾脏中获得所需的单克隆抗体
      固相抗体和酶标抗体均能与抗原结合,这是由于两者结构相同
      加入酶标抗体的目的是通过测定酶反应产物量来判断待测抗原量
      该方法与只使用单克隆抗体相比,能增加可识别抗原的种类
      【答案】C
      【解析】将相关抗原注射到小鼠体内,可从小鼠脾脏中获得能产生 相应抗体的 B 淋巴细胞,A 错 误;据图可知,固相抗体和酶标抗体分别与抗原的不同部位结合,两者的结构不一定相同,B 错误;
      加入酶标抗体的目的是利用酶催化检测底物反应,通过测定酶反应产物量来判断待测抗原量,C 正确;据题图信息不能得出与只使用单克隆抗体相比,该方法能增加可识别抗原的种类,D 错误。 4.某同学足球比赛时汗流浃背,赛后适量饮水并充分休息。下列相关叙述错误的是()
      足球比赛中支气管扩张,消化液分泌增加
      运动所致体温升高的恢复与皮肤血流量、汗液分泌量增多相关
      大量出汗后适量饮用淡盐水,有助于维持血浆渗透压的相对稳定
      适量运动有助于减少和更好地应对情绪波动
      【答案】A
      【解析】足球比赛中,处于兴奋状态,交感神经活动占优势,表现为心跳加快,支气管扩张,但胃肠蠕动和消化液的分泌会受到抑制,A 错误。故选 A。
      【解析】种群为同种生物的群体,调查多种植物是不正确的,A 错误. 在被调查的种群的生存环境内,随机选取若干样方,B 正确. 对每个样方内个体逐个计数,然后计算各样方内的平均值,C正确. 样方内该种群的所有个体不分年龄均需统计,D.正确
      某科研单位设计了“稻—萍—鱼”的生态农业模式:栽培转 Bt 毒蛋白基因的抗虫水稻,以减少虫
      进行种群密度的取样调查时不宜采用的做法是(
      选取多种植物为调查对象形地块为样方

      B. 随机选取大小相等的若干方
      C. 计算各样方内的平均值
      【答案】A
      D. 样方内各年龄植物均需统计
      害;水稻遭遇虫害时释放某些物质,可吸引害虫的天敌;同时鱼的活动不仅能降低水稻害虫的种群密度,还能松土和提高水体含氧量。下列有关该生态农业模式的分析正确的是( )
      蓝细菌通过光合作用制造有机物,可为水稻和红萍提供有机营养
      该农业模式提高了能量传递效率,使能量更多地流向对人类有益的方向
      种植转 Bt 毒蛋白基因的抗虫水稻多年后,农田中仍有可能出现水稻害虫
      水稻通过化学信息吸引害虫天敌,说明生命活动的正常进行离不开信息传递
      【答案】C
      【解析】蓝细菌可以通过光合作用制造有机物,红萍和水稻也可以通过光合作用制造有机物,所以
      红萍和水稻的有机营养不需要蓝细菌提供,A 错误;“稻—萍—鱼”模型没有提高能量传递效率,这种模型是通过栽培转 Bt 基因抗虫水稻,减少虫害,同时鱼的活动不仅可以减少危害水稻的害虫的种群密度,还可以起到松土和增氧的作用,以此来使能量更多地流向对人类有益的方向,B 错误;转 Bt 基因抗虫水稻对害虫起选择作用,害虫中可能存在有抗性的个体,所以农田生态系统中仍会出现水稻害虫,C 正确;水稻遭遇虫害时会释放某些物质,引来天敌消灭害虫;这些物质属于化学物质,是化学信息,水稻通过化学信息引来害虫天敌,说明信息传递有利于调节生物的种间关系,维持生态系统稳定性,D 错误。
      如图是老陈醋的生产流程,下列相关叙述正确的是( )
      蒸熟的高粱米应先加入大曲再冷却
      “糖化”是将高粱中的淀粉等大分子氧化分解为小分子,为酒精发酵提供原料
      “醋醅”中含有的醋酸菌,是一种异养的单细胞真核生物
      “醋酸发酵”步骤中每天翻料两次,可为醋酸菌提供更多氧气
      【答案】D
      【解析】蒸熟的高粱米应先冷却,再加入大曲。因为高温会杀死大曲中的微生物,影响糖化和酒精发酵过程,A 错误;糖化是将淀粉等大分子物质通过水解酶的作用转化为可发酵的小分子糖(如葡
      萄糖),而不是氧化分解,B 错误;醋酸菌是细菌,是一种异养的单细胞原核生物,C 错误;醋酸菌是好氧菌,“醋酸发酵”步骤中每天翻料两次,可增加与空气的接触面积,为醋酸菌提供更多氧气,利于醋酸发酵的进行,D 正确。
      如图所示为某家族的系谱图,控制甲病的基因用 A、a 表示,控制红绿色盲的基因用 B、b 表示。不考虑突变,下列相关叙述错误的是 ()
      控制甲病的基因和红绿色盲基因遵循自由组合定律
      如果Ⅲ2 和Ⅲ3 是双胞胎,则Ⅲ3 也表现正常
      Ⅰ3 关于红绿色盲的基因型一定是 XBXb
      如果Ⅱ4 为纯合子,则Ⅳ1 同时患甲病和红绿色盲的概率为 1/4
      【答案】B
      【解析】根据“Ⅰ1 和Ⅰ2 患甲病但Ⅱ2 正常”可知,甲病属于显性遗传病,如果甲病属于伴 X 染色
      体显性遗传病,则男患者的女儿或母亲一定是患者,但Ⅰ1 男患者的女儿正常,所以该遗传病属于常染色体显性遗传病,而红绿色盲属于伴 X 染色体隐性遗传病,所以控制甲病的基因和红绿色盲基因遵循自由组合定律,A 正确;Ⅲ2 和Ⅲ3 的性别不同,所以一定是异卵双胞胎,他们的遗传物质不完全相同,所以Ⅲ3 不一定表现正常,B 错误;由于Ⅲ4 的两个色盲基因中一定有一个来自Ⅱ6,且
      Ⅱ6 的这个色盲基因一定来自Ⅰ3,所以Ⅰ3 关于红绿色盲的基因型一定是 XBXb,C 正确;Ⅱ4 关于甲病的基因型是 aa,如果Ⅱ4 为纯合子,则Ⅱ4 的基因型是 aaXBXB,则Ⅲ3 的基因型是 1/2AaXBY、 1/2aaXBY,Ⅲ4 的基因型是 aaXbXb,则Ⅳ1 同时患甲病和红绿色盲的概率为 1/2×1/2×1=1/4,D 正确。
      在基因工程中利用某目的基因(图甲)和 P1 噬菌体载体(图乙)构建重组 DNA。限制性内切核酸酶
      Bgl Ⅱ、EcRⅠ和 Sau3AⅠ的酶切位点分别如图所示。下列分析错误的是( )
      构建重组 DNA 时,可用 BglⅡ和 Sau3AⅠ切割目的基因所在片段和 P1 噬菌体载体
      构建重组 DNA 时,可用 EcRⅠ和 Sau3AⅠ切割目的基因所在片段和 P1 噬菌体载体
      图乙中的 P1 噬菌体载体只用 EcRⅠ切割后,含有 2 个游离的磷酸基团
      用 EcRⅠ切割目的基因所在片段和 P1 噬菌体载体,再用 DNA 连接酶连接,只能产生一种重组
      DNA
      【答案】D
      【解析】由题图可知,Bgl Ⅱ、Sau3AⅠ及 EcRⅠ三种酶在目的基因和 P1 噬菌体上都有酶切位点,
      且 Sau3AⅠ的酶切位点在 EcRⅠ的左侧,故可用 BglⅡ和 Sau3AⅠ或 EcRⅠ和 Sau3AⅠ切割目的基因所在片段和 P1 噬菌体载体,A、B 正确;从图乙知 P1 噬菌体载体为环状 DNA,只用 EcRⅠ切割后,含有 2 个游离的磷酸基团,C 正确;用 EcRⅠ切割目的基因所在片段和 P1 噬菌体载体,再用 DNA 连接酶连接,能产生不止一种重组 DNA,D 错误。
      “两个黄鹂鸣翠柳,一行白鹭上青天”、“留连戏蝶时时舞,自在娇莺恰恰啼”在唐代诗人杜甫的笔下,动物、植物、环境有一种相互协调的美感,同样是生物,人类对生物圈的影响却远高于其他生物。下列相关叙述错误的是( )
      自然生态系统中,各种生物之间、生物与环境之间存在相互依赖、相互制约的关系
      没有分解者,生态系统的物质循环就无法进行
      动物直接或间接地以植物为食,这对植物的生长和繁殖总是不利的
      人类活动对环境造成的破坏有些是可以修复的
      【答案】C
      【解析】在自然生态系统中,生物与生物之间形成如捕食、竞争、共生等复杂关系,同时生物与环境相互影响、相互制约,A 正确;物质循环过程依赖生产者和分解者:绿色植物作为生产者,通过
      光合作用将二氧化碳转化为有机物;细菌和真菌等分解者,能将动植物遗体中的有机物分解为无机物并返回无机环境,B 正确;动物直接或间接地以植物为食,从表面上看似乎对植物的生长和繁殖不利,但实际上动物在取食植物的过程中也有一定的积极作用。比如,一些动物可以帮助植物传播种子,像鸟类吃了果实后,种子随着粪便排出,在适宜的地方可能就会萌发;还有一些昆虫可以帮助植物传粉,有利于植物的繁殖。所以动物对植物的生长和繁殖不总是不利的,C 错误;人类活动对环境造成的破坏有些是可以修复的。例如,通过植树造林可以改善因过度砍伐森林而造成的水土流失和生态破坏;通过污水处理等措施可以改善水污染问题,D 正确。
      在“探究培养液中酵母菌种群数量的变化”实验中,下列相关操作恰当的是( )
      每天相同时间,向培养液通气摇匀后取样计数
      增大初始的酵母菌数量,可以提高其环境容纳量
      该实验不需要设置重复实验和对照实验,其可形成自身对照
      制片时先将盖玻片放在计数室上,再在盖玻片边缘滴加培养液
      【答案】D
      【解析】每天相同时间,将培养液摇匀后取样计数,但是无需向培养液通气,A 错误;增大初始的 酵母菌数量,不可以提高其环境容纳量,环境容纳量与环境有关,与初始放置的酵母菌数量无关,
      B 错误;该实验不需要设置对照实验,其可形成自身对照,但为了排除实验的偶然性,需要做重复
      实验,C 错误;抽样检测时,需要先将盖玻片放在血细胞计数板计数室上,用滴管吸取培养液,滴于盖玻片边缘,让培养液自行渗入,多余培养液用滤纸吸去,D 正确。
      故选 D。
      下列关于基因工程在食品工业方面的应用的叙述,错误的是()
      用于形成阿斯巴甜的主要氨基酸可以通过基因工程大规模生产
      基因工程获得凝乳酶时,需将编码凝乳酶的基因导入受体菌的基因组中
      相比从天然产物中提取的酶,用基因工程技术获得的工业用酶的纯度较低
      生产淀粉酶和脂酶时,可通过构建工程菌,用发酵技术大量生产
      【答案】C
      【解析】阿斯巴甜主要由天冬氨酸和苯丙氨酸形成,这两种氨基酸可以通过基因工程实现大规模生产,A 正确;基因工程获得凝乳酶时,需将编码凝乳酶的基因导入受体菌,如大肠杆菌、黑曲霉等
      的基因组中,B 正确;相比从天然产物中提取的酶,用基因工程技术获得的工业用酶的纯度较高,C错误;生产淀粉酶和脂酶时,可通过构建工程菌,用发酵技术大量生产,D 正确。
      “北方春果”大樱桃现已成功在广东种植。樱桃需经历春化作用才能诱导花芽的分化,推测广东种植樱桃需在花期前采取的措施最可能是()
      控制低温B. 减少水分
      C. 延长光照时间D. 增大光照强度
      【答案】A
      【解析】首先理解春化作用的含义:植物在生长期要经历一段时间的低温诱导后才能开花,这种经历低温诱导促使植物开花的作用,称为春化作用。广东温度相对较高,可能无法满足樱桃在自然条
      件下经历一段时间的低温诱导。所以在花期前采取控制低温,以满足其春化作用的需求,从而诱导花芽分化,A 正确;减少水分主要是影响植物的根系吸水和蒸腾作用等方面,与春化作用诱导花芽分化无直接关系,B 错误;延长光照时间一般是用于促进植物光周期反应中对长日照有要求的植物的生长发育,C 错误;增大光照强度主要是影响植物的光合作用,不能满足樱桃花芽分化对低温的需求,D 错误。
      植物叶片脱落过程中,叶片中低浓度生长素提高了叶柄中脱落区细胞对乙烯的敏感性。取诱导期的脱落区细胞观察,发现细胞壁松弛或脱落。下图是植物叶片脱落过程中物质和部分结构的变化,相关推测不合理的是()
      乙烯诱导纤维素分解酶合成B. 乙烯具有促进叶片脱落的作用
      C. 保持期的细胞对乙烯更敏感D. 乙烯和脱落酸具有协同作用
      【答案】C
      【解析】观察诱导期的脱落区细胞,可发现细胞壁松弛或脱落,而细胞壁的成分主要为纤维素和果胶,因此推导乙烯诱导纤维素分解酶合成,可导致细胞壁松弛或脱落,A 合理;乙烯具有促进叶片
      脱落的作用,B 合理;诱导期的细胞对乙烯更敏感,C 不合理;乙烯和脱落酸在导致叶片脱落方面具有协同作用,D 合理。
      科学家利用人类干细胞在实验室中成功培育出了“微型人脑”,其已经达到 9 周胎儿大脑的发育水平,但不能独立思考。下列叙述正确的是 ()
      将人体干细胞培育成微型人脑,体现了动物细胞的全能性
      在培育微型人脑过程中发生了细胞分裂、分化、衰老等过程
      若培育过程中出现细胞凋亡,则说明其遗传物质发生了改变
      若培育过程中发生细胞坏死,则属于基因控制下的程序性死亡
      【答案】B
      【解析】将人体干细胞培育成微型人脑,没有形成完整个体,因此不能体现动物细胞的全能性;细胞凋亡过程中遗传物质不变;基因控制的细胞程序性死亡属于细胞凋亡,细胞坏死不受基因控制。
      二、不定项选择题:本题共 5 小题,每小题 3 分,共计 15 分。在每一小题给出
      的四个选项中有一项或多项是符合题目要求的。全部选对得 3 分,多选、错选不得分,
      漏选得1 分。
      独脚金内酯是一类新发现的植物激素。科研人员以拟南芥为实验材料,发现独脚金内酯合成受阻或不敏感突变体均无顶端优势,但生长素水平正常。将上述两种突变体与野生型(W)进行嫁接试验,培养后植株形态如下表所示。下列说法错误的是( )
      由以上实验结果推测独脚金内酯合成部位在 W 的根
      突变体 1 和 2 分别是独脚金内酯合成受阻和不敏感突变体
      综合上述结果推测,第 4 组的实验结果可能是无顶端优势
      为提高可信度,可用 W 的地上部分分别与突变体 1 和 2 的根进行嫁接实验
      【答案】AC
      【解析】根据题干和表格,可推测独脚金内酯能够使植株出现顶端优势现象,第 1 组中突变体 1 的地上部分+W 的根结合,恢复了顶端优势,说明突变体的地上部分自身不能产生独脚金内酯,野生
      型的根可产生独脚金内酯,并从根运输至地上部分,在侧枝发挥作用,因此,实验结果推测独脚金 内酯最可能的合成部位是根,但是不能确定 W 的地上部分是否能合成独脚金内酯,为了让实验更具说服力,提高可信度,还应该增设两组实验,可用 W 的地上部分分别与突变体 1 和 2 的根进行嫁接实验,A 错误;D 正确;第 1 组中突变体 1 的地上部分和 W 的根嫁接后有顶端优势,说明突变体 1 是对独脚金内酯敏感的,即突变体 1 属于独脚金内酯合成受阻突变体;第 2 组中突变体 2 的地上部分和 W 的根嫁接后无顶端优势,说明突变体 2 对独脚金内酯不敏感,是独脚金内酯不敏感突变体, B 正确;突变体 1 是独脚金内酯合成受阻突变体,突变体 2 是独脚金内酯不敏感突变体,第 4 组是
      突变体 1 地上部分+突变体 2 的根,突变体 2 的根能产生独脚金内酯,突变体 1 的地上部分接受了独脚金内酯可以发挥作用,可以表现出顶端优势,C 错误。
      在自然界,有些捕食者种群和猎物种群的数量变化呈现周期性的波动(如图所示),请据图分析判断下列叙述错误的是()
      捕食者种群和猎物种群的数量总是此消彼长B. 捕食者种群和猎物种群相互制约、互为因果
      C. 若捕食者种群数量过小,则不足以制约猎物种群增长D. 由图可知,猎物逃避捕食者的能力明显提高
      【答案】AD
      【解析】捕食者种群和猎物种群的数量并非总是此消彼长,当捕食者的数量增加到一定程度才会引
      起被捕食者数量的减少,A 错误;捕食者种群和猎物种群相互制约、互为因果,被捕食者数量增加,引起捕食者数量增加,捕食者数量增加,又会引起被捕食者数量减少,B 正确;如果捕食者种群数 量过小,捕食的猎物有限,不足以制约猎物种群增长,猎物数量还会出现升高,C 正确;根据图示信息只能表明捕食者种群和猎物种群的数量变化呈现周期性的波动,无法判断猎物逃避捕食者的能力明显提高,D 错误。
      下列关于制备牛肉膏蛋白胨固体培养基的叙述,正确的是()
      培养不同微生物的培养基的 pH 可能不同B. 待培养基冷却至 50 ℃左右时进行倒平板
      C. 待平板冷却凝固约 5~10 分钟后将平板倒过来放置D. 配制培养基时先灭菌,再调
      pH,再倒平板
      【答案】ABC
      【解析】配制培养基时应先调 pH,再灭菌,再倒平板。
      中国传统白酒多以泥窖为发酵基础,素有“千年老窖万年糟”“以窖养糟,以糟养泥”之说。多年反复利用的老窖池内壁窖泥中含有大量与酿酒相关的微生物。下列叙述正确的是()
      传统白酒的酿造是在以酿酒酵母为主的多种微生物共同作用下完成的
      窖池内各种微生物形成了相对稳定的体系,使酿造过程不易污染杂菌
      从窖泥中分离的酿酒酵母扩大培养时,需在 CO2 或 N2 环境中进行
      从谷物原料发酵形成的酒糟中,可分离出产淀粉酶的微生物
      【答案】ABD
      【解析】白酒的酿造主要依靠酿酒酵母,由于窖泥中含有大量与酿酒相关的微生物,故传统白酒的
      酿造是在以酿酒酵母为主的多种微生物共同作用下完成的,A 正确;窖池内各种微生物形成了相对稳定的体系,且酿造过程产生的酒精也会抑制杂菌的生长与繁殖,使酿造过程不易污染杂菌,B 正确;酵母菌是兼性厌氧菌,与无氧呼吸相比,细胞有氧呼吸产生的能量更多,更能满足酵母菌大量繁殖时的需求,因此,对分离的酿酒酵母扩大培养时需要在有氧的条件下进行,C 错误;谷物原料如高粱、玉米、大米等富含淀粉,用谷物原料发酵形成酒糟的过程中,有淀粉分解形成糖浆的过程,因此从谷物原料发酵形成的酒糟中可分离出产淀粉酶的微生物,D 正确。
      科学家依据基因工程的原理最新研制的某种疫苗是用病原微生物中编码抗原的基因制成的,这个基因编码的产物能诱导机体产生免疫反应。以下关于该疫苗的说法错误的是()
      引起人体特异性免疫的原因是 DNA 分子上具有抗原
      免疫反应后相应淋巴细胞增多,细胞周期变短
      能与浆细胞产生的相应抗体发生特异性结合
      构建的基因表达载体中包括抗原基因、启动子、终止子和标记基因
      【答案】AC
      【解析】该疫苗是由编码抗原的基因制成的,该基因的表达产物能充当抗原,引起机体发生特异性免疫反应,而不是 DNA 分子上具有抗原,A 错误;引起免疫反应后相应淋巴细胞增多,细胞周期
      将变短,B 正确;该疫苗是用病原微生物中编码抗原的基因制成的,不能与浆细胞产生的相应抗体发生特异性结合,但其编码的产物能与浆细胞产生的相应抗体发生特异性结合,C 错误;该疫苗是用病原微生物中编码抗原的基因制成的,导入受体细胞前需构建表达载体,重组基因,表达载体包
      括抗原基因(目的基因)、启动子、终止子和标记基因等,D 正确。
      三、非选择题(本题共 5 小题,共55 分)
      某生态系统中的能量流动如图所示,假设该生态系统的能量均被利用。回答下列问题:
      流经该生态系统的总能量主要是(用文字表示)。
      图中 D 表示生态系统的组成成分中的,该组分的作用是。
      图中初级消费者的同化量包括呼吸作用以热能的形式散失的量、和。若不考虑动物粪便量,图中次级消费者的同化量为kJ,初级消费者和次级消费者之间的能量传递效率为。
      【答案】(1)生产者固定的太阳能
      分解者将动植物遗体和动物的排遗物分解为无机物
      流入下一营养级的量流向分解者的量3015%
      【解析】(1)流经该生态系统的总能量主要是生产者固定的太阳能。
      (2)A、B、C 均有能量流向 D,D 获得的能量最终通过热能散失,说明 D 为分解者,可将动植物遗体和动物的排遗物分解为无机物。
      (3)A 是生产者,B 是初级消费者,C 是次级消费者,图中初级消费者的同化量有三个去向:呼吸作用以热能的形式散失的量、流入下一营养级的量和流向分解者的量。次级消费者的同化量=初级消费者的同化量-呼吸作用以热能的形式散失的量-流向分解者的量=200-58-112=30kJ。初级消费者和次级消费者之间的能量传递效率为= 次级消费者的同化量÷ 初级消费者的同化量
      ×100%=30÷200×100%=15%。
      高寒草甸是青藏高原主要的生态系统类型,高原鼢鼠和高原鼠兔是其中的优势物种,前者主要在地下活动,对植物根系产生扰动,后者主要在地面活动,干扰植物地上部分。科研人员对高寒草甸生态系统中植物 X→高原鼢鼠→赤狐这一食物链的能量流动情况进行了研究,结果如下表所示(单位为×103 J/hm2⋅a)。回答下列问题:
      高原草甸食物链能量表
      从生态系统的组成成分分析,高寒草甸生态系统的基石是 ,高原鼢鼠和高原鼠兔不是高寒草甸数量最多的物种,但它们是其中的优势物种,原因是。
      高原鼢鼠和高原鼠兔生活习性不同,从群落结构角度看,主要体现了群落的 结构,高原鼠兔求偶时,会有独特的跳跃动作,这种行为有利于生物种群的。若高原鼢鼠和高原鼠兔大量繁殖,可能会导致大气中二氧化碳浓度升高,进而可能影响生态系统的。
      分析表中数据,赤狐用于生长发育繁殖的能量是 J/hm2⋅a,表中植物 X 与高原鼢鼠之间的能量传递效率明显小于 10%,可能的原因是 (写出两项)。
      为了验证高寒草甸生态系统两不同地段土壤微生物分解能力,请进行实验设计,写出实验设
      植物
      X
      高原鼢鼠
      赤狐

      化量

      入量

      化量
      呼吸量

      入量

      化量

      吸量
      24
      500
      105
      75
      71.5
      8.5
      5.5
      4.3
      计思路:。
      【答案】(1)生产者高原酚鼠和高原鼠兔对其他物种影响大
      (2)垂直繁衍碳循环(物质循环)
      (3)1.2×103植物 X 寿命短,被啃食概率低;高原鼢鼠只啃食植物 X 的少部分结构;高原鼢鼠只是第二营养级的一部分
      (4)取高寒草甸生态系统两不同地段的等量表层土壤,分别置于两个无菌密闭容器中,再分别将等量灭菌处理的相同落叶与之混合,观察记录落叶的腐烂情况
      【解析】(1)生态系统的基石是生产者,在高寒草甸生态系统中,植物 X 等生产者能通过光合作用
      将无机物转化为有机物,为生态系统提供物质和能量;高原鼢鼠和高原鼠兔虽不是数量最多的物种,但它们的活动对其他物种影响大,如扰动植物根系或干扰地上部分,进而影响整个群落的结构和功能,因此是优势物种。
      高原鼠兔在地面活动,高原鼢鼠在地下活动,体现了群落的垂直结构(不同物种在垂直方向上的分布)。高原鼠兔求偶时的独特跳跃动作,属于行为信息,有利于吸引异性,从而利于种群的繁衍。若两者大量繁殖,会过度啃食植物,导致植物光合作用吸收的 CO₂减少,可能影响生态系统的碳循环(物质循环)。
      (3)赤狐用于生长发育繁殖的能量 = 同化量 - 呼吸量,由表可推算出该能量为 5.5×10³ -
      4.3×10³ = 1.2×10³ J/hm²・a。植物 X 与高原鼢鼠的能量传递效率低,若植物 X 寿命较短,在其存活的有限时间里,被高原鼢鼠发现并啃食的机会较少,导致植物 X 固定的能量中,只有少量能
      被高原鼢鼠摄入,流向高原鼢鼠的能量自然较少。高原鼢鼠的取食行为具有选择性,可能仅啃食植物 X 的少量结构(如部分根系或茎叶),而非整个植株,这样获取的能量仅为植物 X 总能量的一小部分。高原鼢鼠并非第二营养级的唯一生物,植物 X 作为生产者,其固定的能量还会流向其他以植物 X 为食的第二营养级生物(如其他草食动物),因此流向高原鼢鼠的能量占比降低。
      (4)实验目的:验证高寒草甸生态系统两不同地段土壤微生物分解能力。自变量是不同地段,因变量是微生物分解能力,因变量检测指标是落叶的腐烂情况。实验思路是:取两地段等量的表层土壤,分别放入两个无菌密闭容器中;向每个容器中加入等量灭菌处理的相同落叶,确保其他条件
      (如温度、湿度)适宜且一致;培养一段时间后,观察并记录落叶的腐烂程度,腐烂程度高的土壤,其微生物分解能力强。
      大米、河蟹是辽宁盘锦农业的重要支撑产业。盘锦稻田养蟹面积达到 93 万亩,带动从业人员 22.6万人。盘锦市已成为全国最大稻蟹综合种养基地和全国最大河蟹种苗生产基地。如图表示某稻蟹共生系统内的部分结构,回答下列问题:
      阳光、水分、CO2 等属于生态系统组成成分中的。与森林生态系统相比,该稻蟹共生系统
      抵抗力稳定性较低,主要原因是。
      河蟹与稻田昆虫的种间关系是。利用河蟹防治水稻害虫,河蟹对害虫而言属于(填“密
      度”或“非密度”)制约因素。从生态系统的能量流动角度分析,该做法的实践意义是。
      稻蟹共生系统中动植物的残体、排泄物等被稻田微生物分解,产生的无机盐又可被水稻等植物利用,减少了水体污染,同时稻蟹共生系统的建立还带动了人员就业,增加了农民的收入,这主要是遵循生态工程的 原理。
      有的农户想进一步提高收益,尝试在稻蟹共作田中增加养殖了青鱼,结果并不理想,农业专家通过调查发现河蟹与青鱼的生态位在 (答出 2 点)等方面相近,导致它们之间竞争过于激烈,
      致使经济效益降低。
      【答案】(1)非生物的物质和能量该生态系统组分较少,食物网简单,其自我调节能力较弱
      捕食、种间竞争密度合理调整生态系统中的能量流动关系,使能量持续高效地流向对人类最有益的部分
      循环和整体
      栖息地、食物、天敌以及与其他物种的关系等
      【解析】(1)阳光、水分、CO2 等属于生态系统组成成分中的非生物的物质和能量。该生态系统组分较少,食物网简单,其自我调节能力较弱,所以与森林生态系统相比,该稻蟹共生系统抵抗力稳定性较低。
      河蟹与稻田昆虫都能以水稻为食,且河蟹能捕食稻田昆虫,因此两者之间是种间竞争和捕食关系。河蟹属于水稻害虫的天敌,其影响程度与种群密度有密切关系,因此属于密度制约因素。从生态系统的能量流动角度分析,该做法的实践意义是合理调整生态系统中的能量流动关系,使能量持续高效地流向对人类最有益的部分。
      稻蟹共生系统中动植物的残体、排泄物等被稻田微生物分解,产生的无机盐又可被水稻等植物利用,减少了水体污染,实现了物质的循环利用,体现了生态工程的循环原理。另外由于河蟹养殖可以增加收入,因此农民的积极性较高,实现了经济、社会和生态的多种效益,这体现了生态工程的整体原理。
      一个物种在群落中的地位或作用,包括所处的空间位置、占用资源的情况、以及与其他物种的关系等称为这个物种的生态位,则河蟹与青鱼的生态位在栖息地、食物、天敌以及与其他物种的关系等方面相近,导致它们之间竞争过于激烈,致使经济效益降低。
      甲状腺激素是人体中的重要激素。回答下列相关问题:
      通常,新生儿出生后,由于所处环境温度比母体内低,甲状腺激素水平会升高。在这个过程中,甲状腺激素分泌的调节是分级的,其中由分泌促甲状腺激素释放激素,由分
      泌促甲状腺激素。
      甲状腺激素的作用包括提高的速率, 使机体产热增多; 影响神经系统
      的。甲状腺激素作用的靶细胞是。
      除了作用于靶细胞、靶器官外,激素作用方式的特点还有(答出一点即可)。
      【答案】(1)下丘脑垂体
      细胞代谢发育和功能几乎全身所有的细胞
      微量和高效、通过体液运输、作为信使传递信息
      【解析】(1)甲状腺分泌甲状腺激素,甲状腺激素的调节属于分级调节且存在反馈调节机制,分泌量受到下丘脑分泌的促甲状腺激素释放激素和垂体分泌的促甲状腺激素的影响;反过来,甲状腺激素的含量也影响下丘脑和垂体的分泌活动。
      甲状腺激素随着血液循环运输到全身各处,几乎作用于全身所有的细胞,提高细胞代谢的速率,使机体产生更多的热量。甲状腺激素还能促进神经系统的发育,提高神经系统的兴奋性。
      激素调节具有微量和高效、通过体液运输、作为信使传递信息、作用于靶细胞和靶器官等特点。 25.二倍体野生型圆叶风铃草花瓣呈蓝色,研究人员发现三个纯种白花隐性突变品系,其突变基因及基因型如下表。为确定突变基因在染色体上的位置关系,进行如卜杂交实验(不考虑其他突变和互换),请回答下列问题。
      圆叶风铃草花瓣细胞中蓝色色素存在于(细胞器)中。
      杂交实验说明 w1、w2 的位置关系是位于(一对,两对)同源染色体上 w1w3 的位置 关系是位于(一对/两对)同源染色体上。请在下图中画出杂交实验二中 F1 的余下基因位置:

      若将突变品系乙、丙杂交,F1 的表型为,F1 自交,F2 的表型及比例为。若将杂交一、二中的 F1 相互杂交,后代出现白花的概率是。
      另有一白色突变品系丁,由隐性基因 w4 决定,甲和丁杂交,F1 全为白色,F1 自交后代均为白色,可推测 w1 和 w4 基因位于染色体的(填“同一”或“不同”)位点,这体现了基因突变的性。
      【答案】(1)液泡 (2)两对 一对
      蓝色蓝:白=9:71/4
      同一不定向
      【解析】(1)液泡中含有的花青素使花、果实呈现不同的颜色,故风铃草花冠细胞中蓝色色素分布于花冠细胞的液泡中。
      甲的基因型为 w1w1/++/++,乙的基因型为++/w2w2/++,杂交一 F1 全为蓝色,F2 出现性状分离,分离比为 9∶7,为 9∶3∶3∶1 变式,两对基因独立遗传,故实验结果说明 w1、w2 的位置关系是位 于两对同源染色体上;丙的基因型为++/++/w3w3,杂交二 F1 全为蓝色,F2 性状分离为 1∶1,符合 分离定律的分离比,故 w1、w3 的位置关系是位于一对同源染色体上;甲为 w1w1++,丙为 w3w3++,且 w1、w3 的位置关系是位于一对同源染色体上,杂交二中甲和丙杂交,F1 的基因型为 w1w3++,F1自交,F2 为蓝色∶白色=1∶1,并未出现全为白花,说明 w1 和 w3 位于一对同源染色体上但并非位于等位基因的位置,F1 基因的位置图示如下。
      若将突变品系乙、丙杂交,F1 的基因型为++/w2+/w3+,为双杂合子,表型为蓝色;若 F1 自交, F2 的表型及比例为蓝:白=9∶7;杂交一的 F1(w1+/w2+/++)与杂交二中的 F1(w1+/++/w3+)相互 杂交,可简写 w1w2×w1w3,后代出现白花(w2w3)的概率是 1/4。
      另有一白色突变品系丁,由隐性基因 w4 决定,甲和丁杂交,F1 全为白色,F1 自交后代均为白色,说明是同一突变,可推测 w1 和 w4 的位置关系是位于染色体的同一位点;w 基因可突变为不同的等位基因,这体现了基因突变的不定向性。

      相关试卷

      广东省广州市南海中学2025-2026学年高三上学期10月期中考试生物试卷:

      这是一份广东省广州市南海中学2025-2026学年高三上学期10月期中考试生物试卷,共24页。试卷主要包含了选择题,不定项选择题,非选择题等内容,欢迎下载使用。

      广东省广州市南海中学2025-2026学年高三上学期10月期中生物试题:

      这是一份广东省广州市南海中学2025-2026学年高三上学期10月期中生物试题,共8页。试卷主要包含了选择题,不定项选择题,非选择题等内容,欢迎下载使用。

      广东省广州市南海中学2025-2026学年高三上学期10月期中生物试题(含解析):

      这是一份广东省广州市南海中学2025-2026学年高三上学期10月期中生物试题(含解析),文件包含南海中学2025-2026学年上学期高三期中考试生物试卷解析docx、广东省广州市南海中学2025-2026学年高三上学期10月期中生物试题docx等2份试卷配套教学资源,其中试卷共26页, 欢迎下载使用。

      资料下载及使用帮助
      版权申诉
      • 1.电子资料成功下载后不支持退换,如发现资料有内容错误问题请联系客服,如若属实,我们会补偿您的损失
      • 2.压缩包下载后请先用软件解压,再使用对应软件打开;软件版本较低时请及时更新
      • 3.资料下载成功后可在60天以内免费重复下载
      版权申诉
      若您为此资料的原创作者,认为该资料内容侵犯了您的知识产权,请扫码添加我们的相关工作人员,我们尽可能的保护您的合法权益。
      入驻教习网,可获得资源免费推广曝光,还可获得多重现金奖励,申请 精品资源制作, 工作室入驻。
      版权申诉二维码
      欢迎来到教习网
      • 900万优选资源,让备课更轻松
      • 600万优选试题,支持自由组卷
      • 高质量可编辑,日均更新2000+
      • 百万教师选择,专业更值得信赖
      微信扫码注册
      手机号注册
      手机号码

      手机号格式错误

      手机验证码 获取验证码 获取验证码

      手机验证码已经成功发送,5分钟内有效

      设置密码

      6-20个字符,数字、字母或符号

      注册即视为同意教习网「注册协议」「隐私条款」
      QQ注册
      手机号注册
      微信注册

      注册成功

      返回
      顶部
      学业水平 高考一轮 高考二轮 高考真题 精选专题 初中月考 教师福利
      添加客服微信 获取1对1服务
      微信扫描添加客服
      Baidu
      map