搜索
      上传资料 赚现金

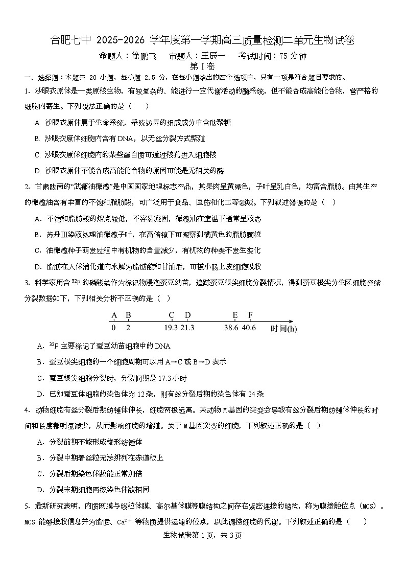
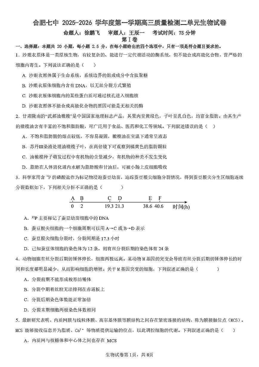
      安徽省合肥市包河区合肥市第七中学2025-2026学年高三上学期10月月考生物试题

      • 2.02 MB
      • 2025-11-02 19:05:22
      • 33
      • 0
      • 首发最新试卷真题
      加入资料篮
      立即下载
      查看完整配套(共4份)
      包含资料(4份) 收起列表
      练习
      第二次质检生物(10.10).docx
      预览
      练习
      第二次质检生物(10.10).pdf
      预览
      练习
      第二次质检生物生物答案(10.10).docx
      预览
      练习
      合肥七中 2025-2026 学年度第一学期高三质量检测二单元生物答题卡.pdf
      预览
      正在预览:第二次质检生物(10.10).docx
      第二次质检生物(10.10)第1页
      1/9
      第二次质检生物(10.10)第2页
      2/9
      第二次质检生物(10.10)第3页
      3/9
      第二次质检生物(10.10)第1页
      1/8
      第二次质检生物(10.10)第2页
      2/8
      第二次质检生物(10.10)第3页
      3/8
      第二次质检生物生物答案(10.10)第1页
      1/1
      合肥七中 2025-2026 学年度第一学期高三质量检测二单元生物答题卡第1页
      1/1
      还剩6页未读, 继续阅读

      安徽省合肥市包河区合肥市第七中学2025-2026学年高三上学期10月月考生物试题

      展开

      这是一份安徽省合肥市包河区合肥市第七中学2025-2026学年高三上学期10月月考生物试题,文件包含第二次质检生物1010docx、第二次质检生物1010pdf、第二次质检生物生物答案1010docx、合肥七中2025-2026学年度第一学期高三质量检测二单元生物答题卡pdf等4份试卷配套教学资源,其中试卷共19页, 欢迎下载使用。
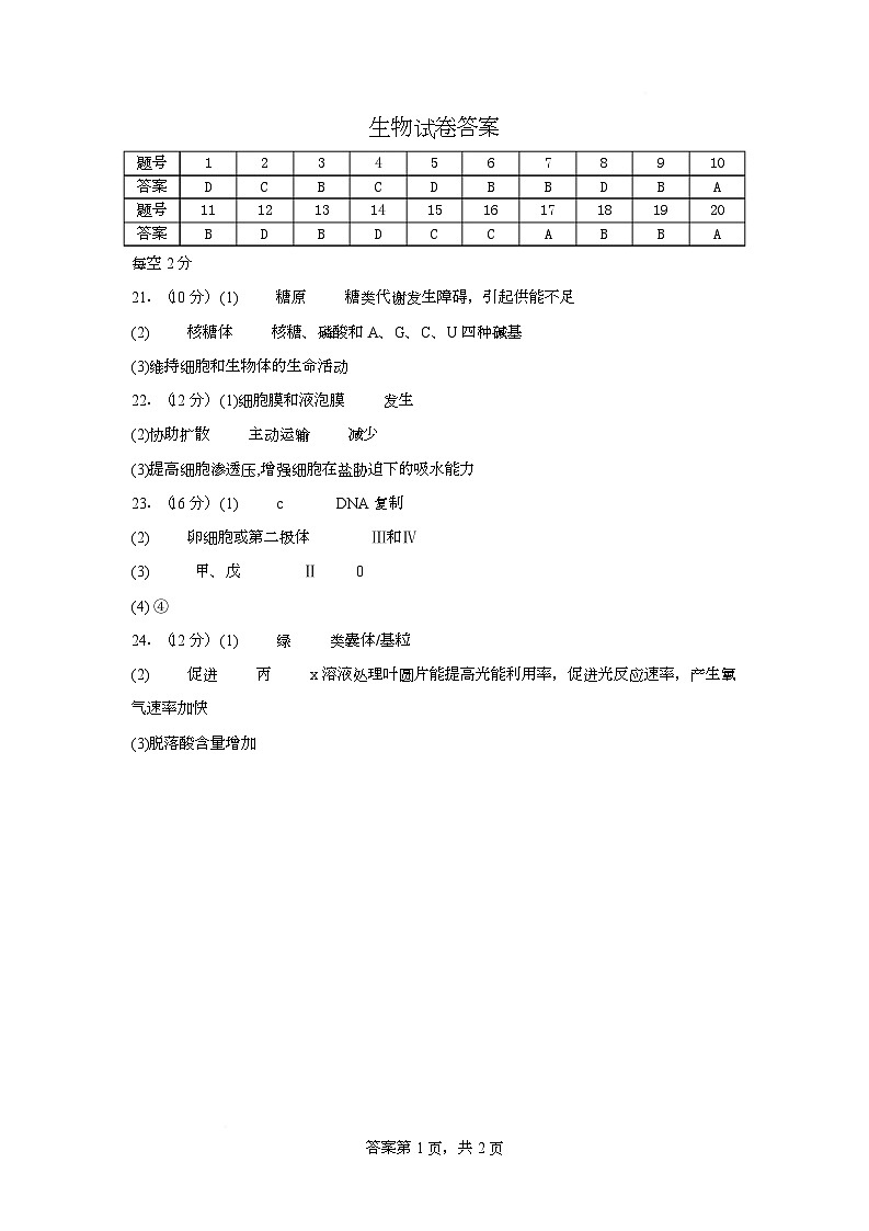
      答案 D C B C D B B D B A
      题号 11 12 13 14 15 16 17 18 19 20
      答案 B D B D C C A B B A
      每空 2 分
      21.(10 分)(1) 糖原 糖类代谢发生障碍,引起供能不足
      (2) 核糖体 核糖、磷酸和 A、G、C、U 四种碱基
      (3)维持细胞和生物体的生命活动
      22.(12 分)(1)细胞膜和液泡膜 发生
      (2)协助扩散 主动运输 减少
      (3)提高细胞渗透压,增强细胞在盐胁迫下的吸水能力
      23.(16 分)(1) c DNA 复制
      (2) 卵细胞或第二极体 Ⅲ和Ⅳ
      (3) 甲、戊 Ⅱ 0
      (4) ④
      24.(12 分)(1) 绿 类囊体/基粒
      (2) 促进 丙 x 溶液处理叶圆片能提高光能利用率,促进光反应速率,产生氧
      气速率加快
      (3)脱落酸含量增加
      答案第 1 页,共 2 页

      相关试卷

      安徽省合肥市包河区合肥市第七中学2025-2026学年高三上学期10月月考生物试题:

      这是一份安徽省合肥市包河区合肥市第七中学2025-2026学年高三上学期10月月考生物试题,文件包含第二次质检生物1010docx、第二次质检生物1010pdf、第二次质检生物生物答案1010docx、合肥七中2025-2026学年度第一学期高三质量检测二单元生物答题卡pdf等4份试卷配套教学资源,其中试卷共19页, 欢迎下载使用。

      安徽省合肥市七中2025-2026学年高二上学期10月考试生物试卷:

      这是一份安徽省合肥市七中2025-2026学年高二上学期10月考试生物试卷,共32页。试卷主要包含了选择题,非选择题等内容,欢迎下载使用。

      安徽省合肥市第七中学2025-2026学年高二上学期第一次月考生物试题(Word版附解析):

      这是一份安徽省合肥市第七中学2025-2026学年高二上学期第一次月考生物试题(Word版附解析),文件包含安徽省合肥市第七中学2025-2026学年高二上学期第一次限时练习生物试题原卷版docx、安徽省合肥市第七中学2025-2026学年高二上学期第一次限时练习生物试题Word版含解析docx等2份试卷配套教学资源,其中试卷共32页, 欢迎下载使用。

      资料下载及使用帮助
      版权申诉
      • 1.电子资料成功下载后不支持退换,如发现资料有内容错误问题请联系客服,如若属实,我们会补偿您的损失
      • 2.压缩包下载后请先用软件解压,再使用对应软件打开;软件版本较低时请及时更新
      • 3.资料下载成功后可在60天以内免费重复下载
      版权申诉
      若您为此资料的原创作者,认为该资料内容侵犯了您的知识产权,请扫码添加我们的相关工作人员,我们尽可能的保护您的合法权益。
      入驻教习网,可获得资源免费推广曝光,还可获得多重现金奖励,申请 精品资源制作, 工作室入驻。
      版权申诉二维码
      欢迎来到教习网
      • 900万优选资源,让备课更轻松
      • 600万优选试题,支持自由组卷
      • 高质量可编辑,日均更新2000+
      • 百万教师选择,专业更值得信赖
      微信扫码注册
      手机号注册
      手机号码

      手机号格式错误

      手机验证码 获取验证码 获取验证码

      手机验证码已经成功发送,5分钟内有效

      设置密码

      6-20个字符,数字、字母或符号

      注册即视为同意教习网「注册协议」「隐私条款」
      QQ注册
      手机号注册
      微信注册

      注册成功

      返回
      顶部
      学业水平 高考一轮 高考二轮 高考真题 精选专题 初中月考 教师福利
      添加客服微信 获取1对1服务
      微信扫描添加客服
      Baidu
      map