




河北省衡水市部分学校2025-2026学年高二上学期10月期中考试(第三次调研)政治试题
展开 这是一份河北省衡水市部分学校2025-2026学年高二上学期10月期中考试(第三次调研)政治试题,文件包含2025-2026学年度河北省衡水市第二中学高二年级第3次调研考试政治试卷含答案202510高二联考政治pdf、2025-2026学年度河北省衡水市第二中学高二年级第3次调研考试政治试卷含答案202510高二联考答案政治pdf、2025-2026学年度河北省衡水市第二中学高二年级第3次调研考试政治试卷含答案202510衡水高二联考卡政治pdf等3份试卷配套教学资源,其中试卷共12页, 欢迎下载使用。
相关试卷
这是一份河北省衡水市部分学校2025-2026学年高二上学期10月期中考试(第三次调研)政治试题,文件包含202510高二联考政治pdf、202510高二联考答案政治pdf、202510衡水高二联考卡政治pdf等3份试卷配套教学资源,其中试卷共12页, 欢迎下载使用。
这是一份河北省衡水市部分学校2025-2026学年高二上学期10月期中考试(第三次调研)政治试题,文件包含2025-2026学年度河北省衡水市第二中学高二年级第3次调研考试政治试卷含答案202510高二联考政治pdf、2025-2026学年度河北省衡水市第二中学高二年级第3次调研考试政治试卷含答案202510高二联考答案政治pdf、2025-2026学年度河北省衡水市第二中学高二年级第3次调研考试政治试卷含答案202510衡水高二联考卡政治pdf等3份试卷配套教学资源,其中试卷共12页, 欢迎下载使用。
这是一份河北省衡水市2026届高三上学期10月第三上学期次调研(26-008C)政治试题+答案,共11页。
相关试卷 更多
- 1.电子资料成功下载后不支持退换,如发现资料有内容错误问题请联系客服,如若属实,我们会补偿您的损失
- 2.压缩包下载后请先用软件解压,再使用对应软件打开;软件版本较低时请及时更新
- 3.资料下载成功后可在60天以内免费重复下载
免费领取教师福利 




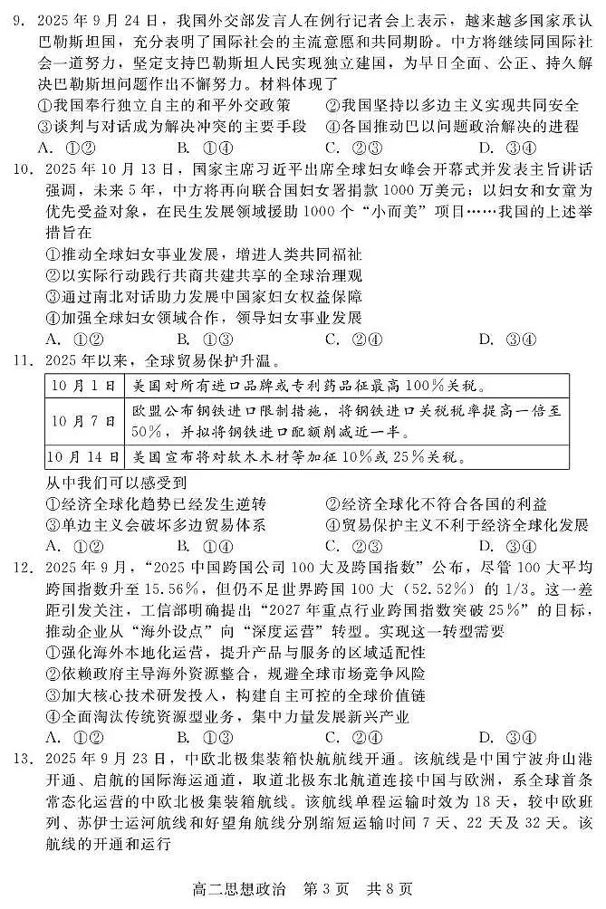
.png)




