





四川省南充市阆中中学2026届高三上学期10月月考生物试题(Word版附解析)
展开 这是一份四川省南充市阆中中学2026届高三上学期10月月考生物试题(Word版附解析),文件包含四川省南充市阆中中学2026届高三上学期十月月考生物试卷原卷版docx、四川省南充市阆中中学2026届高三上学期十月月考生物试卷Word版含解析docx等2份试卷配套教学资源,其中试卷共25页, 欢迎下载使用。
1.本试卷分选择题和非选择题两部分。满分 100 分,考试时间 75 分钟。
2.答题前,考生务必用直径 0.5 毫米黑色墨水签字笔将密封线内项目填写清楚。
3.考生作答时,请将答案答在答题卡上。选择题每小题选出答案后,用 2B 铅笔把答题卡上对
应题目的答案标号涂黑;非选择题请用直径 0.5 毫米黑色墨水签字笔在答题卡上各题的答题区
域内作答,超出答题区域书写的答案无效,在试题卷、草稿纸上作答无效。
4.本卷命题范围:高考范围。
一、选择题:本题共 15 小题,每小题 3 分,共 45 分。在每小题给出的四个选项中,只有一
项符合题目要求。
1. 肽链合成后,氨基端的起始氨基酸会被去除,并可在特定酶的作用下添加信号氨基酸以影响蛋白质的稳
定性。下列叙述错误的是( )
A. 大肠杆菌中的肽链在核糖体上合成
B. 起始氨基酸由基因中启动子决定
C. 向肽链氨基端添加信号氨基酸时有水生成
D. 信号氨基酸不同,蛋白质的稳定性可能不同
【答案】B
【解析】
【详解】A、大肠杆菌为原核生物,其结构中含有核糖体,核糖体负责肽链的合成,A 正确;
B、起始氨基酸由 mRNA 上的起始密码子决定,而启动子是 RNA 聚合酶识别并结合的 DNA 区域,用于启
动转录,不直接决定氨基酸,B 错误;
C、添加信号氨基酸需形成肽键,该过程通过脱水缩合完成,故有水生成,C 正确;
D、信号氨基酸的种类影响蛋白质结构,进而影响其稳定性,D 正确。
故选 B。
2. 将初始状态相同的两组胡萝卜条进行处理后(X 组新鲜,Y 组煮沸处理),分别置于不同浓度的蔗糖溶
液中,一段时间后检测其有关变化。下列叙述正确的是( )
A. 将 X 组放在浓度低于细胞液浓度 蔗糖溶液中,其质量将会增加
B. 将 X 组放在浓度高于细胞液浓度的蔗糖溶液中,细胞液渗透压下降
C. 将 X 组放在浓度高于细胞液浓度的蔗糖溶液中,一定会发生质壁分离和复原
第 1页/共 17页
D. 将 Y 组放在浓度高于细胞液浓度的蔗糖溶液中,一定会发生质壁分离和复原
【答案】A
【解析】
【详解】A、X 组置于浓度低于细胞液浓度的蔗糖溶液中,细胞通过渗透作用吸水,导致胡萝卜条质量增加,
A 正确;
B、X 组置于浓度高于细胞液浓度的溶液中,细胞失水,细胞液渗透压会因水分减少而升高,而非下降,B
错误;
C、X 组置于浓度过高的蔗糖溶液中,可能导致细胞过度失水死亡,失去复原能力,因此“一定会复原”的表
述不严谨,C 错误;
D、Y 组细胞经煮沸后死亡,细胞膜失去选择透过性,无法发生质壁分离及复原,D 错误。
故选 A。
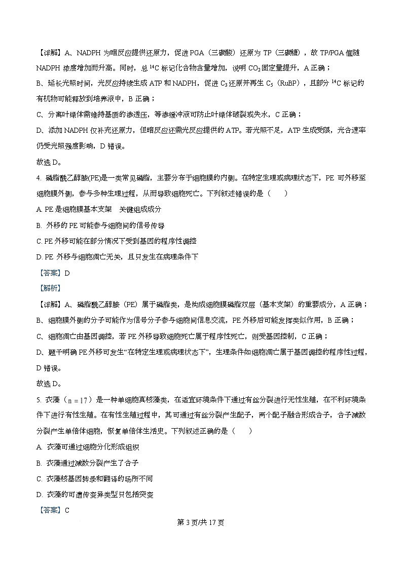
3. 为研究 NADPH 对光合作用的影响,科学家向菠菜叶绿体悬浮液中加入不同浓度的 NADPH,光照处理
并引入 14CO2。几分钟后取样,分离叶绿体,检测 14C 标记化合物的相对含量。结果如下表所示(PGA 是
固定后的产物,TP 是 PGA 还原后的产物,二者均为三碳化合物)。下列叙述错误的是( )
加入 NADPH 的浓度 14C 标记化合物的相对
TP/PGA 值 (μml/L) 含量
0 15 1.0
10 30 2.5
20 45 4.0
30 60 5.5
A. 向悬浮液中添加 NADPH 可增加碳固定量,提高 TP/PGA 值
B. 若延长光照时间,可能在 以及培养液所含有机物中检出 14C
C. 科学家分离叶绿体时,需提供模拟叶绿体基质的等渗缓冲液环境
D. 悬浮液中添加 NADPH 后,光照强度将不再是限制光合速率的因素
【答案】D
【解析】
第 2页/共 17页
【详解】A、NADPH 为暗反应提供还原力,促进 PGA(三碳酸)还原为 TP(三碳糖),故 TP/PGA 值随
NADPH 浓度增加而升高。同时,总 14C 标记化合物含量增加,说明 CO2 固定量提升,A 正确;
B、延长光照时间,光反应持续生成 ATP 和 NADPH,促进 C3 还原并再生 C5(RuBP),且部分 14C 标记的
有机物可能释放到培养液中,B 正确;
C、分离叶绿体需维持基质的渗透压,等渗缓冲液可防止叶绿体破裂或失水,C 正确;
D、添加 NADPH 仅补充还原力,但暗反应还需光反应提供的 ATP。若光照不足,ATP 生成受限,光合速率
仍受光照强度影响,D 错误。
故选 D。
4. 磷脂酰乙醇胺(PE)是一类常见磷脂,主要分布于细胞膜的内侧。在特定生理或病理状态下,PE 可外移至
细胞膜外侧,参与多种生理过程,从而导致细胞死亡。下列叙述错误的是( )
A. PE 是细胞膜基本支架 关键组成成分
B. 外移的 PE 可能参与细胞间的信号传导
C. PE 外移可能在部分情况下受到基因的程序性调控
D. PE 外移与细胞凋亡无关,且只发生在病理条件下
【答案】D
【解析】
【详解】A、磷脂酰乙醇胺(PE)属于磷脂类,是构成细胞膜磷脂双层(基本支架)的重要成分,A 正确;
B、细胞膜外侧的分子可能作为信号分子参与细胞间信息交流,PE 外移后可能发挥类似作用,B 正确;
C、细胞凋亡由基因调控,若 PE 外移导致细胞死亡属于程序性死亡,则受基因控制,C 正确;
D、题干明确 PE 外移可发生“在特定生理或病理状态下”,生理条件如细胞凋亡属于基因调控的程序性过程,
D 错误。
故选 D。
5. 衣藻( )是一种单细胞真核藻类,在适宜环境条件下通过有丝分裂进行无性生殖,在不利环境条
件下进行有性生殖。在有性生殖过程中,其可通过有丝分裂产生配子,两个配子融合形成合子,合子减数
分裂产生单倍体细胞,恢复单倍体生活史。下列叙述正确的是( )
A. 衣藻可通过细胞分化形成组织
B. 衣藻通过减数分裂产生了合子
C. 衣藻核基因转录和翻译的场所不同
D. 衣藻的可遗传变异类型只包括突变
【答案】C
第 3页/共 17页
【解析】
【详解】A、衣藻为单细胞生物,无法形成组织,细胞分化是多细胞生物的特征,A 错误;
B、合子由配子融合形成,而配子通过有丝分裂产生,减数分裂发生在合子阶段(产生单倍体),B 错误;
C、衣藻是真核生物,核基因转录在细胞核,翻译在细胞质核糖体,场所不同,C 正确;
D、衣藻有性生殖时,合子减数分裂可能发生基因重组,因此可遗传变异包括突变和基因重组,D 错误。
故选 C
6. 实验小组用带有 32P 和 35S 标记的 T2 噬菌体去感染未被标记的大肠杆菌。实验步骤包括短暂的保温、搅
拌、离心处理,随后将分离出的被标记的大肠杆菌转移到不含放射性成分的培养基中继续培养。噬菌体增
殖多代后,检测子代噬菌体中放射性标记的情况。下列叙述正确的是( )
A. 所有子代噬菌体均含有 32P 和 35S
B. 所有子代噬菌体均含有 32P,但不含 35S
C. 部分子代噬菌体含有 32P,但不含 35S
D. 部分子代噬菌体含有 35S,但不含 32P
【答案】C
【解析】
【详解】A、35S 标记的蛋白质未进入细菌,子代蛋白质由细菌内未标记的氨基酸合成,故不含 35S;32P 标
记的 DNA 经多次复制后,仅少数子代含有 32P,A 错误;
B、噬菌体 DNA 复制为半保留复制,一个噬菌体初次复制后仅两个子代 DNA 含 32P,后续复制中 32P 占比
逐渐降低,最终大部分子代不含 32P,B 错误;
C、多次复制后,仅部分子代 DNA 保留母链 32P 标记,而所有子代蛋白质均不含 35S,C 正确;
D、35S 标记的蛋白质未进入细菌,子代噬菌体蛋白质均不含 35S,D 错误。
故选 C。
7. 科学家将二倍体牡丹(2n =10)与四倍体芍药(4n =20)杂交,获得 F₁植株,F₁高度不育。观察 F₁减数
分裂,发现染色体配对异常。下列叙述错误的是( )
A. F₁植株的染色体总数通常为 15
B. F₁不育与染色体分离异常有关
C F₁减数分裂时部分染色体无法正常配对
D. F₁细胞中的所有染色体均无同源染色体
【答案】D
第 4页/共 17页
【解析】
【详解】A、二倍体牡丹(2n=10)产生的配子含 5 条染色体,四倍体芍药(4n=20)产生的配子含 10 条染
色体,F1 植株的染色体数为 5+10=15,A 正确;
B、F1 植株中含有三个染色体组,减数分裂时联会会发生紊乱(染色体配对异常),导致无法形成正常配子,
因此不育与染色体分离异常有关,B 正确;
C、题目明确提到 F1 减数分裂时染色体配对异常,说明部分染色体无法正常配对,C 正确;
D、芍药为四倍体,其配子含两个同源染色体组(如 AA),因此 F1 中来自芍药的染色体可能存在同源染色
体,所以并非所有染色体均无同源染色体,D 错误。
故选 D。
8. 某单基因遗传病由一对等位基因 A/a 控制,酶 Y 可将 A 和 a 基因所在 DNA 片段各切成两个片段,其中
a 基因产生的片段长度相同,A 基因产生的片段长度不同。从某家系的 1~4 个体中提取相关 DNA,经酶 Y
处理后电泳,家系图和电泳结果如图所示。不考虑 X、Y 染色体同源区段,下列叙述正确的是( )
A. 该病在男性和女性中的患病概率相同
B. a 基因被酶 Y 处理成两个 6000bp 片段
C. A 基因和 a 基因中有 2 个酶 Y 的酶切位点
D. Ⅱ₄与杂合子结婚,所生后代患病概率为 0
【答案】A
【解析】
【详解】A、家系图中,正常父母(Ⅰ1、Ⅰ2)生育患病女儿(Ⅱ3),不考虑 X、Y 染色体同源区段,符合
常染色体隐性遗传病的“无中生有”特征(隐性遗传病),因此该病的遗传方式是常染色体隐性遗传病,该病
在男性和女性中的患病概率相同,A 正确;
BC、酶 Y 切割 A/a 基因所在 DNA 片段的特征:a 基因切割后产生两个长度相同的片段,A 基因切割后产生
两个长度不同的片段。结合图 2 可推导:A 基因切割后为 8000bp+4000bp,a 基因切割后为两个 8000bp 片
段,A 基因和 a 基因中均含 1 个酶 Y 的酶切位点,BC 错误;
D、Ⅰ1、Ⅰ2(正常父母)基因型为 Aa,Ⅱ4(正常男性)的基因型为 AA 或 Aa,Ⅱ4(AA 或 Aa)与杂合子
(Aa)结婚,后代基因型为 AA 或 Aa 或 aa,患病概率不为 0,D 错误。
第 5页/共 17页
故选 A。
9. 救援队员在高温、闷热环境中执行高强度搜救任务时,体内会发生多种生理反应调节机体稳态。下列有
关机体调节的叙述,错误的是( )
A. 皮肤温度感受器受刺激,汗腺分泌增强,汗液蒸发使散热增加
B. 交感神经活动增强,抑制消化液分泌,增强心血管和肌肉活动
C. 高强度工作促进胰岛素分泌,促进葡萄糖储存,以稳定血糖
D. 大量出汗使细胞外液量减少,导致下丘脑渗透压感受器兴奋
【答案】C
【解析】
【详解】A、皮肤温度感受器将高温信号传递至下丘脑体温调节中枢,通过增加汗腺分泌促进散热,符合高
温环境下的生理调节,A 正确;
B、交感神经在应激状态下(如高强度活动)占优势,抑制消化系统活动(如消化液分泌减少),同时增强
心血管和肌肉活动以应对能量需求,B 正确;
C、高强度工作会消耗大量血糖,此时胰高血糖素和肾上腺素分泌增加以升高血糖,而胰岛素分泌应减少以
减缓葡萄糖储存。选项 C 中“促进胰岛素分泌”与实际情况矛盾,C 错误;
D、大量出汗导致细胞外液量减少,血浆渗透压升高,刺激下丘脑渗透压感受器,触发抗利尿激素分泌,D
正确。
故选 C。
10. 如图所示,研究人员分别在燕麦胚芽鞘顶部背光侧和向光侧植入云母片(深度达到胚芽鞘横截面的一半)
进行实验,结果显示仅当云母片置于背光侧时,胚芽鞘的向光性会消失,该实验称为云母片实验。若切除
胚芽鞘尖端,在切口覆盖可渗透明胶薄片后,将尖端放回明胶上,向光性依然发生,该实验称作明胶实验。
下列叙述正确的是( )
A. 云母片实验证明胚芽鞘的感光部位在尖端
B. 植入云母片可能影响胚芽鞘内的物质运输
C. 云母片实验表明引起胚芽鞘弯曲生长的物质只在背光侧运输
D. 明胶实验证明尖端产生的物质可以通过明胶进行横向运输
第 6页/共 17页
【答案】B
【解析】
【详解】A、由于实验过程中两组胚芽鞘尖端始终都有光照,因此,云母片实验不能证明胚芽鞘的感光部位
在尖端,A 错误;
B、云母片植入的部位不同,导致的实验结果也不同,说明植入云母片可能影响胚芽鞘内的物质运输,B 正
确;
C、当云母片置于背光侧时,胚芽鞘的向光性会消失,说明云母片能阻断引起胚芽鞘弯曲生长的物质运输(向
胚芽鞘下端运输),同时也可说明引起胚芽鞘弯曲生长的物质在向光侧也能运输(向胚芽鞘下端运输),C
错误;
D、明胶实验可证明尖端产生的物质可以通过明胶向尖端下部组织运输,D 错误。
故选 B。
11. 某滨海湿地启动盐沼生态修复工程,计划通过补种耐盐植物、疏通潮汐通道、构建生物礁等措施提升生
态系统稳定性。下列叙述正确的是( )
A. 人工补种碱蓬、柽柳等本地耐盐植物并优化空间布局,遵循了生态工程的自生原理
B. 疏通潮汐通道时,若完全改变原有地貌结构,能促进生态系统快速恢复
C. 引入某种速生红树植物可彻底修复盐沼退化区,并显著提高生态系统的生物多样性
D. 建设消浪堤坝阻断海浪侵蚀,说明生态修复需完全依靠人工干预维持生态系统的功能
【答案】A
【解析】
【详解】A、补种本地耐盐植物并优化布局,遵循自生原理。自生原理强调合理配置物种,维持系统自我调
节能力。本地植物适应性强,优化布局利于资源利用,A 正确;
B、完全改变原有地貌会破坏原有生态平衡,导致恢复受阻。生态修复应基于自然恢复,而非彻底改变,B
错误;
C、引入单一速生种易引发生物入侵,降低生物多样性。修复需多物种协同,C 错误;
D、完全依靠人工干预违背自生原理,生态工程需依赖自然恢复力,D 错误。
故选 A。
12. 在某湿地生态系统中,存在一条由甲、乙、丙三个种群构成的食物链。研究人员调查了其一年内的能量
流动情况(单位:×10⁴kJ),部分数据如图所示。下列叙述正确的是( )
第 7页/共 17页
A. 未利用的能量包括流向分解者的能量
B. 种群乙呼吸作用散失的热能为 5.5×10⁵kJ
C. 图示三个种群构成的食物链应为“甲→乙→丙”
D. 种群甲用于生长、发育和繁殖的能量为 6×10⁴kJ
【答案】D
【解析】
【详解】A、生态系统中,某一营养级的能量去向包括:自身呼吸消耗、流向下一营养级、流向分解者、未
利用(暂时未被上述途径利用的能量)。因此,“未利用的能量” 不包括流向分解者的能量,A 错误;
BC、首先确定食物链。能量流动具有逐级递减的特点,同化量越多,营养级越低。种群乙的同化量为 111.0
×104kJ,是三者中最多的,为第一营养级;种群甲的同化量为 15.0×104kJ,为第二营养级;种群丙的同化量
为 3.0×104kJ,为第三营养级。因此食物链为乙→甲→丙。对于种群乙(第一营养级),其能量去向包括:呼
吸消耗、流向甲(15.0×104kJ)、流向分解者、未利用(41.5×104kJ)。由于题目未给出 “流向分解者的能量”,
无法计算其呼吸作用散失的热能,B 错误,C 错误;
D、种群甲的同化量为 15.0×104kJ,其中呼吸消耗的能量为 9.0×104kJ。用于生长、发育和繁殖的能量=同化
量-呼吸消耗量,即 15.0×104−9.0×104=6.0×104kJ,D 正确。
故选 D。
13. 下列关于单克隆抗体制备的叙述中,错误的是( )
A. 用特定抗原免疫小鼠后,可从小鼠脾脏中获取能产生相应抗体的 B 淋巴细胞
B. B 淋巴细胞与骨髓瘤细胞融合后,需在特定的选择培养基中筛选杂交瘤细胞
C. 杂交瘤细胞经过克隆化培养和抗体检测,可获得产生所需抗体的细胞株
D. 最终分离筛选出的每一种杂交瘤细胞都可以产生针对多种病原体的抗体
【答案】D
【解析】
第 8页/共 17页
【分析】单克隆抗体制备流程:先给小鼠注射特定抗原使之发生免疫反应,之后从小鼠脾中获取已经免疫
的 B 淋巴细胞;诱导 B 淋巴细胞和骨髓瘤细胞融合,利用选择培养基筛选出杂交瘤细胞,再通过克隆化培
养和抗体检测,筛选出能产生特定抗体的杂交瘤细胞;用培养基培养和注入小鼠腹腔中培养杂交瘤细胞,
最后从培养液或小鼠腹水中获取单克隆抗体。
【详解】A、用特定抗原免疫小鼠后,小鼠体内会产生针对该抗原的 B 淋巴细胞,这些细胞主要存在于脾脏
中。因此,从小鼠脾脏中获取能产生相应抗体的 B 淋巴细胞是正确的操作,A 正确;
B、B 淋巴细胞与骨髓瘤细胞融合后,会形成多种细胞类型(如未融合的 B 细胞、未融合的骨髓瘤细胞、B
细胞自身融合体、骨髓瘤细胞自身融合体以及杂交瘤细胞)。通过特定的选择培养基(如 HAT 培养基),只
有杂交瘤细胞能存活(因骨髓瘤细胞缺乏次黄嘌呤鸟嘌呤磷酸核糖转移酶,无法利用补救途径合成 DNA;
未融合的 B 细胞寿命短且无法增殖),B 正确;
C、杂交瘤细胞经过克隆化培养(如有限稀释法或软琼脂平板法),可获得单细胞克隆;再通过抗体检测(如
ELISA 或免疫荧光),筛选出能稳定产生所需抗体的细胞株,C 正确;
D、单克隆抗体的核心特点是单一特异性。每个杂交瘤细胞由一个 B 细胞(仅能产生一种抗体)与一个骨髓
瘤细胞融合而来,因此最终筛选出的杂交瘤细胞只能产生针对单一抗原表位的抗体,而非多种病原体,D
错误。
故选 D。
14. 将抗黄萎病的四倍体野生茄子与易感病的二倍体栽培茄子进行体细胞杂交,获得融合植株。下列叙述正
确的是( )
A. 由融合植株产生的配子发育成的个体属于三倍体
B. 体细胞杂交前需用纤维素酶和果胶酶水解细胞壁
C. 利用植物组织培养技术培育融合植株时不需要生长素和细胞分裂素
D. 随着生物技术的提高,两种植物体细胞杂交成功率可能是 100%
【答案】B
【解析】
【详解】A、融合植株是由四倍体野生茄子和二倍体栽培茄子的体细胞融合而成,其体细胞含有 4+2=6 个染
色体组。由融合植株产生的配子发育成的个体,是由配子(生殖细胞)直接发育而来,属于单倍体,A 错
误;
B、植物体细胞杂交的第一步是去除细胞壁,获得原生质体。植物细胞壁的主要成分是纤维素和果胶,因此
需用纤维素酶和果胶酶水解细胞壁,B 正确;
C、植物组织培养过程中,生长素和细胞分裂素的比例会影响细胞的脱分化、再分化过程,C 错误;
第 9页/共 17页
D、植物体细胞杂交过程中,存在原生质体融合效率低、杂合细胞培养难度大等问题,即使生物技术提高,
也不可能达到 100%的成功率,D 错误。
故选 B。
15. 科研人员采用 PCR 技术扩增人胰岛素基因,并进行电泳鉴定。图示为某基因表达载体中目的基因结构
及 4 种引物(Ⅰ、Ⅱ、Ⅲ、Ⅳ)的结合位点,箭头方向表示引物延伸的方向。下列叙述正确的是( )
A. 体外扩增目的基因时,应选用的引物组合为引物Ⅰ与引物Ⅳ
B. 体外扩增目的基因时,第三轮循环即可获得符合要求的目的基因
C. 为确定目的基因是否成功插入质粒,应选择引物Ⅱ与引物Ⅲ进行 PCR
D. 凝胶载样缓冲液中指示剂的作用是指示 DNA 分子的具体位置
【答案】B
【解析】
【详解】A、体外扩增目的基因时,应选用的引物组合为引物Ⅱ与引物Ⅲ,A 错误;
B、因目的基因位于表达载体中间,需要第三轮循环才能获得等长的符合要求的目的基因,B 正确;
C、为确定目的基因是否成功插入质粒,应选择引物Ⅰ与引物Ⅳ进行 PCR,C 错误;
D、凝胶电泳中,凝胶载样缓冲液中的指示剂只是用来显示电泳前沿的位置和监控电泳进程,并不能指示
DNA 分子的具体位置,D 错误。
故选 B。
二、非选择题:本题共 5 小题,共 55 分。
16. 哺乳动物的脂肪组织包括白色脂肪组织(WAT)和棕色脂肪组织(BAT)。WAT 的主要作用是储存能量;
BAT 参与机体产热,在成年哺乳动物体内分布较少,是癌细胞研究的焦点。回答下列问题:
(1)癌细胞将葡萄糖分解为丙酮酸的过程称为糖酵解,该过程______(填“有”或“没有”)ATP 生成,产生
的 H⁺通过协助扩散从______(填具体位置)运输至细胞外,导致细胞外酸化。
(2)某科学小组使用基因工程方法模拟 BAT 环境,研究其对癌细胞的直接影响。实验过程和装置如图所示。
补全下列实验设计和分析:
第 10页/共 17页
实验设计:
①图中 WAT 转化为 BAT 需采用______技术;使用图示装置共培养 BAT 和乳腺癌细胞 3 天。
②对照组 1 设计方案(用于比较癌细胞在正常条件下的增殖和代谢):______。
对照组 2 设计方案(排除载体本身的影响):______。
实验分析:若对照组 1 和对照组 2 间无显著差异,实验组(BAT 共培养)癌细胞数量明显低于对照组,说
明 BAT 具有______癌细胞增殖的能力。
【答案】(1) ①. 有 ②. 细胞质基质
(2) ①. 转基因 ②. 癌细胞单独培养 ③. 癌细胞与导入空载体的WAT用如图装置共培养 ④.
抑制
【解析】
【分析】有氧呼吸的第一、二、三阶段的场所依次是细胞质基质、线粒体基质和线粒体内膜。有氧呼吸第
一阶段是葡萄糖分解成丙酮酸和[H],合成少量 ATP;第二阶段是丙酮酸和水反应生成二氧化碳和[H],合成
少量 ATP;第三阶段是氧气和[H]反应生成水,合成大量 ATP。
【小问 1 详解】
有氧呼吸第一阶段是葡萄糖分解成丙酮酸和[H],合成少量 ATP;H+从细胞质基质被转运到胞外,引起细胞
外酸化。
【小问 2 详解】
①向 WAT 中导入特定基因表达载体,使其转化为 BAT,因此图中 WAT 转化为 BAT 需采用转基因技术。
②对照组 1 是癌细胞单独培养,用于观察癌细胞在无其他细胞影响下的生长和代谢情况,对照组 2 是癌细
胞与导入空载体的 WAT 用如图装置共培养,用于观察 WAT 细胞对癌细胞的影响,从而与 BAT 细胞的影响
进行对比。
实验结果显示,两个对照组间无显著差异,而实验组与对照组差异显著,表明 BAT 对癌细胞的增殖能力有
抑制作用。
17. 动脉血压(通常简称血压)是指血液在心脏收缩和舒张时施加在动脉血管壁上的侧压力,其调节机制如
图所示。回答下列问题:
第 11页/共 17页
(1)肾素是一种由肾脏球旁细胞分泌的蛋白水解酶,属于______(填“分泌”或“胞内”)蛋白,合成后需经
______分类、包装。
(2)由图可知:血压______(填“上升”或“下降”)会促进肾素释放,使得血管紧张素原转化为______,该
物质经过一系列变化后通过结合______刺激肾上腺皮质细胞合成分泌醛固酮。醛固酮主要功能是促进
______,使血浆渗透压上升。
(3)图示中缓激肽作用于受体后,引发______增加,进而降低血压。该过程属于______调节。
【答案】(1) ①. 分泌 ②. 高尔基体
(2) ①. 下降 ②. 血管紧张素Ⅰ ③. AT1 受体 ④. 肾小管和集合管对钠离子重吸收
(3) ①. NO、前列环素 ②. 体液
【解析】
【分析】肾上腺皮质分泌醛固酮,其作用是促进肾小管和集合管对 Na+的重吸收。
【小问 1 详解】
肾素是肾近球细胞合成和分泌的一种酸性蛋白水解酶,属于分泌蛋白,故该过程需高尔基体进行分类和包
装。
【小问 2 详解】
动脉血压下降和肾血流量减少均会引起肾素的释放,机体会进行升高血压的调节,据图可知,肾素会促进
血管紧张素原转化为血管紧张素Ⅰ,该物质经过一系列变化,在血管紧张素转化酶的作用下成为血管紧张
素 II,血管紧张素 II 与 AT1 受体结合,刺激肾上腺皮质细胞合成分泌醛固酮;醛固酮由肾上腺皮质细胞合
第 12页/共 17页
成并释放;醛固酮能促进肾小管和集合管对钠的重吸收,使细胞外液渗透压升高。
【小问 3 详解】
据图可知,缓激肽作用于受体后,可引起受体细胞分泌前列环素和 NO 增多,进而调节血压下降;该过程
的信号分子由体液进行运输,故属于体液调节过程。
18. 近年来,太湖频发蓝藻水华。为修复生态环境,研究团队在严控沿岸排污的同时,引入鲢鱼(以藻类为
食)和鳙鱼(以浮游动物为食),取得显著成效。如图为引入鲢鱼和鳙鱼前后,太湖中的生物积累量。回答
下列问题:
(1)研究人员用______法监测优势藻种——微囊藻密度,并通过长期监测数据绘制动态曲线构建______模
型。
(2)据图可知,引入鲢鱼、鳙鱼后,太湖银鱼(以浮游动物和小型鱼类为食)的生态位变______(填“宽”
或“窄”),判断的依据是______,导致这种现象的原因是______。
(3)为持续获得鲢鱼、鳙鱼渔业收益,需定期适度捕捞,捕捞时机应控制在______,捕捞后种群剩余量需
接近______。
【答案】(1) ①. 抽样检测 ②. 数学
(2) ①. 窄 ②. 太湖银鱼生物积累量下降 ③. 鲢鱼、鳙鱼竞争浮游生物,导致太湖银鱼食物短
缺
(3) ①. 种群数量大于 K/2 时 ②. K/2(或环境容纳量的一半)
【解析】
【分析】模型法是指人们为了某种特定的目的而对认识对象所做的一种简化的概括性描述,这种描述可以
是定性的,也可以是定量的;有的借助于具体的实物或其他形象化的手段,有的则通过抽象的形式来表达;
包括:物理模型、概念模型、数学模型。
【小问 1 详解】
第 13页/共 17页
对于水体中的微小生物如微囊藻,通常采用抽样检测法来监测其密度。具体操作是从水体中抽取一定体积
的水样,在显微镜下对微囊藻进行计数等操作,进而估算其在水体中的密度。通过长期监测数据绘制动态
曲线,这种以数学形式(如曲线、公式等)来描述种群数量等变化的模型属于数学模型。它可以直观地反
映微囊藻密度随时间等因素的变化趋势。
【小问 2 详解】
据图可知,引入鲢鱼、鳙鱼后,太湖银鱼的生物积累量下降。生态位是指一个物种在群落中的地位或作用,
包括所处的空间位置、占用资源的情况以及与其他物种的关系等。由于太湖银鱼生物积累量下降,意味着
其在生态系统中所占有的资源和空间等减少,所以其生态位变窄。引入的鲢鱼以藻类为食,鳙鱼以浮游动
物为食,而太湖银鱼以浮游动物和小型鱼类为食。鲢鱼、鳙鱼与太湖银鱼竞争浮游生物,使得太湖银鱼的
食物资源变得短缺,这就导致了太湖银鱼生态位的变窄。
【小问 3 详解】
种群增长 “S”型曲线中,种群数量大于 K/2 时,种群增长速率逐渐减小,但仍大于 0,种群数量持续增
加。为了持续获得鲢鱼、鳙鱼渔业收益,需定期适度捕捞,捕捞时机应控制在种群数量大于 K/2 时,这样
既能获得一定的捕获量,又能保证种群数量有足够的增长潜力。当种群数量为 K/2 时,种群增长速率最大。
所以捕捞后种群剩余量需接近K/2(或环境容纳量的一半),有利于种群数量的快速恢复,从而实现可持续
的渔业生产。
19. 某两性花植物的抗旱(Y)与不抗旱(y)是一对相对性状。基因型为 YY 的植株不能存活,基因型为 Yy 的
植株携带 Y 基因的雄配子存活率为 1/5。与该植物果实甜度有关的基因 A/a 和 B/b 独立遗传。已知甜度性状
遗传规律如表所示,F1 自交得 F2。回答下列问题:
杂交组合 F1 表型 F2 表型
①AAbb×aabb 非甜 1/4 甜、3/4 非甜
②AAbb×AABB 甜 3/4 甜、1/4 非甜
(1)据表可知,基因 B 可______(填“抑制”或“促进”)基因 A 的作用。该植物群体中结甜果的植株基因型有
______种。
(2)杂交组合②F2 结甜果植株中纯合子占______。若要判断某结非甜果植株的基因型,可采取的实验方案
和预期结果分别是________________________。
(3)基因型为 AaBbYy 的植株甲自交,子代抗旱植株:不抗旱植株=______。若基因 Y/y、A/a、B/b 独立遗
传,测交时以植株甲作父本,子代的表型和比例为________________________,测交时以植株甲作母本,
第 14页/共 17页
子代的表型和比例为________________________。
【答案】(1) ①. 促进 ②. 7
(2) ①. 1/3 ②. 让该非甜果植株与 aabb 杂交,若后代全为非甜果,则基因型为 AAbb;若后代甜
果:非甜果=1:1,则基因型为 Aabb
(3) ①. 6:5 ②. 甜果抗旱:甜果不抗旱:非甜果抗旱:非甜果不抗旱=3:15:1:5 ③. 甜果抗旱:甜果不
抗旱:非甜果抗旱:非甜果不抗旱=3:3:1:1
【解析】
【分析】自由组合定律是指:控制不同性状的遗传因子的分离和组合是互不干扰的;在形成配子时,决定
同一性状的成对的遗传因子彼此分离,决定不同性状的遗传因子自由组合。
【小问 1 详解】
从杂交组合①(AAbb×aabb)F1 的基因型为 Aabb,表型为非甜,F2 表型 “1/4 甜、3/4 非甜”,可推测 AAbb、
Aabb 表现为非甜;杂交组合②(AAbb×AABB)的 F1 为 AABb(表现为甜),F2 表型 “3/4 甜、1/4 非甜”,
说明 AABB、AABb 表现为甜,AAbb 为非甜。由此可知,基因 B 具有促进基因 A 的作用(基因 A 促进甜
味)。结甜果的基因型需满足有 “A 和 B”或无 A,即结甜果的基因型有 AABB、AaBB、AaBB、AaBb、aabb、
aaBB、aaBb,共 7 种。
【小问 2 详解】
杂交组合②中,F1 为 AABb,自交得 F2 的基因型及比例为 AABB:AABb:AAbb=1:2:1。其中结甜果的是 AABB
(纯合子)和 AABb(杂合子),比例为 1:2。因此,结甜果植株中纯合子占 1/3。非甜果植株的基因型为 AAbb
或 Aabb,可通过测交(即让该非甜果植株与 aabb 杂交)判断:若后代全为非甜果,则基因型为 AAbb;若
后代甜果:非甜果=1:1,则基因型为 Aabb。
【小问 3 详解】
自交子代抗旱与不抗旱的比例基因型为 Yy 的植株自交时,由于 YY 不能存活,且 Yy 植株携带 Y 基因的雄
配子存活率为 1/5:雌配子类型及比例:Y:y=1:1;雄配子类型及比例:Y 的存活率为 1/5,因此有效雄配子
比例为 Y:y=(1×1/5):(1×1)=1:5。自交后代基因型及比例:YY(死亡):(1/2)×(1/6)=1/12;Yy:(1/2)×(5/6)
+(1/2)×(1/6)=6/12;yy:(1/2)×(5/6)=5/12。存活个体中,抗旱(Yy):不抗旱(yy)=6:5。测交以植株甲(AaBbYy)
作父本,母本为 aabbyy。只考虑 A/a、B/b 这两对基因,测交后甜果:非甜果=3:1。只考虑 Y/y 时抗旱:不
抗旱=1:5。故测交甲作父本时子代的表型和比例为甜果抗旱:甜果不抗旱:非甜果抗旱:非甜果不抗旱=3/4
×1/6:3/4×5/6:1/4×1/6:1/4×5/6=3:15:1:5;测交以植株甲(AaBbYy)作母本、aabbyy 作父本时,测交时只
考虑 A/a、B/b 这两对基因,测交后甜果:非甜果=3:1。只考虑 Y/y 时 Yy×yy,抗旱:不抗旱=1:1,因此测
交以植株甲(AaBbYy)作母本时子代的表型和比例为甜果抗旱:甜果不抗旱:非甜果抗旱:非甜果不抗旱
第 15页/共 17页
=3:3:1:1。
20. 科学家通过基因编辑技术改造了一种耐盐细菌 S,其可利用海水中的藻类生产可降解塑料。回答下列问
题:
(1)为提高细菌 S 对藻类的利用效率,研究人员在培养基中设置藻类碎屑作为______,并梯度增加其浓度,
经多轮选择培养筛选优势菌种。培养过程中可采用______法进行活菌计数,通常选用菌落数为______的平
板用于计数。用该方法统计的细菌数目往往______(填“大于”“等于”或“小于”)实际值,原因是______。
(2)利用改造后的细菌 S 发酵生产可降解塑料的过程中通入无菌空气并配合搅拌桨的持续运作,其主要目
的是______(答两点)。
(3)利用改造后的细菌 S 发酵生产可降解塑料的过程中 pH 需维持在 7.5,温度需维持在 37℃左右,原因
是______。
(4)请设计实验,验证经基因编辑后的细菌 S 利用藻类的能力得到提高。写出实验思路即可。
实验思路:______。
【答案】(1) ①. 唯一碳源 ②. 稀释涂布平板 ③. 30~300 ④. 小于 ⑤. 当两个或多个细
胞连在一起时,平板上观察到的只是一个菌落
(2)提高培养液中溶解氧含量;促进营养混合与均匀分布,使培养液混合均匀;提高菌种对营养物质的利
用效率等(合理即可)
(3)维持在最适 pH 和最适温度,以保证发酵效率最高(合理即可)
(4)实验思路:用基因编辑后的细菌 S(实验组)、未进行基因编辑的野生型细菌 S(对照组)在相同培养
基(含藻类碎屑)、37℃、pH7.5 等条件下培养,定期测定藻类碎屑的降解率(合理即可)
【解析】
【分析】稀释涂布平板法:将待测样品制成均匀的系列稀释液,尽量使样品中的微生物细胞分散开,使成
单个细胞存在,再取一定稀释度、一定量的稀释液接种到平板中,使其均匀分布于平板中的培养基内。
【小问 1 详解】
以藻类碎屑为唯一碳源,可以筛选出能利用藻类的细菌 S;稀释涂布平板通过细菌形成的菌落数来反映细菌
的数目,可以对细菌进行计数;为保证计数的准确性,通常选用菌落数在 30 - 300 之间的平板用于计数(菌
落数过少易受误差影响,过多则菌落重叠难以准确计数)。当两个或多个细胞连在一起时,平板上观察到的
只是一个菌落,因此用该方法统计的细菌数目往往小于实际值。
【小问 2 详解】
通入无菌空气可以提高培养液中溶解氧含量;配合搅拌桨的持续运作促进营养混合与均匀分布,使培养液
混合均匀,最终提高菌种对营养物质的利用效率。
第 16页/共 17页
【小问 3 详解】
pH 维持在 7.5、温度维持在 37℃左右,是因为该条件是细菌 S 体内酶的最适 pH 和最适温度,在此条件下
酶的催化活性最高,细菌 S 的生长繁殖和代谢(生产可降解塑料)效率也最高。
【小问 4 详解】
可以设计一个对照实验,自变量是是否进行基因编辑,实验思路:用基因编辑后的细菌 S(实验组)、未进
行基因编辑的野生型细菌 S(对照组)在相同培养基(含藻类碎屑)、37℃、PH7.5 等条件下培养,定期测
定藻类碎屑的降解率(合理即可)。
第 17页/共 17页
相关试卷
这是一份四川省南充市阆中中学2026届高三上学期10月月考生物试题(Word版附解析),文件包含四川省南充市阆中中学2026届高三上学期十月月考生物试卷原卷版docx、四川省南充市阆中中学2026届高三上学期十月月考生物试卷Word版含解析docx等2份试卷配套教学资源,其中试卷共25页, 欢迎下载使用。
这是一份四川省阆中中学2023-2024学年高三生物上学期10月月考试题(Word版附解析),共13页。试卷主要包含了35 ①等内容,欢迎下载使用。
这是一份四川省南充市阆中中学2023-2024学年高一上学期12月月考生物试题(Word版附解析),共18页。试卷主要包含了选择题等内容,欢迎下载使用。
相关试卷 更多
- 1.电子资料成功下载后不支持退换,如发现资料有内容错误问题请联系客服,如若属实,我们会补偿您的损失
- 2.压缩包下载后请先用软件解压,再使用对应软件打开;软件版本较低时请及时更新
- 3.资料下载成功后可在60天以内免费重复下载
免费领取教师福利 




.png)




