搜索
      上传资料 赚现金

      安徽省宿州市砀山县七校2024-2025学年高二下学期期中考试物理试题(Word版附解析)

      • 9.83 MB
      • 2025-10-30 21:15:23
      • 30
      • 0
      • 教习网3275309
      加入资料篮
      立即下载
      查看完整配套(共2份)
      包含资料(2份) 收起列表
      原卷
      安徽省宿州市砀山县七校2024-2025学年高二下学期期中考试物理试卷(原卷版).docx
      预览
      解析
      安徽省宿州市砀山县七校2024-2025学年高二下学期期中考试物理试卷 Word版含解析.docx
      预览
      正在预览:安徽省宿州市砀山县七校2024-2025学年高二下学期期中考试物理试卷(原卷版).docx
      安徽省宿州市砀山县七校2024-2025学年高二下学期期中考试物理试卷(原卷版)第1页
      1/7
      安徽省宿州市砀山县七校2024-2025学年高二下学期期中考试物理试卷(原卷版)第2页
      2/7
      安徽省宿州市砀山县七校2024-2025学年高二下学期期中考试物理试卷(原卷版)第3页
      3/7
      安徽省宿州市砀山县七校2024-2025学年高二下学期期中考试物理试卷 Word版含解析第1页
      1/14
      安徽省宿州市砀山县七校2024-2025学年高二下学期期中考试物理试卷 Word版含解析第2页
      2/14
      安徽省宿州市砀山县七校2024-2025学年高二下学期期中考试物理试卷 Word版含解析第3页
      3/14
      还剩4页未读, 继续阅读

      安徽省宿州市砀山县七校2024-2025学年高二下学期期中考试物理试题(Word版附解析)

      展开

      这是一份安徽省宿州市砀山县七校2024-2025学年高二下学期期中考试物理试题(Word版附解析),文件包含安徽省宿州市砀山县七校2024-2025学年高二下学期期中考试物理试卷原卷版docx、安徽省宿州市砀山县七校2024-2025学年高二下学期期中考试物理试卷Word版含解析docx等2份试卷配套教学资源,其中试卷共21页, 欢迎下载使用。
      考生注意:
      1.本试卷分选择题和非选择题两部分。满分 100 分,考试时间 75 分钟。
      2.答题前,考生务必用直径 0.5 毫米黑色墨水签字笔将密封线内项目填写清楚。
      3.考生作答时,请将答案答在答题卡上。选择题每小题选出答案后,用 2B 铅笔把答题卡上对
      应题目的答案标号涂黑;非选择题请用直径 0.5 毫米黑色墨水签字笔在答题卡上各题的答题区
      域内作答,超出答题区域书写的答案无效,在试题卷、草稿纸上作答无效。
      4.本卷命题范围:人教版选择性必修第二册第一章至第二章。
      一、选择题(本题共 10 小题,共 42 分.在每小题给出的四个选项中,第 1~8 题中只有一项符
      合题目要求,每小题 4 分,第 9~10 题有多项符合题目要求,全部选对的得 5 分,选对但不全
      的得 3 分,有选错的得 0 分)
      1. 在匀强磁场中放一条长度为 的直导线,导线与磁场方向垂直,当导线的通电电流为 时,
      测得导线受到的磁场力 ,则该匀强磁场的磁感应强度大小为( )
      A. 10T B. 1T C. 0.1T D. 零
      2. 下列各图中标出了磁场 B 和正电荷运动速度 v 的方向,该时刻粒子所受洛伦兹力沿纸面向左的是( )
      A. B.
      C. D.
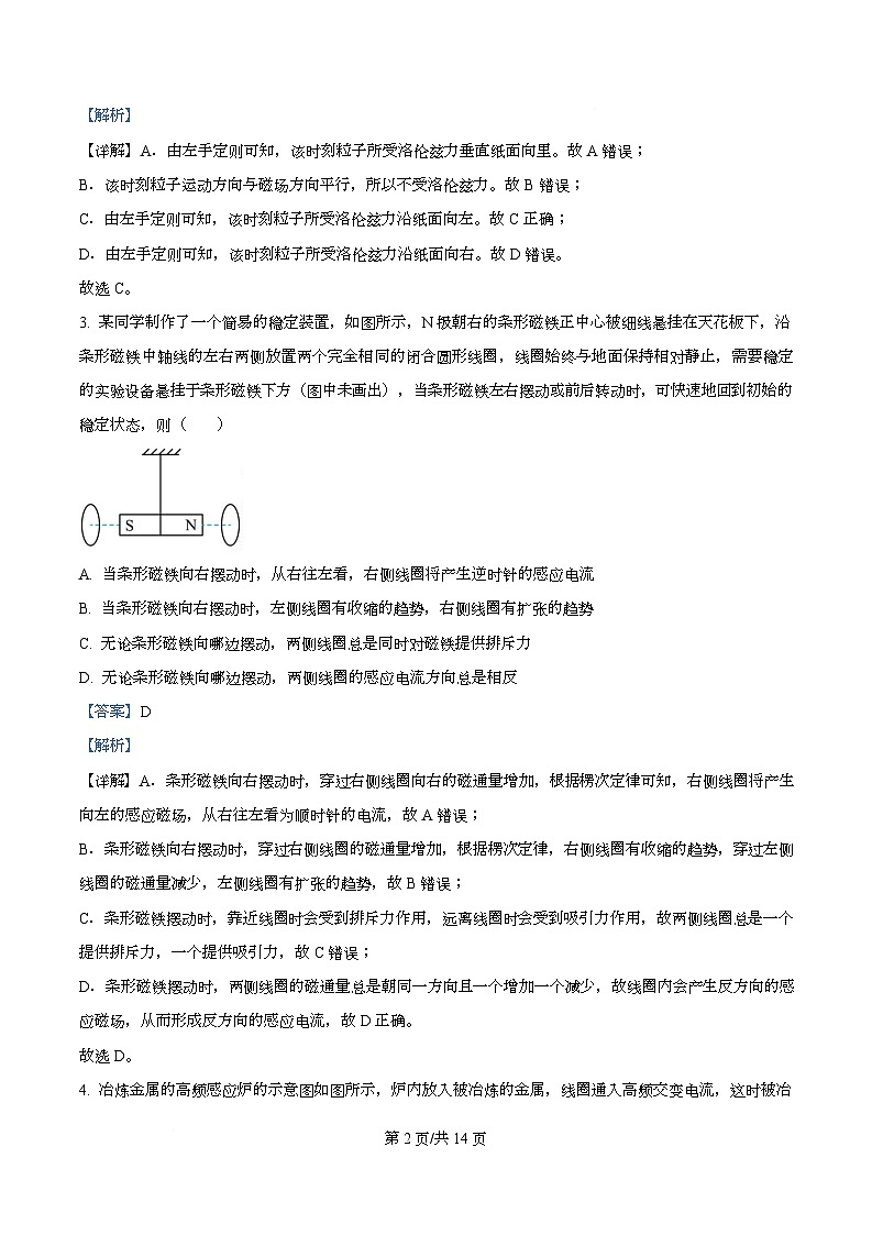
      3. 某同学制作了一个简易的稳定装置,如图所示,N 极朝右的条形磁铁正中心被细线悬挂在天花板下,沿
      条形磁铁中轴线的左右两侧放置两个完全相同的闭合圆形线圈,线圈始终与地面保持相对静止,需要稳定
      的实验设备悬挂于条形磁铁下方(图中未画出),当条形磁铁左右摆动或前后转动时,可快速地回到初始的
      稳定状态,则( )
      第 1页/共 7页
      A. 当条形磁铁向右摆动时,从右往左看,右侧线圈将产生逆时针的感应电流
      B. 当条形磁铁向右摆动时,左侧线圈有收缩的趋势,右侧线圈有扩张的趋势
      C. 无论条形磁铁向哪边摆动,两侧线圈总是同时对磁铁提供排斥力
      D. 无论条形磁铁向哪边摆动,两侧线圈的感应电流方向总是相反
      4. 冶炼金属的高频感应炉的示意图如图所示,炉内放入被冶炼的金属,线圈通入高频交变电流,这时被冶
      炼的金属就能被熔化。这种冶炼方法速度快,温度易控制,并能避免有害杂质混入被炼金属中,因此适于
      冶炼特种金属。该炉的加热原理是( )
      A. 利用线圈中电流产生的焦耳热
      B. 利用线圈中电流产生的磁场对被冶炼金属产生磁化而加热
      C. 利用交变电流的交变磁场在炉内金属中产生的涡流
      D. 给线圈通电的同时,给炉内金属也通了电,从而产生焦耳热
      5. 如图所示,一条形磁铁放在水平桌面上,在条形磁铁的左上方固定一根与磁场垂直的长直导线,当导线
      中通以图示方向的电流时( )
      A. 磁铁对桌面的压力减小,且受到向左的摩擦力作用
      B. 磁铁对桌面 压力减小,且受到向右的摩擦力作用
      C. 磁铁对桌面的压力增大,且受到向左的摩擦力作用
      D. 磁铁对桌面的压力增大,且受到向右的摩擦力作用
      6. 两个质量和电荷量都相同的带电粒子 a、b,以不同的速率对准圆心 O 沿着 AO 方向射入圆形匀强磁场区
      域,其运动轨迹如图.若不计粒子的重力,则下列说法正确的是( )
      第 2页/共 7页
      A. a 粒子动能较大 B. b 粒子速率较大
      C. b 粒子在磁场中运动时间较长 D. a 粒子做圆周运动的周期较长
      7. 如图所示,M 和 N 为两个完全一样的灯泡,L 是一个理想电感线圈(电阻不计),R 是一个定值电阻。当
      电键 S 突然闭合或断开时,下列判断正确的是( )
      A. 电键突然闭合,N 比 M 先亮
      B. 电键闭合较长时间后,N 比 M 亮
      C. 电键突然断开,N 比 M 先熄灭
      D. 无论电键突然闭合还是断开,M 和 N 的现象完全相同
      8. 如图所示,在 Oxy 平面的第一象限内存在方向垂直纸面向里,磁感应强度大小为 B 的匀强磁场。一带电
      粒子从 y 轴上的 M 点射入磁场,速度方向与 y 轴正方向的夹角 。粒子经过磁场偏转后在 N 点(图
      中未画出)垂直穿过 x 正半轴。已知 ,粒子电荷量为 q,质量为 m,重力不计。则( )
      A. 粒子带正电荷
      B. 粒子速度大小
      C. 粒子在磁场中运动的时间为
      第 3页/共 7页
      D. N 与 O 点相距 3d
      9. 如图甲所示,粗糙水平面上固定一长直导线,其左侧放置一个正方形的金属线框(俯视图),现导线中通
      以如图乙所示的电流,线框始终保持静止状态,规定导线中电流方向向下为正,在 0~2t0 时间内,则( )
      A. 线框中感应电流先沿逆时针方向后沿顺时针方向
      B. 线框受到的安培力先向右,后向左
      C. 线框中感应电流一直沿顺时针方向
      D. 线框受到的安培力方向始终向左
      10. 回旋加速器的工作原理如图所示,置于高真空中的 D 形金属盒半径为 R,两盒间的狭缝很小,带电粒子
      穿过狭缝的时间可以忽略不计。匀强磁场的磁感应强度为 B、方向与盒面垂直。粒子源 S 产生的粒子质量
      为 m,电荷量为+q,加速电压为 U,则( )
      A. 交变电压的周期等于粒子在磁场中回转周期
      B. 加速电压为 U 越大,粒子获得的最大动能越大
      C. D 形盒半径 R 越大,粒子获得的最大动能越大
      D. 磁感应强度 B 越大,粒子获得的最大动能越大
      二、实验题(本题共 2 小题,共 18 分)
      11. 如图所示,在“探究磁场对通电导线的作用力”实验中,两平行的金属水平导轨处于蹄形磁铁两极中间
      的磁场中,磁感应强度垂直于导轨平面开始时,金属棒放在导轨正中间的位置处,当金属棒受到安培力作
      用时沿导轨运动,忽略金属棒与导轨之间的摩擦。
      第 4页/共 7页
      (1)闭合开关,观察到金属棒水平向________运动(填“左”或“右”);
      (2)若要改变金属棒的运动方向,下列措施可行的是________;
      A.仅改变电流的方向 B.仅改变磁场的方向
      C.电流的方向和磁场的方向同时改变 D.调节滑动变阻器的滑片,减少接入电路的电阻
      (3)为了使金属棒在离开导轨时具有更大 速度,下列措施可行的是________。
      A.增加金属水平导轨的长度 B.增加金属棒的长度
      C.向右移动滑动变阻器的滑片 D.增加金属水平导轨的间距
      12. 如图为“探究电磁感应现象”的实验装置,闭合开关的瞬间,观察到电流计的指针向左偏转。
      (1)闭合开关前,为防止电流过大导致螺线管 A 损坏,滑动变阻器的滑片 P 应位于最________(填“左”
      或“右”)端。
      (2)保持开关闭合,下列操作能使电流计的指针发生偏转的是________(填标号)。
      A.将螺线管 A 从螺线管 B 中拔出
      B.螺线管 A 与螺线管 B 保持相对静止向上运动
      (3)保持开关闭合,若将滑动变阻器的滑片 P 向左移动,则会观察到电流计的指针向________(填“左”
      或“右”)偏转。
      三、计算题(本题共 3 小题,共计 40 分.解答时应写出必要的文字说明、方程式和重要的演算
      步骤.只写出最后答案的不能得分.有数值计算的题,答案中必须明确写出数值和单位)
      13. 如图所示,水平放置且电阻不计的固定平行轨道,间距 ,两端连接电动势 、内阻
      第 5页/共 7页
      的电源及 的电阻。一根质量为 的金属杆放置于平行导轨上且垂直于两轨道,
      其在轨道间的电阻为 ,轨道与金属杆接触良好,绝缘细线通过定滑轮连接金属杆及重物,空间中
      存在一垂直于水平面竖直向上的匀强磁场,磁感应强度大小为 。忽略一切摩擦,重力加速度 取
      ,求:
      (1)当金属杆静止时,流过金属杆的电流;
      (2)若金属杆能保持静止,重物 质量。
      14. 如图所示,宽度为 的足够长的平行光滑金属导轨固定在绝缘水平面上,导轨的一端连接阻值
      为 的电阻,导轨所在空间存在竖直向下的匀强磁场,磁感应强度大小为 。一根质量为
      的导体棒 放在导轨上与导轨接触良好,导轨和导体棒的电阻均可忽略不计,现用一平行于
      导轨的拉力拉动导体棒沿导轨向右以 的速度做匀速运动,在运动过程中保持导体棒与导轨垂直。
      求:
      (1)闭合回路中产生的感应电流大小;
      (2)作用在导体棒上 拉力大小。
      15. 如图所示,在平面直角坐标系 xOy 第四象限内存在沿 y 轴正方向的匀强电场,电场强度大小为 E,第一
      象限有一直角三角形区域 OPQ,其中 ,OP=a,∆OPQ 区域内(含 OQ)有方向垂直于纸面向
      外的匀强磁场,一质量为 m,电荷量为 q( )的带正电粒子从坐标原点 O 以速度 v0 沿 y 轴正方向射入
      磁场,不计带电粒子的重力。
      (1)若该带电粒子经磁场偏转后能进入电场区域,求这种情况下磁感应强度大小的最小值 ;
      (2)如果磁感应强度大小取(1)中的 ,求该带电粒子在电、磁场中运动的总时间。
      第 6页/共 7页
      第 7页/共 7页

      相关试卷 更多

      资料下载及使用帮助
      版权申诉
      • 1.电子资料成功下载后不支持退换,如发现资料有内容错误问题请联系客服,如若属实,我们会补偿您的损失
      • 2.压缩包下载后请先用软件解压,再使用对应软件打开;软件版本较低时请及时更新
      • 3.资料下载成功后可在60天以内免费重复下载
      版权申诉
      若您为此资料的原创作者,认为该资料内容侵犯了您的知识产权,请扫码添加我们的相关工作人员,我们尽可能的保护您的合法权益。
      入驻教习网,可获得资源免费推广曝光,还可获得多重现金奖励,申请 精品资源制作, 工作室入驻。
      版权申诉二维码
      欢迎来到教习网
      • 900万优选资源,让备课更轻松
      • 600万优选试题,支持自由组卷
      • 高质量可编辑,日均更新2000+
      • 百万教师选择,专业更值得信赖
      微信扫码注册
      手机号注册
      手机号码

      手机号格式错误

      手机验证码 获取验证码 获取验证码

      手机验证码已经成功发送,5分钟内有效

      设置密码

      6-20个字符,数字、字母或符号

      注册即视为同意教习网「注册协议」「隐私条款」
      QQ注册
      手机号注册
      微信注册

      注册成功

      返回
      顶部
      学业水平 高考一轮 高考二轮 高考真题 精选专题 初中月考 教师福利
      添加客服微信 获取1对1服务
      微信扫描添加客服
      Baidu
      map