安徽省马鞍山市第二中学2025-2026学年高一上学期10月测试生物试题(Word版附解析)
展开
这是一份安徽省马鞍山市第二中学2025-2026学年高一上学期10月测试生物试题(Word版附解析),文件包含安徽省马鞍山市第二中学2025-2026学年高一上学期10月测试生物试卷原卷版docx、安徽省马鞍山市第二中学2025-2026学年高一上学期10月测试生物试卷Word版含解析docx等2份试卷配套教学资源,其中试卷共33页, 欢迎下载使用。
考试时间:75分钟满分:100分
一、选择题:本题共25小题,每小题2分,共50分。在每小题给出的四个选项中,只有一项最符合题目要求。
1. 科学家经过漫长的探索,几经曲折终于在1838年前后建立了细胞学说,这被恩格斯誉为19世纪自然科学三大发现之一。下列关于细胞学说的说法,正确的是( )
A. 细胞学说最初是由列文虎克提出的
B. 施莱登观察了所有的动物细胞,得出细胞学说的相关内容
C. 细胞学说认为一切生物都是由细胞和细胞产物所构成,阐明了生物界的统一性
D. 魏尔肖提出“所有的细胞都来源于先前存在的细胞”,至今仍然未被推翻
【答案】D
【解析】
【详解】A、细胞学说最初是由施莱登和施旺提出来的,A错误;
B、施莱登和施旺观察了部分的动植物细胞,得出细胞学说的相关内容,B错误;
C、细胞学说认为一切动植物都是由细胞发育而来,并由细胞和细胞产物所构成,病毒没有细胞结构,C错误;
D、德国科学家魏尔肖的名言是“所有的细胞都来源于先前存在的细胞”,这个断言至今仍未被推翻,D正确。
故选D。
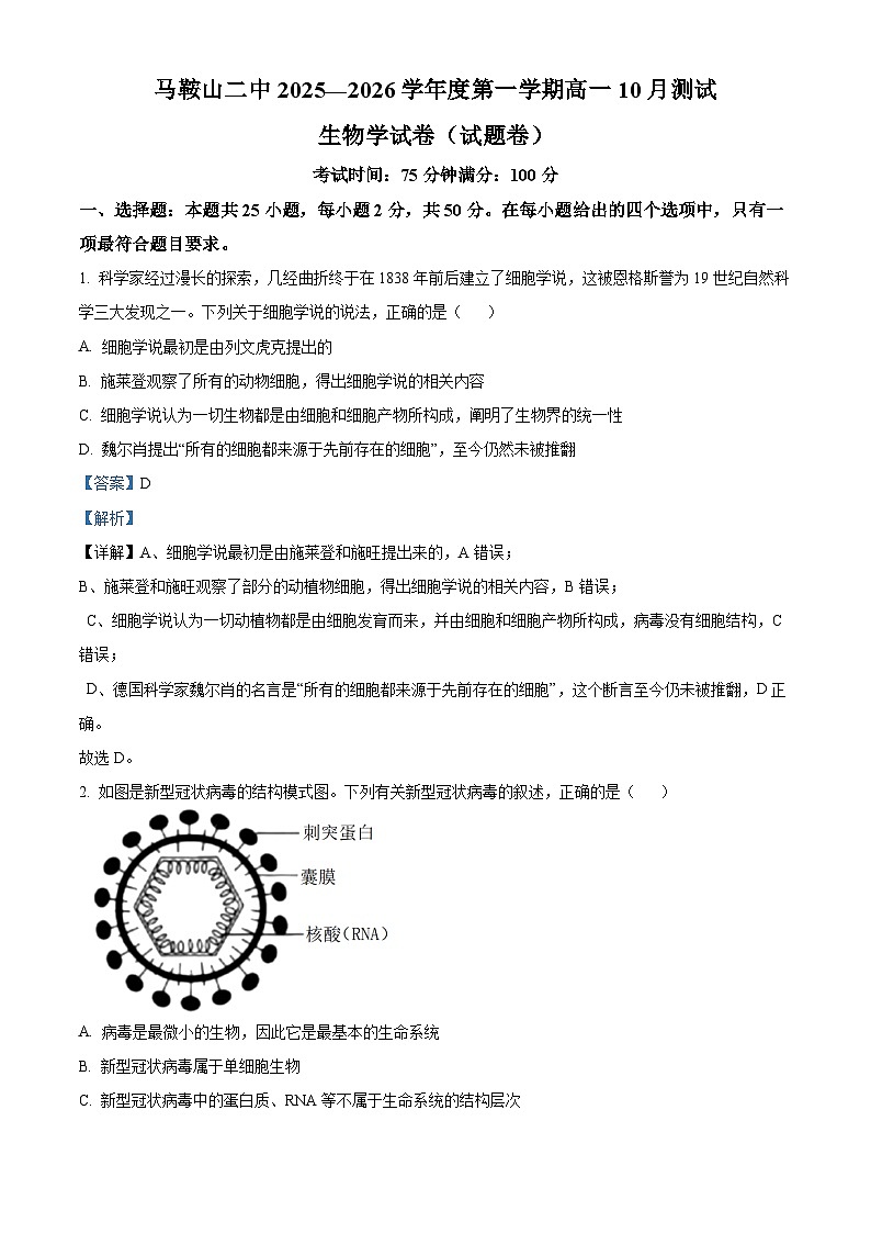
2. 如图是新型冠状病毒的结构模式图。下列有关新型冠状病毒的叙述,正确的是( )
A. 病毒是最微小的生物,因此它是最基本的生命系统
B. 新型冠状病毒属于单细胞生物
C. 新型冠状病毒中的蛋白质、RNA等不属于生命系统的结构层次
D. 可将新型冠状病毒接种于含丰富营养物质的培养液中进行大量培养
【答案】C
【解析】
【详解】A、细胞是最基本的生命系统,病毒不属于生命系统,A错误;
B、病毒无细胞结构,必须寄生在宿主活细胞内才能增殖,病毒的生命活动离不开细胞,B错误;
C、新型冠状病毒的蛋白质、RNA等不属于生命系统的结构层次,C正确;
D、新型冠状病毒是非细胞生物,只能寄生在活细胞中进行生命活动,不能在含丰富营养物质的培养液中培养,D错误。
故选C。
3. 下面关于绿藻和蓝藻的叙述不正确的是( )
A. 绿藻和蓝藻都能进行光合作用,这与它们含有叶绿体有关
B. 绿藻和蓝藻合成蛋白质的场所都是核糖体
C. 绿藻有核膜、核仁,而蓝藻没有
D. 绿藻和蓝藻的大爆发与水体富营养化有关
【答案】A
【解析】
【分析】解答本题首先了解绿藻和蓝藻两种生物的分类地位,绿藻属于真核生物中的单细胞藻类,蓝藻属于原核生物。
原核生物和真核生物的共同点有:都具有细胞膜、核糖体、遗传物质DNA等;原核生物虽然没有线粒体和叶绿体,但是部分生物也可以进行光合作用和有氧呼吸,最大的区别是原核细胞没有由核膜包被的典型的细胞核。
【详解】A、绿藻属于真核生物中的单细胞藻类,而蓝藻属于原核生物,原核细胞中不存在叶绿体,A错误;
B、原核细胞和真核细胞均具有核糖体,核糖体是蛋白质的合成场所,B正确;
C、真核生物细胞结构中有核膜、核仁,原核细胞没有,C正确;
D、在水体中无机养料N、P、K等过多时,会导致水体中的绿藻和蓝藻等大爆发,D正确。
故选A。
【点睛】本题属于容易题,着重考查了原核细胞和真核细胞结构上的异同点,在解题时着重注意原核生物细胞中虽没有线粒体和叶绿体,但是也有部分生物能进行光合作用和有氧呼吸,某些特例需要考生进行识记。
4. 科研小组对生物进行分类研究时,发现某些微生物分别具有下面的特征:①仅由蛋白质与核酸组成;②具有核糖体和叶绿素,但没有叶绿体;③只有核糖体一种细胞器,无细胞壁;④出现染色体和多种细胞器。下列叙述正确的是( )
A. 有①特征的生物可能是酵母菌
B. 有②特征的生物属于自养生物
C. 有③特征的生物最可能是病毒
D. 有②和④特征的属于原核生物
【答案】B
【解析】
【详解】原核细胞:细胞较小,无核膜、无核仁,没有成形的细胞核;遗传物质(一个环状DNA分子)集中的区域称为拟核;没有染色体,DNA不与蛋白质结合;细胞器只有核糖体;有细胞壁,成分与真核细胞不同。
【分析】A、特征①的微生物仅由蛋白质和核酸组成,应为病毒(如噬菌体),酵母菌为真核生物,具有细胞结构,含多种成分和细胞器,A错误;
B、特征②的微生物含核糖体和叶绿素但无叶绿体,属于原核生物(如蓝细菌),能进行光合作自养,B正确;
C、特征③的微生物只有核糖体且无细胞壁,应为支原体(原核生物),病毒无细胞结构,不含细胞器,C错误;
D、特征④的微生物出现染色体和多种细胞器,属于真核生物,特征②为原核生物特征,两者无法同时存在,D错误。
故选B。
5. 美国研究人员发现了一种含有集光绿色体的喜氧罕见细菌,每个集光绿色体含有大量叶绿素,使得细菌能够同其他生物争夺阳光,维持生存。下列有关该菌的叙述,正确的是( )
A. 该菌的基本结构包括细胞壁、细胞膜、细胞质和细胞核
B. 该菌是好氧细菌,其生命活动所需能量主要由线粒体提供
C. 由该细菌可知,细菌不一定都是异养型,也可以是自养型
D. 该菌是光能自养细菌,其光合作用的场所是叶绿体
【答案】C
【解析】
【分析】细菌属于原核细胞,没有核膜包围的细胞核和各种功能膜结构细胞器
详解】A、细菌属于原核生物,原核细胞中没有细胞核,A错误;
B、细菌属于原核生物,原核生物只有核糖体一种细胞器,没有线粒体,B错误;
C、该细菌能进行光合作用,属于自养细菌,由该细菌可知,细菌不一定都是异养型,也可以是自养型,C正确;
D、该细菌含有集光绿色素,但是该结构不是叶绿体,因为该细菌为原核生物,不含有叶绿体,D错误。
故选C。
6. 显微镜的发明,对生物学的发展具有重要意义。在显微镜的使用过程中,下列有关叙述正确的是( )
A. 长物镜、短目镜组合比短物镜、长目镜组合放大的倍数更高
B. 只要操作仔细,在不使用低倍镜的情况下可以直接使用高倍镜
C. 换上高倍镜后,视野模糊不清,此时只需要将小光圈换成大光圈即可
D. 换用高倍镜后,需要缓慢的转动粗准焦螺旋来调焦
【答案】A
【解析】
【分析】显微镜观察的物像是放大、倒立、相反的虚像。显微镜使用先用低倍镜找到物像,再换用用高倍镜观察,显微镜的放大倍数越大,视野越小,视野越暗,看到的细胞数目越少,细胞的体积越大;反之,显微镜的放大倍数越小,视野越大,视野越亮,看到的细胞数目越多,细胞的体积越小。因此在观察装片时,由低倍换成高倍镜,细胞数目减少,体积变大,视野变暗,视野变小;光圈和反光镜是调节亮暗度的,目镜和高、低倍物镜是放大物像的。
【详解】A、显微镜的放大倍数是由物镜和目镜的放大倍数共同决定的。具体地,显微镜的总放大倍数等于物镜放大倍数乘以目镜放大倍数。在物镜长度相同的情况下,目镜越短(即焦距越短),放大倍数越大;在目镜长度相同的情况下,物镜越长(即焦距越短),放大倍数也越大。因此,长物镜、短目镜组合比短物镜、长目镜组合具有更高的放大倍数,A正确;
B、在使用显微镜时,通常需要先使用低倍镜找到观察目标,并将其移至视野中央,然后再换上高倍镜进行细致观察。这是因为低倍镜的视野范围较大,便于快速找到目标;而高倍镜的视野范围较小,如果直接使用可能找不到目标,B错误;
C、换上高倍镜后,由于视野范围变小且焦距变短,通常会导致视野模糊不清。此时,应该通过调节细准焦螺旋来使物像清晰,而不是简单地改变光圈大小。光圈大小主要影响视野的亮度,而不是清晰度,C错误;
D、高倍镜时不能使用粗准焦螺旋,D错误。
故选A。
7. 以下各图是小渝同学制作并观察口腔上皮细胞的临时装片时,进行的部分操作步骤及在显微镜下观察到的物像(示意图)。有关说法正确的是( )
A. 在光线充足的环境中观察,应将图甲中的①凹面朝上
B. 欲使观察到的细胞数目多,应选图乙中的②对应物镜
C. 图丙中滴加的液体是清水,所示的操作方法是引流法
D. 要将图丁的细胞⑥移至视野中央,应向左上方移动装片
【答案】B
【解析】
【分析】1、显微镜的呈像原理和基本操作:
(1)显微镜成像的特点:显微镜成像是倒立的虚像,即上下相反,左右相反,物像的移动方向与标本的移动方向相反,故显微镜下所成的像是倒立放大的虚像,若在视野中看到细胞质顺时针流动,则实际上细胞质就是顺时针流动。
(2)显微镜观察细胞,放大倍数与观察的细胞数呈反比例关系,放大倍数越大,观察的细胞数越少,视野越暗,反之亦然。
(3)显微镜的放大倍数=物镜的放大倍数×目镜的放大倍数。目镜的镜头越长,其放大倍数越小:物镜的镜头越长,其放大倍数越大,与玻片的距离也越近,反之则越远。显微镜的放大倍数越大,视野中看的细胞数目越少,细胞越大。
(4)反光镜和光圈都是用于调节视野亮度的:粗准焦螺旋和细准焦螺旋都是用于调节清晰度的,且高倍镜下只能通过细准焦螺旋进行微调。
(5)由低倍镜换用高倍镜进行观察的步骤是:移动玻片标本使要观察的某一物像到达视野中央一转动转换器选择高倍镜对准通光孔→调节光圈,换用较大光圈使视野较为明亮→转动细准焦螺旋使物像更加清晰。
2、由题图信息分析可知,甲图中①是反光镜,图乙中②与③相比,③物镜与载玻片的距离更近,这说明③的放大倍数大于②;丙是染色的操作:图丁中④是细胞质,⑤是细胞核,⑥是细胞膜。
【详解】A、口腔上皮细胞应在光线较暗的环境中观察,应将图甲中的①平面朝上,A错误;
B、图乙中②与③相比,③物镜与载玻片的距离更近,这说明③的放大倍数大于②,欲使观察到的细胞数目多,应选图乙中的②对应物镜,B正确;
C、观察口腔上皮细胞,图丙中滴加的液体是生理盐水,保持细胞的形态,C错误;
D、显微镜成像是倒立的虚像,即上下相反,左右相反,图丁的细胞处于右下方, 要将图丁的细胞⑥移至视野中央,应向右下方移动装片,D错误。
故选B。
8. 金黄色葡萄球菌是常见的食源性致病菌,在适当的条件下,能够产生肠毒素(一种小分子蛋白),引起食物中毒。下列叙述正确的是( )
A. 金黄色葡萄球菌具有完整的细胞核结构
B. 金黄色葡萄球菌的肠毒素在高尔基体中合成
C. 胆固醇构成了金黄色葡萄球菌细胞膜的基本骨架
D. 抑制细胞壁合成的抗生素可用于治疗金黄色葡萄球菌引发的食物中毒
【答案】D
【解析】
【分析】金黄色葡萄球菌是原核生物,无细胞核,只有唯一的细胞器核糖体。
【详解】A、金黄色葡萄球菌是原核生物,无细胞核,A错误;
B、金黄色葡萄球菌含有核糖体,肠毒素是一种小分子蛋白,其蛋白质在核糖体中合成,B错误;
C、细胞膜的基本骨架是磷脂双分子层,C错误;
D、金黄色葡萄球菌存在细胞壁,抑制细胞壁合成的抗生素可用于治疗金黄色葡萄球菌引发的食物中毒,D正确。
故选D。
9. 下列关于细胞多样性与统一性的叙述,错误的是( )
A. 人体中较多的细胞种类大大提高了人体适应不同环境的能力
B. 能进行光合作用的细胞并不都具有叶绿体,体现了细胞的多样性
C. 原核生物种类较少,因此原核细胞之间具有统一性,不具有多样性
D. 原核细胞和真核细胞在形态和结构上都存在差异,体现了细胞的多样性
【答案】C
【解析】
【分析】细胞构成的生物,其统一性表现在:都以DNA为遗传物质、都具有细胞膜、细胞质、核糖体,都以ATP为直接能源物质。不同生物细胞的大小、形态、结构是多种多样的,体现了细胞的多样性。
【详解】A、人体中较多的细胞种类大大提高了人体适应不同环境的能力,A正确;
B、进行光合作用的细胞不都具有叶绿体,如蓝细菌(旧称蓝藻)不含叶绿体,体现了细胞的多样性,B正确;
C、原核细胞结构比较简单,但也具有多样性,C错误;
D、原核细胞和真核细胞在形态、大小和结构上都存在差异,体现了细胞的多样性,D正确;
故选C。
【点睛】
10. 某些化学试剂能够使生物组织中的相关有机物产生特定的颜色反应,下列关于有机物鉴定类实验的描述,正确的是( )
A. 可用斐林试剂甲液和乙液、蒸馏水来鉴定尿液中是否含有葡萄糖和蛋白质
B. 脂肪鉴定过程中使用体积分数为50%的酒精是为了溶解组织中的脂肪
C. 实验结束时,剩余斐林试剂需要装入棕色瓶,以便长期保存备用
D. 用双缩脲试剂检测性激素时不需要水浴加热即可出现紫色反应
【答案】A
【解析】
【分析】生物组织中化合物的鉴定:
(1)斐林试剂可用于鉴定还原糖,在水浴加热的条件下,溶液的颜色变化为砖红色(沉淀);
(2)蛋白质可与双缩脲试剂产生紫色反应;
(3)脂肪可用苏丹Ⅲ染液鉴定,呈橘黄色
【详解】A、斐林试剂可用于鉴定葡萄糖,此外斐林试剂与双缩脲试剂的物质组成相同,浓度不完全相同,其中斐林试剂可用蒸馏水进行稀释配制成双缩脲试剂,双缩脲试剂可用于鉴定蛋白质,A正确;
B、脂肪鉴定中50%的酒精是为了溶解染色剂,以便洗去浮色,B错误;
C、斐林试剂需要现配现用,C错误;
D、用双缩脲试剂检测的是蛋白质,性激素属于脂质,D错误。
故选A。
11. 支原体肺炎是一种常见的传染病,其病原体是一种被称为肺炎支原体的单细胞生物(如图),下列相关叙述错误的是( )
A. 支原体与动物细胞的主要区别是其没有由核膜包被的细胞核
B. 支原体与蓝细菌在细胞结构上的区别是其不具备细胞壁
C. 由于支原体含DNA,故其属于遗传物质为DNA的原核生物
D. 引发支原体肺炎与新冠肺炎的病原体均没有细胞核,均属于原核生物
【答案】D
【解析】
【分析】支原体属于原核生物,没有细胞壁,原核生物无核膜包被的成型的细胞核,遗传物质形成拟核裸露在细胞质,仅核糖体唯一的细胞器。
【详解】A、支原体是原核细菌,没有由核膜包被的细胞核,这是与真核生物最主要的区别,A正确;
B、支原体无细胞壁,蓝细菌具有细胞壁,二者都是原核生物,其他结构相同,B正确;
C、除RNA病毒外,所有生物的遗传物质均为DNA,支原体是原核生物,有细胞结构的生物遗传物质都是DNA,C正确;
D、支原体肺炎由支原体引起,支原体属于原核生物;新冠肺炎由新冠病毒引起,病毒没有细胞结构,不属于原核生物,D错误。
故选D。
12. 下表是组成玉米细胞和人体细胞的部分元素及含量(干重,质量分数),下列有关说法正确的是( )
A. 不仅表中的元素,生物体内的所有元素,在无机自然界中都能找到
B. Mg在玉米和人体细胞中含量均较少,所以它并不重要
C. 人体细胞中N的含量高于玉米,这可能与人体细胞中糖类含量较高有关
D. 表中列举的元素中Mg和S含量较少,是微量元素
【答案】A
【解析】
【详解】A、生物体内的元素均来自无机自然界,没有特有元素,这体现了生物界与非生物界的统一性,A正确;
B、Mg在玉米中是叶绿素的组成成分,在人体中参与多种酶活性调节,含量少但不可或缺,B错误;
C、N是蛋白质、核酸的特征元素,人体细胞N含量高与蛋白质含量高有关,而非糖类(糖类不含N),C错误;
D、Mg和S属于大量元素,并非微量元素,D错误。
故选A。
13. 《氾胜之书》是西汉晚期的一部农学著作,书中提到收获的粮食要“曝使极燥”,降低粮食的含水量后才入仓储存。下列说法错误的是( )
A. “曝使极燥”后,细胞中自由水(游离的水)含量大幅度减少,细胞的代谢降低
B. 种子生长发育的不同时期,细胞内自由水与结合水的比值可能不同
C. “曝使极燥”使种子细胞丧失全部水,从而抑制种子新陈代谢
D. 种子萌发形成根系后,能吸收溶于水的无机盐离子
【答案】C
【解析】
【分析】细胞内水的存在形式分为自由水和结合水,结合水是细胞结构的重要组成成分;自由水是良好的溶剂,是许多化学反应的介质,自由水还参与细胞内的许多化学反应,自由水自由移动对运输营养物质和代谢废物具有重要作用;自由水与结合水的比值在一定范围内增大,细胞代谢变旺盛,自由水与结合水的比值在一定范围内减小,细胞代谢减弱,细胞抗逆性增强。
【详解】A、自由水与结合水的比值在一定范围内增大,细胞代谢变旺盛,“曝使极燥”后,细胞中自由水含量大幅度减少,则细胞的代谢降低,A正确;
B、种子生长发育的不同时期,细胞内自由水与结合水的比值可能不同,生长旺盛的时候,自由水与结合水的比值较高,反之,自由水与结合水的比值较低,B正确;
C、“曝使极燥”后,种子细胞的结合水不会丧失,自由水部分丧失,新陈代谢减慢,便于储存,C错误;
D、细胞中无机盐主要以离子形式存在,因此无机盐必须溶解在水中,形成离子,才能被根细胞吸收,D正确。
故选C。
14. 油菜种子在形成和萌发过程中糖类和脂肪的变化曲线如图。下列分析正确的是( )
A. 种子形成过程中,甜味逐渐变淡是因为大量可溶性糖氧化分解供能
B. 种子萌发初期,有机物的总量减少,有机物的种类增多
C. 种子萌发过程中细胞代谢增强,细胞中结合水的相对含量上升
D. 种子萌发时脂肪转变为可溶性糖,说明所有细胞中的脂肪均可以大量转化为糖类
【答案】B
【解析】
【分析】分析题图信息可知:在植物开花后中,可溶性糖的含量逐渐降低,脂肪的含量逐渐增加;在种子萌发过程中脂肪的含量逐渐降低,可溶性糖的含量逐渐升高。
【详解】A、种子在发育过程中甜味逐渐变淡是因为大量可溶性糖转变为脂肪,A错误;
B、由于种子萌发初期不能进行光合作用,故萌发过程中有机物总量减少;脂肪可转化为其他的可溶性糖,使有机物种类增多,B正确;
C、随种子萌发天数的增加,细胞代谢增强,自由水含量增多,细胞中结合水的相对含量下降,C错误;
D、种子萌发过程中,脂肪会转变为可溶性糖,而在人体内,脂肪不能大量转化为糖类,D错误。
故选B。
15. 随着航天科技事业的发展,目前已经探明在火星两极地区有固态水,而那里的土壤中含有生命必需的K、Na、Mg等元素,科学家也曾在火星上发现流动水的痕迹,下列有关水和无机盐的叙述,不正确的有( )
① 水能溶解、运输营养物质和代谢废物,并维持细胞形态
② 适当补充I-,可预防缺碘引起的甲状腺功能减退症和大脖子病
③ 哺乳动物的血液中钙离子含量过高,会出现抽搐等症状
④ 无机盐可以为人体生命活动提供能量
⑤ 休眠种子与萌发种子相比,结合水与自由水的比值更小
⑥ 大量元素铁的缺乏会引起缺铁性贫血
⑦人体内Na+缺乏会引起神经、肌肉细胞的兴奋性降低,最终引起肌肉酸痛、无力等
A. 六项B. 五项C. 四项D. 三项
【答案】C
【解析】
【分析】1、细胞内的水的存在形式是自由水和结合水,结合水是细胞结构的重要组成成分;自由水是良好的溶剂,是许多化学反应的介质,自由水还参与许多化学反应,自由水对于营养物质和代谢废物的运输具有重要作用;自由水与结合水不是一成不变的,可以相互转化,自由水与结合水的比值越高,细胞代谢越旺盛,抗逆性越低,反之亦然。
2、细胞中无机盐的作用:
①细胞中某些复杂化合物的重要组成成分,如亚铁离子是血红蛋白的主要成分、镁离子是叶绿素的必要成分;
②维持细胞的生命活动,如钙离子可调节肌肉收缩和血液凝固,血钙过高会造成肌无力,血钙过低会引起抽搐;
③维持细胞的酸碱平衡和细胞的形态。
【详解】①自由水能自由流动,能溶解、运输营养物质和代谢废物,而结合水是细胞结构的重要组成成分,可以维持细胞的形态,①正确;
②碘是甲状腺激素的组成成分,适当补充I-,可预防缺碘引起的甲状腺功能减退症和大脖子病,②正确;
③血液中钙离子含量过低,会出现抽搐等症状,过高会引起肌无力,③错误;
④无机盐不能为人体生命活动提供能量,④错误;
⑤与萌发种子相比,休眠种子内结合水与自由水的比值较高,抗逆性增强,因为自由水和结合水的比值与细胞的代谢强度有关,⑤错误;
⑥ 铁元素是微量元素,是血红蛋白的组成元素,缺铁会导致血红蛋白减少,使人患缺铁性贫血,⑥错误;
⑦钠离子与兴奋的产生有关,当人体内Na+缺乏会引起神经、肌肉细胞的兴奋性降低,最终引发肌肉酸痛、无力等,⑦正确;
故选C。
16. 海藻糖是一种由两个葡萄糖分子脱水缩合而成的非还原二糖。《自然》杂志中提到“对于许多生命体而言,海藻糖的有无,意味着生存或者死亡”。下列说法正确的是( )
A. 脱水缩合反应还发生在氨基酸形成蛋白质的过程中
B. 动物细胞中常见的二糖是糖原和乳糖
C. 海藻糖与斐林试剂在水浴加热条件下可产生砖红色沉淀
D. 海藻糖与磷脂的化学元素组成完全相同
【答案】A
【解析】
【分析】糖类分为单糖、二糖和多糖,二糖包括麦芽糖、蔗糖、乳糖;多糖包括淀粉、纤维素和糖原,淀粉是植物细胞的储能物质,糖原是动物细胞的储能物质,纤维素是植物细胞壁的组成成分。
【详解】A、单体脱水缩合形成多聚体是细胞生命大分子构建的基本模式,蛋白质是多聚体,其形成过程可发生脱水缩合,即脱水缩合反应还发生在氨基酸形成蛋白质的过程中,A正确;
B、动物细胞中常见的二糖是乳糖,糖原是多糖,B错误;
C、海藻糖是一种由两个葡萄糖分子脱水缩合而成的非还原二糖,故不能与斐林试剂在水浴加热条件下可产生砖红色沉淀,C错误;
D、海藻糖是一种由两个葡萄糖分子脱水缩合而成的非还原二糖,故组成海藻糖的化学元素为C、H、O,磷脂的化学元素为C,H、O、N、P,D错误。
故选A。
17. 脂肪肝主要表现为肝细胞内的甘油三酯、胆固醇、磷脂等重量超过肝重量的5%或在组织学上肝细胞50%以上有脂肪变性。长期嗜酒、过量摄入油炸类食物等都易引发脂肪肝。在医生指导下,平衡膳食、合理运动,辅以保肝抗炎或改善代谢紊乱药物等也有望恢复正常,因此我们要健康生活,养成良好的生活习惯。下列说法错误的是( )
A. 磷脂是肝细胞必不可少的组成成分,在大豆的种子中,含量也很丰富
B. 甘油三酯、磷脂和胆固醇均属于脂肪
C. 适量的胆固醇有利于身体健康
D. 与相同质量的糖类相比,脂肪氧化分解所需的O2较多
【答案】B
【解析】
【详解】A、磷脂是构成细胞膜的重要成分,肝细胞含有细胞膜,因此磷脂是其必不可少的组成成分;大豆种子中富含磷脂,A正确;
B、脂肪又称为甘油三酯,而磷脂属于脂质中的另一类,胆固醇属于固醇类(脂质的一种),三者均属于脂质而非均属于脂肪,B错误;
C、胆固醇是动物细胞膜的重要成分,并参与血液中脂质的运输,适量摄入有利于健康,C正确;
D、与相同质量的糖类相比,脂肪中C、H比例高于糖类,氧化分解时需消耗更多O₂,释放更多能量,D正确。
故选B。
18. 下图表示生物学概念模型,下列叙述错误的是( )
A. 若①为固醇,则②③④可表示胆固醇、性激素、维生素D
B. 若①为糖类和脂肪共有的元素,则②③④可表示C、H、O
C. 若①为人体内储能物质,则②③④可表示脂肪、淀粉、糖原
D. 若①为动植物共有的糖类,则②③④可表示核糖、脱氧核糖、葡萄糖
【答案】C
【解析】
【分析】糖类分子一般由C、H、O三种元素构成,大致可以分为单糖、二糖和多糖等几类,单糖包括核糖、脱氧核糖、果糖、半乳糖、葡萄糖等;二糖包括蔗糖、麦芽糖、乳糖等;多糖包括糖原、淀粉、纤维素等。脂质组成元素主要是C、H、O,有些还含有N、P,包括脂肪、磷脂、固醇等。
【详解】A、固醇包括胆固醇、性激素、维生素D,若①为固醇,则②③④可表示胆固醇、性激素、维生素D,A正确;
B、糖类的组成元素主要是C、H、O,脂肪的组成元素是碳氢氧C、H、O,若①为糖类和脂肪共有的元素,则②③④可表示C、H、O,B正确;
C、常见的储能物质有脂肪、淀粉、糖原,淀粉是植物特有的储能物质,糖原是动物特有的储能物质,淀粉不属于人体的储能物质,C错误;
D、糖类有单糖、二糖和多糖,若①为动植物共有的糖类,则②③④可表示核糖、脱氧核糖、葡萄糖,D正确。
故选C。
19. 岳阳毛尖茶被誉为中国绿茶的代表,是中国国家地理标志产品,享有“饮岳阳毛尖,生津止渴,清心明目,解毒生津”的美誉。下列关于岳阳毛尖茶的叙述,正确的是( )
A. 茶叶中含有磷脂、脂肪和几丁质等多种脂质分子
B. 茶叶在炒制过程中,细胞所含的结合水和自由水都会丢失
C. 茶树生长过程中缺少Mg、Zn、Fe等微量元素均会使光合作用减弱
D. 茶叶储存在真空环境中的目的是抑制茶叶细胞的有氧呼吸
【答案】B
【解析】
【分析】按照元素的含量不同,细胞中的元素分成大量元素和微量元素,大量元素包括C、H、O、N、P、S、K、Ca、Mg,微量元素包括Fe、Mn、Zn、Cu、B、M等,无论大量元素还是微量元素,都是细胞的必需元素。
【详解】A、几丁质是糖类物质,A错误;
B、细胞中的水以结合水和自由水两种形式存在,高温炒制时两种水都会丢失,B正确;
C、Mg为大量元素,C错误;
D、茶叶炒制过后没有活细胞,没有呼吸作用,D错误。
故选B。
20. 为探究植物应对不良环境的生存策略,科研人员以水茄幼苗为材料,分别在缺N、P、K的完全培养液中培养,观察并记录其生长差异,结果如表所示。下列说法正确的是( )
A. 缺N组叶片中叶绿素减少,可能是由于叶绿素合成需要N元素的参与
B. 缺 P 和缺 K组叶片中叶绿素均会减少,根系活力不一定减弱
C. 在缺 N和缺 K条件下,水茄根系应对不良环境的生存策略不同
D. 补充有机肥可改善植物生长状况,原因是肥料中的N、P、K可直接被吸收
【答案】AC
【解析】
【详解】A、N元素是组成叶绿素的元素之一,叶绿素的合成需要酶的参与,而N元素又是酶的组成元素之一,所以缺N组叶片中叶绿素减少,可能是由于叶绿素合成需要N元素的参与,A正确;
B、由表可知,缺K组老叶和嫩叶中叶绿素含量均减少,缺P组老叶中叶绿素减少而嫩叶中叶绿素含量是增加的,缺P组根系活力值下降,而缺K组根系活力值上升,B错误;
C、在缺 N和缺 K条件下,水茄根系应对不良环境的生存策略不同,缺N条件下,水茄根系通过增加总根长来应对不良环境,缺K条件下,水茄根系通过增加根系活力值来应对不良环境,C正确;
D、有机肥料中的N、P、K需要被微生物分解成无机盐后才能被吸收,D错误。
故选AC。
21. 细胞都被认为是一个共同祖先细胞的后裔,而在进化中这个祖先细胞的根本性质是保守不变的,因此,科学家们可以将研究一种生物所得到的知识用于其他种的生物,从而催生了“模式生物”的出现。“模式生物”通常有个体较小,容易培养,操作简单、生长繁殖快的特点,如:噬菌体、大肠杆菌、酵母菌、拟南芥(一种双子叶植物)、果蝇和小白鼠等,下列关于“模式生物”描述,不正确的是( )
A. “模式生物”中既有自养生物,也有异养生物
B. “模式生物”的生命活动的正常进行都能体现细胞是生命活动的基本单位
C. “模式生物”中大肠杆菌、酵母菌可在普通培养基中进行培养,而噬菌体不可
D. 施莱登和施旺利用完全归纳法提出细胞学说
【答案】D
【解析】
【详解】A、模式生物中拟南芥为自养生物(进行光合作用),其余如大肠杆菌、酵母菌等为异养生物,A正确;
B、噬菌体虽无细胞结构,但其生命活动依赖宿主细胞,其他模式生物的生命活动直接由细胞完成,因此均体现细胞是生命活动的基本单位,B正确;
C、大肠杆菌(细菌)和酵母菌(真菌)可在普通培养基培养,噬菌体(病毒)必须依赖宿主细胞,不能在普通培养基中繁殖,C正确;
D、施莱登和施旺提出细胞学说时,因无法观察所有生物,采用的是不完全归纳法而非完全归纳法,D错误。
故选D。
22. 人们常用淡盐水浸泡菠萝之后再食用,可有效减轻“扎嘴”现象。有研究小组认为淡盐水缓解“扎嘴”现象可能与菠萝蛋白酶有关,并设计了相关实验,实验结果如下(吸光值越大,则酶的活性越高)。有关说法正确的是( )
A. 生活中用盐水浸泡菠萝,浓度越高,口感越佳
B. 本实验中温度为无关变量,温度的变化对实验结果无影响
C. 适当的盐水浸泡可降低菠萝蛋白酶的活性,加食醋也可能获得相似效果
D. 本实验可利用双缩脲试剂检测酶活性,盐水处理后酶与双缩脲试剂的反应减弱或消失
【答案】C
【解析】
【分析】酶具有专一性,菠萝中的蛋白酶能分解口腔黏膜细胞的蛋白质分子,所以直接食用时会“扎嘴”。
【详解】A、与NaCl溶液为0时比较可知,在一定浓度范围内,随着NaCl浓度升高,菠萝蛋白酶的活性逐渐减弱,但无法推测浓度越高,口感越佳,A错误;
B、温度会影响酶的活性,温度属于无关变量,对实验结果有影响,B错误;
C、由曲线可知,适当的盐水浸泡可降低菠萝蛋白酶的活性,加食醋(为酸性)可改变酶的空间结构,能降低酶的活性,也可能获得相似效果,C正确;
D、酶活性减弱是由于空间结构发生改变,但肽键未变,只要有两个及以上的肽键就可以与双缩脲试剂发生紫色反应,因此本实验不可以利用双缩脲试剂检测酶活性,D错误。
故选C。
23. “茶园养鸡”是一种新型的生态养殖模式,为探究鸡粪对土壤肥力的影响,研究人员将C、N、P作为计量土壤肥力的元素进行了调查,结果如下图所示。下列分析不正确的是( )
A. 土壤中碳与氮的含量比值与鸡粪添加量呈负相关
B. 通过添加鸡粪可增加氮的相对含量来提高茶园土壤肥力
C. 磷是叶绿素中含量最多的元素,缺磷会使叶片变黄且影响产量
D. 细胞与无机自然界元素种类不完全相同,而且二者相对含量也不同
【答案】C
【解析】
【详解】A、据图分析可知,随着鸡粪添加量的增加,土壤中碳的相对含量基本不变,氮的相对含量逐渐增加,所以土壤中碳与氮的含量比值与鸡粪添加量呈负相关,A正确;
B、随着鸡粪添加量的增加,土壤中氮的相对含量逐渐增加,通过添加鸡粪可增加氮的相对含量来提高茶园土壤肥力,B正确;
C、叶绿素的主要成分是碳、氢、氧、氮和镁,其中镁是叶绿素分子中的核心元素,而磷并不是叶绿素的主要成分,缺磷会影响植物的能量代谢和核酸合成,但不会直接导致叶片变黄,叶片变黄通常是缺氮的表现,C错误;
D、组成细胞的元素在无机环境中都能找到,没有一种是生物特有的。但无机环境中的元素,细胞中不一定都含有,细胞含有的元素在无机环境中的含量也不相同,D正确。
故选C。
24. 研究发现一类称做“分子伴侣”的蛋白质可识别正在合成的多肽或部分折叠的多肽,并通过改变自身空间结构与多肽的某些部位相结合,从而帮助这些多肽折叠、组装或转运,其本身不参与组成最终产物并可循环发挥作用。相关叙述正确的是( )
A. 乳酸菌细胞内“分子伴侣”发挥作用的场所可能在内质网上
B. “分子伴侣”的空间结构一旦发生改变,则不可逆转
C. “分子伴侣”介导加工的直链八肽化合物中至少含有9个氧原子和8个氮原子
D. 变性后的“分子伴侣”不能与双缩脲试剂发生作用产生紫色反应
【答案】C
【解析】
【分析】蛋白质变性是指天然蛋白质因受物理、化学因素的影响,使蛋白质分子的构象发生了异常变化,从而导致生物活性的丧失以及物理、化学性质的异常变化。蛋白质变性不涉及蛋白质一级结构的改变,即由氨基酸构成的肽链并不发生改变。
【详解】A、乳酸菌是原核生物,无内质网,A错误;
B、由题干信息可知,分子伴侣在发挥作用时会改变自身空间结构,并可循环发挥作用,因此可以判断“分子伴侣”的空间结构的改变是可以逆转的,B错误;
C、每一个氨基酸至少含有一个氨基(-NH2)和一个羧基(-COOH),直链八肽化合物由 8 个氨基酸脱去7个水形成,其中 8 个氨基酸中至少的氧原子数为 8×2=16,至少的氮原子数为 8×1=8,7 分子水(H2O)包含的氧原子数 7,氮原子数为 0,则直链八肽化合物至少有氧原子 8×2-7=9,氮原子 8×1=8,C正确;
D、双缩脲试剂鉴定的物质是蛋白质(或多肽),要求所发生反应的物质中具有的肽键数≥ 2 个,变性后的“分子伴侣”依然存在肽键,能与双缩脲试剂发生作用产生紫色反应,D错误。
故选C。
25. 硒代半胱氨酸是已发现能参与蛋白质生物合成的第21种氨基酸,存在于谷胱甘肽过氧化酶等少数酶中。硒代半胱氨酸与半胱氨酸在结构上的差异在于以硒原子取代了硫原子。硒代半胱氨酸可以在人体中合成。吡咯赖氨酸是目前发现的第22种氨基酸,只存在于产甲烷细菌中。下列相关叙述错误的是( )
A. 半胱氨酸、硒代半胱氨酸和吡咯赖氨酸中都含有C、H、O、N
B. 硒代半胱氨酸是人体必需氨基酸,吡咯赖氨酸是人体中非必需氨基酸
C. 人体细胞、产甲烷细菌利用氨基酸合成肽链的场所都是核糖体
D. 人体内形态和功能相似的细胞形成组织,同种产甲烷细菌的细胞组成种群
【答案】B
【解析】
【分析】构成蛋白质的基本单位是氨基酸,其结构通式是,即每种氨基酸分子至少都含有一个氨基和一个羧基,且都有一个氨基和一个羧基连接在同一个碳原子上,这个碳原子还连接一个氢和一个R基,氨基酸的不同在于R基的不同。
【详解】A、根据氨基酸的结构通式可知,各种氨基酸都含有C、H、O、N、A正确;
B、人体必需氨基酸有8 种,硒代半胱氨酸是人体中的非必需氨基酸,吡咯赖氨酸只存在于产甲烷细菌中,B错误;
C、真核细胞、原核细胞利用氨基酸合成肽链的场所都是核糖体,C正确;
D、组织由形态、功能等相似的细胞组成,种群由同种生物个体组成,D正确。
故选B。
二、非选择题:本题共5小题,共50分。
26. 据图回答下列问题:
(1)判断甲、乙两图中属于原核细胞的主要依据为_______。
(2)甲、乙两细胞相似之处为______,由此看出原核细胞与真核细胞具有_______性。
(3)如图1是在使用目镜为10×,物镜也为10×的显微镜下观察蛙的皮肤上皮细胞时的视野,图2是更换物镜后的视野,则更换的物镜应为______(填放大倍数)。细胞内的细胞质并不是静止的,而是在不断地流动着的,其方式多数呈环形流动。若在显微镜下观察到一个细胞的细胞质沿逆时针方向流动,则实际的流动方向应为_____。
【答案】(1)甲无以核膜为界限的细胞核
(2) ①. 都有细胞膜、细胞质、核糖体和DNA分子 ②. 统一
(3) ①. 40× ②. 逆时针
【解析】
【分析】原核细胞与真核细胞相比,最大的区别是原核细胞没有被核膜包被的成形的细胞核(没有核膜、核仁和染色体),原核细胞只有核糖体一种细胞器,但原核生物含有细胞膜、细胞质结构,含有核酸和蛋白质等物质,细胞类生物(真核细胞和原核细胞)的遗传物质都是DNA。
【小问1详解】
看图可知,甲无成形的细胞核,乙有成形的细胞核,有核膜,故甲、乙两图中属于原核细胞的是甲,判断的主要依据为甲无核膜为界限的细胞核。
【小问2详解】
甲、乙两细胞相似之处:都有细胞膜、细胞质、核糖体和DNA分子,由此看出原核细胞与真核细胞具有统一性。
【小问3详解】
如图1是在使用目镜为10×,物镜也为10×的显微镜下观察蛙的皮肤上皮细胞时的视野,图2是更换物镜后的视野,视野中的细胞数目由8个变为2个,则放大的倍数为8/2=4倍,更换的物镜应为40×。显微镜下成倒像,上下颠倒,左右也颠倒,故在显微镜下观察到一个细胞的细胞质沿逆时针方向流动,则实际的流动方向也应为逆时针。
27. “故人西辞黄鹤楼,烟花三月下扬州”,扬州瘦西湖植物茂盛,树上栖息着各种小鸟,水中有各种虾类、鱼类等生物,土壤中有各种细菌和真菌。从生命系统结构层次去分析回答下列问题:
(1)扬州瘦西湖所有的鲫鱼组成了_____。
(2)扬州瘦西湖边的一只白鹭属于_____。
(3)扬州瘦西湖属于生命系统的结构层次中的______。
(4)柳树是扬州瘦西湖的主要树种,柳树与龟相比,生命系统的结构层次不具有______。
(5)白鹭在繁殖季节中繁殖了3只小白鹭,联系亲代和子代遗传物质的桥梁的细胞是生殖细胞,小白鹭生长发育的细胞学基础是_____。
【答案】(1)种群 (2)个体
(3)生态系统 (4)系统
(5)细胞的增殖与分化
【解析】
【分析】①细胞:细胞是生物体结构和功能的基本单位 ②组织:由形态相似、结构和功能相同的一群细胞和细胞间质联合在一起构成。 ③器官:不同的组织按照一定的次序结合在一起④系统:能够共同完成一种或几种生理功能的多个器官按照一定的次序组合在一起 。⑤个体:由不同的器官或系统协调配合共同完成复杂的生命活动的生物 。⑥种群:在一定的自然区域内,同种生物的所有个体是一个种群。 ⑦群落:在一定的自然区域内,所有的种群组成一个群落 ⑧生态系统:生物群落与他的无机环境相互形成的统一整体。 ⑨生物圈:由地球上所有的生物和这些生物生活的无机环境共同组成。
【小问1详解】
据题意,扬州瘦西湖中所有的鲫鱼组成了种群。
【小问2详解】
扬州瘦西湖边的一只白鹭属于个体。
【小问3详解】
扬州瘦西湖包括该区域中的生物及其生活的环境,属于生态系统。
【小问4详解】
生命系统的结构层次:细胞→组织→器官→系统→个体→种群→群落→生态系统→生物圈.植物没有系统层次。
小问5详解】
小白鹭生长发育的细胞学基础是细胞的分裂与分化。
28. 当发生山体塌方,为了救出被掩埋人员,要迅速打通生命通道,向被困人员输送水和营养液。人体所需要的营养物质主要是水、无机盐、维生素、糖类、脂质和蛋白质。这些营养物质在人体细胞中有着重要的作用。
(1)被运送的牛奶、奶粉中都添加钙、铁等元素。其中碳酸钙是人体骨骼和牙齿中的重要组成部分,铁是血红蛋白的重要成分,这说明无机盐的生理作用是_____;如果钙离子的含量太低,会出现肌肉抽搐现象,这说明无机盐的生理作用是______。
(2)水在人体内有着重要作用,水在人体细胞中存在形式有自由水和______两种,其中自由水的生理作用有①良好的溶剂;②_____;③______;④为细胞提供液体环境。
【答案】(1) ①. 参与物质组成或构成某些复杂的化合物 ②. 维持细胞和生物体正常的生命活动
(2) ①. 结合水 ②. 参与许多生化反应 ③. 运送营养物质和代谢废物
【解析】
【分析】1、无机盐主要以离子的形式存在,有些无机盐是细胞内某些复杂化合物的组成成分,如铁是血红蛋白的组成成分,镁是叶绿素的组成成分,碘是甲状腺激素的原料等。
2、组成细胞的化学元素分为大量元素和微量元素,大量元素包括C、H、O、N、P、S、K、Ca、Mg等,微量元素包括Fe、Mn、B、Zn、M、Cu等。
3、细胞内的水以自由水和结合水的形式存在,结合水是细胞结构的主要组成成分,自由水是良好的溶剂,是化学反应的介质,自由水还参与化学反应并对运输营养物质和代谢废物具有重要作用。
【小问1详解】
由“碳酸钙是人体骨骼和牙齿中的重要组成部分,铁是血红蛋白的主要成分”的信息可知,无机盐是细胞内某些化合物的重要组成成分。由“钙离子的含量太低,会出现肌肉抽搐现象”的信息可知,无机盐可以维持细胞和生物体正常的生命活动。
【小问2详解】
生物体内的水包括自由水和结合水,自由水的生理作用有:是细胞内的良好溶剂;参与多种生物化学反应;运送营养物质和代谢废物;提供液体环境。
29. 如图1所示的图解表示构成生物体的元素、化合物及其作用,其中a、b、d、e代表小分子,A、B代表不同的生物大分子,请据图回答下列问题:
(1)若E是动物细胞中的储能物质其在人体中主要分布于________细胞。
(2)物质F在动植物细胞中均可含有,被生物体作为良好的储备能源物质,该物质在脂肪酶的作用下可被水解为________和_______,后者的饱和度差异决定了动物脂肪在室温时呈固态,植物脂肪呈液态。
(3)等量的脂肪比糖类含能量多,但一般情况下脂肪是细胞内良好的储能物质,却不是生物体利用的主要能源物质,原因在于_______(答出一点即可)。
(4)图2是某物质的部分结构示意图,请在图中补充完整:_______。
【答案】(1)肝脏细胞和肌肉
(2) ①. 甘油 ②. 脂肪酸
(3)①脂肪所占的体积小;②与糖类氧化相比,脂肪在生物细胞内氧化速率比糖类慢,且需要消耗大量的氧;③大脑和神经系统所利用的能源必须由糖类供应;④糖类氧化既可以在有氧条件下也可以在无氧条件下进行
(4)
【解析】
【分析】分析图1:A、B是病毒的组成成分,为蛋白质和核酸,其中A的组成元素是C、H、O、N、P,为核酸,B是蛋白质,a是核酸的基本组成单位核苷酸,b是蛋白质的基本组成单位氨基酸;E是主要的能源物质为糖类且属于大分子,因此是淀粉或糖原,e是基本组成单位葡萄糖;d的功能看属于性激素,性激素属于脂质中的固醇。分析图2:该图是二肽的结构,一个氨基酸的氨基与另一个氨基酸的羧基反应脱去1分子水,形成一个肽键,肽键将氨基酸残基连接形成二肽。
【小问1详解】
若E是动物细胞中的储能物质,则E是多糖中的糖原,分为两类,肝糖原和肌糖原,其在人体中主要分布于肝脏细胞和肌肉细胞。
【小问2详解】
物质F在动植物细胞中均可含有,被生物体作为良好的储备能源物质,则表示脂肪,脂肪可在脂肪酶的作用下被分解成甘油和脂肪酸。
【小问3详解】
等量的脂肪比糖类含能量多,但由于①脂肪所占的体积小;②与糖类氧化相比,脂肪在生物细胞内氧化速率比糖类慢,且需要消耗大量的氧;③大脑和神经系统所利用的能源必须由糖类供应;④糖类氧化既可以在有氧条件下也可以在无氧条件下进行,故而一般情况下脂肪是细胞内良好的储能物质,却不是生物体利用的主要能源物质。
【小问4详解】
B是蛋白质,b为氨基酸,两个氨基酸通过脱水缩合形成肽键构成二肽,其中一个氨基酸的氨基和另一氨基酸的羧基结合形成肽键,图中部分结构示意图为-CO-NH-。
30. 下表是用于番茄无土栽培的一种培养液配方。据表回答下列问题:
(1)能否用番茄汁作为检测还原糖的材料______(填“能”或“否”),原因是:______。
(2)植物体所需的矿质元素进入植物体后,有些可重复利用,有些不能重复利用。可重复利用的矿质元素缺乏时,老叶先表现出缺乏症(叶片变黄),不可重复利用的矿质元素缺乏时,幼叶先表现出缺乏症(叶片变黄)。请设计实验探究Mg是否为可重复利用的元素。
实验材料:长势相同的玉米幼苗、蒸馏水、含植物必需元素的各种化合物。
实验步骤:
第一步:配制适量的完全培养液和________,分别装入培养瓶,并编号A、B。
第二步:将长势相同的玉米幼苗分别栽培在上述两种培养液中。
第三步:将两组植物放在其余条件相同且适宜的条件下培养。
第四步:培养一段时间后,观察两组玉米幼苗______,并记录。
预测结果及结论:若A组玉米幼苗正常生长,B组______,则说明Mg是可重复利用的元素。
【答案】(1) ①. 否 ②. 番茄汁颜色鲜红,会对颜色反应的观察产生干扰
(2) ①. 等量的缺Mg培养液 ②. 叶片颜色的变化 ③. 玉米幼苗老叶先变黄
【解析】
【分析】1、还原糖与斐林试剂在水浴加热的条件下会出现砖红色沉淀,还原糖的鉴定实验中,最好选择还原糖含量较高且白色或接近白色的生物组织或器官,以避免生物组织本身的颜色对实验结果的干扰。
2、实验分析:探究Mg是否是可重复利用的元素,自变量是培养液中是否有Mg,因变量是叶片颜色的变化,即老叶先变黄,还是幼叶先变黄。其它对实验结果有影响的因素均为无关变量,应控制相同且适宜。
【小问1详解】
还原糖与斐林试剂在水浴加热的条件下会出现砖红色沉淀,番茄汁颜色鲜红,会对颜色反应的观察产生干扰,因此尽管含有可溶性还原糖,也不适宜用作检测可溶性还原性糖的鉴定材料。
【小问2详解】
探究Mg是否是可重复利用的元素,自变量是培养液中是否有Mg,因变量是“植物生长发育”的状况,其它对实验结果有影响的因素均为无关变量,应控制相同且适宜。据此补充实验步骤如下:第一步应是配制适量的完全培养液和等量的缺Mg培养液(设置单一变量),分别装入培养瓶中,并编号A、B;
第四步,根据题目信息可知,衡量的指标为叶片颜色的变化,因此应该在培养一段时间后,观察两组玉米幼苗叶片颜色的变化,并做好记录。预测结果及结论:如果Mg是可重复利用的元素,则A组玉米幼苗正常生长,B组玉米幼苗老叶先变黄,因为在缺镁的情况下,老叶的镁元素转移到了幼叶部位。元素
C
H
O
N
K
Ca
P
Mg
S
玉米细胞
43.57
6.24
44.43
1.46
0.92
0.23
0.20
0.18
0.17
人体细胞
55.99
7.46
14.62
9.33
1.09
4.67
3.11
0.16
0.78
老叶叶绿素/ mg·g-1
嫩叶叶绿素/ mg·g-1
总根长/ cm
根总体积/cm3
根系活力相对值
对照组
0.16
0.26
35
4.5
651
缺 N组
0.07
0.16
47
2.9
242
缺 P组
0.15
0.37
38
3.5
560
缺 K组
0.12
0.22
34
3.2
940
Ca(NO3)2
KCl
MgSO4
FeCl3
KH2PO4
H2O
1.0g
1.29g
0.025g
0.005g
0.20g
1000mL
相关试卷
这是一份安徽省马鞍山市第二中学2025-2026学年高一上学期10月测试生物试卷(月考),文件包含安徽省马鞍山市第二中学2025-2026学年高一上学期10月测试生物试卷pdf、生物答案pdf等2份试卷配套教学资源,其中试卷共9页, 欢迎下载使用。
这是一份安徽省马鞍山市第二中学2024-2025学年高一下学期期中素质测试生物试题(Word版附解析),文件包含安徽省马鞍山市第二中学2024-2025学年高一下学期期中素质测试生物试题原卷版docx、安徽省马鞍山市第二中学2024-2025学年高一下学期期中素质测试生物试题Word版含解析docx等2份试卷配套教学资源,其中试卷共30页, 欢迎下载使用。
这是一份安徽省马鞍山市第二中学2024-2025学年高一下学期期中素质测试生物试题(原卷版+解析版),共29页。试卷主要包含了选择题,非选择题等内容,欢迎下载使用。
相关试卷 更多
- 1.电子资料成功下载后不支持退换,如发现资料有内容错误问题请联系客服,如若属实,我们会补偿您的损失
- 2.压缩包下载后请先用软件解压,再使用对应软件打开;软件版本较低时请及时更新
- 3.资料下载成功后可在60天以内免费重复下载
免费领取教师福利

