搜索
      上传资料 赚现金

      浙江省强基联盟2026届高三上学期10月联考(一模)地理试卷(Word版附解析)

      • 3.35 MB
      • 2025-10-30 20:32:50
      • 36
      • 0
      • 教习网3275309
      加入资料篮
      立即下载
      压缩包含2份文件 展开
      文件列表(2份) 收起
      原卷
      浙江省强基联盟2026届高三上学期10月联考地理试题(原卷版).docx
      预览
      解析
      浙江省强基联盟2026届高三上学期10月联考地理试题 Word版含解析.docx
      预览
      正在预览:浙江省强基联盟2026届高三上学期10月联考地理试题(原卷版).docx
      浙江省强基联盟2026届高三上学期10月联考地理试题(原卷版)第1页
      1/9
      浙江省强基联盟2026届高三上学期10月联考地理试题(原卷版)第2页
      2/9
      浙江省强基联盟2026届高三上学期10月联考地理试题(原卷版)第3页
      3/9
      浙江省强基联盟2026届高三上学期10月联考地理试题 Word版含解析第1页
      1/18
      浙江省强基联盟2026届高三上学期10月联考地理试题 Word版含解析第2页
      2/18
      浙江省强基联盟2026届高三上学期10月联考地理试题 Word版含解析第3页
      3/18
      还剩6页未读, 继续阅读

      浙江省强基联盟2026届高三上学期10月联考(一模)地理试卷(Word版附解析)

      展开

      这是一份浙江省强基联盟2026届高三上学期10月联考(一模)地理试卷(Word版附解析),文件包含浙江省强基联盟2026届高三上学期10月联考地理试题原卷版docx、浙江省强基联盟2026届高三上学期10月联考地理试题Word版含解析docx等2份试卷配套教学资源,其中试卷共27页, 欢迎下载使用。
      浙江强基联盟研究院命制
      考生注意:
      1.本试卷满分100分,考试时间90分钟。
      2.考生作答时,请将答案答在答题卡上。选择题每小题选出答案后,用2B铅笔把答题卡上对应题目的答案标号涂黑;非选择题请用直径0.5毫米黑色墨水签字笔在答题卡上各题的答题区域内作答,超出答题区域书写的答案无效,在试题卷、草稿纸上作答无效。
      一、选择题(本大题共25小题,每小题2分,共50分。每小题列出的四个备选项中只有一个是符合题目要求的,不选、多选、错选均不得分)
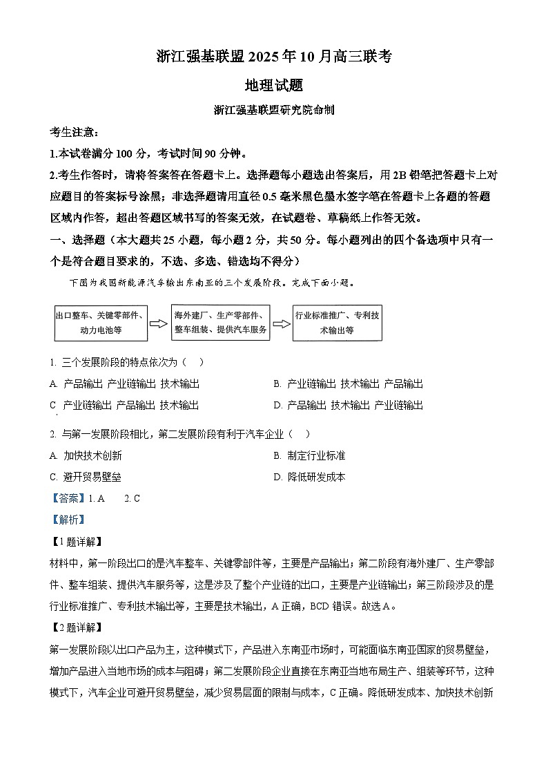
      下图为我国新能源汽车输出东南亚的三个发展阶段。完成下面小题。
      1. 三个发展阶段的特点依次为( )
      A. 产品输出 产业链输出 技术输出B. 产业链输出 技术输出 产品输出
      C 产业链输出 产品输出 技术输出D. 产品输出 技术输出 产业链输出
      2. 与第一发展阶段相比,第二发展阶段有利于汽车企业( )
      A. 加快技术创新B. 制定行业标准
      C. 避开贸易壁垒D. 降低研发成本
      【答案】1. A 2. C
      【解析】
      【1题详解】
      材料中,第一阶段出口的是汽车整车、关键零部件等,主要是产品输出;第二阶段有海外建厂、生产零部件、整车组装、提供汽车服务等,这是涉及了整个产业链的出口,主要是产业链输出;第三阶段涉及的是行业标准推广、专利技术输出等,主要是技术输出,A正确,BCD错误。故选A。
      【2题详解】
      第一发展阶段以出口产品为主,这种模式下,产品进入东南亚市场时,可能面临东南亚国家的贸易壁垒,增加产品进入当地市场的成本与阻碍;第二发展阶段企业直接在东南亚当地布局生产、组装等环节,这种模式下,汽车企业可避开贸易壁垒,减少贸易层面的限制与成本,C正确。降低研发成本、加快技术创新主要依赖企业的研发投入,第二阶段聚焦生产、组装等制造环节,不仅与技术创新关联不大,而且对研发成本的直接影响较小,AD错误;制定行业标准属于第三阶段的行为,第二阶段是生产链条布局,不涉及制定行业标准,B错误。故选C。
      【点睛】工业发展措施:1.调整产业结构,发展新兴工业和第三产业,改造传统产业,促进经济结构多样化;2.调整工业布局,保证各行业平衡发展;3.发展科技教育,提高人口素质;4.发展交通,完善交通网;5.产业品牌化;6.整治环境,加强生态建设;7.因地制宜合理利用和开发各类资源。
      2025年7月30日俄罗斯堪察加半岛附近海域发生8.7级地震,震源深度为20km,美国夏威夷州、日本和智利等太平洋沿岸国家同时发布灾害预警。完成下面小题。
      3. 此次地震( )
      A. 震中位于欧亚板块内B. 震中附近为消亡边界
      C. 震源位于软流层之中D. 震源位于太平洋中脊
      4. 地震发生后太平洋沿岸国家对其沿海地区居民发布的灾害预警最可能是( )
      A. 崩塌B. 海啸C. 风暴潮D. 洪涝
      【答案】3. B 4. B
      【解析】
      【3题详解】
      震中位于美洲板块内,A错误;震中附近为美洲板块与太平洋板块的消亡边界,B正确;地震发生在大洋中,震源深度20km为上地幔部分,软流层深度在80~400km之间,C错误;此处为消亡边界,不存在太平洋中脊,D错误。故选B。
      【4题详解】
      崩塌多由山体岩石破碎、重力作用或暴雨引发,通常发生在陆地陡峭地形区。此次地震发生在深海,且预警范围为太平洋沿岸国家的沿海地区,与崩塌无直接关联,A错误;海啸由海底地震、火山喷发或海底塌陷、滑坡等所激起的海水剧烈波动,所产生的巨波,具有强大破坏力,此次地震震级高,震源浅,且位于太平洋板块俯冲带,具备触发海啸的典型条件,B正确;风暴潮由台风、强风或气压骤变引起,与地震无关,C错误;洪涝通常由持续降雨或河流泛滥导致,与地震无直接因果关系,D错误。故选B。
      【点睛】地震是地壳释放内部能量引发的振动,多与板块运动(碰撞、张裂)或断层活动相关,分为天然地震与人工地震。震级衡量能量释放大小,烈度反映破坏程度(受震级、震源深度、距离等影响)。可通过监测地震波进行预警,日常需做好建筑抗震、应急演练,减少灾害损失。
      下表为2023年我国两省份耕地资源利用及粮食生产相关信息。完成下面小题。
      5. 甲省( )
      A. 山东B. 广东C. 浙江D. 江苏
      6. 为提高贵州省耕地资源利用效率,可采取的合理措施是( )
      A. 开垦陡坡增加耕地B. 引进小型农机设备
      C. 大量使用化肥农药D. 鼓励人口返乡务农
      【答案】5. D 6. B
      【解析】
      【5题详解】
      山东以旱地为主,主要粮食作物为小麦、玉米,水稻播种面积占比极低(不足10%),与甲省水稻占40%矛盾,A错误;广东为南方省份,耕地以水田为主,主要粮食作物为水稻,小麦播种面积极小(气候不适宜小麦生长),B错误;浙江地形以山地、丘陵为主,平原面积狭小(仅浙北杭嘉湖平原为主要耕地),耕地面积实际约200万公顷(远低于甲省的414万公顷),C错误。地形上,江苏以平原为主(平原占比超70%),耕地面积约450万公顷(与甲省414万公顷接近);农业机械化率达85%以上(全国领先),符合甲省88%的高水平;地处我国南北方过渡带(淮河穿境而过,以北为旱地、以南为水田),水稻(苏南)与小麦(苏北)并重,播种面积占比与甲省高度匹配,D正确。故选D。
      【6题详解】
      贵州地处云贵高原,喀斯特地貌广布,陡坡开垦会加剧水土流失、石漠化,导致耕地质量下降(甚至丧失耕作能力),属于破坏生态的不可持续措施,A错误;贵州地形破碎(山地、丘陵占比超90%),耕地地块小、坡度大,大型农机(如联合收割机)无法进入作业,导致机械化率低;小型农机(如微型耕地机、手动播种机)适配零散地块,可有效提高耕作效率,解决无机器可用的核心问题;B正确;大量使用化肥农药会导致土壤板结、污染地下水,降低耕地长期生产力,属于短期增产、长期破坏的措施,不符合提高利用效率的可持续要求,C错误;贵州耕地利用效率低的关键是生产方式落后,而非劳动力不足;且返乡人口若缺乏现代农业技术,仍会延续传统低效耕作模式,无法从根本上提高效率,D错误。故选B。
      【点睛】江苏属于温带向亚热带的过渡性气候,以淮河、苏北灌溉总渠一线为界,以北属暖温带湿润、半湿润季风气候,以南属亚热带湿润季风气候。
      湖南崀山是典型的丹霞地貌,广泛发育着陡峻的崖壁和山峰。该地区森林覆盖率较高,但部分山峰顶部植被呈环形分布,崖壁四周仅有少量灌草生长。下图为崀山峰丛区局部地质剖面及某山峰峰顶植被分布状况。完成下面小题。
      7. 峰丛区的山峰崖壁陡峭,主要是地质时期经历了( )
      A. 外力沉积B. 断裂下陷C. 重力崩塌D. 流水溶蚀
      8. 造成山峰顶部植被呈现环状分布的主要因素是( )
      A. 降水B. 热量C. 土壤D. 岩性
      9. 崖壁上的灌草具有的特性有( )
      ①耐盐碱②耐贫瘠③耐旱④喜高温
      A. ①②B. ②③C. ③④D. ①④
      【答案】7. C 8. C 9. B
      【解析】
      【7题详解】
      外力沉积是图中部分山体顶部较平坦的原因,A错误;图中显示“断层线”,断层活动导致岩层断裂错位,但山峰崖壁的陡峭形态主要由断裂后的后续侵蚀作用形成,而非断裂下陷本身(下陷会形成谷地,与山峰形成无关)B错误;丹霞地貌由红色陆相碎屑岩(如砂砾岩、砂岩等)组成,其形成过程为外力沉积—地壳抬升—垂直节理(裂缝)—流水侵蚀、风化—重力崩塌,即水流沿着垂直节理(裂缝)下切,岩壁因重力作用不断崩塌后退形成陡崖,C正确;丹霞地貌的岩石可溶性较弱,溶蚀作用弱,D错误,故选C。
      【8题详解】
      同一山体的降水状况相同,A错误;山顶位置的海拔差异不大,热量差异小,B错误;山顶位置因风化及岩体坡度的差异,导致土壤厚度的差异,顶部位置较四周平坦,土壤较厚,储水条件好,能满足乔木生长对水分的要求,C正确;该山体岩性相同,D错误,故选C。
      【9题详解】
      湖南为湿润地区,降水较多,无明显盐碱化现象,①错误;岩壁位置岩石裸露,坡度大,土壤发育差,土层薄,土壤贫瘠,②正确;岩壁位置土层薄,土壤储水条件差,且坡度大,降水易流失,水分条件差,③正确;耐高温,但喜高温不是其主要特征,④错误,ACD错误,故选B。
      【点睛】影响地域分异的基本因素有两个:一是地球表面太阳辐射的纬度分带性,即纬度地带性因素,简称地带性因素;二是地球内能,这种分异因素称为非纬度地带性因素,简称非地带性因素。地域分异规律也称空间地理规律,是指自然地理环境整体及其组成要素在某个确定方向上保持特征的相对一致性,而在另一确定方向上表现出差异性,因而发生更替的规律。非地带性是由于地球内能作用而产生的海陆分布、地势起伏、构造运动、岩浆活动等决定的自然综合体的分异规律。
      下图为黄河下游郑州段境内某时间段部分地下水位剖面示意图。完成下面小题。
      10. 由地下水位线可知( )
      A. 地下水由周边流向甲地B. 文岩渠补给地下水
      C. 农田不会发生盐碱化D. 地下水补给黄河水
      11. 甲地地下水位出现“漏斗状”主要由于( )
      A. 地势较周边低B. 补给中深层地下水
      C. 地表蒸发旺盛D. 地下水被过度开采
      【答案】10. A 11. D
      【解析】
      【10题详解】
      地下水流向是从高水位流向低水位,图中甲地地下水位低于周边,因此地下水应从周边流向甲地,A正确;文岩渠的水位低于两侧地下水位,应为地下水补给文岩渠,B错误;若地下水位过高,地下水易沿土壤孔隙上升至地表,蒸发后盐分积累可能导致盐碱化,图中农田处地下水位较高,可能存在盐碱化,C错误;黄河水位高于地下水位,应为黄河水补给地下水,D错误;故选A。
      【11题详解】
      甲地地下水位“漏斗状”是局部地下水位远低于周边,形成凹陷。地势低会导致地下水汇聚,水位应较高,而非形成漏斗,A错误;补给中深层地下水会使水位整体降低,不会导致局部水位急剧下降形成漏斗,B错误;地表蒸发旺盛会使浅层地下水减少,但一般不会形成明显的漏斗状差异,C错误;地下水被过度开采时,局部水量急剧减少,水位快速下降,形成漏斗,这是城市或农业集中区常见现象,D正确。故选D。
      【点睛】河流、湖泊、水库、渠道等地表水通过河床、湖底或岸边渗入地下,补充地下水。这种补给的强度与地表水水位和地下水位的差值相关 —— 当地表水水位高于地下水位时,地表水向地下水 “渗漏” 补给;反之则可能出现地下水向地表水排泄。例如:黄河下游“地上河”段,河水常年补给两岸地下水;干旱区的内陆河,洪水期河水大量下渗,是地下水的主要补给源。
      我国南方某城市部分交通干线因客货运输需求同时增多,为此当地建立客货分流交通体系,并运用无人机进行道路管理。下图为该城市主要交通线布局。完成下面小题。
      12. 最适宜建立客货分流交通体系的路段是( )
      A. 甲B. 乙C. 丙D. 丁
      13. 客货分流交通体系的建成可使( )
      A. 港口辐射范围扩大B. 居住组团间相互融合
      C. 居民通勤距离缩短D. 跨组团运输效率提升
      14. 无人机在道路执法过程中,可以利用( )
      A. GIS规划巡航路线B. BDS分析拥堵原因
      C. RS定位拥堵位置D. BDS疏通拥堵车辆
      【答案】12. B 13. D 14. A
      【解析】
      【12题详解】
      甲路段主要连接的功能区相对单一,客货运输压力相对较小,A错误。客货分流交通体系适用于客货运输需求同时增多且交通压力较大的路段。观察图中各路段,乙路段连接了多个功能区,包括港口工业区、商业区和居住区等,客货运输需求复杂且量大,最容易出现交通拥堵等问题,所以最适宜建立客货分流交通体系,B正确。丙路段周边功能区分布不如乙路段密集,C错误。丁路段主要为对外交通线路,其客货运输的复杂性和紧迫性不如乙路段连接城市内部功能区的路段,D错误。故选B。
      【13题详解】
      港口辐射范围主要取决于港口的地理位置、腹地经济发展水平、港口设施等因素,客货分流交通体系对港口辐射范围影响不大,A错误。客货分流主要是针对交通运输方面的优化,对居住组团间是否相互融合没有直接影响,居住组团间的融合更多与城市规划、人口流动等因素相关,B错误。居民通勤距离主要由居住地和工作地的相对位置决定,客货分流交通体系并不能直接缩短居民通勤距离,C错误。客货分流交通体系建成后,客运和货运车辆分道行驶,减少了相互干扰,使得跨组团运输过程更加顺畅,效率得以提升,D正确。故选D。
      【14题详解】
      GIS(地理信息系统)具有对地理空间数据进行分析、处理、查询和规划等功能,所以可以利用GIS规划无人机的巡航路线,A正确。BDS(北斗卫星导航系统)主要功能是定位、导航和授时,它可以确定无人机的位置以及对道路上车辆等进行定位,但不能分析拥堵原因,分析拥堵原因需要借助数据分析软件等,B错误。RS(遥感)主要是获取大面积的地物信息,用于资源调查、环境监测等,不能精准定位拥堵位置,BDS可用于定位拥堵位置,C错误。BDS无法疏通拥堵车辆,疏通拥堵车辆需要交通管理部门通过指挥调度等方式进行,D错误。故选A。
      【点睛】遥感技术(RS)能实现地物信息的实时、动态监测。全球卫星导航系统(GNSS、BDS、GPS)可在全球范围内进行实时定位、导航、授时、测速。地理信息系统(GIS)有空间查询与分析功能,可以根据不同目的对相关数据进行叠加分析。
      目前,内蒙古红花尔基樟子松林国家级自然保护区已建成国内首套“光伏+智能储能”系统,保障了保护区核心区的用电需求。下图为该系统工作方式模式图。完成下面小题。
      15. 该保护区建成的光伏电站主要满足的用电需求是( )
      A. 网络通信B. 生态监测C. 居民生活D. 旅游观光
      16. 在该区使用“光伏+智能储能”系统最主要的优势是( )
      A. 保障低温条件下的应急供电B. 保障高温条件下的日常供电
      C. 提高晴朗天气的光伏发电量D. 增加大风天气下的电池储能
      【答案】15. B 16. A
      【解析】
      【15题详解】
      网络通信虽然也需要用电,但相对生态监测设备而言,不是最主要的用电需求,A错误;内蒙古红花尔基樟子松林国家级自然保护区的主要任务是保护樟子松森林生态系统及相关动植物资源。在保护区核心区,生态监测工作至关重要,需要大量的设备如摄像头、传感器等持续运行,这些设备的用电需求较大,B正确;该保护区核心区一般限制居民生活活动,所以居民生活用电需求很少,C错误;保护区核心区通常也不是旅游观光的主要区域,旅游观光用电需求也不大,D错误。故选B。
      【16题详解】
      红花尔基地区年平均气温为-1.5℃~-3.7℃,气温较低。在低温条件下,传统的供电方式可能会受到影响,例如电力设备的性能可能下降,甚至出现故障。而“光伏+智能储能”系统可以在光照充足时将太阳能转化为电能并储存起来,在夜间或光照不足以及低温等特殊情况下,利用储存的电能保障供电,尤其是能保障低温条件下的应急供电,A正确;该地区高温天气相对较少,保障高温条件下的日常供电不是其最主要的优势,B错误;“光伏+智能储能”系统主要是为了实现电能的储存和合理调度,提高供电的稳定性和可靠性,而不是直接提高晴朗天气的光伏发电量,C错误;大风天气对光伏发电的影响相对较小,且该系统的主要优势也不是增加大风天气下的电池储能,D错误。故选A。
      【点睛】光伏电站,是指一种利用太阳光能、采用特殊材料诸如晶硅板、逆变器等电子元件组成的发电体系,与电网相连并向电网输送电力的光伏发电系统。
      贝壳堤是由贝壳及其碎屑物在长时间外力作用下,堆积形成的垄岗,是古海岸的遗迹。河流挟带的泥沙成为该区域海岸线变动的物质来源。下图为江苏某地海岸贝壳堤分布图。完成下面小题。
      17. 形成贝壳堤的动力主要来自( )
      A. 潮流B. 风力C. 河水D. 洋流
      18. 距今6500年以来,该区域( )
      A. 海岸线持续性向东推进B. 河流入海泥沙量稳定
      C. 海平面间歇性下降D. 陆地地壳持续性下沉
      【答案】17. A 18. C
      【解析】
      【17题详解】
      沿海地区的潮流能将浅海海底的贝壳碎屑搬运至海岸带堆积,是贝壳堤形成的主要动力。潮流的反复作用可使贝壳碎屑持续堆积并形成垄岗状地貌,A正确;风力主要作用于地表松散物质,可形成沙丘地貌,但贝壳及碎屑主要分布在海洋环境中,风力难以堆积,B错误;河水挟带的泥沙会影响海岸线变化,但贝壳主要来自海洋生物,河流动力难以将大量贝壳碎屑搬运并堆积成堤,C错误;洋流多为单向流动,近岸贝壳堤的形成更依赖于周期性的潮流作用,而非洋流,D错误。故选A。
      【18题详解】
      贝壳堤是长期由潮流搬运至海岸带堆积形成,说明当时海岸线较稳定,并非持续向东推进,而是存在阶段性稳定(形成贝壳堤)和向东移动的过程,A错误;河流泥沙是海岸线变动的物质来源,若泥沙量稳定,海岸线推进速度应较均匀,不会出现贝壳堤形成的时间间隔差异,B错误;海平面下降时,海岸线向海洋方向推进,原海岸带的贝壳碎屑堆积形成贝壳堤,C正确;地壳下沉会导致海平面相对上升,海岸线向西退缩,D错误。故选C。
      【点睛】贝壳堤又称蛤蜊堤。指海岸带淤泥质海岸平原上由海生贝壳碎屑和细沙、粉沙组成的一种滨岸堤。它的发展反映了一个具有粉沙底质、水质清澈,以波浪潮汐作用为主的有利于贝类生长的海湾环境。我国自天津附近东至海边的沙泥质平原上有四条很长的贝壳堤,沿着同渤海湾现代海岸大体一致的方向自北而南分布。它们是古黄河远离天津入海时形成的渤海湾古海岸线的遗迹。也是海岸线后退的重要标志。
      由大量积雪快速融化引起的洪水称为融雪性洪水。研究表明,大兴安岭北部西侧融雪性洪水多于东侧。下图为近50年来大兴安岭北部平均积雪深度年内变化图。完成下面小题。
      19. 大兴安岭北部地区最易发生融雪性洪水的月份是( )
      A. 3、4月B. 4、5月C. 5、6月D. 9、10月
      20. 大兴安岭北部西侧融雪性洪水多于东侧,主要由于西侧( )
      ①冬季的气温较高②积雪深度较大③气候大陆性较强④年降水量较多
      A. ①②B. ③④C. ②③D. ①④
      【答案】19. A 20. C
      【解析】
      【19题详解】
      融雪性洪水的发生需要两个关键条件:一是存在较厚的积雪,二是气温快速升高导致积雪大量融化。读图,图中3-4月积雪深度快速下降,该阶段为春季,气温回升快,积雪大量融化,因水量集中且来水快,最易引发融雪性洪水,A正确;4-6月积雪深度较小,融雪量较小,9-10月积雪深度增加,B、C、D错误。故选A。
      【20题详解】
      西侧位于冬季风迎风坡,冷空气堆积导致气温更低,冻土层更厚,积雪不易融化,积雪深度较大,①错误,②正确。西侧受海洋水汽或夏季风影响小,气候大陆性较强,冬季更冷,降雪易积累;春季气温回升更快,会导致积雪短时间内大量融化,水量集中,增加洪水概率,③正确;融雪性洪水的主导因素是积雪融化,而非年降水量,且东侧降水量更丰富,④错误。综上,C正确,排除ABD。故选C。
      【点睛】融雪性洪水由积雪融化形成的洪水,简称雪洪,融雪洪水在春、夏两季常发生在中高纬地区和高山地区。影响雪洪大小和过程的主要因素是:积雪的面积、雪深、雪密度、持水能力和雪面冻深,融雪的热量(其中一大半为太阳辐射热)积雪场的地形、地貌、方位、气候和土地使用情况。
      21. 下图为我国中部某市2010—2020年人口净流动规模及方向示意图。影响该市人口变化的主要因素是( )
      A. 交通设施B. 生活成本C. 环境质量D. 事业发展
      【答案】D
      【解析】
      【详解】交通设施虽然会影响人口的流动,但它不是决定人口是否迁移和变化的主要因素,一般不会因为交通设施的变化而导致大量人口的迁入或迁出,A错误。生活成本对人口变化有一定影响,但对于中部某市来说,在全国范围内其生活成本差异并不一定是特别突出的,不是影响人口迁入和迁出的关键因素,B错误。环境质量也是影响人口迁移的因素之一,但在现阶段,对于我国中部的多数城市而言,环境质量并非是导致人口大规模流动的首要因素,相比之下,人们更看重的是就业和发展机会,C错误。对于我国中部某市来说,事业发展情况对人口变化起着关键作用,D正确。故选D。
      下图为某年我国某地及周边地区11月18日8时海平面气压状况(hPa)。完成下面小题。
      22. 图示时刻甲地天气仍以晴朗为主,主要原因是( )
      A. 盛行下沉气流B. 上升气流不强烈
      C. 冷空气势力强D. 暖气团水汽不足
      23. 能正确表示乙—丙沿线锋面的是( )
      A. ①B. ②C. ③D. ④
      【答案】22. D 23. B
      【解析】
      【22题详解】
      降水需要充足的水汽、上升的气流和凝结核。甲地位于冷锋锋后,是冷气团主动移向暖气团,暖气团被迫抬升,水汽上升过程中遇冷凝结形成降水,但甲地天气并未形成降水,主要由于暖气团水汽不足导致,D正确,A、B、C错误。故选D。
      【23题详解】
      图中乙一丙沿线是由冷锋快速移动并追上暖锋,将中部的暖气团抬升至高空形成的锢囚锋,其中冷锋移动速度更快,势力较强,②正确;图①是刚好相遇处,不符合乙—丙沿线锢囚锋的特点,A错误;图③冷暖锋的左右位置画错,C错误;图④锢囚锋底部的位置应为势力较强的冷气团占据,D错误。故选B。
      【点睛】锢囚锋,暖气团、较冷气团和更冷气团相遇时先构成两个锋面,然后其中一个锋面追上另一个锋面,即形成锢囚锋。我国常见的是锋面受山脉阻挡所形成的地形锢囚;或冷锋追上暖锋,或两条冷锋迎面相遇形成的锢囚。它们迫使冷锋前的暖空气抬离地面,锢囚到高空。
      12月22日,我国某中学地理兴趣小组把量角器圆心放于竖杆影子顶端,观察影子投射在量角器上的对应刻度来测量太阳高度角。下图为北京时间13时测量的太阳高度角示意图。完成下面小题。
      24. 该中学所在城市最靠近( )
      A. 拉萨B. 武汉C. 重庆D. 兰州
      25. 当日该小组同学在校园中还可能观察到( )
      A. ①B. ②C. ③D. ④
      【答案】24. C 25. D
      【解析】
      【24题详解】
      图示时刻太阳位于正南天空,影子朝向正北,说明为当地地方时12时,此时北京时间(120°E的地方时)为13时,因当地比北京时间晚1小时,可推算当地经度为105°E。图中正午太阳高度角37.5°,12月22日太阳直射南回归线(23°26′S),根据正午太阳高度角计算公式:正午太阳高度=90°-所求点纬度与太阳直射点纬度的纬度差,可计算出当地纬度约为29°N。拉萨(91°E,29°N)、武汉(114°E,30°N)、重庆(106°E,28°N)、兰州(103°E,36°N),因此该地最接近重庆,C正确,ABD错误。故选C。
      【25题详解】
      太阳东升西落,则当地影子自西向东运动,①的影子由东向西运动,A错误;北极星仰角为当地纬度,为29°,B错误;该日太阳直射点位于南半球,全球除极昼极夜地区外,日出东南、日落西南,图示日落为西北,C错误;杆影的长度关于正午12时对称,即北京时间13时对称,北京时间11时与15时的影长相等,D正确;故选D。
      【点睛】日出日落方位规律:1、春秋二分日:全球各地的日出日落方位除了南北两极点外均为从正东方向升起、从正西方向落下。2、太阳直射北半球时:全球各地除了极昼、极夜地区以外,太阳都是从东北方向升起、从西北方向落下,纬度越高的地方日出日落的方位也越偏北。3、太阳直射南半球时:全球各地除了极昼、极夜地区以外,太阳都是从东南方向升起,从西南方向落下,纬度越高的地方日出日落的方位也越偏南。
      二、非选择题(本大题共3小题,共50分)
      26. 阅读材料,完成下列问题。
      材料一 平流雾是当暖湿空气平流到较冷的下垫面上,下部冷却而形成的雾。漳州沿海地区多平流雾,平流雾发生时平均风速为3.5m/s(微风)。下图为漳州市地形图。
      材料二 近年来,漳州市积极鼓励农户实施“蔬菜—水稻”大棚轮作模式。下表为漳州2024年水稻生产的相关数据。
      注:早稻:3、4月播种,7、8月收获;晚稻:7、8月播种,10、11月收获。
      (1)描述漳州市地形特征。
      (2)漳州沿海地区平流雾多发生于____(季节)。简析风力过大或过小对平流雾形成的影响____。
      (3)简析当地鼓励农户实施“蔬—稻”大棚轮作模式的主要原因。
      【答案】(1)山地丘陵为主;西北高东南低;平原主要分布在沿海地区/东部或山地分布在西部;海岸线曲折,多半岛、海湾;沿海以海岸地貌为主。
      (2) ①. 冬春/春季。 ②. 风力过大不利于水汽的凝结(易使雾消散);风力过小不利于暖湿水汽输送。
      (3)水稻播种面积少,人均水稻产量低,蔬—稻轮作可增加水稻产量/增加粮食供应;保持/提高土壤肥力;减轻病虫害
      【解析】
      【分析】本题以漳州市地形图和漳州2024年水稻生产相关数据作为素材,考查地形特征描述、平流雾的形成和农业发展方向等知识点,重点考查学生获取和解读地理信息、调动和运用地理知识的能力,综合考查区域认知、综合思维等地理学科素养。
      【小问1详解】
      描述地形特征通常有以下几个角度①主要地形类型(如山地、平原、高原)及分布②地势高低及变化③海岸线的形状(平直、曲折)④特殊地貌,如喀斯特地貌发育、冰川地貌发育等。读漳州市地形图可知,颜色越深代表海拔越高,西部大部分海拔200m到1000m之间,以山地丘陵为主,东部沿海地区海拔低于200m,以平原为主;地势西北高东南低;海岸线曲折,多半岛和海湾;特殊地貌以沿海的海岸地貌为主。
      【小问2详解】
      由材料可知,平流雾是当暖湿空气平流到较冷的下垫面上,下部冷却而形成的雾。因此冬春季时下垫面较冷,容易出现暖湿空气移至较冷海面或陆面时形成平流雾。
      由材料可知,平流雾发生时平均风速为3.5m/s(微风)。风力过大时,暖湿空气与较冷下垫面的接触时间短,容易把雾吹散,不利于雾的形成;风力过小时,暖湿空气难以及时平流到冷下垫面上,也不利于雾形成。
      【小问3详解】
      读漳州2024年水稻生产的相关数据表格可知,漳州水稻占农作物播种面积比重小,人均水稻产量低于全国平均水平,蔬—稻轮作可充分利用可播种面积,增加粮食供应;不同作物对土壤养分的需求不同,轮作可避免单一养分过度消耗,促进土壤肥力恢复;轮作还可以通过改变病虫害生存环境来达到减轻病虫害的目的。
      27. 阅读材料,完成下列问题。
      材料一 越南是东南亚重要的新兴制造业国家。近年来,越南成为全球制造业转移和外商投资的重要目的地,尤其是电子、纺织和家具产业。图1为越南三大主要工业区与各省人口分布图,图2为2015—2024年越南城镇化率与外商投资变化趋势图。
      材料二 越南政府于2025年6月批准设立首个自由贸易区—岘港自贸区。该自贸区提供原材料进口免税、加工增值货物内销免税等政策,重点发展数字产业、高端制造和现代物流。但该地区仍面临基础设施不足、本土供应链配套率低、高端技术人才短缺等挑战,亟需优化产业布局实现可持续发展。
      (1)从竞争力角度,简述越南工业区成为全球制造业转移目的地的有利条件。
      (2)从城镇化动力角度,说明外商投资对越南城镇化进程的影响。
      (3)简述越南岘港自贸新区成立后,我国企业在该地区投资的主要方向。
      【答案】(1)劳动力成本低;土地租金低;海运便利,海运成本低;工业区内有相关产业/生产协作条件好/集聚效应好/基础设施相对完善;距离中国近。
      (2)促进工业化,可创造大量就业机会;吸引农村人口向城市转移,增加消费,带动第三产业发展,加速城市人口和经济活动聚集;促进城市基础设施和房地产建设,扩大城市空间。
      (3)利用港口和政策优势,发展出口加工型制造业;利用集群效应,发展供应配套型产业;利用政策优势和创新环境,发展技术合作与新兴服务业;利用市场辐射优势,发展市场开拓型产业。
      【解析】
      【分析】本大题以越南三大主要工业区与各省人口分布图、2015—2024年越南城镇化率与外商投资变化趋势图为材料设置试题,涉及产业转移的原因、城市化进程、工业区位等相关内容,考查学生获取和解读地理信息、调动和运用地理知识、基本技能、描述和阐述地理事物、地理基本原理与规律能力,体现了综合思维、区域认知的核心素养。
      【小问1详解】
      从劳动力成本、土地成本、位置和交通、产业集聚、市场潜力、政策等优势‌方面说明越南工业区成为产业转移目地的有利条件。越南人口近一亿,劳动力资源丰富且成本较低,能显著降低企业生产成本;作为发展中国家,越南土地租金较低,为企业建厂和扩张提供了土地资源;越南位于中南半岛东部,临近南海,海岸线长,港口众多,海运便利且成本低,便于原材料进口和产品出口;三大主要工业区(如北部红河三角洲、中部岘港、南部湄公河三角洲)已形成一定的产业基础,相关配套设施相对完善,企业协作条件好;越南政府积极吸引外资,通过设立工业区、提供税收优惠等政策,降低企业运营成本,增强投资吸引力;越南国内人口众多且经济发展较快,消费能力逐步提升,同时靠近中国及东盟市场,便于企业拓展区域市场。
      【小问2详解】
      从‌促进工业化、带动第三产业、推动城市基础设施建设、加速人口集聚等方面说明外商投资对越南城镇化进程的影响。外商投资推动电子、纺织等制造业发展,促进工业化发展,创造大量就业机会,吸引农村剩余劳动力向城市工业区转移;工业集聚吸引人口和经济活动向城市集中,刺激消费需求,带动餐饮、零售、物流等第三产业发展;为满足工业和人口增长需求,外商投资及政府配套投入会加快城市交通、通信、住房等基础设施建设,扩大城市空间范围;城镇化率与外商投资变化趋势基本一致(图2显示外商投资增长时城镇化率上升),说明外商投资通过促进经济活动向城市集中,推动城镇化水平提升。
      【小问3详解】
      我国企业在该地区投资的主要方向包括出口加工型制造业‌、供应链配套产业‌、技术合作与新兴服务业‌、市场开拓型产业‌等。利用自贸新区“原材料进口免税、加工增值货物内销免税”等政策,发展电子组装、高端制造等出口加工型制造业‌。针对“本土供应链配套率低”的问题,投资发展零部件生产、物流仓储等配套型产业。结合自贸新区“重点发展数字产业、现代物流”的定位,与越南企业开展技术合作,投资软件开发、跨境电商、现代物流等新兴服务业。利用自贸新区的市场辐射优势,投资面向越南及东盟的消费品生产(如家电、轻工产品),借助政策优惠降低内销成本,发展市场开拓型产业‌。
      28. 阅读材料,完成下列问题。
      材料一 汉江流经陕西、湖北两省,丹江口以上为上游,长约925千米。陕西安康市洪涝多发,其中9月份仍然易发洪涝灾害。下图为汉江上游水系略图。
      材料二 引汉济渭工程在汉江干流黄金峡和支流三河口水利枢纽取水,通过秦岭输水隧洞输水至关中地区的渭河流域。
      (1)比较洋县与安康径流量的异同点。
      (2)从水循环角度,分析安康段9月份仍易发洪涝灾害主要原因。
      (3)与渭河流域相比,简析引汉济渭工程调出区水质较好的原因。
      (4)简述引汉济渭工程实施后,对汉江干流黄金峡-丹江口水库段水资源影响。说出为维护河流生态系统结构和功能,规划确定黄金峡-丹江口水库段保障生态的需水量时,需要考虑的主要因素。
      【答案】(1)同:径流量季节变化大;夏秋多,冬春少;冬季径流量最小。异:安康径流总量较大/洋县径流总量较小;安康秋季径流量最大/洋县夏季径流量最大。
      (2)9月受锋面雨带影响,多“华西秋雨”/降水;支流多/流域面积大,汇水面积大;前期7-8月降水已使土壤饱和、降水下渗减弱,更易转化为地表径流/秋季河流径流量较大;地势南北高,中部低,排水不畅。
      (3)水循环较快/降水较多,水资源更新较快;植被覆盖率较高;开发程度较低;环境保护要求较高。
      (4)水资源量减少(水资源更新速度变慢);越往下游影响越小。水生生态需水量;蒸发损失需水量;渗漏损失需水量;最小纳污流量。
      【解析】
      【分析】本大题以汉江流域及引汉济渭工程为材料设置试题,涉及河流径流量比较、洪涝灾害成因、水质影响因素、跨流域调水对河流生态的影响等相关知识点,考查学生获取和解读地理信息、调动和运用地理知识、描述和阐述地理事物的能力,体现综合思维、区域认知、人地协调观学科素养。
      【小问1详解】
      从径流量的季节变化(夏秋、冬春的分布)以及径流量总量、不同季节径流量的最大值等方面,比较洋县与安康径流量的异同。从图示径流的季节占比来看,洋县和安康都呈现出明显的季节差异,夏秋季节受降水等因素影响,径流量较为丰富;冬春季节降水减少,径流量相对较少,且冬季是一年中径流量最小的时段。从图示的多年径流量和径流的季节占比可看出,安康的径流总量比洋县大;在季节分布上,安康秋季径流量最大,而洋县夏季径流量最大。
      【小问2详解】
      从水循环的降水、地表径流、下渗等环节,分析安康段9月份易发洪涝灾害的原因。9月份,锋面雨带南移,安康受锋面雨带影响,会出现“华西秋雨” 带来较多降水。从图示流域情况看,安康境内支流众多,流域面积大,汇水区域广。该地为季风气候,前期7-8月的降水已经让土壤含水量饱和,9月降水时下渗困难,大量雨水转化为地表径流,使河流径流量增大。同时,安康地势南北高、中部低,这样的地形不利于洪水下泄,容易导致洪涝灾害发生。
      【小问3详解】
      从水循环速度、植被覆盖率、开发程度、环境保护要求等方面,分析引汉济渭工程调出区(汉江流域)水质较好的原因。与渭河流域相比,引汉济渭工程调出区所在的汉江流域降水较多,水循环速度快,水资源更新快,能更好地净化水质。同时,该区域植被覆盖率较高,植被对水土的保持以及对污染物的截留、净化作用较强。而且调出区开发程度较低,人类活动对水环境的破坏较小,加上环境保护要求较高,进一步保障了水质。
      【小问4详解】
      从引汉济渭工程对汉江干流黄金峡-丹江口水库段水资源的数量、更新速度,以及维护河流生态系统结构和功能需考虑的生态需水相关因素分析。引汉济渭工程实施后,从汉江干流黄金峡和支流三河口水利枢纽取水,会使该段水资源量减少,水资源的更新速度也会变慢,并且这种影响越往下游越小。为维护河流生态系统结构和功能,规划确定黄金峡-丹江口水库段保障生态的需水量时,需要考虑水生生态需水量,以满足水生生物的生存需求;蒸发损失需水量,因为水体蒸发会消耗水资源;渗漏损失需水量,考虑水资源通过渗漏的损失情况;还有最小纳污流量,确保河流有足够的水量来容纳和稀释污染物。
      省份
      耕地面积
      (万平方千米)
      人均耕地
      (平方米/人)
      农业机械化率(%)
      主要粮食作物播种面积占比

      4.14
      480
      88
      水稻(40%)、小麦(46%)
      贵州
      3.41
      883
      44
      玉米(27%)、水稻(25%)、红薯(21%)
      项目
      内容
      水稻占农作物播种面积比重
      低于30%
      人均水稻产量
      63公斤(全国153公斤)
      蔬菜+水稻轮作
      “早稻+蔬”或“蔬+中稻+蔬”或“蔬+蔬+晚稻”模式

      相关试卷

      浙江省强基联盟2026届高三上学期10月联考(一模)地理试卷(Word版附解析):

      这是一份浙江省强基联盟2026届高三上学期10月联考(一模)地理试卷(Word版附解析),文件包含浙江省强基联盟2026届高三上学期10月联考地理试题原卷版docx、浙江省强基联盟2026届高三上学期10月联考地理试题Word版含解析docx等2份试卷配套教学资源,其中试卷共27页, 欢迎下载使用。

      浙江省强基联盟2025-2026学年高一上学期10月月考地理试卷(Word版附解析):

      这是一份浙江省强基联盟2025-2026学年高一上学期10月月考地理试卷(Word版附解析),文件包含浙江省强基联盟2025-2026学年高一上学期10月月考地理试题Word版含解析docx、浙江省强基联盟2025-2026学年高一上学期10月月考地理试题Word版无答案docx等2份试卷配套教学资源,其中试卷共22页, 欢迎下载使用。

      浙江省强基联盟2025-2026学年高一上学期10月联考A卷地理试题(PDF版附解析):

      这是一份浙江省强基联盟2025-2026学年高一上学期10月联考A卷地理试题(PDF版附解析),文件包含地理试卷pdf、地理答案pdf等2份试卷配套教学资源,其中试卷共10页, 欢迎下载使用。

      资料下载及使用帮助
      版权申诉
      • 1.电子资料成功下载后不支持退换,如发现资料有内容错误问题请联系客服,如若属实,我们会补偿您的损失
      • 2.压缩包下载后请先用软件解压,再使用对应软件打开;软件版本较低时请及时更新
      • 3.资料下载成功后可在60天以内免费重复下载
      版权申诉
      若您为此资料的原创作者,认为该资料内容侵犯了您的知识产权,请扫码添加我们的相关工作人员,我们尽可能的保护您的合法权益。
      入驻教习网,可获得资源免费推广曝光,还可获得多重现金奖励,申请 精品资源制作, 工作室入驻。
      版权申诉二维码
      月考专区
      • 精品推荐
      • 所属专辑6份
      欢迎来到教习网
      • 900万优选资源,让备课更轻松
      • 600万优选试题,支持自由组卷
      • 高质量可编辑,日均更新2000+
      • 百万教师选择,专业更值得信赖
      微信扫码注册
      手机号注册
      手机号码

      手机号格式错误

      手机验证码 获取验证码 获取验证码

      手机验证码已经成功发送,5分钟内有效

      设置密码

      6-20个字符,数字、字母或符号

      注册即视为同意教习网「注册协议」「隐私条款」
      QQ注册
      手机号注册
      微信注册

      注册成功

      返回
      顶部
      学业水平 高考一轮 高考二轮 高考真题 精选专题 初中月考 教师福利
      添加客服微信 获取1对1服务
      微信扫描添加客服
      Baidu
      map