搜索
      上传资料 赚现金

      浙江省2025年7月普通高中学业水平考试信息技术试卷(Word版附解析)

      • 690.37 KB
      • 2025-10-28 18:34:59
      • 127
      • 0
      • 教习网3275309
      加入资料篮
      立即下载
      压缩包含2份文件 展开
      文件列表(2份) 收起
      原卷
      2025年7月浙江省普通高中学业水平考试信息技术试题(原卷版).docx
      预览
      解析
      2025年7月浙江省普通高中学业水平考试信息技术试题 Word版含解析.docx
      预览
      正在预览:2025年7月浙江省普通高中学业水平考试信息技术试题(原卷版).docx
      2025年7月浙江省普通高中学业水平考试信息技术试题(原卷版)第1页
      1/6
      2025年7月浙江省普通高中学业水平考试信息技术试题(原卷版)第2页
      2/6
      2025年7月浙江省普通高中学业水平考试信息技术试题(原卷版)第3页
      3/6
      2025年7月浙江省普通高中学业水平考试信息技术试题 Word版含解析第1页
      1/9
      2025年7月浙江省普通高中学业水平考试信息技术试题 Word版含解析第2页
      2/9
      2025年7月浙江省普通高中学业水平考试信息技术试题 Word版含解析第3页
      3/9
      还剩3页未读, 继续阅读

      浙江省2025年7月普通高中学业水平考试信息技术试卷(Word版附解析)

      展开

      这是一份浙江省2025年7月普通高中学业水平考试信息技术试卷(Word版附解析),文件包含2025年7月浙江省普通高中学业水平考试信息技术试题原卷版docx、2025年7月浙江省普通高中学业水平考试信息技术试题Word版含解析docx等2份试卷配套教学资源,其中试卷共15页, 欢迎下载使用。
      考生注意:
      1.答题前,请务必将自己的姓名、准考证号用黑色字迹的签字笔或钢笔分别填写在试题卷和答题纸规定的位置上。
      2.答题时,请按照答题纸上“注意事项”的要求,在答题纸相应的位置上规范作答,在本试题卷上的作答一律无效。
      3.非选择题的答案必须使用黑色字迹的签字笔或钢笔写在答题纸上相应区域内,作图时可先用2B铅笔,确定后必须使用黑色字迹的签字笔或钢笔描黑,答案写在本试题卷上无效。
      一、选择题(本大题共9小题,每小题3分,共27分。每小题列出的四个备选项中只有一个是符合题目要求的,不选、多选、错选均不得分)
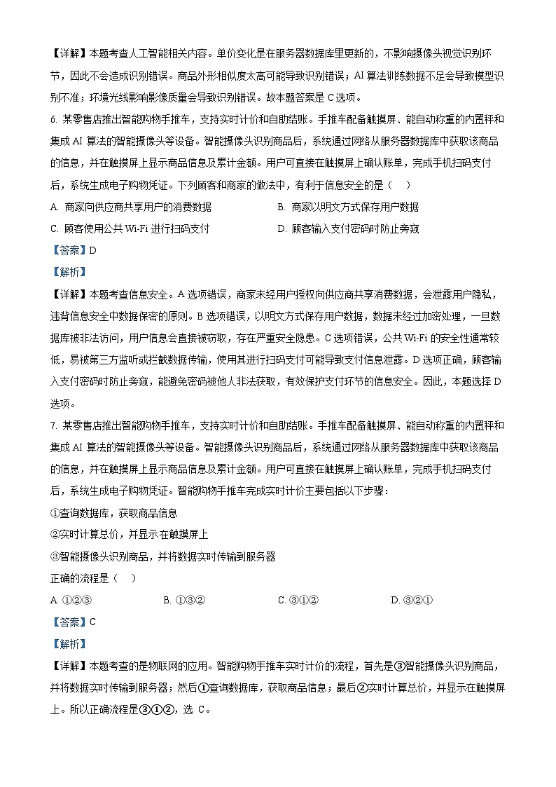
      1. 某市为打造“智能安防预警系统”,在该市的各个公共区域部署了智能摄像头、红外传感器等设备,并通过4G/5G、光纤专线等将数据传输至服务器,系统对获取的海量安防数据进行实时分析与处理,如果发现存在安全隐患,警情响应系统会自动向相应的终端设备发送警报信息。关于该系统中安防数据的描述,正确的是( )
      A. 都是结构化数据B. 不能通过有线网络传输
      C. 只有视频这一种表现形式D. 能为预判安全隐患提供依据
      2. 某市为打造“智能安防预警系统”,在该市的各个公共区域部署了智能摄像头、红外传感器等设备,并通过4G/5G、光纤专线等将数据传输至服务器,系统对获取的海量安防数据进行实时分析与处理,如果发现存在安全隐患,警情响应系统会自动向相应的终端设备发送警报信息。下列体现了该系统数据加工处理功能的是( )
      A. 红外传感器采集数据B. 挖掘安防数据辅助决策
      C. 服务器存储各类数据D. 警报信息发送至终端
      3. 某个摄像头拍摄了一段存储容量为4GB 的视频,按20:1进行压缩,再平均分割成20个视频小片段上传服务器,则每个视频小片段的存储容量约为( )
      A. 10MBB. 10KBC. 20MBD. 20KB
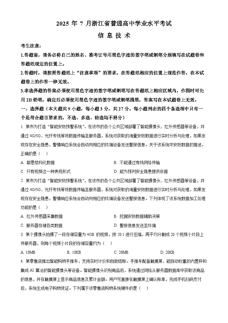
      4. 某零售店推出智能购物手推车,支持实时计价和自助结账。手推车配备触摸屏、能自动称重的内置秤和集成AI 算法的智能摄像头等设备。智能摄像头识别商品后,系统通过网络从服务器数据库中获取该商品的信息,并在触摸屏上显示商品信息及累计金额。用户可直接在触摸屏上确认账单,完成手机扫码支付后,系统生成电子购物凭证。下列属于该零售店购物系统硬件的是( )
      ①智能摄像头 ②内置秤 ③触摸屏 ④数据库 ⑤电子购物凭证
      A. ①②③B. ②③④C. ③④⑤D. ①③⑤
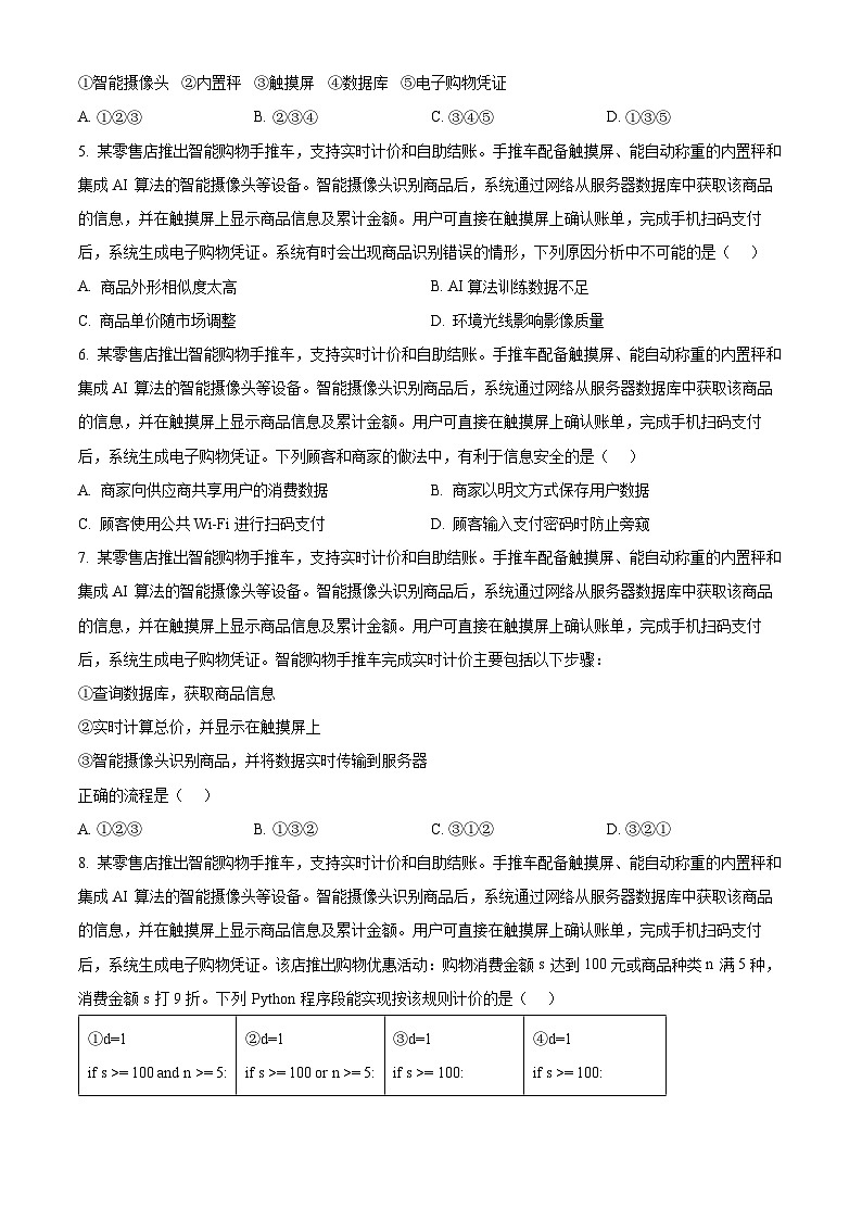
      5. 某零售店推出智能购物手推车,支持实时计价和自助结账。手推车配备触摸屏、能自动称重的内置秤和集成AI 算法的智能摄像头等设备。智能摄像头识别商品后,系统通过网络从服务器数据库中获取该商品的信息,并在触摸屏上显示商品信息及累计金额。用户可直接在触摸屏上确认账单,完成手机扫码支付后,系统生成电子购物凭证。系统有时会出现商品识别错误的情形,下列原因分析中不可能的是( )
      A. 商品外形相似度太高B. AI算法训练数据不足
      C. 商品单价随市场调整D. 环境光线影响影像质量
      6. 某零售店推出智能购物手推车,支持实时计价和自助结账。手推车配备触摸屏、能自动称重的内置秤和集成AI 算法的智能摄像头等设备。智能摄像头识别商品后,系统通过网络从服务器数据库中获取该商品的信息,并在触摸屏上显示商品信息及累计金额。用户可直接在触摸屏上确认账单,完成手机扫码支付后,系统生成电子购物凭证。下列顾客和商家的做法中,有利于信息安全的是( )
      A. 商家向供应商共享用户的消费数据B. 商家以明文方式保存用户数据
      C. 顾客使用公共Wi-Fi进行扫码支付D. 顾客输入支付密码时防止旁窥
      7. 某零售店推出智能购物手推车,支持实时计价和自助结账。手推车配备触摸屏、能自动称重的内置秤和集成AI 算法的智能摄像头等设备。智能摄像头识别商品后,系统通过网络从服务器数据库中获取该商品的信息,并在触摸屏上显示商品信息及累计金额。用户可直接在触摸屏上确认账单,完成手机扫码支付后,系统生成电子购物凭证。智能购物手推车完成实时计价主要包括以下步骤:
      ①查询数据库,获取商品信息
      ②实时计算总价,并显示在触摸屏上
      ③智能摄像头识别商品,并将数据实时传输到服务器
      正确的流程是( )
      A. ①②③B. ①③②C. ③①②D. ③②①
      8. 某零售店推出智能购物手推车,支持实时计价和自助结账。手推车配备触摸屏、能自动称重的内置秤和集成AI 算法的智能摄像头等设备。智能摄像头识别商品后,系统通过网络从服务器数据库中获取该商品的信息,并在触摸屏上显示商品信息及累计金额。用户可直接在触摸屏上确认账单,完成手机扫码支付后,系统生成电子购物凭证。该店推出购物优惠活动:购物消费金额s 达到100元或商品种类n 满5种,消费金额s 打9折。下列 Pythn 程序段能实现按该规则计价的是( )
      A. ①②③B. ②③④C. ①②④D. ①③④
      9. 某 Pythn 程序段如下:
      a=[6,8,6,5,3,4]
      ttal=0;ps=-1;c=0
      fr i in range(len(a)):
      ttal=ttal+a[i]
      c=c+1
      if c >= 4:
      if ttal >= 20:
      ps=i
      ttal=ttal-a[i-3]
      print(ps)
      该程序段运行后,输出的结果是( )
      A. 5B. 4C. 3D. -1
      二、非选择题(本大题共2小题,每小题10分,共20分)
      10. 某研究小组开发“食堂就餐管理系统”,其页面规划如图 a 所示,用户可通过浏览器查询、 管理数据等。请回答下列问题:
      (1)用户查看账单时,访问的子页面地址是 :5000/____。
      (2)除了图a所示的子页面外,为该系统再设计1个子页面4,并简要说明其功能。/____
      图a
      (3)研究小组将四月份数据导出到文件data.xlsx,部分数据如图b所示,统计该月每天午餐时间套餐 A、套餐B、套餐C的消费数量,并绘制折线图,如图c所示。
      实现该功能的部分Pythn 程序如下,请选择合适的代码填入划线处(单选)。
      imprt pandas as pd #导入 pandas 模块
      imprt matpltlib.pyplt as plt #导入matpltlib 绘图库的pyplt子库
      df=pd.read_excel("data.xlsx") #读取文件中数据
      df1=df[df["餐次"]=="午"] #筛选
      tcz=[" 套餐A"," 套餐B"," 套餐C"]
      fr tc in tcz:
      ①____
      ②____
      #绘制 tc 的折线图,代码略
      #显示如图c 所示的折线图,代码略
      ①和②处可选的代码有:
      A.df2=df1[df1["套餐"]== tc]
      B.df2=df1[df1["套餐类别"]== tc]
      C.df2=df2.grupby("日",as_index=False).数量.sum() #分组统计
      (4)观察图c,从整体上看,午餐最受欢迎的套餐类别是____。
      11. 就餐用户的评价数据经预处理后仅包含汉字和空格,示例数据如图所示。研究小组采用分词方法,对评价数据逐字遍历并按指定长度拆分,以统计高频词。例如:某评语为“红烧肉 甜咸适中”,若按长为2进行分词,结果为“红烧”“烧肉”“甜咸”“咸适”“适中”,每个双字词频次为1。
      请回答下列问题:
      (1)如图所示的评价数据中,频次最高的双字词有:____,频次为____
      (2)为实现分词并统计每个词的频次,定义函数wcunt(fname,wlen),请在划线处填入合适的代码。
      def wcunt(fname, wlen): #fname为评价数据文件名,wlen为分词长度
      file = pen(fname,"r",encding="utf-8") # 打开文件
      dic = {}
      line = file.readline().strip() # 读取文件中一行并去除换行符
      space = "" # space为1个空格
      while line: # 当line非空
      fr i in range(len(line) - wlen + 1):
      wrd =____
      if nt space in wrd:
      if wrd in dic:
      dic[wrd] = dic[wrd] + 1
      else:
      dic[wrd] = 1
      line = file.readline().strip()
      return dic
      (3)列表wrds中存储了分词后的词及相应的频次,定义函数findmax(wrds, n),找出频次为前n名的所有词。例如:wrds中排名前2的频次分别为80和50,对应的词分别有13个和6个,则共有19个频次为前2的词。请在划线处填入合适的代码。
      def findmax(wrds, n):
      mwrd = []
      m1 = 100000 # 设置初始值
      fr i in range(n):
      m2 = 0
      fr j in range(len(wrds)):
      if m2 < wrds[j][1] < m1:
      ____
      fr j in range(len(wrds)):
      if wrds[j][1] == m2:
      mwrd.append(wrds[j][0]) # 在列表mwrd中添加一个元素
      m1 = m2
      return mwrd
      (4)主程序如下,请在划线处填入合适的代码。
      # 将用户评价数据预处理后,保存在文件data.txt中,代码略
      fname = "data.txt"
      wlen = 2
      wdic =____ # wdic用于存储按wlen长度分词后得到的词及其频次
      """
      将字典wdic转换为列表wrds,如:wrds=["美味", 80], ["香甜", 50], ……],其中,wrds[O][O]存储词“美味”,wrds[O][1]存储频次80,代码略
      """
      n = 10 # 频次前n名
      result = findmax(wrds, n)
      print(result)①d=1
      if s >= 100 and n >= 5:
      d=09
      print("金额:",s*d)
      ②d=1
      if s >= 100 r n >= 5:
      d=0.9
      print("金额:"s*d)
      ③d=1
      if s >= 100:
      d=0.9
      elif n >= 5:
      d=0.9
      print("金额:",s*d)
      ④d=1
      if s >= 100:
      d=0.9
      if n >= 5:
      d=0.9
      print("金额:"s*d)
      图b
      图c

      相关试卷

      浙江省2025年7月普通高中学业水平考试信息技术试卷(Word版附解析):

      这是一份浙江省2025年7月普通高中学业水平考试信息技术试卷(Word版附解析),文件包含2025年7月浙江省普通高中学业水平考试信息技术试题原卷版docx、2025年7月浙江省普通高中学业水平考试信息技术试题Word版含解析docx等2份试卷配套教学资源,其中试卷共15页, 欢迎下载使用。

      2025年7月浙江省普通高中学业水平考试信息技术试题(无答案):

      这是一份2025年7月浙江省普通高中学业水平考试信息技术试题(无答案),共7页。试卷主要包含了选择题,未知,综合题等内容,欢迎下载使用。

      浙江省普通高中2022-2023学年7月学业水平考试通用技术试卷(Word版附解析):

      这是一份浙江省普通高中2022-2023学年7月学业水平考试通用技术试卷(Word版附解析),文件包含浙江省普通高中2022-2023学年7月学业水平考试技术试题-高中通用技术Word版含解析docx、浙江省普通高中2022-2023学年7月学业水平考试技术试题-高中通用技术Word版无答案docx等2份试卷配套教学资源,其中试卷共15页, 欢迎下载使用。

      资料下载及使用帮助
      版权申诉
      • 1.电子资料成功下载后不支持退换,如发现资料有内容错误问题请联系客服,如若属实,我们会补偿您的损失
      • 2.压缩包下载后请先用软件解压,再使用对应软件打开;软件版本较低时请及时更新
      • 3.资料下载成功后可在60天以内免费重复下载
      版权申诉
      若您为此资料的原创作者,认为该资料内容侵犯了您的知识产权,请扫码添加我们的相关工作人员,我们尽可能的保护您的合法权益。
      入驻教习网,可获得资源免费推广曝光,还可获得多重现金奖励,申请 精品资源制作, 工作室入驻。
      版权申诉二维码
      欢迎来到教习网
      • 900万优选资源,让备课更轻松
      • 600万优选试题,支持自由组卷
      • 高质量可编辑,日均更新2000+
      • 百万教师选择,专业更值得信赖
      微信扫码注册
      手机号注册
      手机号码

      手机号格式错误

      手机验证码 获取验证码 获取验证码

      手机验证码已经成功发送,5分钟内有效

      设置密码

      6-20个字符,数字、字母或符号

      注册即视为同意教习网「注册协议」「隐私条款」
      QQ注册
      手机号注册
      微信注册

      注册成功

      返回
      顶部
      学业水平 高考一轮 高考二轮 高考真题 精选专题 初中月考 教师福利
      添加客服微信 获取1对1服务
      微信扫描添加客服
      Baidu
      map