





湖北省武汉市问津联盟2025-2026学年高二上学期10月联考-语文试题(含答案)
展开 这是一份湖北省武汉市问津联盟2025-2026学年高二上学期10月联考-语文试题(含答案),文件包含语文试题docx、语文答案pdf等2份试卷配套教学资源,其中试卷共33页, 欢迎下载使用。
考试时间:2025年10月14日上午9:00-11:30 试卷满分:150分
一、阅读(72分)
(一)阅读I(本题共5小题,19分)
阅读下面的文字,完成小题。
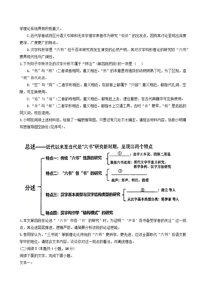
近代以来以至当代,是“六书”研究的新时期。称其为“新时期”,大概有这样几个方面的理由:一是这个时期的“六书”理论研究,受到了西方语言学理论的影响和冲击,具有新的时代气息;二是研究思想活跃,研究方法多样,可谓“百家争鸣”,“百花齐放”;三是有着多种角度和多种方位,可谓别开生面,生机勃勃;四是研究队伍和研究成果具有自己的特点,可谓专家众多,著作丰硕,观点新颖。
这个时期,仅从下述等方面的研究,可以见其所具有之特点。
传统“六书”性质的研究。“六书”为何?是造字法,造字法与用字法的混合,还是其他?既是“六书”性质传统的研究内容,也是本时期学者们关注的热点。学者们仍有坚持“六书”为“造字之本”者,如章太炎及其弟子黄侃、沈兼士,还有马叙伦、吕思勉等等;有继续“四体二用”说的研究者如王力、姚孝遂、蒋善国等等;还有对其进行现代文字学意义上的研究和当作教学条例、识字方法研究的,前者如詹鄞鑫、
李恩江、殷寄明等,后者如陈振寰、于长河、伍华等。前二者仍是学者们对于“六书”性质的基本看法。总而观之,参与研究的有老一代的文字学大家,也有新出的文字学者。他们的见解,自成其说,颇有益于现代文字学理论系统的完善。
对“六书”各“书”的研究也是该时期的一个特色。其中形声、转注和假借的研究,倾注了不少文字学家的热情。在对“六书”进行总体分类上除“四体二用”说之外还有将“六书”分为“形系”和“声系”或“尚形”和“尚声”的。“形系”或“尚形”包括象形、指事和会意;“声系”或“尚声”包括形声、转注和假借。近代以来,“声系”各书备受学者的关注,究其原因有二:其一,汉字本为表意制文字,形义密合,义较明显,故见形知义易;而声系文字以声表义,义较隐晦,故因声求义难。加之转注是一种再生性或改造式的造字方法,假借借音托事不产生新字,它们本身自有其造字表义的规律。凡此种种,引起关注和研究,故为必然。其二,形声字是汉字的基本形式,不仅数量多而且在创制汉字上包括了全部“六书”;转注假借因其造字的特殊性,是否为造字法,从东汉至今,仍众说纷纭,莫衷一是,也理所当然为研究之重点。对这三书的研究,可谓百家争鸣,丰富多彩。形声字的研究,有形声字及其性质和作用方面的,有结构方面的,有形符声符功能方面的;此外,还有来源和产生途径方面的等等。转注方面的研究,对何为转注,解释特多,“几乎所有可能想到的解释都已经有人提出过了”。还有对转注产生的方法、结果、范围等等的研究。把转注解释为新字孳生的途径是多数人的共同点。然而,有学者认为研究新字如何孳生,“完全可以抛开转注问题不管,把二者纠缠在一起,只有坏处没有好处”。并且还指出“我们应该把转注问题看作文字学史上已经过时的东西,完全没有必要再去为它花费精力”。正是此种观点的影响,詹鄞鑫“新六书”中就没有转注和假借。假借的研究主要在假借和引申的分合上。对于这个问题的研究症结在于由引申和由借字表音引起的一字多义现象的难以区分上。因而,学者们于假借之论,既有维护许慎之说者,又有持假借为用字之法和持假借、通假二者兼容之说者。然而,讨论的深度和广度与古之学者相比,更深入而广阔,呈现一种新的特色。这是因为就语言现象的语义引申和文字现象的无本字借字表音说,是应该进行区分的,这可能也正是学者们研究假借的出发点。
汉字基本类型与汉字结构类型的研究。这是一种比较彻底地否定“六书”的研究。随着历史的不断前进,这种研究不断出新。唐兰首提“三书说”,即“象形文字”“象意文字”“形声文字”;继之而出者为陈梦家的“三书说”,即“象形”“假借”“形声”;裘锡圭也提“表意字”“假借字”和“形声字”三类。裘氏对前两家的“三书说”作了评判:“唐先生批判六书说,对文字学的发展起了促进作用,但是他的三书说却没有多少价值。”“陈氏的三书说基本上是合理的,只是象形应该改为象意(指用意符造字)。”刘又辛也提出了“三书说”:一是表形字,第二种是假借字,第三种是形声字。他说,陈梦家的三书说“同我的三书说相同”。“陈先生从甲骨文的发展得出了这个结论,我是从比较文字学的角度得出了相同的结论。”“我的三书说同汉字发展三阶段的假说相联系,陈先生则认为甲骨文字已经定型,三千年来的汉字没有本质的变化。这是二者的大不相同处。”综观这几家对于汉字进行的类型划分,之所以见仁见智,难归于一,主要原因在于分类标准不一。唐兰的分类是从结构类型着眼的,“假借”则非为结构问题,故不在三书之列;陈梦家等人是从汉字基本类型分类的,故可融汉字形体结构类型和用字规则(表达类型)于一炉。
另外,对于指事的处理也欠妥当。事实上,指事字尽管数量少但它属于一个独立的类型,既不属于会意形声,象形也难以包容。“三书说”之外,汉字结构类型的分类还有诸多观点。他们有从传统角度,有从现代构形学角度或广义或狭义地论述对汉字形体结构类型的看法。其中颇具典型意义者为“新六书说”,提出者为詹鄞鑫。他将汉字结构类型分为六类:象形、指事、象事、会意、形声、变体。他认为,“比传统六书说更加明确;既吸收了三书理论的成果,又尽量避免三书系统层次太多的繁琐,而且最大限度地减少了不能纳入三书系统的例外特殊结构汉字”。
关于汉字构形学“结构模式”的研究。在汉字构形学理论中,“六书”应该是其理论的核心与基石,因而,如果说汉字构形学是较之“六书”更具现代特征和更为广阔地对汉字构形理论的研究,那么,它也是“六书”经历千百年研究而发生演变的必然结果。在汉字构形的研究上,对汉字做整体的研究,亦即完全切合各个阶段各种形制的汉字的新的途径,学者们进行了不懈的探索。如王贵元通过对“构形要素”“构形层次——结构纵向分析”“组合模式——结构横向分析”等的研究,建立起一套“构形系统”理论;王宁对“汉字学和汉字构形学”“构形与构意”“汉字的书写元素和构形元素”“平面结构与层次结构”“构件在组合中的功能”“结构模式”“汉字的构形属性”等等的研究,既丰富了汉字构形学理论,又弘扬了汉字构形学科的普及性与实践性。
(节选自韩伟《“六书”研究的历史演变》,有删减)
1.下列对原文相关内容理解和分析,不正确的一项是 ( )
A.近代以来,“六书”研究进入新时期,其研究思想活跃,研究方法多样,研究角度多元,研究专家众多,研究成果独特。
B.学者们对“六书”性质研究有“造字之本”“四体二用”等多种观点,他们的见解对完善现代文字学理论系统具有积极意义。
C.近代学者或将区分语义引申和无本字借字表音作为研究“假借”的出发点,因而其讨论呈现出深度更深、广度更广的特点。
D.汉字构形学是“六书”经千百年研究而发生演变的必然产物,其对汉字构形理论的研究较“六书”更具现代性与广阔性。
2.下列句子中所涉及的汉字分析不属于“转注”(第四自然段)的一项是 ( )
A.“然”与“燃”:二者读音相同,意义相近。“然”的本意是将猎获的动物烤熟了吃,为了区别,造“燃”指代此意。
B.“空”与“窍”:二者字形相近,意义相近。在部首上都属于“穴部”意义相近,都指代孔洞、空隙,可互换使用。
C.“追”与“逐”:二者韵母相同,意义相近。都有赶上去、逮住意思,在古代典籍中可互换使用。
D.“舟”与“船”:二者字形相近,意义相近。都指水上交通工具,古时“舟”更早,“船”是后起的同义词,现在混用。
3.小明在阅读上述材料后,绘制了一幅思维导图,只是还有几处不太确定。请结合材料内容,协助小明填写思维导图空缺处(见序号)。
4.本文第四段在论述“‘六书’中各‘书’的研究”时,为证明“‘声系’各书备受学者的关注”这一观点,其论述层层推进,逻辑严密。请简要分析该段的论证思路。
5.有同学认为,“三书说”等新理论比传统的“六书”更科学、更先进,应该全面取代“六书”在语文教学中的地位。请结合文本内容,谈谈你对这一观点的看法,并阐述理由。
(二)阅读Ⅱ(本题共4小题,16分)
阅读下面的文字,完成下面小题。
文本一:
长安的荔枝(节选)
马伯庸
当那个消息传到上林署时,李善德还在外头看房。
看着这座雅致小院,李善德的嘴角不期然地翘起来。他已能想象到了八月休沐之日,在院子里铺开一张茵毯,毯角用新丰酒的坛子压住。夫人和女儿端出刚蒸的重阳米锦糕,浇上一勺浓浓的蔗浆,一家人且吃且赏桂,何等惬意!
“就定下这一座好了。”他缓缓吐出一口气,对牙人说。
一桩买卖落定,牙人喜孜孜地出去。过不多时,一个灰袍和尚进了院子,笑嘻嘻地先合掌诵声佛号,然后从袖子里取出两份香积钱契,口称功德。
(a)李善德伸手接过,只觉得两张麻纸重逾千斤,两撇斑白胡须抖了一抖。
他只是一个从九品下的小官,想要拿下这座宅子,除了罄尽自家多年积蓄之外,说不得要借贷。京中除了两市的柜坊之外,要属几座大伽蓝的放贷最为便捷,谓之“香积钱”——当然,佛法不可沾染铜臭,所以这香积钱的本金唤做“功德”,利息唤做“福报”。
“恭喜监事莺迁仁里,安宅京室。”牙人躬身道贺。
一股淡淡的喜悦,像古井里莫名泛起的小水泡,在李善德心中咕嘟咕嘟地浮起来。二十八年了,他终干在长安城有了一席之地,一家人可以高枕无忧了。(b) 庭中桂树仿佛提前开放了一般,香馥浓郁之味, 扑鼻而来,浸沁全身。
一阵报时的鼓声从远处传来,李善德猛然惊醒过来。他今日是告了半天假来的,还得赶回衙署去应卯。于是他告别牙人,匆匆朝着皇城方向走去。
李善德抵达皇城之后,直奔上林署公廨而去。那里位于皇城东南角的背阴之处。地势低洼,一下雨便会积起水来,所以公廨常年散发着一股霉味,窗纸与屏风上总带着一块块斑渍。
此时已近午时,一群同僚正在廊下吧唧吧唧地会食。他们见到李善德,都纷纷搁下筷子,热情地拱手为礼。李善德有点惊讶,这些家伙什么时候变得如此多礼了?他正迷惑不解,却见到上林署令招招手,示意自己坐到旁边来。
刘署令是个大胖子,平日里只对上峰客气,对下属从来不假颜色。
刘署令笑眯眯道:“监事且吃,有桩好事,边吃边说与你听。”李善德有心先问,可耐不住腹中饥饿,这样的菜色,平日也是极难得才吃到的。他先夹起一片鱼鲶,蘸了蘸金齑,放入口中,忍不住眯起眼睛。
刘署令又端来一杯葡萄酒。李善德心里高兴,长袖一摆,一饮而尽。他酒量其实一般,一杯下肚,己
有点醺醺然。这时刘署令从苇席下取出一轴文牒:“也不是甚么大事,内廷要采办些荔枝煎,此事非让老李你来勾当不可。”
上林署的日常工作,本就是给朝廷供应各种果品蔬菜。李善德把嘴里的一块肥腻羊尾吞下去,用面饼擦了擦嘴边油渍,忙不迭把文牒接过去看。
原来这公文是内廷发来的一份空白敕牒,说欲置荔枝使一员,采办岭南特贡荔枝煎十斤,着人勾当差
遣,名字还空着。李善德一看到“敕令”二字,眉头一挑,这意味是圣人直接下的指示,既喜且疑:“这是让下官勾当此事?”
“适才你不在,大家商议了一番,都觉得老李你老成持重,最适合来做这个使职。”刘署令回答。
“轰”的一声,酒意霎时涌上李善德的脑袋,(c)面色醇红透底,连手都开始哆嗦了。
这些使职都是临时差遣,不入正式官序,可因为是给圣人直接办事,下面无不凛然遵从。其中油水之丰润,不言而喻。像卫国公杨国忠,身上足足兼着四十多个使职,可以说是荷国之重。所以一旦有差遣发派下来,往往官吏们会抢破了头。
李善德带着醉意的脑子飞速地运转着,比价、采买、转运、入库,哪个环节都有一笔额外进账,如果胆子大一点的话,一次把香积贷还清了也不是没可能。
从这一刻起,李善德便是圣人指派的荔枝使,可谓一步登天。
下午未正时分,李善德的酒劲已消散了不少,意识到这件事颇有蹊跷。这么大便宜,别人凭什么白白给你?
想到这里,他急忙展开敕牒,去查看程限。但出乎意料的是,这份文牒上的程限是天宝十四载六月一日,距今还有将近四个月时间。不算宽松,但也不是很紧。
在鼓声之中,他离开皇城,沿着大路朝自家赶去。
他矜持地昂起下巴,迈开步子,却不防被一条深深的车辙印绊到,整个人啪叽一下摔在地上。李善德狼狈地爬起来,发现连黑幞头都摔在了地上,同时掉出来的还有那张文牒与一张纸片。
李善德拿起来一看,这纸片只有半个指甲盖大,和敕牒用纸一样是黄藤质地,上头写了个“煎”字。
不过按说贴黄之后,需要押缝钤印,以示不是私改,怎么这张贴黄上没有印章痕迹呢?李善德想到这里,不免好奇地看了一眼,被“煎”字遮掩的到底是个什么字?
可这一眼看去,他却如被雷磔,那居然是个“鲜”字!
“荔枝鲜”和“荔枝煎”只有一字之差,性质可不啻天壤。
(d)他整个人僵俯在原地,只有下巴的斑白胡须猛烈地抖动起来。
荔枝三日便会变质,就算有日行千里的龙驹,也绝无可能从五千里外的岭南把新鲜荔枝运到长安。所以荔枝使这个差遣,是注定办不成的,它不是什么肥差,而是一道催命符,每一个衙署都避之不及。
他失魂落魄地呆到了午后,终于还是起了身,把头发简单地梳拢了一下,摇摇摆摆地走出上林署。很多同僚都看到他,可没人凑过来,只是远远窃窃私语,如同看一个死囚犯。
文本二:
打破与重构:新历史主义视角下的《长安的荔枝》(节选)
李林姝
马伯庸说:“历史当中的大小不是割裂的,而是一个有机体,我们只有看到历史当中的‘小’,回过头才能感受到历史中‘大’的时代变迁所代表的时代意义。”
荔枝“一日色变,二日香变,三日味变”。山水迢迢,贵妃诞辰之前将荔枝运到长安是长安小吏李善德的任务,为了家人他不得不放手一搏。一路上风风雨雨,他见到世情百态,也碰到了真心好友。历尽千帆初心未改,李善德翻过了这个任务的一座又一座大山,最后止步于功名利禄之前,在乱世之中得以保全自身。
整部小说贯彻了马伯庸在创作中所坚持的“历史真实”和“历史逻辑”这两个原则。他在创作中尊重历史事实,不去改变历史的基本走向和重大事件,使读者能够感受到历史的厚重感和真实感,又在保持真实性的基础上通过逻辑推理和合理想象,为历史事件提供新的解释视角,揭示历史的内在规律和多种可能性。历史当然不只是由王朝更替、战争兴废这些大事件组成的,更是由无数个李善德这样的小人物支撑起了社会的运转。
(论文发表于2025年1月,有删改)
6.下列对文本相关内容和艺术特色的分析鉴赏,不正确的一项是 ( )
A.小说节选以唐朝为历史舞台,将历史与现实相融合,加以文学想象,展现了主人公李善德艰难的生活处境和当时复杂的社会体系与官场生态。
B.“一股淡淡的喜悦,像古井里莫名泛起的小水泡”,形象的比喻写出了李善德购宅后“在长安城有了一席之地”的满足感和对未来生活的憧憬。
C.对上林署公廨的环境描写,从地理位置到环境陈设,既表现李善德在皇宫的地位低下,同时也为下文同僚将“荔枝使”差事推给他埋下伏笔。
D.文中对刘署令的一系列描写,如“笑眯眯”“端来一杯葡萄酒”“从苇席下取出一轴文牒”,逐步展现了其热情友善外表下精心设局的真实面目。
7.下列对文中画横线处人物心理的解读,正确的一项是 ( )
A.a处“重逾千斤”表明香积钱极为难得,“胡须抖了一抖”体现他难以抑制的喜悦。
B.b处他因在京城买了房,内心满足又自豪,于是闻着开放的桂树也更加香馥浓郁。
C.c处接到“圣人直接差遣”的敕牒,他首先感到的是自己能力不足的惶恐与不安。
D.d处“肥差”的真相出乎意料,他从美梦中惊醒,内心充满了震惊、恐惧与绝望。
8.小说中强烈“反差”使故事扣人心弦。请找出文中一处形成鲜明对比的情节或细节,并结合文本具体分析其表达效果。
9.文本二认为,马伯庸的创作善于在真实的历史细节中,融入合理的文学虚构,并借小人物故事反映大时代风貌。结合文本一的具体内容,谈谈《长安的荔枝》是如何实践这一创作理念的。
(三)阅读Ⅲ(本题共5小题,22分)
阅读下面的文言文,完成下面小题。
材料一:
庄子者,蒙人也,名周。周尝为蒙漆园吏,与梁惠王、齐宣王同时。其学无所不窥,然其要本归于老子之言。故其著书十余万言,大抵率寓言也。作《渔父》《盗跖》《肤箧》,以诋訾①孔子之徒,以明老子之术。《畏累虚》《亢桑子》之属,皆空语无事实。然善属书离辞指事类情用剽剥儒墨虽当世宿学不能自解免也。其言洗洋②自恣以适己,故自王公大人不能器之。
楚威王闻庄周贤,使使厚币迎之,许以为相。庄周笑谓楚使者曰:“千金,重利;卿相,尊位也。子独不见郊祭之牺牛乎?养食之数岁,衣以文绣,以入大庙。当是之时,虽欲为孤豚,岂可得乎?子亟去,无污我。我宁游戏污渎③之中自快,无为有国者所羁,终身不仕,以快吾志焉。”
(节选自司马迁《史记·庄周列传》)
材料二:
谨按《史记》,庄子与梁惠王、齐宣王同时,其学无所不窥,然要本归于老子之言。故其著书十余万言,大抵率寓言也。作《渔父》《盗跖》《肤箧》,以诋訾孔子之徒,以明老子之术。此知庄子之粗者。余以为庄子盖助孔子者,要不可以为法耳。楚公子微服出亡,而门者难之。其仆操棰而骂曰:“隶也不力。”门者出之。事固有倒行而逆施者。以仆为不爱公子,则不可;以为事公子之法,亦不可。故庄子之言,皆实予而文不予,阳挤而阴助之,其正言盖无几。至于诋訾孔子,未尝不微见其意。其论天下道术,自墨翟、禽滑厘、彭蒙、慎到、田骈、关尹、老聃之徒,以至于其身,皆以为一家,而孔子不与,其尊之也至矣。
(节选自苏轼《庄子祠堂记》)
材料三:
惠子谓庄子曰:“魏王贻我大瓢之种,我树之成而实五石,以盛水浆,其坚不能自举也。剖之以为瓢,则瓠落无所容。非不喝然大也,吾为其无用而培之。”庄子曰:“夫子固拙于用大矣。宋人有善为不龟手之药者,世世以癖觥为事。客闻之,请买其方百金。聚族而谋之曰:‘我世世为洋游觥,不过数金,今一朝而鬻技百金,请与之。’客得之,以说吴王,越有难,吴王使之将。冬,与越人水战,大败越人,裂地而封之。能不龟手一也,或以封,或不免于浒癖觥,则所用之异也。今子有五石之瓠,何不虑以为大樽而浮乎江湖,而忧其瓠落无所容?则夫子犹有蓬之心也夫!”
(节选自《庄子·逍遥游》)
【注】①诋訾:通过言辞进行毁谤与非议。②洗洋:指水无涯际貌,亦比喻言辞或文章恣肆放纵。③污渎:浅而小的水沟。
10.材料三画波浪线的部分有三处需要断句,请用铅笔将答题卡上相应位置的答案标号涂黑。
然善属书A离辞B指事C类情D用剽剥儒E墨F虽当世宿学G不能H自解免也
11.下列对材料中加点词语及相关内容解说,不正确的一项是 ( )
A.“不能器之”的“器”,意为“重视”,与《老子》“蜒填以为器”中的“器”,两者意义和用法都不相同。
B.“门者出之”的“出”,意为“使……出去”,与《兼爱》“故亏父而自利”中的“亏”,两者用法相同。
C.“其坚不能自举”的“坚”,意为“坚固的程度”,与《师说》“小学而大遗”中的“小”,两者用法不相同。
D.“宋人有善为不龟手之药者”与《劝学》中“蚓无爪牙之利”两句的句式结构一致。
12.下列对材料有关内容的概述,不正确的一项是 ( )
A.材料一中,司马迁在《史记》中评价庄周著书诋訾孔子之徒,其《畏累虚》《亢桑子》等篇虽属空言,却系统阐述了老子的学术思想。
B.材料一中,面对楚王重礼聘相,庄周却以祭祀牺牛为喻婉拒,这与他材料三中“虑以为大樽而浮乎江湖”的处世哲学形成了鲜明对比。
C.材料二中,苏轼读《庄子》而叹“得其心”,认为庄子对孔子实是“阳挤而阴助之”,这一见解揭示了庄子与儒家思想之间的复杂关系。
D.材料三中,惠子“以盛水浆,其坚不能自举”的判断,体现了其对器物实用性的固守;而庄子则主张超越功利,发掘事物的“大用”。
13.把材料中画横线的句子翻译成现代汉语。
(1)千金,重利;卿相,尊位也。子独不见郊祭之牺牛乎?
(2)故庄子之言,皆实予而文不予,阳挤而阴助之,其正言盖无几。
14.阅读材料一与材料三,完成下表,说明司马迁对《庄子》的评价及其在材料三中的体现。
(四)阅读IV(本题共2小题,9分)
阅读下面这首唐诗,完成下面小题。
金陵酒肆留别
(唐)李白
风吹柳花满店香,吴姬压酒①劝客尝。
金陵子弟来相送,欲行不行各尽觞②。
请君试问东流水,别意与之谁短长?
【注】①压酒:压糟取酒。古时新酒酿熟,临饮时方压糟取用。②尽觞:喝尽杯中的酒。觞,酒杯。
15.下列对这首诗的理解和赏析,不正确的一项是 ( )
A.首句中的“香”字意蕴丰富,一语双关,既暗示了柳花的清香,又点明了酒的醇香,还烘托了金陵子弟相送时热烈温馨的气氛。
B.第四句中,“欲行不行”四字,直白如话却极富表现力,诗人用“欲行”与“不行”两词,巧妙表达了主客送别时的矛盾与挣扎。
C.前四句以乐写哀,在春光烂漫、酒店欢宴、友人聚集的热闹中愈见愁苦,这与“浔阳江头夜送客,枫叶荻花秋瑟瑟”异曲同工。
D.全诗语言明快流畅,情感饱满酣畅,在看似平白的叙述中蕴含着深长的韵味,充分体现了李白诗歌清新俊逸、自然天成的风格。
16.本诗结尾两句与《将进酒》开篇两句同写“流水”,意趣各异。请赏析李白如何运用同一意象,抒发两种截然不同的情感,并简析其效果。
(五)名篇名句默写(本题共1小题,6分)
17.补写出下列句子中的空缺部分。
(1)在《《论语〉十二章》中,孔子认为君子应当“ ”,并且在言行之外,还要做到”,方可谓之好学。
(2)在《谏太宗十思疏》中,魏征用“有善始者实繁,能克终者盖寡”来劝诫唐太宗为政做事要善始善终,这和《老子四章》中“ , _”的论断一致。
(3)与图中内容相契合的古诗文名句,可以是:“ , ”。
二、语言文字运用(本题共5小题,18分)
阅读下面的文字,完成各题。
今年是世界反法西斯战争胜利80周年,也是联合国成立80周年。回首(a)继 往,我们可以得出一些宝贵启示(b): 和平与发展是各国人民最热切的共同期盼,团结合作是人类进步最强大的力量源泉,公平正义是国际社会最重要的价值追求。
当前世界进入新的动荡变革期,单边主义、冷战思维 ( 甲 ) _,国际规则秩序受到严重冲击,国际体系屡遭破坏,(c)人类再一次来到何去何从的十字路口。凡天下有识之士都不禁要问:(I)面对诸如人道主义灾难的种种不堪,难道可以对那些公然践踏公平正义的暴行视而不见、听之任之?(Ⅱ)对一些毫无底线的霸道霸凌行径,难道应该因慑于强权而保持沉默、逆来顺受?(Ⅲ)先辈们在建立联合国之初的那一腔热血和执着追求,难道就任其在历史的天空中随风飘散?(IV)
中国人常讲,不忘初心,方得始终。追求和平、进步、发展,就是我们纪念胜利的初心所在,就是我们携手奋斗的使命所在。①虽然我们不能回到过去,②但完全可以创造更好的未来。③在世界变乱交融之际,④我们要共享安全、共筑和平。⑤在全球增长乏力之际,⑥我们要重振合作、谋求共赢。在多元文明激荡之际,我们要倡导对话、 ( 乙 ) 。在新型挑战(d)频出之际,我们要携手应对、共护家园。中国始终是世界和平安全的坚定维护者、全球共同发展的重要推动者、文明交流互鉴的积极践行者、应对全球性挑战的负责任参与者。面向未来,中国愿同各方一道维护联合国宪章宗旨和原则,弘扬多边主义精神,积极落实四大全球倡议,朝着构建人类命运共同体的崇高目标不断迈进。
18.下列选项中正确的一项是 ( )
A.a处“继往”一词书写正确,此处意为继承以往的事业。
B.b处冒号提示下文,对“宝贵启示”进行具体解释说明。
C.c处“十字路口”是借代,以其特征来代替“重大抉择”。
D.d处“频出”的“频”常被误读,其正确读音应是píng。
19.请在文中画横线的“甲”“乙”两处填入恰当成语。
20.在文中第二段插入以下文句,最恰当的位置是 ( )
历经磨难,人类难道不应该更有良知、更加理性地善待彼此、和平共处?
A.I处B.Ⅱ处C.Ⅲ处D.IV处
21.文中第三段画波浪线处有两处表述不当,请指出序号并做修改,使语言表达准确流畅,逻辑严密。
22.以上材料选自总理在联合国大会上的讲话稿,作为一名小记者,小华将针对讲话稿对总理展开采访。请结合文中各段落内容,帮他拟写三个问题,明确采访思路,每条不超过35个字。
三、作文(60分)
23.阅读下面的材料,根据要求写作。
君子无终食①之间违仁,造次②必于是,颠沛③必于是。——《论语·里仁》
夫仁者,己欲立而立人,己欲达而达人。——《论语·雍也》
士不可以不弘毅,任重而道远。仁以为己任,不亦重乎?死而后已,不亦远乎?——《论语·泰伯》
【注】①终食:吃一顿饭的时间,比喻极短时刻;②造次:仓促匆忙;③颠沛:流离困顿。
以上三则名句,揭示了“仁”的三重境界。作为新时代青年,你对此有何感悟、思考与展望?
要求:选准角度,确定立意,明确文体,自拟标题;不要套作,不得抄袭;不得泄露个人信息;不少于800字。
评价维度
材料一:司马迁的评价要
点
材料三:《五石之弧》的具体表现
思想与内容
①
通过“五石之瓠”与“不龟手之药”这两个寓言故事,阐发顺应自然、无用之用的道家思想。
②
善于“指事类情”(通过事例类比情理)
说理方式
语言风格
③
“何不虑以为大樽而浮乎江湖”等语句。想象奇崛,洒脱不羁,正是此风格生动体现。
相关试卷
这是一份湖北省武汉市问津联盟2025-2026学年高二上学期10月联考-语文试题(含答案),文件包含语文试题docx、语文答案pdf等2份试卷配套教学资源,其中试卷共33页, 欢迎下载使用。
这是一份湖北省武汉市问津联盟2025-2026学年高二上学期10月月考语文试题,共10页。
这是一份湖北省武汉市问津教育联合体联考2025-2026学年高二上学期10月月考语文试卷,共38页。试卷主要包含了阅读,语言文字运用,作文等内容,欢迎下载使用。
相关试卷 更多
- 1.电子资料成功下载后不支持退换,如发现资料有内容错误问题请联系客服,如若属实,我们会补偿您的损失
- 2.压缩包下载后请先用软件解压,再使用对应软件打开;软件版本较低时请及时更新
- 3.资料下载成功后可在60天以内免费重复下载
免费领取教师福利 




.png)




