搜索
      上传资料 赚现金

      四川省眉山市彭山区第一中学2025-2026学年高一上学期10月月考历史试题(含答案)

      • 41.45 KB
      • 2025-10-26 21:47:48
      • 31
      • 0
      • 教习网2771476
      加入资料篮
      立即下载
      四川省眉山市彭山区第一中学2025-2026学年高一上学期10月月考历史试题(含答案)第1页
      高清全屏预览
      1/8
      四川省眉山市彭山区第一中学2025-2026学年高一上学期10月月考历史试题(含答案)第2页
      高清全屏预览
      2/8
      四川省眉山市彭山区第一中学2025-2026学年高一上学期10月月考历史试题(含答案)第3页
      高清全屏预览
      3/8
      还剩5页未读, 继续阅读

      四川省眉山市彭山区第一中学2025-2026学年高一上学期10月月考历史试题(含答案)

      展开

      这是一份四川省眉山市彭山区第一中学2025-2026学年高一上学期10月月考历史试题(含答案),共8页。试卷主要包含了10等内容,欢迎下载使用。
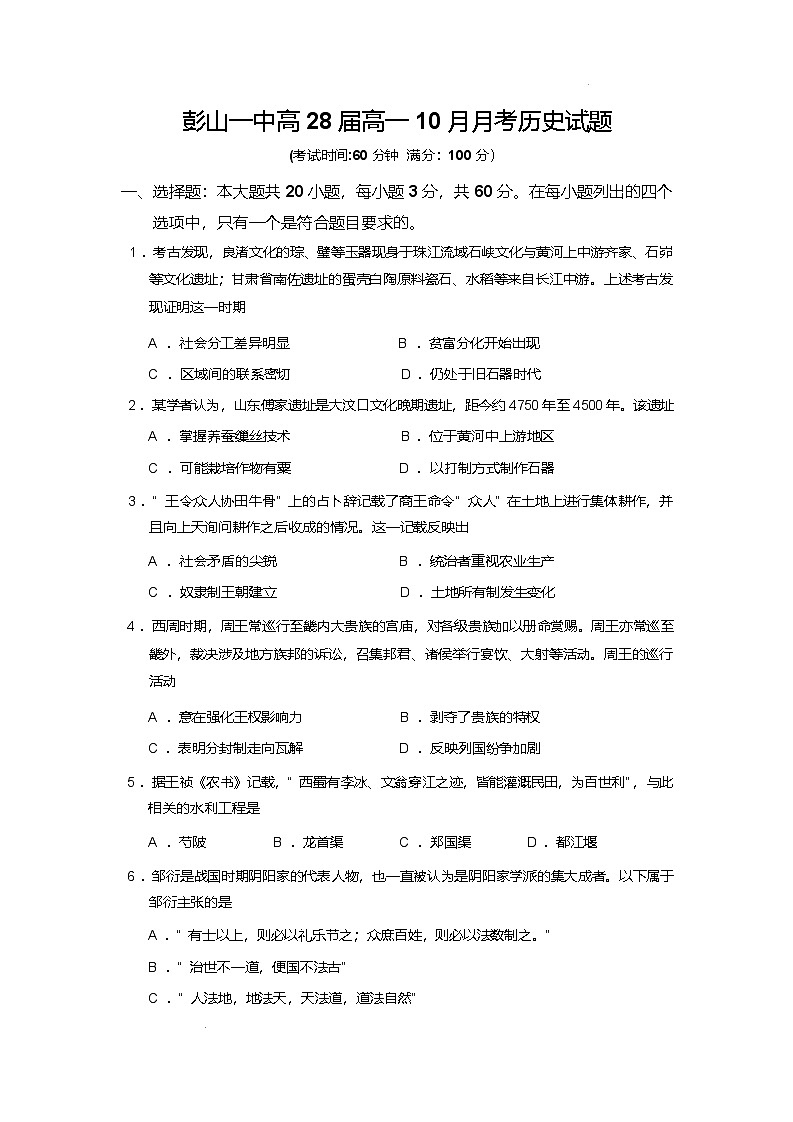
      (考试时间:60 分钟 满分:100 分)
      一、选择题:本大题共 20 小题,每小题 3 分,共 60 分。在每小题列出的四个 选项中,只有一个是符合题目要求的。
      1 .考古发现,良渚文化的琮、璧等玉器现身于珠江流域石峡文化与黄河上中游齐家、石峁 等文化遗址;甘肃省南佐遗址的蛋壳白陶原料瓷石、水稻等来自长江中游。上述考古发 现证明这一时期
      A .社会分工差异明显 B .贫富分化开始出现
      C .区域间的联系密切 D .仍处于旧石器时代
      2 .某学者认为,山东傅家遗址是大汶口文化晚期遗址,距今约 4750 年至 4500 年。该遗址
      A .掌握养蚕缫丝技术 B .位于黄河中上游地区
      C .可能栽培作物有粟 D . 以打制方式制作石器
      3 .“ 王令众人协田牛骨” 上的占卜辞记载了商王命令 “ 众人” 在土地上进行集体耕作,并 且向上天询问耕作之后收成的情况。这一记载反映出
      A .社会矛盾的尖锐 B .统治者重视农业生产
      C .奴隶制王朝建立 D .土地所有制发生变化
      4 .西周时期,周王常巡行至畿内大贵族的宫庙,对各级贵族加以册命赏赐。周王亦常巡至 畿外,裁决涉及地方族邦的诉讼,召集邦君、诸侯举行宴饮、大射等活动。周王的巡行 活动
      A .意在强化王权影响力 B .剥夺了贵族的特权
      C .表明分封制走向瓦解 D .反映列国纷争加剧
      5 .据王祯《农书》记载,“ 西蜀有李冰、文翁穿江之迹,皆能灌溉民田,为百世利” ,与此 相关的水利工程是
      A .芍陂 B .龙首渠 C .郑国渠 D .都江堰
      6 .邹衍是战国时期阴阳家的代表人物,也一直被认为是阴阳家学派的集大成者。以下属于 邹衍主张的是
      A .“ 有士以上,则必以礼乐节之;众庶百姓,则必以法数制之。”
      B .“ 治世不一道,便国不法古”
      C .“ 人法地,地法天,天法道,道法自然”
      D .“ 比相生而间相胜”
      7 .“ 故以刑治则民威,民威则无奸,无奸则民安其所乐。以义教则民纵,民纵则乱,乱则 民伤其所恶” 该主张最可能来自于
      A .儒家 B .道家 C .法家 D .墨家
      8 .秦朝建立后,始皇颁行币制之诏:专行国家铸币,禁绝郡县与私铸;法定币材唯金与铜, 金为上币,铜钱为下币;废黜六国行用之布币、刀币、蚁鼻钱等,龟贝、珠玉、银锡之 属不得复为币。秦朝采取的这一举措( )
      A .构建了完整的货币体系 B .揭示了货币多元的弊端
      C .适应了统一国家的发展 D .消除了区域间经济差距
      9 .有学者在论及秦朝中枢权力结构时指出:丞相虽位高,然权反不若位卑的御史大夫;太 尉职掌军事,然有其官而无实任之人;博士虽无定职,却常预朝议。诸官职权交织,相 互维系。该学者意在强调,秦朝( )
      A .官僚政治体系已然完善 B . 中枢体制存在职权交叉
      C .治国理念强调儒法并用 D .制度设计注重强化君权
      10 .西汉初立,国家府库空虚至极。统治者让士兵复员归乡,按照功劳大小分配耕地和住 宅,享受免除徭役的待遇;恢复因饥饿沦为奴婢者的庶人身份,还对农民减轻田租。上 述举措
      A .化解了诸侯王国威胁 B .沿袭了秦朝的统治政策
      C .有利于社会经济恢复 D .加强国家对经济的管控
      11 .有学者指出,汉初功臣将相、谋臣名士多秉持 “ 保身重生” 思想,一时蔚为风尚。如 著名大儒贾谊在《吊屈原赋》中认为屈原应该像凤凰一样远离污浊之地,以身殉国的做 法不可取。这一风尚( )
      A .深受汉初黄老无为思想的影响 B .反映出汉朝中央财政的困局
      C .表明当时文化政策的兼收并蓄 D .根源于统治者注重基层教化
      12 .东汉和帝 10 岁即位,窦太后临朝,“ 窦氏父子兄弟并居列位,充满朝廷”。后和帝与窦 氏生隙,于 92 年借宦官郑众掌控的部分禁军诛灭窦氏,郑众因功封侯并开始参与朝政。 这表明当时( )
      A .社会经济趋向繁荣 B .豪强地主势力渐衰
      C .政权更迭愈发频繁 D .外戚宦官专权初显
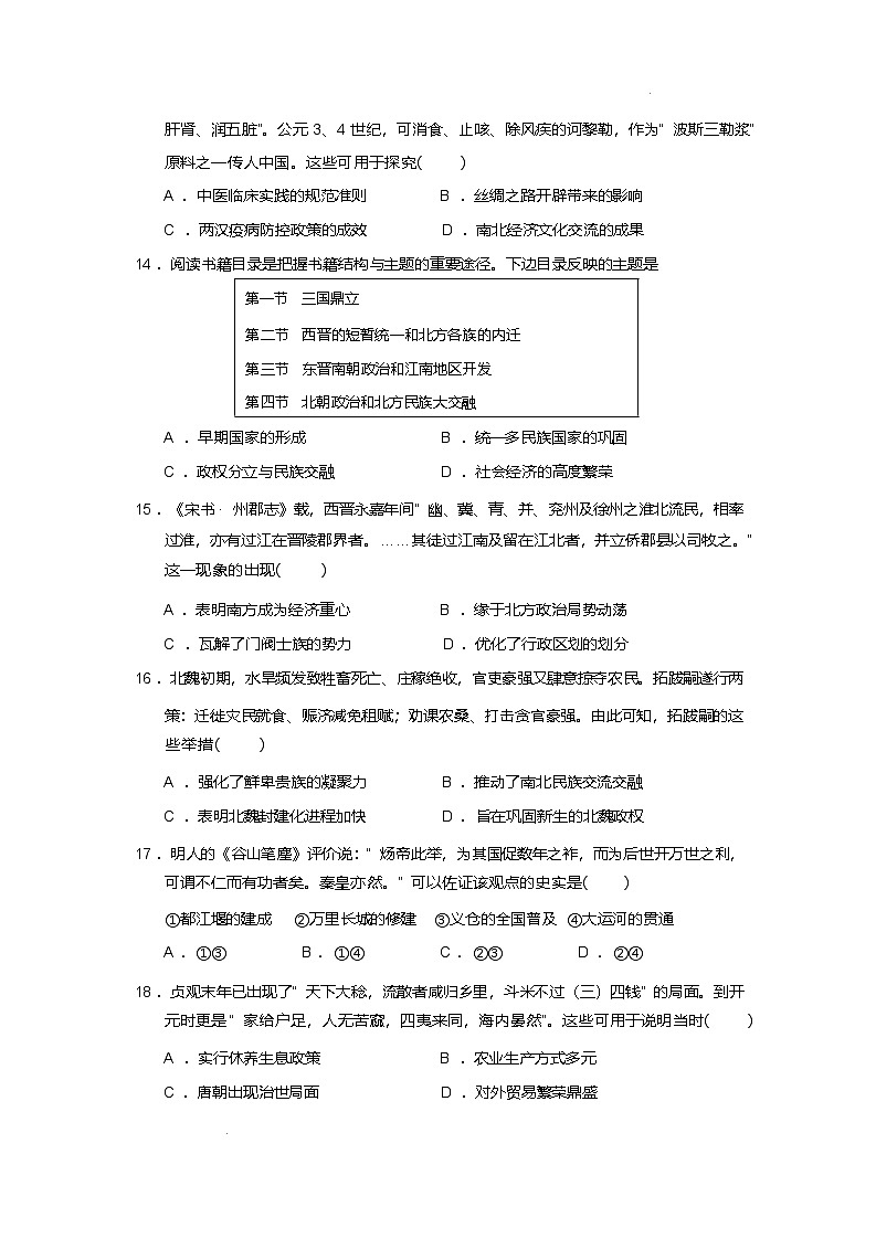
      13 .《神农本草经》中记载胡桃仁为 “ 润肺补肾、强筋健骨” 的良药;收录胡麻,称其 “ 补
      肝肾、润五脏”。公元 3、4 世纪,可消食、止咳、除风疾的诃黎勒,作为“ 波斯三勒浆” 原料之一传人中国。这些可用于探究( )
      A . 中医临床实践的规范准则 B .丝绸之路开辟带来的影响
      C .两汉疫病防控政策的成效 D .南北经济文化交流的成果
      14 .阅读书籍目录是把握书籍结构与主题的重要途径。下边目录反映的主题是
      A .早期国家的形成 B .统一多民族国家的巩固
      C .政权分立与民族交融 D .社会经济的高度繁荣
      15 .《宋书 · 州郡志》载,西晋永嘉年间 “ 幽、冀、青、并、兖州及徐州之淮北流民,相率 过淮,亦有过江在晋陵郡界者。 ……其徒过江南及留在江北者,并立侨郡县以司牧之。” 这一现象的出现( )
      A .表明南方成为经济重心 B .缘于北方政治局势动荡
      C .瓦解了门阀士族的势力 D .优化了行政区划的划分
      16 .北魏初期,水旱频发致牲畜死亡、庄稼绝收,官吏豪强又肆意掠夺农民。拓跋嗣遂行两
      策:迁徙灾民就食、赈济减免租赋;劝课农桑、打击贪官豪强。由此可知,拓跋嗣的这 些举措( )
      A .强化了鲜卑贵族的凝聚力 B .推动了南北民族交流交融
      C .表明北魏封建化进程加快 D . 旨在巩固新生的北魏政权
      17 .明人的《谷山笔麈》评价说:“ 炀帝此举,为其国促数年之祚,而为后世开万世之利, 可谓不仁而有功者矣。秦皇亦然。” 可以佐证该观点的史实是( )
      ①都江堰的建成 ②万里长城的修建 ③义仓的全国普及 ④大运河的贯通
      A . ①③ B . ①④ C . ②③ D . ②④
      18 .贞观末年已出现了“ 天下大稔,流散者咸归乡里,斗米不过(三)四钱” 的局面。到开 元时更是 “ 家给户足,人无苦窳,四夷来同,海内晏然”。这些可用于说明当时( )
      A .实行休养生息政策 B .农业生产方式多元
      C .唐朝出现治世局面 D .对外贸易繁荣鼎盛
      第一节 三国鼎立
      第二节 西晋的短暂统一和北方各族的内迁 第三节 东晋南朝政治和江南地区开发
      第四节 北朝政治和北方民族大交融
      19 .安史之乱后,“ 河南、山东、荆襄、剑南有重兵处,皆厚自奉养,王赋所入无几 ”。德 宗建中年间,中央将以前各地的非法赋敛,包括急备供军、折估、宣索、进奉等予以承认, 同时中央派遣黜陟使,“ 与观察、刺史约百姓丁产,定等级”。这一举措旨在
      A. 限制土地兼并 B. 保障国家财政收入
      C. 削弱藩镇势力 D. 推动小农经济发展
      20 .传统史书多将帝王塑造为 “ 天命所归”“ 威严无上” 的神圣形象。下表为唐代文人在笔 记小说中对唐玄宗感情生活的描写,这说明
      A. 文学叙事有助于丰富历史解释 B. 笔记小说可完整还原历史真实
      C. 非官方记载比正史更接近真相 D. 艺术加工会消减史料核心价值
      二、非选择题:本大题共 3 小题 ,共 40 分。
      21 .阅读材料,完成下列要求。(15 分)
      材料一
      国家出现后,并未立即产生行政区划。周初实行的封建制即封邦建国,形成天下一国一 家三个基本的地域层次。封诸侯时,要举行隆重的授土授民仪式,所以一旦建国之后,此土 此民即与天子无涉。受封诸侯的相应义务只是纳贡、朝觐和助征伐。因此,周代是一个全面 分权的社会,不存在任何形式的行政区划。所谓行政区划,是与中央集权制的国家相联系的, 只有国君将自己所直接掌握的领土进行分层次的区划,采用集权的统治方式,派遣定期撤换 的官员,这样的区划才属行政区划的范畴。因此,春秋初年县的出现才表明行政区划产生, 到秦始皇形成“ 海内为郡县 ”的局面。
      ——摘编自任继愈《中国历代行政区划的变迁》
      材料二
      作品名称
      内容
      《开元天宝遗事》
      玄宗在与心爱之人相处时,会流露出寻常男子对女子的款款爱意
      《猧子乱局》
      玄宗在与亲王下棋快要输掉时,杨贵妃故意将猧子(小狗)扔到 棋盘上打乱棋局,体现了寻常夫妻之间的默契
      《明皇杂录》
      玄宗再次前往华清宫时,“ 四顾凄凉,不觉流涕,左右感动,与之 嘘唏” ,像普通人那样不顾形象和体面痛哭流涕,日思夜想
      秦“ 至其晚节末路,张耳、陈胜连从兵之据,以叩函谷,咸阳遂危。何则?列郡不相亲, 万室不相救也”。因此,刘邦在取得政权以后,大封同姓诸侯王。汉初诸侯国“ 掌治王国 ”
      的权力,在规制上是明确划归诸侯王的 ,“ 金玺盩绶,掌治其国。 ……群卿大夫都官如汉朝”, 其后“ 会孝惠、高后时,天下初定,郡国诸侯各务自拊循其民冶。故除丞相之外,诸侯王可 以自置下属官佐。”
      ——摘编自李禹阶《再论西汉前期诸侯国的历史作用》
      ( 1 )根据材料一 ,概括西周封建制的特点,并结合所学知识分析行政区划在春秋初年出现 的有利条件。( 9 分)
      ( 2 )根据材料二并结合所学知识,简要评价汉初的地方治理制度。( 6 分)
      22 .阅读材料,完成下列要求。(13 分) 材料
      西汉时期的盐铁生产部门由富商垄断,国家用于军备等方面的钱财亏空,为此,桑弘羊 提出一系列国家垄断政策。国家垄断经营的优势在于具有雄厚的资金,同时在技术方面较先 进;可以规模化生产,生产效率较高;还可以在很大程度上增加国家的税收收入。其次,为 了削弱各郡国的财力和实力,桑弘羊提倡各郡国均需要固定地向朝廷上贡,朝廷进行贩运销 售和调剂物资。再次,为了打压商人、增加税收,桑弘羊坚持“ 重商业而抑商人”,向商人 征收财产税。最后,为了稳定物价,促进工商业的发展,桑弘羊推行财政统一的政策。如在 改革之前,汉朝市面上的钱币种类较多且大小不一 ,其重量和实物的差距较大,此时容易出 现通货膨胀问题,商品的市场价格容易波动。
      ——摘编自李元琪《西汉时期的财政思想及其当代价值研究》
      ( 1 )根据材料,指出桑弘羊提出的主要财政措施。( 7 分)
      ( 2 )根据材料并结合所学知识可知,分析桑弘羊这些财政措施的积极影响。( 6 分)
      23.阅读材料,完成下列要求。(12分) 材料
      春秋战国时期,“ 大一统 ” 思想孕育产生,其内涵是政治一统与 “ 华夷有别 ”。自秦以 后,疆域一统和 “ 华夷分治” 成为汉至明时期 “ 大一统” 思想的内涵。两晋南北朝时期的 华夷互动加速,强调 “ 入华” 为 “ 正统”。隋唐时期则偏重于 “ 华夷一尊”。五代宋辽金元 时期 “ 华” 弱 “ 夷” 强,“ 大一统” 的内涵更强调 “ 合九州居正统”。明朝在民族观念上趋 向保守,更强调“ 华夷之辨” 和“ 内外之别”。清朝对“ 大一统” 进行全新的阐释,突破了 此前的 “ 华夷之别” 和 “ 内外之别” ,突出华夷一体、中外一体和对中华文化的高度认同, 从而实现了 “ 大一统” 思想的重大突破。
      -摘自陈跃《论中国古代 “ 大一统” 内涵的发展演变》
      从材料中的春秋战国至隋唐任选一个历史时期,围绕“ 大一统” ,自拟论题,并运用中 国古代史知识进行阐述。(要求:论题明确,阐述须有史实依据,逻辑清晰)
      彭山一中高 28 届高一 10 月月考(答案)
      一、选择题:本大题共 20 小题,每小题 3 分,共 60 分。在每小题列出的四个 选项中,只有一个是符合题目要求的。
      二、非选择题:本大题共 3 小题,共 40 分。
      21 .【答案】
      ( 1 )特点:具有等级性(层级分明);以血缘亲疏为导向;地方独立性较强;政治与经 济双重功能。( 5分,任答两点4分,任答三点5分)
      有利条件:周王室的权威逐渐衰落,礼崩乐坏;诸侯国陆续变法,集权统治加强; 社会的发展和人口增长;战争和兼并的频繁。( 4分,任答两点即可)
      ( 2 )评价:西汉初期实行的郡国并行制是在特定历史条件下的权宜之计;它在短期内 起到了稳定政权、恢复经济的积极作用;但从长远看,其内在的分权属性
      严重削弱了中央集权,成为国家统一的巨大威胁。( 6分,言之有理即可)
      22 .【答案】
      ( 1 )措施:国家专营(盐铁官营);均输平准;抑制工商业者,向他们征收财产税(算 缗告缗政策);改革币制,统一货币。( 7分,任答三点6分,答出四点7分)
      ( 2 )积极影响:增加财政税收,提高国家的军队实力和军备能力;加强中央集权,巩 固统治;维护经济秩序,为工商业发展创造有利环境;强化国家的经 济调控职能。( 6分,任答三点即可)
      23 .【答案】(12分)
      论题:春秋战国时期孕育产生了 “ 大一统” 思想。
      阐述:春秋战国时期,随着铁犁牛耕的使用和生产力的进步,井田制逐渐瓦解,诸 侯通过改革实力逐渐增强,展开争霸战争,导致社会动荡不安。
      各诸侯国大国兼并小国,春秋时期齐、晋、楚、吴、越先后建立了霸权;三家分晋、 田氏代齐后,经过长期纷争,形成了战国七雄。列国纷争致使诸侯国的数量减少,统一
      题号
      1
      2
      3
      4
      5
      6
      7
      8
      9
      10
      答案
      C
      C
      B
      A
      D
      D
      C
      C
      D
      C
      题号
      11
      12
      13
      14
      15
      16
      17
      18
      19
      20
      答案
      A
      D
      B
      C
      B
      D
      D
      C
      B
      A
      的趋势逐渐明显。
      各派思想家为了稳定社会秩序,提出了蕴含有大一统的思想的治国理念,例如,孟 子提出 “ 定于一 ” ,荀子提出 “ 天下为一 ” 等。与此同时,周边民族在战争、迁徙和交 流中与中原地区往来密切,各族同源共祖的观念得到发展,华夏作为文化、政治实体也 被周边民族所认同。
      综上,社会存在决定社会意识,春秋战国时期经济政治的发展推动了“ 大一统” 思 想产生。
      【细则】
      论题:2分
      可以选择某一时期或几个时期从“ 大一统思想” 角度或“ 政治一统” 角度或“ 华夷 关系”(民族边疆治理)角度立论。
      例如:
      中国古代的大一统思想(内涵)不断发展;中国古代的政治一统不断完善;中国古 代大一统下华夷关系(民族边疆治理)不断发展。
      隋唐时期政治一统得到完善;隋唐时期民族边疆治理得到完善。
      【解析】题干要求从材料中选取任意一个时期或者几个时期,围绕 “ 大一统 ” ,自拟论 题。可据材料 “ 春秋战国时期,“ 大一统'思想孕育产生” 可选择春秋战国时期,拟定论题 “ 春秋战国时期孕育产生了 “ 大一统'思想”。据材料结合所学中国古代史知识进行阐述。 结合《纲要》上第 2课可知,春秋战国时期,随着铁犁牛耕的使用和生产力的进步,井田制 逐渐瓦解,诸侯通过改革实力逐渐增强,展开争霸战争,导致社会动荡不安。各诸侯国大国 兼并小国,春秋时期齐、晋、楚、吴、越先后建立了霸权;三家分晋、田氏代齐后,经过长 期纷争,形成了战国七雄。列国纷争致使诸侯国的数量减少,统一的趋势逐渐明显。据材料 “ 其内涵是政治一统与 “ 华夷有别'” 结合《纲要》上第 2课可知,各派思想家为了稳定社 会秩序,提出了蕴含有大一统的思想的治国理念,例如,孟子提出“ 定于一 ” ,荀子提出“ 天 下为一 ” 等。与此同时,周边民族在战争、迁徙和交流中与中原地区往来密切,各族同源共 祖的观念得到发展,华夏作为文化、政治实体也被周边民族所认同。最后总结,社会存在决 定社会意识,春秋战国时期经济政治的发展推动了 “ 大一统” 思想产生。

      相关试卷

      四川省眉山市彭山区第一中学2025-2026学年高一上学期10月月考历史试题(含答案):

      这是一份四川省眉山市彭山区第一中学2025-2026学年高一上学期10月月考历史试题(含答案),共8页。试卷主要包含了10等内容,欢迎下载使用。

      四川省眉山市彭山区第一中学2025-2026学年高三上学期10月月考历史试题(含解析):

      这是一份四川省眉山市彭山区第一中学2025-2026学年高三上学期10月月考历史试题(含解析),共11页。试卷主要包含了选择题,非选择题等内容,欢迎下载使用。

      四川省眉山市彭山区第一中学2024-2025学年高二上学期10月月考历史试题(含解析):

      这是一份四川省眉山市彭山区第一中学2024-2025学年高二上学期10月月考历史试题(含解析),共10页。试卷主要包含了单选题,材料分析题,论述题等内容,欢迎下载使用。

      资料下载及使用帮助
      版权申诉
      • 1.电子资料成功下载后不支持退换,如发现资料有内容错误问题请联系客服,如若属实,我们会补偿您的损失
      • 2.压缩包下载后请先用软件解压,再使用对应软件打开;软件版本较低时请及时更新
      • 3.资料下载成功后可在60天以内免费重复下载
      版权申诉
      若您为此资料的原创作者,认为该资料内容侵犯了您的知识产权,请扫码添加我们的相关工作人员,我们尽可能的保护您的合法权益。
      入驻教习网,可获得资源免费推广曝光,还可获得多重现金奖励,申请 精品资源制作, 工作室入驻。
      版权申诉二维码
      欢迎来到教习网
      • 900万优选资源,让备课更轻松
      • 600万优选试题,支持自由组卷
      • 高质量可编辑,日均更新2000+
      • 百万教师选择,专业更值得信赖
      微信扫码注册
      手机号注册
      手机号码

      手机号格式错误

      手机验证码 获取验证码 获取验证码

      手机验证码已经成功发送,5分钟内有效

      设置密码

      6-20个字符,数字、字母或符号

      注册即视为同意教习网「注册协议」「隐私条款」
      QQ注册
      手机号注册
      微信注册

      注册成功

      返回
      顶部
      学业水平 高考一轮 高考二轮 高考真题 精选专题 初中月考 教师福利
      添加客服微信 获取1对1服务
      微信扫描添加客服
      Baidu
      map