搜索
      上传资料 赚现金

      浙江省杭州市第二中学2026届高三上学期10月月考生物试卷

      • 975.03 KB
      • 2025-10-23 14:46:51
      • 16
      • 0
      • 教习网6560351
      加入资料篮
      立即下载
      浙江省杭州市第二中学2026届高三上学期10月月考生物试卷第1页
      高清全屏预览
      1/35
      浙江省杭州市第二中学2026届高三上学期10月月考生物试卷第2页
      高清全屏预览
      2/35
      浙江省杭州市第二中学2026届高三上学期10月月考生物试卷第3页
      高清全屏预览
      3/35
      还剩32页未读, 继续阅读

      浙江省杭州市第二中学2026届高三上学期10月月考生物试卷

      展开

      这是一份浙江省杭州市第二中学2026届高三上学期10月月考生物试卷,共35页。试卷主要包含了选择题,非选择题等内容,欢迎下载使用。
      一、选择题(本大题共 20 小题,每小题 2 分,共 40 分。每小题列出的四个备选项中只有一个是符合题目要求的,不选、多选、错选均不得分)
      土壤污染具有隐蔽性和滞后性,加强土壤污染防治刻不容缓。不利于土壤污染防治的措施是()
      大量使用化肥,提高土壤肥力
      控制农药、农用薄膜的使用量
      禁止向耕地排放未经处理的工业废水
      种植能富集重金属的植物
      下列有关变异和进化的说法中,正确的是()
      染色体上基因碱基对部分缺失属于染色体结构变异
      自然环境对种群的选择作用能够定向改变基因频率
      雌雄配子随机结合促进基因重组,增加遗传多样性
      生物体可在特殊环境条件的诱导下产生适应性变异
      地达菜又称地木耳,是由念珠蓝细菌形成的胶质群体。关于地达菜的细胞,下列叙述错误的是()
      没有叶绿体,但是能够进行光合作用
      没有中心体,细胞不会进行有丝分裂
      含有核糖体,能合成细胞所需蛋白质
      含有线粒体,能为生命活动提供能量
      3
      3
      人剧烈运动时,骨骼肌产生乳酸进入血液,与HCO- 反应生成 H2CO3,而 H2CO3 可分解为 CO2 和 H2O,CO2 最终由肺排出。肾可以重吸收HCO- ,并将过多的 H+排出。下列叙述错误的是()
      3
      血浆 pH 略偏碱性,依赖于HCO- /H2CO3 等大量的酸碱缓冲对
      维持人体酸碱平衡需要循环系统、呼吸系统和泌尿系统的配合
      肺通气减少会使内环境 pH 有所降低,可能引起呼吸性酸中毒
      人体内环境稳态是指 pH、渗透压、温度等理化特性保持相对稳定
      蛋白 R 功能缺失与人血液低胆固醇水平相关。蛋白 R 是肝细胞膜上的受体,参与去唾液酸糖蛋白的胞吞和降解,从而调节胆固醇代谢。下列叙述错误的是()
      去唾液酸糖蛋白的胞吞过程需要消耗能量
      去唾液酸糖蛋白的胞吞离不开膜脂的流动
      抑制蛋白 R 合成能增加血液胆固醇含量
      去唾液酸糖蛋白可以在溶酶体中被降解
      中国传统白酒多以泥窖为发酵基础,素有“千年老窖万年糟”“以窖养糟,以糟养泥”之说。多年反复利用的老窖池内壁窖泥中含有大量与酿酒相关的微生物。下列叙述错误的是()
      传统白酒的酿造是在以酿酒酵母为主的多种微生物共同作用下完成的
      窖池内各种微生物形成了相对稳定的体系,使酿造过程不易污染杂菌
      从窖泥中分离的酿酒酵母扩大培养时,需在 CO2 或 N2 环境中进行
      从谷物原料发酵形成的酒糟中,可分离出产淀粉酶的微生物
      导管是被子植物木质部中运输水分和无机盐的主要输导组织,由导管的原始细胞分裂、分化、死亡后形成。下列叙述正确的是()
      细胞坏死形成导管的过程是一种自然的生理过程
      分化成熟后的导管仍具备脱分化和再分化的能力
      导管的原始细胞与叶肉细胞的基因表达情况存在差异
      细胞骨架在维持导管的形态及物质的运输中发挥作用
      根据子代病毒释放时宿主细胞是否裂解,病毒可分为裂解型和非裂解型。下列叙述错误的是()
      与裂解型相比,非裂解型病毒被清除过程中细胞免疫发挥更关键的作用
      裂解型病毒引起的体液免疫不需要抗原呈递细胞的参与
      病毒的感染可引起辅助性 T 细胞分泌细胞因子,促进 B 细胞的分裂和分化
      病毒感染后,浆细胞产生的抗体可特异性结合胞外游离的病毒
      线粒体在足量可氧化底物和 ADP 存在的情况下发生的呼吸称为状态 3 呼吸,可用于评估线粒体产生 ATP 的能力。若分别以葡萄糖、丙酮酸和 NADH 为可氧化底物测定离体线粒体状态 3 呼吸速率,下列叙述正确的是()
      状态 3 呼吸不需要氧气参与
      状态 3 呼吸的反应场所是线粒体基质
      以葡萄糖为底物测定的状态 3 呼吸速率为 0
      相比 NADH,以丙酮酸为底物的状态 3 呼吸速率较大
      雌雄同花的近缘植物甲乙均为纯合子,甲物种(2n=14)细胞核中含有高光合基因,乙物种(2n=20)细胞质中存在耐盐碱基因,它们杂交产生了若干 F1 植株。下列叙述错误的是()
      F1 植株体细胞中含有 2 个染色体组
      F1 植株不一定具有高光合、耐盐碱的表型
      F1 植株体细胞中可能存在成对的同源染色体
      甲乙在产生配子时,所有基因均遵循分离定律
      热带雨林常年气候炎热,雨量充沛,是鹦鹉、树蛙等世界一半以上动植物的栖息地。下列有关其功能及价值的叙述,错.误.的是()
      物种丰富度高,具有极强的自我调节能力
      常年高温导致微生物代谢活跃,有利于物质循环
      作为顶极群落,其生产者的能量输入与输出基本相等
      虽能为人类提供丰富的资源,但其间接使用价值远大于直接使用价值
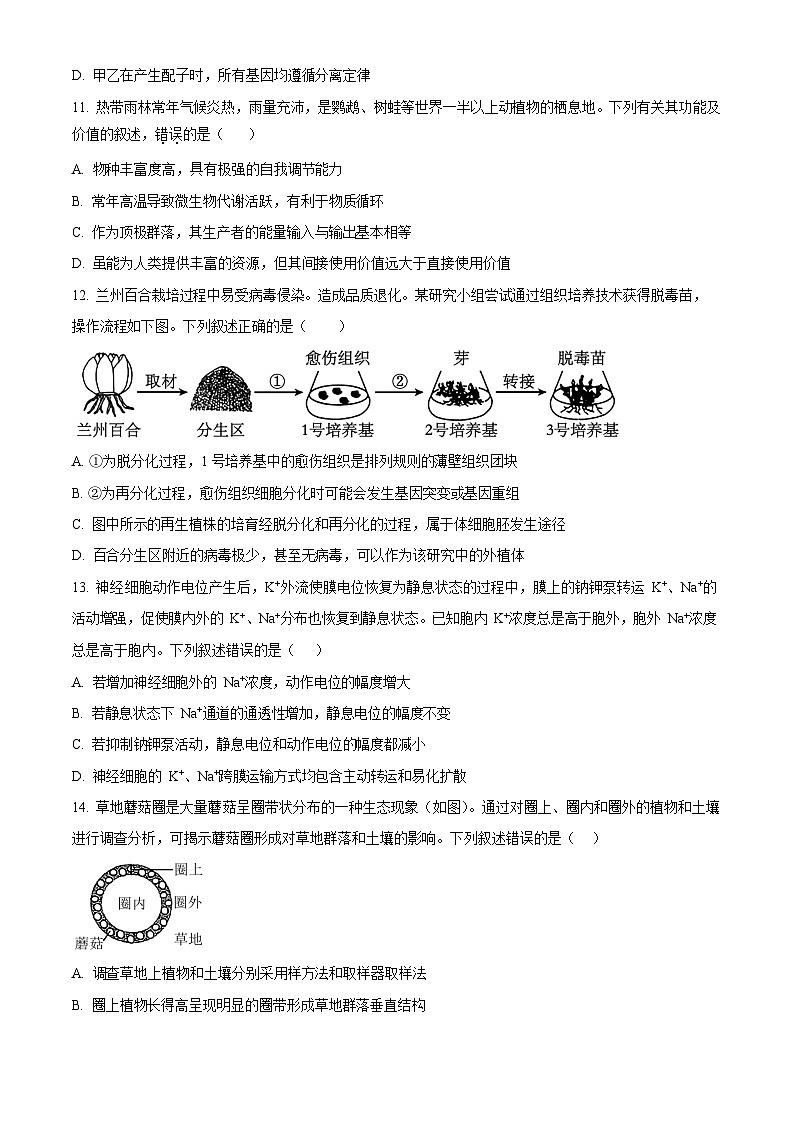
      兰州百合栽培过程中易受病毒侵染。造成品质退化。某研究小组尝试通过组织培养技术获得脱毒苗,操作流程如下图。下列叙述正确的是()
      ①为脱分化过程,1 号培养基中的愈伤组织是排列规则的薄壁组织团块
      ②为再分化过程,愈伤组织细胞分化时可能会发生基因突变或基因重组
      图中所示的再生植株的培育经脱分化和再分化的过程,属于体细胞胚发生途径
      百合分生区附近的病毒极少,甚至无病毒,可以作为该研究中的外植体
      神经细胞动作电位产生后,K+外流使膜电位恢复为静息状态的过程中,膜上的钠钾泵转运 K+、Na+的活动增强,促使膜内外的 K+、Na+分布也恢复到静息状态。已知胞内 K+浓度总是高于胞外,胞外 Na+浓度总是高于胞内。下列叙述错误的是( )
      若增加神经细胞外的 Na+浓度,动作电位的幅度增大
      若静息状态下 Na+通道的通透性增加,静息电位的幅度不变
      若抑制钠钾泵活动,静息电位和动作电位的幅度都减小
      神经细胞的 K+、Na+跨膜运输方式均包含主动转运和易化扩散
      草地蘑菇圈是大量蘑菇呈圈带状分布的一种生态现象(如图)。通过对圈上、圈内和圈外的植物和土壤进行调查分析,可揭示蘑菇圈形成对草地群落和土壤的影响。下列叙述错误的是( )
      调查草地上植物和土壤分别采用样方法和取样器取样法
      圈上植物长得高呈现明显的圈带形成草地群落垂直结构
      蘑菇菌丝促进土壤有机质分解使圈上土壤速效养分增加
      圈上植物种群的优势度增加可影响草地群落的物种组成
      某高校科技特派员为协助种养专业合作社繁殖优良欧李种质,以欧李根状茎为插条,用赤霉素合成抑制剂S3307 处理,使插条生根率由 22%提高到 78%。扦插后,插条的几种内源激素的含量变化见图。下列叙述错误的是( )
      细胞分裂素加快细胞分裂并促进生根
      S3307 提高生长素含量而促进生根
      推测赤霉素缺失突变体根系相对发达
      推测S3307  NAA 促进生根效果更好
      在理想条件下,种群的瞬时增长速率 v=rN(其中 r 为增长率,N 为种群数量)。但现实中,环境资源所能承载的数量有限。假设环境资源所能承载最大种群数量为 K,当种群数量为 N 时,剩余资源空间为
      (1—N/K),此时种群的实际增长率为 r(1—N/K),实际增长速率为 v=rN(1—N/K)。下列叙述正确的是
      ()
      理想条件下,种群的增长速率不变
      理想条件下,种群数量能长期维持在 K 值附近
      现实条件下,种群数量为 K/2 时,种群增长率最大
      现实条件下,种群最大增长速率约为 Kr/4
      将两种不同的单克隆抗体在体外解偶联后重新偶联,可制备双特异性抗体,简称双抗。最新研究发现春花碱有良好的抗肿瘤效果,但没有对肿瘤的靶向作用。因此研究人员进行了图 1 的制备过程,图右下角为其双抗发挥作用图示。为了鉴定双抗识别肿瘤的具体区域,将肿瘤膜抗原蛋白(CEA)逐步截短,分别与纯化的单克隆抗体反应,实验结果如图 2 所示(“aa”表示氨基酸,“+”表示有反应,“一”表示无反 应),下列叙述正确的是()
      第一次筛选后的细胞进行克隆化培养,传代培养过程中会发生贴壁和接触抑制
      给小鼠同时注射 2 种抗原可刺激其 B 细胞分化为产双抗的浆细胞
      该双抗抗体识别肿瘤膜抗原蛋白的区域为 40~50 位氨基酸
      将双抗上连接的春花碱换成荧光蛋白,可能会有助于肿瘤的临床诊断
      研究发现,长期高脂饮食可导致糖代谢异常,表现为血糖和胰岛素均高于正常水平。魔芋中的 KGM被肠道菌利用产生 Y 物质,Y 结合 R 受体能改变此类血糖异常。图为三组小鼠(正常饮食组、高脂饮食组、高脂饮食+KGM 组)空腹注射等量胰岛素后的血糖变化情况,分析正确的是( )
      ①是高脂饮食+KGM 组
      高脂饮食组小鼠食用魔芋会促进糖原分解,使血糖变化曲线向③靠近
      增加胰岛 B 细胞的分泌不能治疗高脂饮食引起的血糖异常
      敲除高脂饮食组小鼠的 R 受体基因,口服 KGM 会促进血糖进组织细胞
      原核细胞中,启动子、结构基因(编码蛋白基因)、终止子等部分可组成操纵子。如图表示大肠杆菌核糖体蛋白(RP)合成及调控过程,图中①②表示相关生理过程,mRNA 上的 RBS 是核糖体结合位点。下列叙述正确的是()
      图中大肠杆菌核糖体蛋白合成的调控发生在翻译水平
      过程①中 RNA 聚合酶与 RBS 基因结合解旋并催化磷酸二酯键形成
      过程②中核糖体与 mRNA 结合并将下游所有密码子一次性翻译
      大肠杆菌核糖体蛋白的合成依赖于核仁合成足够的 rRNA
      某地区发现了一个单基因遗传病家系,如图 1 所示。图 2 表示该家系部分成员相关基因电泳后的结果。下列说法正确的是()
      该病可能为常染色体隐性遗传病
      V-1 体内细胞均携带有相关致病基因
      Ⅱ-2、Ⅲ-2、IV-2 相关基因电泳结果均与 V-1 一致
      若Ⅲ-6 与正常男性结婚生育了一个男孩,其患病的概率为 1/4
      非选择题部分二、非选择题(本大题共 5 小题,共 60 分)
      某地区内适宜生存于某群落生态环境的所有物种构成该群落的物种库,物种库大小指物种的总数目。存在于该群落物种库中,但未在该群落出现的物种称为缺失物种。群落完整性可用群落物种丰富度与物种库大小的比值表示。
      区别同一地区不同群落的重要特征是,该特征也是决定群落性质最重要的因素。调查群落中某大型珍稀哺乳动物的种群密度,(填“适合”或“不适合”)用标志重捕法。
      两个群落的物种丰富度相同,缺失物种数也相同,这两个群落的物种库(填“一定”或“不一定”)相同,原因是。
      调查时发现某物种为某群落的缺失物种,在该群落所在地区建立保护区后此物种自然扩散到该群
      落,针对此物种的保护类型为。缺失物种自然扩散到该群落,以该群落为唯一群落的生态系统的抵抗力稳定性(填“提高”或“降低”)。
      受到破坏的荒漠和草原的恢复过程称为群落的演替。在分析两个群落的生态恢复成功程度的差异时,最合适的指标为(填标号: A.群落的物种丰富度 B.群落缺失的物种数目 C.群落完整性 D.群落物种库大小)。生态恢复中调查某时刻某动物种群所有个体的有机物中的总能量为①,一段时间后此种群所有存活个体的有机物中的总能量为②,此种群在这段时间内通过呼吸作用散失的总能量为③,这段时间内死亡个体的有机物中的总能量为④。此种群在此期间无迁入迁出,无个体被捕食,估算这段时间内用于此种群生长、发育和繁殖的总能量的表达式为。
      赞皇大枣在保定种植时,根据枣果细胞分裂和果形变化,分为 3 个时期,迅速生长期(6 月上中旬-7月中旬)、缓慢生长期(7 月下旬-8 月中旬)、熟前增长期(8 月下旬-9 月下旬)。研究人员于 8 月 13 日对保定赞皇大枣单果枣吊(枣吊为枣树的结果枝)和双果枣吊分别进行 14CO2 标记,30h 后,测定并计算枣吊各器官的 14C 分配比率,结果如下表所示,回答下列问题。
      不同着果量枣吊中 14C 的分配表
      (1)14C 示踪技术是研究光合产物运输分配规律的有效方法。固定 14CO2 产生三碳酸,被还原产生三碳糖的过程需要供能,在(填场所)合成蔗糖并转运至果实等器官。每合成一分子蔗糖需碳反应还原产生分子三碳糖。
      检测各器官放射性时,需在取样后迅速按不同器官将实验材料解体,105℃杀青 15min,然后 75℃烘至,记录干重,再磨成粉样进行检测。105℃杀青的目的是。
      研究显示 7 月 2 日赞皇大枣叶片的光合输出率为 37.51%,但本实验中只有 28.25%~32.67%,其原因是。与单果枣吊相比,双果枣吊标记叶片的光合产物输出量和果实获得的 14C-光合产物量
      ,但双果中每个果实的 14C 含量却低于单果枣吊,原因是。
      某研究团队选取两种纯合水稻品系进行杂交以研究相关性状的遗传特性,结果如图所示。不考虑突变和互换,回答下列问题:
      上述性状中两对相对性状受一对等位基因(记为 A、a)控制,理由之一是。(不考虑其它性状)F2 正常叶植株中矮秆纯合子所占的比例为。
      水稻的穗数性状至少由对等位基因控制(若受一对等位基因控制,则记为 B/b;若受两对等位基因控制,则记为 B/b、C/c;以此类推),判断依据是。(不考虑其它性状)F2 中单穗水稻自交,其子代中纯合个体所占比例为。
      分析杂交结果,控制秆高度/叶色与穗数这两对相对性状的基因(填“是”/“不是”)都位于非同源染色体上,理由是。
      为验证(3)中的结论,选取 F1 植株进行测交,(不考虑交换与突变)画出相应遗传图解。
      甜叶菊中所含甜菊糖的甜度是蔗糖的 300 倍左右,如图为运用现代生物技术生产甜菊糖甙的流程图。
      着果量
      单果
      双果
      器官
      果实
      叶片
      结果枝轴
      果实
      叶片
      结果枝轴
      14C 分配比率
      (%)
      21.4
      71.75
      6.85
      28.26
      67.23
      4.41
      回答下列问题:
      外植体① 愈伤组织② 甜叶菊植株→甜叶菊叶片→提取甜菊糖→精制甜菊糖甙
      植物组织培养进行①②过程培养基中的关键激素是。
      某科研人员从苏云金杆菌中获取 Bt 毒蛋白基因,并将其导入甜叶菊叶肉细胞,培育出抗虫的甜叶菊,过程如下图。
      ①通过 PCR 扩增 Bt 毒蛋白基因时,通常选择下列引物对。图中显示 Bt 毒蛋白基因的编码链部分序列,为使目的基因正向插入质粒,需在该引物对的 5'端分别添加限制酶的识别序列。
      ②质粒上启动子的功能是。
      ③培养基 A 和培养基 B 分别添加的抗生素是,从筛选结果分析,含有 Bt 毒蛋白基因的菌落是

      ④将农杆菌与甜叶菊叶肉细胞,Bt 毒蛋白基因可转移到叶肉细胞中的原因是。为检测目的基因是否成功在叶肉细胞中表达,需对叶肉细胞进行实验。
      农杆菌转化法可用于获取转基因植物,还可通过 T-DNA 插入基因内部使基因沉默,获得突变体。为获得 mm 突变体,某科研小组利用野生型 MM,通过农杆菌转化法使基因 M 沉默。由于 T-DNA 插入位置随机,为确定 T-DNA 是否插入 M 基因,该小组采用“三引物法”进行 PCR 扩增,引物 LP、RP 为与目的基因片段互补的特异引物,引物 BP 为插入 T-DNA 的特异引物,如下图所示(说明:T-DNA 插入基因
      后,会阻止被插入基因两端引物的扩增产物的形成)。先用 BP+LP 或 BP+RP 进行 PCR 反应后电泳,若
      (填“有”或“无”)目的条带,则确定该突变体为 T-DNA 插入。再用 LP+RP 进行 PCR 反应后电泳,若填“有”或“无”)目的条带,则确定该突变体为纯合子。
      A.5'-ATCCGC-3'
      B.5'-CTACTG-3'
      C.5'-GCGGAT-3'
      D.5'-CAGTAG-3'
      E.5'-GTCATC-3'
      F.5'-ATGGCG-3'
      为验证动物体内甲状腺激素分泌的负反馈调节机制,某同学设计了如下实验,请补充相关内容:材料和用具:同种、发育状态相近的健康兔子若干,适宜浓度的放射性碘溶液,蒸馏水,无放射性促甲状腺激素,无放射性甲状腺激素,注射器若干等。(要求与说明:甲状腺细胞具有一种特殊的功能,能主动地、高效地从血液中捕捉和浓缩碘;具体实验操作过程不作要求,实验条件适宜)
      合成并分泌促甲状腺激素释放激素的细胞位于,该激素经的血液运至腺垂体发挥作用。
      通过注射放射性 131I 来检测甲状腺功能的依据是。
      在材料和用具的选择上存在一个明显不妥之处,请指出并改正:。
      将同种、发育状态相近的健康兔子随机均分为甲、乙和丙组,先给各组兔子注射适量且等量的
      溶液,检测并记录各组兔子的甲状腺的放射量;
      (5)4 天后,再分别给各组兔子注射相应试剂,其中甲组注射适量,作为对照;乙组注射等量无放射性促甲状腺激素,丙组注射等量。检测并记录各组兔子的甲状腺的放射量。
      (6)预测实验结果(以坐标曲线图形式表示实验结果)。
      杭州二中 2025 学年第一学期高三年级十月月考生物试卷
      选择题部分
      一、选择题(本大题共 20 小题,每小题 2 分,共 40 分。每小题列出的四个备选项中只有一个是符合题目要求的,不选、多选、错选均不得分)
      土壤污染具有隐蔽性和滞后性,加强土壤污染防治刻不容缓。不利于土壤污染防治的措施是()
      大量使用化肥,提高土壤肥力
      控制农药、农用薄膜的使用量
      禁止向耕地排放未经处理的工业废水
      种植能富集重金属的植物
      【答案】A
      【解析】
      【分析】土壤污染的污染源:农业生产上大量施用化肥、农药;固体废弃物如塑料薄膜;大气中的有害气体和有毒废气随雨水降落污染土壤;污水中的重金属或有毒有害物质污染土壤。按污染物来历的性质通常可分为四类:即有机污染物、重金属、放射性元素和病原微生物。
      【详解】A、化肥的过量使用可能导致土壤质量下降,包括土壤酸化、土壤结构破坏、盐分积累、水源污染等问题。这些都是土壤和环境污染的一部分,A 错误;
      B、农药残留可以对土壤生物造成伤害,破坏土壤生态系统,且难以降解的农用薄膜残留可以导致土壤透气性和水分保持能力下降。因此减少这些材料的使用有助于保护土壤健康,B 正确;
      C、工业废水可能含有重金属、有毒化学物质等对人类和环境有害的成分。这些物质可以累积在土壤中,不仅破坏土壤结构,还可能通过食物链对人类健康构成威胁。禁止这种行为是防治土壤污染的关键措施之一,C 正确;
      D、种植能够富集重金属的植物是一种生物修复技术,用来清理重金属污染的土壤。这些植物可以从土壤中吸收并积累重金属,随后可以安全地收割并处理这些植物,从而减少土壤中的重金属含量。这是一种有效且环保的土壤污染防治手段,D 正确。
      故选 A。
      下列有关变异和进化的说法中,正确的是()
      染色体上基因碱基对部分缺失属于染色体结构变异
      自然环境对种群的选择作用能够定向改变基因频率
      雌雄配子随机结合促进基因重组,增加遗传多样性
      生物体可在特殊环境条件的诱导下产生适应性变异
      【答案】B
      【解析】
      【详解】A、染色体上基因内部碱基对的部分缺失属于基因突变,而非染色体结构变异(染色体结构变异指染色体某一片段的缺失、重复、倒位或易位),A 错误;
      B、自然选择通过保留有利变异个体并淘汰不利变异个体,使种群的基因频率发生定向改变,B 正确; C、雌雄配子随机结合属于受精作用,与基因重组无关;基因重组发生在减数第一次分裂(同源染色体分离和非同源染色体自由组合,或四分体时期的交叉互换),C 错误;
      D、变异是不定向的,环境只能对已存在的变异进行选择,而非诱导产生适应性变异(拉马克观点,不符合现代生物进化理论),D 错误。
      故选 B。
      地达菜又称地木耳,是由念珠蓝细菌形成的胶质群体。关于地达菜的细胞,下列叙述错误的是()
      没有叶绿体,但是能够进行光合作用
      没有中心体,细胞不会进行有丝分裂
      含有核糖体,能合成细胞所需蛋白质
      含有线粒体,能为生命活动提供能量
      【答案】D
      【解析】
      【详解】A、蓝细菌无叶绿体,但含叶绿素和藻蓝素,可进行光合作用,A 正确;
      B、原核生物无中心体,且不进行有丝分裂(通过二分裂增殖),B 正确; C、原核细胞含核糖体,可合成蛋白质,C 正确;
      D、蓝细菌无线粒体,其呼吸作用相关酶分布于细胞膜,D 错误。故选 D。
      3
      3
      人剧烈运动时,骨骼肌产生乳酸进入血液,与HCO- 反应生成 H2CO3,而 H2CO3 可分解为 CO2 和 H2O,CO2 最终由肺排出。肾可以重吸收HCO- ,并将过多的 H+排出。下列叙述错误的是()
      3
      血浆 pH 略偏碱性,依赖于HCO- /H2CO3 等大量的酸碱缓冲对
      维持人体酸碱平衡需要循环系统、呼吸系统和泌尿系统的配合
      C 肺通气减少会使内环境 pH 有所降低,可能引起呼吸性酸中毒
      D. 人体内环境稳态是指 pH、渗透压、温度等理化特性保持相对稳定
      【答案】D
      【解析】
      3
      【详解】A、血浆 pH 维持在 7.35-7.45 的弱碱性范围,主要依赖HCO- /H2CO3 等缓冲对的调节作用,A 正确;
      3
      B、循环系统运输物质,呼吸系统排出 CO2,泌尿系统排出 H+并重吸收HCO- ,三者协同维持酸碱平衡,
      B 正确;
      C、肺通气减少会导致 CO2 蓄积,H2CO3 浓度升高,血浆 pH 下降,引发呼吸性酸中毒,C 正确;
      D、内环境稳态不仅包括 pH、渗透压、温度等理化性质,还包括血糖、离子浓度等成分的稳定,D 错误。故选 D。
      蛋白 R 功能缺失与人血液低胆固醇水平相关。蛋白 R 是肝细胞膜上的受体,参与去唾液酸糖蛋白的胞吞和降解,从而调节胆固醇代谢。下列叙述错误的是()
      去唾液酸糖蛋白的胞吞过程需要消耗能量
      去唾液酸糖蛋白的胞吞离不开膜脂的流动
      抑制蛋白 R 合成能增加血液胆固醇含量
      去唾液酸糖蛋白可以在溶酶体中被降解
      【答案】C
      【解析】
      【分析】当细胞摄取大分子时,首先是大分子与膜上的蛋白质结合,从而引起这部分细胞膜内陷形成小囊,包围着大分 子。然后,小囊从细胞膜上分离下来,形成囊泡,进入细胞内部,这种现象叫胞吞。细胞需要外排的大 分子,先在细胞内形成囊泡,囊泡移动到细胞膜处,与细胞膜融合,将大分子排出细
      胞,这种现象叫胞吐。在物质的跨膜运输过程中,胞吞、胞吐是普遍存在的现象,它们也需要消耗细胞呼吸所释放的能量。
      【详解】A、胞吞过程是一个耗能过程,需要消耗能量,去唾液酸糖蛋白的胞吞也不例外,A 正确;
      B、胞吞过程中细胞膜会发生形态的改变,这依赖于膜脂的流动性,所以去唾液酸糖蛋白的胞吞离不开膜脂的流动,B 正确;
      C、已知蛋白 R 功能缺失与人血液低胆固醇水平相关,蛋白 R 参与去唾液酸糖蛋白的胞吞和降解从而调节胆固醇代谢,那么抑制蛋白 R 合成,会使蛋白 R 减少,可能导致血液中胆固醇水平降低,而不是增加,C错误;
      D、溶酶体中含有多种水解酶,能够分解衰老、损伤的细胞器,吞噬并杀死侵入细胞的病毒或细菌等,去唾液酸糖蛋白被胞吞后可以在溶酶体中被降解,D 正确。
      故选 C。
      中国传统白酒多以泥窖为发酵基础,素有“千年老窖万年糟”“以窖养糟,以糟养泥”之说。多年反复利用的老窖池内壁窖泥中含有大量与酿酒相关的微生物。下列叙述错误的是()
      传统白酒的酿造是在以酿酒酵母为主的多种微生物共同作用下完成的
      窖池内各种微生物形成了相对稳定的体系,使酿造过程不易污染杂菌
      从窖泥中分离的酿酒酵母扩大培养时,需在 CO2 或 N2 环境中进行
      从谷物原料发酵形成的酒糟中,可分离出产淀粉酶的微生物
      【答案】C
      【解析】
      【分析】1、在发酵过程中分泌酶不同,它们所发挥的作用就不同,因此传统酿造不仅仅需要酵母菌,还要有其他菌种。
      2、酒曲中微生物(如曲霉)分泌的淀粉酶可将谷物中的淀粉转变成单糖等,会使米酒具有甜味,进一步在酵母菌的作用下产生酒精。
      3、酵母菌是兼性厌氧微生物,在有氧条件下,酵母菌进行有氧呼吸,大量繁殖,把糖分解成二氧化碳和水;在无氧条件下,酵母菌能进行酒精发酵。
      【详解】A、白酒的酿造主要依靠酿酒酵母,由于窖泥中含有大量与酿酒相关的微生物,故传统白酒的酿造是在以酿酒酵母为主的多种微生物共同作用下完成的,A 正确;
      B、窖池内各种微生物形成了相对稳定的体系,且酿造过程产生的酒精也会抑制杂菌的生长与繁殖,使酿造过程不易污染杂菌,B 正确;
      C、酵母菌是是兼性厌氧菌,与无氧呼吸相比,细胞有氧呼吸产生的能量更多,更能满足酵母菌大量繁殖时的需求,因此,对分离的酿酒酵母扩大培养时需要在有氧的条件下进行,C 错误;
      D、谷物原料如高粱、玉米、大米等富含淀粉,因此从谷物原料发酵形成的酒糟中可分离出产淀粉酶的微生物,D 正确。
      故选 C。
      导管是被子植物木质部中运输水分和无机盐的主要输导组织,由导管的原始细胞分裂、分化、死亡后形成。下列叙述正确的是()
      细胞坏死形成导管的过程是一种自然的生理过程
      分化成熟后的导管仍具备脱分化和再分化的能力
      导管的原始细胞与叶肉细胞的基因表达情况存在差异
      细胞骨架在维持导管的形态及物质的运输中发挥作用
      【答案】C
      【解析】
      【分析】1、细胞分化是指在个体发育中,由一个或一种细胞增殖产生的后代,在形态,结构和生理功能上发生稳定性差异的过程,细胞分化的结果:使细胞的种类增多,功能趋于专门化。
      2、细胞凋亡是由基因决定的细胞编程性死亡的过程,细胞凋亡是生物体正常的生命历程,对生物体是有利的,而且细胞凋亡贯穿于整个生命历程。
      【详解】A、形成导管的细胞死亡属于细胞凋亡,是一种基因决定的自然的生理过程,不是细胞坏死,A错误;
      B、分化成熟后的导管是死细胞,不具备脱分化和再分化的能力,B 错误;
      C、导管原始细胞与叶肉细胞的遗传物质相同,但结构、形态和功能的差异源于细胞分化过程中的基因选择性表达,C 正确;
      D、成熟的导管分子为长管状的死细胞,没有细胞骨架,D 错误。故选 C。
      根据子代病毒释放时宿主细胞是否裂解,病毒可分为裂解型和非裂解型。下列叙述错误的是()
      与裂解型相比,非裂解型病毒被清除过程中细胞免疫发挥更关键的作用
      裂解型病毒引起的体液免疫不需要抗原呈递细胞的参与
      病毒的感染可引起辅助性 T 细胞分泌细胞因子,促进 B 细胞的分裂和分化
      病毒感染后,浆细胞产生的抗体可特异性结合胞外游离的病毒
      【答案】B
      【解析】
      【分析】细胞免疫过程:①被病原体(如病毒)感染的宿主细胞(靶细胞)膜表面的某些分子发生变化,细胞毒性 T 细胞识别变化的信号;②细胞毒性 T 细胞分裂并分化,形成新的细胞毒性 T 细胞和记忆 T 细胞。细胞因子能加速这一过程;③新形成的细胞毒性 T 细胞在体液中循环,它们可以识别并接触、裂解被同样病原体感染的靶细胞;④靶细胞裂解、死亡后,病原体暴露出来,抗体可以与之结合;或被其他细胞吞噬掉。
      【详解】A、非裂解型病毒潜伏在宿主细胞内,需通过细胞免疫裂解被感染的细胞,释放病毒再由体液免疫清除,因此细胞免疫更关键,A 正确;
      B、体液免疫中,大多数病原体(包括裂解型病毒)需要抗原呈递细胞摄取、处理和呈递抗原给辅助性 T细胞,辅助性 T 细胞分泌细胞因子促进 B 细胞的分裂和分化,所以裂解型病毒引起的体液免疫需要抗原呈递细胞的参与,B 错误;
      C、病毒感染机体后,会引起机体的免疫反应,辅助性 T 细胞会分泌细胞因子,细胞因子能促进 B 细胞的分裂和分化,形成浆细胞和记忆 B 细胞,C 正确;
      D、病毒感染后,浆细胞产生的抗体具有特异性,可特异性结合胞外游离的病毒,形成沉淀或细胞集团,
      进而被吞噬细胞吞噬消化,D 正确。故选 B。
      线粒体在足量可氧化底物和 ADP 存在的情况下发生的呼吸称为状态 3 呼吸,可用于评估线粒体产生 ATP 的能力。若分别以葡萄糖、丙酮酸和 NADH 为可氧化底物测定离体线粒体状态 3 呼吸速率,下列叙述正确的是()
      状态 3 呼吸不需要氧气参与
      状态 3 呼吸的反应场所是线粒体基质
      以葡萄糖为底物测定的状态 3 呼吸速率为 0
      相比 NADH,以丙酮酸为底物的状态 3 呼吸速率较大
      【答案】C
      【解析】
      【分析】有氧呼吸的第一、二、三阶段的场所依次是细胞质基质、线粒体基质和线粒体内膜,有氧呼吸第一阶段是葡萄糖分解成丙酮酸和 NADH,合成少量 ATP,第二阶段是丙酮酸和水反应生成二氧化碳和 NADH,合成少量 ATP,第三阶段是氧气和 NADH 反应生成水,合成大量 ATP。
      【详解】A、线粒体在足量可氧化底物和 ADP 存在的情况下发生的呼吸称为状态 3 呼吸,若以 NADH 为可氧化底物测定离体线粒体状态 3 呼吸速率,此时状态 3 呼吸的场所是线粒体内膜,所以需要氧气参与, A 错误;
      B、若以 NADH 为可氧化底物测定离体线粒体状态 3 呼吸速率,此时状态 3 呼吸的场所是线粒体内膜,B
      错误;
      C、葡萄糖不能直接进入线粒体进行氧化分解,需要在细胞质基质中分解为丙酮酸后才能进入线粒体,所以以葡萄糖为底物测定的状态 3 呼吸速率为 0,C 正确;
      D、NADH 可直接参与有氧呼吸第三阶段,而丙酮酸需先经过有氧呼吸第二阶段产生 NADH 等物质后再参与第三阶段,所以相比丙酮酸,以 NADH 为底物的状态 3 呼吸速率较大,D 错误。
      故选 C。
      雌雄同花的近缘植物甲乙均为纯合子,甲物种(2n=14)细胞核中含有高光合基因,乙物种(2n=20)细胞质中存在耐盐碱基因,它们杂交产生了若干 F1 植株。下列叙述错误的是()
      F1 植株体细胞中含有 2 个染色体组
      F1 植株不一定具有高光合、耐盐碱的表型
      F1 植株体细胞中可能存在成对的同源染色体
      甲乙在产生配子时,所有基因均遵循分离定律
      【答案】D
      【解析】
      【详解】A、甲为二倍体(2n=14),染色体组为 7 条;乙为二倍体(2n=20),染色体组为 10 条。F1 的体细胞染色体数为 7+10=17 条,含甲、乙各一个染色体组(异源二倍体),A 正确;
      B、高光合基因位于甲细胞核,若为显性,F1 必表现;耐盐碱基因位于乙细胞质,仅当乙为母本时 F1 才携带。因此 F1 表型取决于母本,B 正确;
      C、甲和乙是近缘物种,则可能存在同源染色体,所以 F1 植株体细胞中可能存在成对的同源染色体,C 正确;
      D、分离定律适用于核基因(等位基因分离),但乙的耐盐碱基因位于细胞质,不遵循分离定律,D 错误。故选 D。
      热带雨林常年气候炎热,雨量充沛,是鹦鹉、树蛙等世界一半以上动植物的栖息地。下列有关其功能及价值的叙述,错.误.的是()
      物种丰富度高,具有极强的自我调节能力
      常年高温导致微生物代谢活跃,有利于物质循环
      作为顶极群落,其生产者的能量输入与输出基本相等
      虽能为人类提供丰富的资源,但其间接使用价值远大于直接使用价值
      【答案】C
      【解析】
      【分析】根据题意分析,热带雨林生态系统,流入该生态系统总能量是生产者所固定的太阳能;;生态系统的营养结构复杂,自动调节能力强。
      【详解】 A、热带雨林生态系统物种数目多,因此物种丰富度高,营养结构复杂,因此具有极强的自我调节能力, A 正确;
      B 、热带雨林的常年温度较高,潮湿湿润,因此微生物代谢活跃,分解作用较强,能分解有机物,因此有利于物质循环,人工湿地是一个生态系统,自我调节能力有一定的限度, B 正确;
      C、作为顶极群落,其生产者的能量输入远大于输出,C 错误;
      D、虽能为人类提供丰富的资源,但能使生态系统的更加稳定的间接价值远大于直接使用价值,D 正确。故选 C。
      兰州百合栽培过程中易受病毒侵染。造成品质退化。某研究小组尝试通过组织培养技术获得脱毒苗,操作流程如下图。下列叙述正确的是()
      ①为脱分化过程,1 号培养基中的愈伤组织是排列规则的薄壁组织团块
      ②为再分化过程,愈伤组织细胞分化时可能会发生基因突变或基因重组
      图中所示的再生植株的培育经脱分化和再分化的过程,属于体细胞胚发生途径
      百合分生区附近的病毒极少,甚至无病毒,可以作为该研究中的外植体
      【答案】D
      【解析】
      【详解】A、在脱分化过程中,1 号培养基中的愈伤组织是排列不规则的薄壁组织团块,A 错误;
      B、愈伤组织细胞分化时可能会发生基因突变,但基因重组发生在减数分裂过程中,而愈伤组织细胞的分化过程是有丝分裂,所以不会发生基因重组,B 错误;
      C、图中再生植株的培育经脱分化和再分化过程,是通过器官发生途径(先形成芽等器官,再发育成植株),而非体细胞胚发生途径(由体细胞直接发育成类似胚的结构,再发育成植株),C 错误;
      D、植物分生区附近(如茎尖、根尖分生区)的细胞分裂旺盛,病毒极少,甚至无病毒,因此常作为植物组织培养中获取脱毒苗的外植体,D 正确。
      故选 D。
      神经细胞动作电位产生后,K+外流使膜电位恢复为静息状态的过程中,膜上的钠钾泵转运 K+、Na+的活动增强,促使膜内外的 K+、Na+分布也恢复到静息状态。已知胞内 K+浓度总是高于胞外,胞外 Na+浓度总是高于胞内。下列叙述错误的是( )
      若增加神经细胞外的 Na+浓度,动作电位的幅度增大
      若静息状态下 Na+通道的通透性增加,静息电位的幅度不变
      若抑制钠钾泵活动,静息电位和动作电位的幅度都减小
      神经细胞的 K+、Na+跨膜运输方式均包含主动转运和易化扩散
      【答案】B
      【解析】
      【详解】A、动作电位的幅度由 Na⁺内流的量决定。若细胞外 Na⁺浓度增加,Na⁺内流的驱动力增大,动作电位峰值会升高,幅度增大,A 正确;
      B、静息电位主要由 K⁺外流形成,此时膜对 Na⁺的通透性极低。若静息状态下 Na⁺通道通透性增加,Na⁺内流会部分抵消 K⁺外流形成的电位差,导致静息电位绝对值减小,幅度发生变化,B 错误;
      C、钠钾泵通过主动转运维持细胞内外的 K⁺、Na⁺浓度梯度。若抑制钠钾泵,K⁺外流减少(静息电位绝对值减小),Na⁺内流驱动力下降(动作电位峰值降低),C 正确;
      D、K⁺外流(静息电位)和 Na⁺内流(动作电位)为易化扩散;钠钾泵转运 K⁺入细胞、Na⁺出细胞为主动转运,D 正确。
      故选 B。
      草地蘑菇圈是大量蘑菇呈圈带状分布的一种生态现象(如图)。通过对圈上、圈内和圈外的植物和土壤进行调查分析,可揭示蘑菇圈形成对草地群落和土壤的影响。下列叙述错误的是()
      调查草地上植物和土壤分别采用样方法和取样器取样法
      圈上植物长得高呈现明显的圈带形成草地群落垂直结构
      蘑菇菌丝促进土壤有机质分解使圈上土壤速效养分增加
      圈上植物种群的优势度增加可影响草地群落的物种组成
      【答案】B
      【解析】
      【分析】群落的空间结构分为垂直结构和水平结构:(1)群落的垂直结构:指群落在垂直方面的配置状 态,其最显著的特征是分层现象,即在垂直方向上分成许多层次的现象。影响植物群落垂直分层的主要因素是光照,影响动物群落垂直分层的主要因素为食物和栖息空间。(2)群落水平结构:在水平方向上,由于地形的起伏、光照的阴暗、湿度的大小等因素的影响,不同地段往往分布着不同的种群,种群密度也有差别。群落水平结构的特征是镶嵌性。镶嵌性即植物种类在水平方向不均匀配置,使群落在外形上表现为斑块相间的现象。
      【详解】A、植物无活动能力,调查通常采用样方法;土壤调查则常用取样器取样法(如采集土壤小动物或分析土壤成分),A 正确;
      B、垂直结构是指群落分层现象(如乔木层、灌木层、草本层等),而圈上植物呈圈带状分布,是空间分布差异,属于群落的水平结构,B 错误;
      C、蘑菇属于分解者,其菌丝可通过分解作用加速有机质降解,释放速效养分(如氮、磷等),C 正确; D、优势度高的植物可能竞争资源(如光照、水分),从而改变其他物种的分布或数量,D 正确。
      故选 B。
      某高校科技特派员为协助种养专业合作社繁殖优良欧李种质,以欧李根状茎为插条,用赤霉素合成抑
      制剂S3307 处理,使插条生根率由 22%提高到 78%。扦插后,插条的几种内源激素的含量变化见图。下列叙述错误的是()
      细胞分裂素加快细胞分裂并促进生根
      S3307 提高生长素含量而促进生根
      推测赤霉素缺失突变体根系相对发达
      推测S3307  NAA 促进生根效果更好
      【答案】A
      【解析】
      【分析】①生长素的合成部位是幼叶、幼芽及发育的种子。其作用是促进生长、促进枝条生根等。
      ②赤霉素的合成部位是幼芽、幼根、未成熟的种子等。其作用是促进细胞伸长,促进茎杆增长;促进果实发育;促进种子萌发。
      ③细胞分裂素的合成部位是根尖,其作用是促进细胞分裂。
      ④脱落酸的合成部位是根冠、萎蔫的叶片等,将要脱落的器官和组织中含量多。其作用是抑制细胞分裂,促进叶和果实的衰老和脱落。
      ⑤乙烯的合成部位是植物体各个部位,其作用是促进果实成熟。
      【详解】A、分析题图可知, S3307 处理组细胞分裂素含量略有下降,细胞分裂素加快细胞分裂并促进芽的分化和侧枝发育,并非促进生根,A 错误;
      B、分析题图, S3307 处理组生长素含量明显增加,可推测S3307 提高生长素含量而促进生根,B 正确;
      C、用赤霉素合成抑制剂S3307 处理,使插条生根率由 22%提高到 78%,推测赤霉素缺失突变体根系相对发达,C 正确;
      D、NAA 是生长素类似物,分析题图,可推测S3307  NAA 促进生根效果更好,D 正确。
      故选 A。
      在理想条件下,种群的瞬时增长速率 v=rN(其中 r 为增长率,N 为种群数量)。但现实中,环境资源所能承载的数量有限。假设环境资源所能承载最大种群数量为 K,当种群数量为 N 时,剩余资源空间为
      (1—N/K),此时种群的实际增长率为 r(1—N/K),实际增长速率为 v=rN(1—N/K)。下列叙述正确的是
      ()
      理想条件下,种群的增长速率不变
      理想条件下,种群数量能长期维持在 K 值附近
      现实条件下,种群数量为 K/2 时,种群增长率最大
      现实条件下,种群最大增长速率约为 Kr/4
      【答案】D
      【解析】
      【分析】“J“形曲线:指数增长函数,描述在食物充足、无限空间、无天敌的理想条件下生物无限增长的情况。“S 形曲线:是受限制的指数增长函数,描述食物、空间都有限,有天敌捕食的真实生物数量增长情 况,存在环境容纳的最大值 K,种群增长速率先增加后减少,在 K/2 处种群增长速率最大。
      【详解】A、增长率=(增长后的值-增长前的值)/增长前的值=出生率-死亡率;增长速率=(增长后的值-增长前的值)/时间,理想条件下种群呈“J”形增长,曲线的 λ(种群当年的数量/一年前的数量)不变,增长速率逐渐增大,A 错误;
      B、理想条件下种群呈“J”形增长,没有 K 值,B 错误;
      C、现实条件下,种群呈“S”形增长,种群数量为 K/2 时,种群增长速率最大,而 S 形曲线的增长率一直是下降的,C 错误;
      D、现实条件下,种群呈“S”形增长,种群数量为 K/2 时,种群增长速率最大,根据实际增长速率为 v=rN
      (1—N/K),可知 K/2 时种群最大增长速率约为 rK/2(1—K/2÷K)=Kr/4,D 正确。故选 D。
      将两种不同的单克隆抗体在体外解偶联后重新偶联,可制备双特异性抗体,简称双抗。最新研究发现春花碱有良好的抗肿瘤效果,但没有对肿瘤的靶向作用。因此研究人员进行了图 1 的制备过程,图右下角为其双抗发挥作用图示。为了鉴定双抗识别肿瘤的具体区域,将肿瘤膜抗原蛋白(CEA)逐步截短,分别与纯化的单克隆抗体反应,实验结果如图 2 所示(“aa”表示氨基酸,“+”表示有反应,“一”表示无反 应),下列叙述正确的是()
      第一次筛选后的细胞进行克隆化培养,传代培养过程中会发生贴壁和接触抑制
      给小鼠同时注射 2 种抗原可刺激其 B 细胞分化为产双抗的浆细胞
      该双抗抗体识别肿瘤膜抗原蛋白的区域为 40~50 位氨基酸
      将双抗上连接的春花碱换成荧光蛋白,可能会有助于肿瘤的临床诊断
      【答案】D
      【解析】
      【分析】单克隆抗体制备流程:先给小鼠注射特定抗原使之发生免疫反应,之后从小鼠脾脏中获取已经免疫的 B 淋巴细胞,诱导 B 细胞和骨髓瘤细胞融合,利用选择培养基筛选出杂交瘤细胞,进行抗体检测,筛选出能产生特定抗体的杂交瘤细胞,进行克隆化培养,即用培养基培养和注入小鼠腹腔中培养,最后从培养液或小鼠腹水中获取单克隆抗体。
      【详解】A、第一次筛选后的细胞是杂交瘤细胞,具有肿瘤细胞的特征,故克隆化培养不会有接触抑制的现象,A 错误;
      B、给小鼠同时注射 2 种抗原可刺激其 B 细胞分化出两种产单抗的浆细胞,B 错误;
      C、根据图可知,CEA 蛋白 L 中 1~50 氨基酸序列片段与抗体无反应,而 1~55 氨基酸序列片段与抗体有反应,说明该单克隆抗体识别 CEA 蛋白 L 中的区域大概为 50~55 位氨基酸。CEA 蛋白 R 中 50~153 氨基酸序列片段与抗体无反应,而 40~153 氨基酸序列片段与抗体有反应,说明该单克隆抗体识别 CEA 蛋白 R 中的区域大概为 40~50 位氨基酸。综上分析可知,该单克隆抗体识别 CEA 蛋白的区域大概为 40~55 位氨基
      酸,C 错误;
      D、将春花碱换成荧光蛋白,临床使用双抗与荧光蛋白即可指示肿瘤细胞位置,起到辅助诊断的效果,D
      正确。 故选 D。
      研究发现,长期高脂饮食可导致糖代谢异常,表现为血糖和胰岛素均高于正常水平。魔芋中的 KGM被肠道菌利用产生 Y 物质,Y 结合 R 受体能改变此类血糖异常。图为三组小鼠(正常饮食组、高脂饮食组、高脂饮食+KGM 组)空腹注射等量胰岛素后的血糖变化情况,分析正确的是( )
      ①是高脂饮食+KGM 组
      高脂饮食组小鼠食用魔芋会促进糖原分解,使血糖变化曲线向③靠近
      增加胰岛 B 细胞的分泌不能治疗高脂饮食引起的血糖异常
      敲除高脂饮食组小鼠的 R 受体基因,口服 KGM 会促进血糖进组织细胞
      【答案】C
      【解析】
      【详解】A 、正常小鼠对胰岛素敏感,注射胰岛素后血糖下降明显;高脂饮食组小鼠糖代谢异常,对胰岛素不敏感,血糖下降不明显;高脂饮食+KGM 组由于 KGM 的作用,对胰岛素的敏感性有所恢复。曲线③血糖下降明显,是正常饮食组;曲线①血糖下降不明显,是高脂饮食组;曲线②血糖下降程度介于①和
      ③之间,是高脂饮食+KGM 组,A 错误;
      B、魔芋中的 KGM 被肠道菌利用产生 Y 物质,Y 结合 R 受体能改变血糖异常,是促进血糖进组织细胞等途径降低血糖,而不是促进糖原分解,B 错误;
      C、长期高脂饮食导致糖代谢异常,表现为血糖和胰岛素均高于正常水平,说明不是胰岛素分泌不足导致的,增加胰岛 B 细胞的分泌不能治疗高脂饮食引起的血糖异常,C 正确;
      D、敲除高脂饮食组小鼠的 R 受体基因,Y 物质无法结合 R 受体发挥作用,口服 KGM 不能促进血糖进组织细胞,D 错误。
      故选 C。
      原核细胞中,启动子、结构基因(编码蛋白基因)、终止子等部分可组成操纵子。如图表示大肠杆菌核
      糖体蛋白(RP)合成及调控过程,图中①②表示相关生理过程,mRNA 上的 RBS 是核糖体结合位点。下列叙述正确的是()
      图中大肠杆菌核糖体蛋白合成的调控发生在翻译水平
      过程①中 RNA 聚合酶与 RBS 基因结合解旋并催化磷酸二酯键形成
      C 过程②中核糖体与 mRNA 结合并将下游所有密码子一次性翻译
      D. 大肠杆菌核糖体蛋白的合成依赖于核仁合成足够的 rRNA
      【答案】A
      【解析】
      【详解】A、当细胞中缺乏 tRNA 时,RBS 被封闭,核糖体无法与 mRNA 上的 RBS 结合,从而影响翻译过程,这表明大肠杆菌核糖体蛋白合成的调控发生在翻译水平,A 正确;
      B、过程①为转录,RNA 聚合酶是与启动子结合,而不是与 RBS 基因结合,进而催化磷酸二酯键形成,合成 mRNA,B 错误;
      C、过程②为翻译,核糖体与 mRNA 结合后,是从起始密码子开始,沿着 mRNA 移动,逐个密码子进行翻译,而不是将下游所有密码子一次性翻译,C 错误;
      D、大肠杆菌是原核生物,没有核仁,D 错误。故选 A。
      某地区发现了一个单基因遗传病家系,如图 1 所示。图 2 表示该家系部分成员相关基因电泳后的结果。下列说法正确的是()
      该病可能为常染色体隐性遗传病
      V-1 体内细胞均携带有相关致病基因
      Ⅱ-2、Ⅲ-2、IV-2 相关基因电泳结果均与 V-1 一致
      若Ⅲ-6 与正常男性结婚生育了一个男孩,其患病的概率为 1/4
      【答案】C
      【解析】
      【详解】AC、据图 1 可知,Ⅱ-1 和Ⅱ-2 不患病,后代Ⅲ-1 患病,说明是隐性遗传病;据图 2 可知,Ⅰ-1、Ⅲ- 1 只含条带 1,由于两人是患者,说明条带 1 是致病基因、条带 2 则是正常基因;Ⅱ-1 只有条带 2,说明其不含致病基因,由此判断该遗传病是伴 X 染色体隐性遗传病,V-1 含条带 1 和条带 2,即 V-1 为杂合子,
      Ⅱ-2、Ⅲ-2、IV-2 都有一个患病的儿子,则Ⅱ-2、Ⅲ-2、IV-2 都是杂合子,所以电泳结果一定与 V-1 一致, A 错误,C 正确;
      B、V-1 有两条带,说明是杂合子,若进行减数分裂,则可能产生不携带有相关致病基因的配子,B 错误; D、设相关基因是 B/b,故Ⅲ-6 的基因型是 1/2XBXb、1/2XBXB,正常男性的基因型为 XBY,二者生育一个患病男孩的概率为 1/2×1/4=1/8,D 错误。
      故选 C。
      非选择题部分
      二、非选择题(本大题共 5 小题,共 60 分)
      某地区内适宜生存于某群落生态环境的所有物种构成该群落的物种库,物种库大小指物种的总数目。存在于该群落物种库中,但未在该群落出现的物种称为缺失物种。群落完整性可用群落物种丰富度与物种库大小的比值表示。
      区别同一地区不同群落的重要特征是,该特征也是决定群落性质最重要的因素。调查群落中某大型珍稀哺乳动物的种群密度,(填“适合”或“不适合”)用标志重捕法。
      两个群落的物种丰富度相同,缺失物种数也相同,这两个群落的物种库(填“一定”或“不一定”)相同,原因是。
      调查时发现某物种为某群落的缺失物种,在该群落所在地区建立保护区后此物种自然扩散到该群
      落,针对此物种的保护类型为。缺失物种自然扩散到该群落,以该群落为唯一群落的生态系统的抵抗力稳定性(填“提高”或“降低”)。
      受到破坏的荒漠和草原的恢复过程称为群落的演替。在分析两个群落的生态恢复成功程度的差异时,最合适的指标为(填标号: A.群落的物种丰富度 B.群落缺失的物种数目 C.群落完整性 D.群落物种库大小)。生态恢复中调查某时刻某动物种群所有个体的有机物中的总能量为①,一段时间后此种群所有存活个体的有机物中的总能量为②,此种群在这段时间内通过呼吸作用散失的总能量为③,这段时间内死亡个体的有机物中的总能量为④。此种群在此期间无迁入迁出,无个体被捕食,估算这段时间内用于此种群生长、发育和繁殖的总能量的表达式为。
      【答案】(1)①.群落的物种组成②. 不适合
      ①. 不一定②. 物种丰富度相同,缺失物种数也相同,两群落物种数相同,群落中含有的物种不一定相同
      ①. 就地保护②. 提高
      ①. 次生演替②. C③. ②- ① + ④
      【解析】
      【分析】1、物种组成是区别不同群落的重要特征,也是决定群落性质的最重要因素。
      2、一个群落中的物种数目,称为物种丰富度。
      【小问 1 详解】
      群落的物种组成是区别不同群落的重要特征,它能反映群落的丰富度等关键信息,对群落性质起决定作用。 标记重捕法适用于活动能力强、活动范围大的动物。大型珍稀哺乳动物不符合这些特点,所以不适合用标记重捕法调查其种群密度。
      【小问 2 详解】
      物种库是适宜生存于某群落生态环境的所有物种,两个群落物种丰富度和缺失物种数相同,但可能缺失的
      物种不同,即组成物种库的物种可能存在差异,所以物种库不一定相同。
      【小问 3 详解】
      建立保护区属于就地保护。缺失物种自然扩散到该群落,以该群落为唯一群落的生态系统中物种数目增多,营养结构会变得复杂,所以该生态系统的抵抗力稳定性提高。
      【小问 4 详解】
      受到破坏的荒漠和草原的恢复过程,起始条件是有一定的土壤条件等,属于群落的次生演替。群落完整性可用群落物种丰富度与物种库大小的比值表示,能更好地反映生态恢复的成功程度,故选 C。某时刻种群所有个体有机物中的总能量为①,一段时间后存活个体有机物中的总能量为②,死亡个体有机物中的总能量为④,那么②+④表示一段时间后该种群的总能量(包括存活个体和死亡个体)。该种群在这段时间内通过呼吸作用散失的总能量为③。根据能量守恒定律,输入该种群的总能量(即最初所有个体有机物中的总能量(①),一部分通过呼吸作用散失(③),另一部分用于种群生长、发育和繁殖(设为 X)。而用于生长、发育和繁殖的能量又转化为一段时间后种群的总能量(②+④)。所以可以得到等式①=③+X,即 X=②+④-①,变形可得 X=②-①+④。
      赞皇大枣在保定种植时,根据枣果细胞分裂和果形变化,分为 3 个时期,迅速生长期(6 月上中旬-7月中旬)、缓慢生长期(7 月下旬-8 月中旬)、熟前增长期(8 月下旬-9 月下旬)。研究人员于 8 月 13 日对保定赞皇大枣单果枣吊(枣吊为枣树的结果枝)和双果枣吊分别进行 14CO2 标记,30h 后,测定并计算枣吊各器官的 14C 分配比率,结果如下表所示,回答下列问题。
      不同着果量枣吊中 14C 的分配表
      (1)14C 示踪技术是研究光合产物运输分配规律的有效方法。固定 14CO2 产生三碳酸,被还原产生三碳糖的过程需要供能,在(填场所)合成蔗糖并转运至果实等器官。每合成一分子蔗糖需碳反应还原产生分子三碳糖。
      检测各器官放射性时,需在取样后迅速按不同器官将实验材料解体,105℃杀青 15min,然后 75℃烘至,记录干重,再磨成粉样进行检测。105℃杀青的目的是。
      研究显示 7 月 2 日赞皇大枣叶片的光合输出率为 37.51%,但本实验中只有 28.25%~32.67%,其原因是。与单果枣吊相比,双果枣吊标记叶片的光合产物输出量和果实获得的 14C-光合产物量
      着果量
      单果
      双果
      器官
      果实
      叶片
      结果枝轴
      果实
      叶片
      结果枝轴
      14C 分配比率
      (%)
      21.4
      71.75
      6.85
      28.26
      67.23
      4.41
      ,但双果中每个果实的 14C 含量却低于单果枣吊,原因是。
      【答案】(1)①. RuBP##C5②. ATP 和 NADPH③. 叶绿体④. 4
      ①. 恒重/重量不再减少②. 使酶变性失活,含 ¹⁴C 的化合物含量保持在热处理之前水平/使酶变性失活,防止含 ¹⁴C 的化合物因细胞呼吸损失
      ①. . (8 月 13 日) 果实正处于缓慢增长期,叶片光合产物输出减少②. 高③. 双果枣吊的果实之间竞争光合产物
      【解析】
      【分析】1、糖类分为单糖、二糖和多糖,葡萄糖、核糖、脱氧核糖等不能水解的糖称为单糖,由 2 个单糖脱水缩合形成的糖称为二糖,多糖有淀粉、纤维素和糖原,糖原是动物细胞的储能物质,淀粉是植物细胞的储能物质,纤维素是植物细胞壁的成分。
      2、无机盐主要以离子的形式存在,有的无机盐是某些复杂化合物的组成成分,如镁是叶绿素的组成成
      分,铁是血红蛋白的组成成分等;无机盐对于维持血细胞和生物体的支持生命活动具有重要作用;有些无机盐对于调节酸碱平衡和渗透压具有重要作用。
      【小问 1 详解】
      在光合作用的暗反应阶段,RuBP(核酮糖 - 1,5 - 二磷酸 C5)固定 14CO2 产生三碳酸(3 - 磷酸甘油 酸)。三碳酸被还原产生三碳糖的过程需要 ATP 和 NADPH 供能,ATP 提供能量,NADPH 提供还原力和能量。暗反应中,三碳糖在叶绿体基质中合成蔗糖,之后蔗糖会被转运至果实等器官。每合成一分子蔗糖
      (C12H22O11),需要 12 个碳,而每次碳反应还原产生的三碳糖是 3 碳分子,所以需要 4 分子三碳糖
      (4×3=12 碳)。
      【小问 2 详解】
      检测各器官放射性时,取样后迅速按不同器官将实验材料解体,105℃杀青 15min, 然后 75℃烘至器官重量不再减少,记录干重,再磨成粉样进行检测。105℃杀青是为了高温使酶变性失活,防止含 14C 的化合物因细胞呼吸损失。
      【小问 3 详解】
      7 月 2 日赞皇大枣叶片的光合输出率为 37.51%,但由于 8 月 13 日,果实正处于缓慢增长期,叶片光合产物输出减少,因此本实验中只有 28.25%~32.67%。双果枣吊的果实之间竞争光合产物,导致虽然双果枣吊标记叶片的光合产物输出量和果实获得的 14C-光合产物量比单果枣吊更高,但双果中每个果实的 14C 含量却低于单果枣吊。
      某研究团队选取两种纯合水稻品系进行杂交以研究相关性状的遗传特性,结果如图所示。不考虑突变和互换,回答下列问题:
      上述性状中两对相对性状受一对等位基因(记为 A、a)控制,理由之一是。(不考虑其它性状)F2 正常叶植株中矮秆纯合子所占的比例为。
      水稻的穗数性状至少由对等位基因控制(若受一对等位基因控制,则记为 B/b;若受两对等位基因控制,则记为 B/b、C/c;以此类推),判断依据是。(不考虑其它性状)F2 中单穗水稻自交,其子代中纯合个体所占比例为。
      分析杂交结果,控制秆高度/叶色与穗数这两对相对性状的基因(填“是”/“不是”)都位于非同源染色体上,理由是。
      为验证(3)中的结论,选取 F1 植株进行测交,(不考虑交换与突变)画出相应遗传图解。
      【答案】(1)①. 高秆与矮秆、缺绿叶与正常叶②. 高秆和缺绿叶(或矮秆和正常叶)两种性状总是相伴出现 3:1③. 1/3
      (2)①. 2##两##二②. F1 多穗植株自交后,F2 表现为多穗:单穗=9:7,为 9:3:3:1 的变式③. 5/7
      (3) ①. 不是 ②. 若叶色与穗数这两对相对性状的基因都位于非同源染色体上,则叶色与穗数分别独立遗传,在 F2 中,正常叶:缺绿叶=3:1,多穗:单穗=9:7,则会出现多穗正常叶:单穗正常叶:多穗缺绿叶:单穗缺绿叶=(3:1)(9:7)=27:21:9:7 的性状比例,而 F1 相互交配获得的 F2 多穗正常叶:单穗正常叶:多穗缺绿叶:单穗缺绿叶=6:6:3:1
      (4)
      【解析】
      【分析】自由组合定律的实质是:位于非同源染色体上的非等位基因的分离或自由组合是互不干扰的;在
      减数分裂过程中,同源染色体上的等位基因彼此分离的同时,非同源染色体上的非等位基因自由组合。
      【小问 1 详解】
      分析题意和题图,F1 相互交配获得的 F2 多穗矮秆正常叶:单穗矮秆正常叶:多穗高秆缺绿叶:单穗高秆缺绿叶=6:6:3:1,高秆和缺绿叶(或矮秆和正常叶)两种性状总是相伴出现 3:1,因此可知高秆与矮秆、缺绿叶与正常叶两对相对性状受一对等位基因控制。F1 的表型为矮秆正常叶,可知矮秆正常叶为显性性 状,且 F1 自交发生性状分离,F1 的基因型为 Aa,F2 中矮秆正常叶个体的基因型为 AA:Aa=1:2,因此 F2 正常叶植株中矮秆纯合子所占的比例为 1/3。
      【小问 2 详解】
      F1 多穗植株自交后,F2 表现为多穗:单穗=9:7,为 9:3:3:1 的变式,可知水稻的穗数性状至少由两对等位基因控制。F1 的基因型为 BbCc,F2 中单穗水稻的基因型为 BBcc:Bbcc:bbCC:bbCc:bbcc=1:2:1:2: 1,F2 中单穗水稻自交,其子代中纯合个体所占比例为 1/7+2/7×1/2+1/7+2/7×1/2+1/7=5/7
      【小问 3 详解】
      若叶色与穗数这两对相对性状的基因都位于非同源染色体上,则叶色与穗数分别独立遗传,在 F2 中,正常叶:缺绿叶=3:1,多穗:单穗=9:7,则会出现多穗正常叶:单穗正常叶:多穗缺绿叶:单穗缺绿叶
      =(3:1)(9:7)=27:21:9:7 的性状比例,而 F1 相互交配获得的 F2 多穗正常叶:单穗正常叶:多穗缺绿叶:单穗缺绿叶=6:6:3:1,因此可知控制杆高度/叶色与穗数这两对相对性状的基因不是都位于非同源染色体上。
      【小问 4 详解】
      由于控制秆高度/叶色与穗数这两对相对性状的基因不是都位于非同源染色体上,可知 B/b、C/c 有一对等位基因与 A/a 在同一对染色体上。亲本为单穗高秆缺绿叶和单穗矮秆缺绿叶,F1 植株的基因型为 AaBbCc,可知亲本基因型为 aaBBcc、AAbbCC,若 B/b 与 A/a 在同一对染色体上,F1 产生的配子种类及比例为 AbC:Abc:aBC:aBc=1:1:1:1,与隐性纯合子测交的遗传图解为
      甜叶菊中所含甜菊糖的甜度是蔗糖的 300 倍左右,如图为运用现代生物技术生产甜菊糖甙的流程图。回答下列问题:
      外植体① 愈伤组织② 甜叶菊植株→甜叶菊叶片→提取甜菊糖→精制甜菊糖甙
      植物组织培养进行①②过程培养基中的关键激素是。
      某科研人员从苏云金杆菌中获取 Bt 毒蛋白基因,并将其导入甜叶菊叶肉细胞,培育出抗虫的甜叶菊,过程如下图。
      ①通过 PCR 扩增 Bt 毒蛋白基因时,通常选择下列引物对。图中显示 Bt 毒蛋白基因的编码链部分序列,为使目的基因正向插入质粒,需在该引物对的 5'端分别添加限制酶的识别序列。
      ②质粒上启动子的功能是。
      ③培养基 A 和培养基 B 分别添加的抗生素是,从筛选结果分析,含有 Bt 毒蛋白基因的菌落是

      ④将农杆菌与甜叶菊叶肉细胞,Bt 毒蛋白基因可转移到叶肉细胞中的原因是。为检测目的基因是否成功在叶肉细胞中表达,需对叶肉细胞进行实验。
      农杆菌转化法可用于获取转基因植物,还可通过 T-DNA 插入基因内部使基因沉默,获得突变体。为获得 mm 突变体,某科研小组利用野生型 MM,通过农杆菌转化法使基因 M 沉默。由于 T-DNA 插入位置随机,为确定 T-DNA 是否插入 M 基因,该小组采用“三引物法”进行 PCR 扩增,引物 LP、RP 为与目的基因片段互补的特异引物,引物 BP 为插入 T-DNA 的特异引物,如下图所示(说明:T-DNA 插入基因
      后,会阻止被插入基因两端引物的扩增产物的形成)。先用 BP+LP 或 BP+RP 进行 PCR 反应后电泳,若
      (填“有”或“无”)目的条带,则确定该突变体为 T-DNA 插入。再用 LP+RP 进行 PCR 反应后电泳,若填“有”或“无”)目的条带,则确定该突变体为纯合子。
      A.5'-ATCCGC-3'
      B.5'-CTACTG-3'
      C.5'-GCGGAT-3'
      D.5'-CAGTAG-3'
      E.5'-GTCATC-3'
      F.5'-ATGGCG-3'
      【答案】(1)生长素和细胞分裂素
      ①. BC ②. PstⅠ、HindⅢ ③. RNA 聚合酶识别和结合的部位,驱动基因转录 ④. 潮霉素、氨苄青霉素 ⑤. 2、4 ⑥. 共培养 ⑦. 农杆菌中的 Ti 质粒上的 T-DNA 可转移至受体细胞,并且整合到受体细胞染色体的 DNA 上 ⑧. 抗原-抗体杂交
      ①. 有 ②. 无
      【解析】
      【分析】植物组织培养技术是指在无菌和人工控制的环境条件下,将离体的植物器官(如根、茎、叶、 花、果实等)、组织(如形成层、花药组织等)、细胞(如体细胞、生殖细胞等)或原生质体,培养在人工配制的培养基上,使其生长、分裂、分化并最终发育成完整植株的技术。其核心原理是植物细胞的全能性,即已分化的细胞仍具有发育成完整植株的潜能。基因工程的基本步骤包括:目的基因的获取、基因表达载体的构建、将目的基因导入受体细胞和目的基因的检测和鉴定。
      【小问 1 详解】
      植物组织培养过程中,①是脱分化过程,②是再分化过程,在这两个过程中,培养基中的关键激素是生长素和细胞分裂素。生长素和细胞分裂素的浓度、比例等会影响外植体的脱分化和再分化过程,比如当生长素与细胞分裂素的比值较高时,有利于根的分化,比值较低时,有利于芽的分化。
      【小问 2 详解】
      ①在 PCR 扩增时,引物需要与模板链的 3'端互补配对来引导子链的合成。观察 Bt 毒蛋白基因的两端序 列,根据碱基互补配对原则,应选择与基因两端序列互补的引物。已知基因一端是 5'-CTACTG-3',其互补序列为 5'-CAGTAG-3'(反向互补),另一端是 5'-ATCCGC - 3',其互补序列为 5'-GCGGAT - 3'(反向互
      补),所以应选择 B(5'-CTACTG-3')和 C(5'-GCGGAT-3' )作为引物对。根据质粒启动子和终止子之间的限制酶位点,且图中所示为目的基因编码链(转录方向对应编码链的 5'→3'),因此为使目的基因正向插入质粒,需在 B、C 引物的 5'端分别添加 PstⅠ、HindⅢ限制酶的识别序列。
      ②启动子是 DNA 上的一段序列,其基本组成单位是脱氧核苷酸,启动子的功能是 RNA 聚合酶识别与结合位点,启动相关基因转录。
      ③观察质粒结构可知,质粒含有潮霉素抗性基因和氨苄青霉素抗性基因,而重组质粒中氨苄青霉素抗性基因被破坏。在筛选过程中,培养基 A 用于筛选导入了质粒的农杆菌,由于质粒含潮霉素抗性基因,所以培
      养基 A 应添加潮霉素;培养基 B 用于筛选含有重组质粒(即插入了 Bt 毒蛋白基因的质粒)的农杆菌,因为重组质粒中氨苄青霉素抗性基因被破坏,所以培养基 B 应添加氨苄青霉素。从筛选结果分析,能在培养基 A 上生长(含潮霉素抗性基因),但不能在培养基 B 上生长(氨苄青霉素抗性基因被破坏)的菌落含有 Bt 毒蛋白基因,即菌落 2 和 4。
      ④将农杆菌与甜叶菊叶肉细胞共培养,农杆菌中的 Ti 质粒上的 T-DNA 可转移至受体细胞,并且整合到受体细胞染色体的 DNA 上,所以 Bt 毒蛋白基因可转移到叶肉细胞中。为检测目的基因是否成功在叶肉细胞中表达,需对叶肉细胞进行抗原-抗体杂交实验,若出现杂交带,说明目的基因成功表达。
      【小问 3 详解】
      通过农杆菌转化法使基因 M 沉默来获得 mm 突变体,由于 T-DNA 插入位置随机,所以需要用“三引物法”进行 PCR 扩增来确定插入情况。LP、RP 为与目的基因片段互补的特异引物,BP 为插入 T-DNA 的特异引物。并且已知 T-DNA 插入基因后,会阻止被插入基因两端引物的扩增产物的形成。如果 T-DNA 插入了 M 基因,那么用 BP+LP 或 BP+RP 进行 PCR 反应时,因为 BP 是 T-DNA 的特异引物,LP、RP 是 M 基因的特异引物,所以有目的片段。对于纯合子突变体,两条染色体上的 M 基因都被 T-DNA 插入。由于 T- DNA 插入会阻止被插入基因两端引物(LP 和 RP)的扩增产物的形成,所以用 LP+RP 进行 PCR 反应时,无目的片段产生。
      为验证动物体内甲状腺激素分泌的负反馈调节机制,某同学设计了如下实验,请补充相关内容:材料和用具:同种、发育状态相近的健康兔子若干,适宜浓度的放射性碘溶液,蒸馏水,无放射性促甲状腺激素,无放射性甲状腺激素,注射器若干等。(要求与说明:甲状腺细胞具有一种特殊的功能,能主动地、高效地从血液中捕捉和浓缩碘;具体实验操作过程不作要求,实验条件适宜)
      合成并分泌促甲状腺激素释放激素的细胞位于,该激素经的血液运至腺垂体发挥作用。
      通过注射放射性 131I 来检测甲状腺功能的依据是。
      在材料和用具的选择上存在一个明显不妥之处,请指出并改正:。
      将同种、发育状态相近的健康兔子随机均分为甲、乙和丙组,先给各组兔子注射适量且等量的
      溶液,检测并记录各组兔子的甲状腺的放射量;
      (5)4 天后,再分别给各组兔子注射相应试剂,其中甲组注射适量,作为对照;乙组注射等量无放射性促甲状腺激素,丙组注射等量。检测并记录各组兔子的甲状腺的放射量。
      (6)预测实验结果(以坐标曲线图形式表示实验结果)。
      【答案】(1)①. 垂体②. 垂体门脉
      甲状腺细胞能主动地、高效地从血液中捕捉和浓缩碘,而碘是合成甲状腺激素的原料
      “蒸馏水”不妥,应改为“生理盐水”(4)放射性碘
      (5)①. 生理盐水②. 等量无放射性促甲状腺激素
      (6)
      【解析】
      【分析】设计实验要设计对照,对照的目的是为了说明变量的作用结果的,变量的设计要遵循单一变量的原则,否则实验的结果就无法得知是由于哪个变量引起的。另外实验设计还要遵循单一变量原则、无关变量相同且适宜原则,实验动物是无关变量,所以应取生长发育等一致或相同的健康兔,向每只兔子注射等量且适宜的放射性的碘溶液,实验数量一般要相对较多些,防止过少由于偶然因素造成误差,注入甲状腺激素,引进促甲状腺激素释放激素和促甲状腺激素分泌过少,是反馈调节,注入促甲状腺激素,甲状腺激素分泌增加。
      【小问 1 详解】
      合成并分泌促甲状腺激素释放激素的细胞位于下丘脑,该激素经垂体门脉的血液运至腺垂体发挥作用。
      【小问 2 详解】
      甲状腺细胞能主动地、高效地从血液中捕捉和浓缩碘,而碘是合成甲状腺激素的原料,所以通过注射放射性 131I,可根据甲状腺对 131I 的摄取情况来检测甲状腺功能。
      【小问 3 详解】
      对动物不能注射蒸馏水,而应注射生理盐水。
      【小问 4 详解】
      先给各组兔子注射适量且等量的放射性碘溶液,使甲状腺摄取放射性碘,以便后续检测甲状腺的放射性,从而反映甲状腺功能。
      【小问 5 详解】
      甲组注射适量生理盐水,作为对照;乙组注射等量无放射性促甲状腺激素,促甲状腺激素会促进甲状腺利用放射性碘合成并分泌甲状腺激素,使甲状腺放射性降低;丙组注射等量无放射性甲状腺激素,甲状腺激素通过负反馈调节,抑制垂体分泌促甲状腺激素,进而使甲状腺利用放射性碘合成甲状腺激素减少,甲状腺放射性较高。
      【小问 6 详解】
      与对照组相比,注射无放射性促甲状腺激素可促进甲状腺合成并分泌甲状腺激素,从而使甲状腺中碘的放射量下降较快;而注射无放射性甲状腺激素使血液中具有一定浓度的甲状腺激素,通过负反馈调节可抑制
      垂体合成并分泌促甲状腺激素,进而使甲状腺合成并分泌的甲状腺激素减少,导致甲状腺中碘的放射量下
      降较慢。曲线图如下:。

      相关试卷

      浙江省杭州市第二中学2026届高三上学期10月月考生物试卷:

      这是一份浙江省杭州市第二中学2026届高三上学期10月月考生物试卷,共35页。试卷主要包含了选择题,非选择题等内容,欢迎下载使用。

      浙江省杭州第二中学2025-2026学年高三上学期10月月考生物试题:

      这是一份浙江省杭州第二中学2025-2026学年高三上学期10月月考生物试题,共8页。

      浙江省杭州二中2026届高三上学期10月月考生物试题+答案:

      这是一份浙江省杭州二中2026届高三上学期10月月考生物试题+答案,共35页。

      资料下载及使用帮助
      版权申诉
      • 1.电子资料成功下载后不支持退换,如发现资料有内容错误问题请联系客服,如若属实,我们会补偿您的损失
      • 2.压缩包下载后请先用软件解压,再使用对应软件打开;软件版本较低时请及时更新
      • 3.资料下载成功后可在60天以内免费重复下载
      版权申诉
      若您为此资料的原创作者,认为该资料内容侵犯了您的知识产权,请扫码添加我们的相关工作人员,我们尽可能的保护您的合法权益。
      入驻教习网,可获得资源免费推广曝光,还可获得多重现金奖励,申请 精品资源制作, 工作室入驻。
      版权申诉二维码
      欢迎来到教习网
      • 900万优选资源,让备课更轻松
      • 600万优选试题,支持自由组卷
      • 高质量可编辑,日均更新2000+
      • 百万教师选择,专业更值得信赖
      微信扫码注册
      手机号注册
      手机号码

      手机号格式错误

      手机验证码 获取验证码 获取验证码

      手机验证码已经成功发送,5分钟内有效

      设置密码

      6-20个字符,数字、字母或符号

      注册即视为同意教习网「注册协议」「隐私条款」
      QQ注册
      手机号注册
      微信注册

      注册成功

      返回
      顶部
      学业水平 高考一轮 高考二轮 高考真题 精选专题 初中月考 教师福利
      添加客服微信 获取1对1服务
      微信扫描添加客服
      Baidu
      map