期中检测卷(一)-2025-2026学年道德与法治八年级上册统编版(2024)含答案
展开
这是一份期中检测卷(一)-2025-2026学年道德与法治八年级上册统编版(2024)含答案,共8页。试卷主要包含了选择题,非选择题等内容,欢迎下载使用。
一、选择题
1.大同要承办山西省第十六届运动会,我们每一个大同人都应积极参与到这项活动中,下列做法正确的是( )
①进入比赛场馆观看比赛时,李红自觉遵守场馆各项规定。
②王刚把吃完零食的袋子随手扔在看台上。
③张晓明积极争当省运会志愿者,为家乡体育盛会作贡献。
④孙海涛踊跃参加啦啦队,为运动员加油助威。
A.①②③B.②③④C.①②④D.①③④
2.公益广告语“每人前进一小步,社会进步一大步”。鲁迅先生说:“一个人要想离开社会而生存,那正像人拔着自己的头发想离开地球一样的不可能。”对此两句话的理解,你认为( )
A.两者的意思都是任何社会的存在和发展,都是人们共同努力的结果
B.两者的意思都是个人是社会中的人,个人不能离开社会
C.广告语的意思是社会的发展决定个人的进步
D.鲁迅的话是指个人的生存和发展离不开社会
3.“AI大模型”是人工智能技术驱动的自然语言处理工具,它能模仿人类思考、回答人们的问题。这项技术在提供方便的同时,也带来隐私泄露、学术造假等风险。这启示我们( )
①为了人身和财产安全,应远离人工智能 ②要提高媒介素养,合理利用网络
③要辨识信息内容,恪守道德,遵守法律 ④自由可以划定社会规则的边界
A.①③B.②③C.②④D.③④
4.ChatGPT是人工智能技术驱动的自然语言处理工具,能够通过学习人类的语言来完成对话、撰写、翻译等任务。这为我们带来便利的同时,也会带来学术造假、数据泄露等风险。这体现了( )
A.网络是一把双刃剑B.网民应该提高道德素养
C.网络促进社会发展D.网络世界充满未知陷阱
5.2024年6月25日,“嫦娥六号”返回器在预定区域成功着陆,实现世界首次月球背面采样返回,小明在电视里看到这一新闻时,感到由衷的欢喜和骄傲。这表明感受社会生活会让我们( )
A.与越来越多的人打交道B.为国家的发展感到自豪
C.更加地关注社区的治理D.一定成为一个完美的人
6.以下行为属于正确使用网络的是( )
A.大学生张丽用自己的身份证和驾驶证做抵押,从网贷公司贷款5000元
B.高中生李莎应一名未见过面的网友所约,赴郊外商议购买游戏装备
C.王三收到来历不明的恐吓视频邮件后,立即向网络监管部门举报
D.孙红看到一则有关即将发生地震的消息后,随手分享到微信朋友圈
7.“美不美,家乡水;亲不亲,故乡人。”“老乡见老乡,两眼泪汪汪”。这两句民间俗语反映了中国人怀有深厚的乡土情节。这种乡土情节属于社会关系中的( )
A.血缘关系B.业缘关系C.地缘关系D.人情关系
8.社会关系从建立的基础可分为血缘关系、地缘关系和业缘关系。下列诗句与其所体现的社会关系对应正确的是( )
①“僻巷邻家少,茅檐喜并居”——地缘关系②“谁言寸草心,报得三春晖”——业缘关系
③“本是同根生,相煎何太急”——血缘关系④“同是长千人,自小不相识”——业缘关系
A.①②B.①③C.②④D.③④
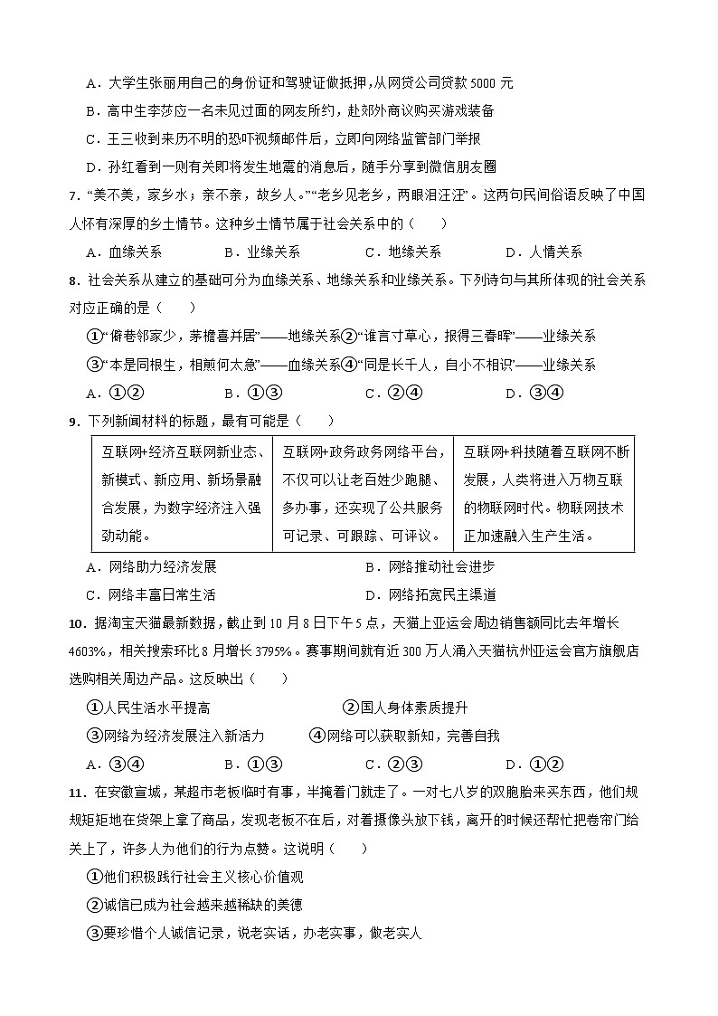
9.下列新闻材料的标题,最有可能是( )
A.网络助力经济发展B.网络推动社会进步
C.网络丰富日常生活D.网络拓宽民主渠道
10.据淘宝天猫最新数据,截止到10月8日下午5点,天猫上亚运会周边销售额同比去年增长4603%,相关搜索环比8月增长3795%。赛事期间就有近300万人涌入天猫杭州亚运会官方旗舰店选购相关周边产品。这反映出( )
①人民生活水平提高 ②国人身体素质提升
③网络为经济发展注入新活力 ④网络可以获取新知,完善自我
A.③④B.①③C.②③D.①②
11.在安徽宣城,某超市老板临时有事,半掩着门就走了。一对七八岁的双胞胎来买东西,他们规规矩矩地在货架上拿了商品,发现老板不在后,对着摄像头放下钱,离开的时候还帮忙把卷帘门给关上了,许多人为他们的行为点赞。这说明( )
①他们积极践行社会主义核心价值观
②诚信已成为社会越来越稀缺的美德
③要珍惜个人诚信记录,说老实话,办老实事,做老实人
④诚信是一个人安身立命之本,是我们融入生活的“通行证”
A.①②③B.①②④C.①③④D.②③④
12.下边漫画给我们的启示是( )
①我们要学会运用诚信智慧 ②我们要珍惜个人诚信记录
③诚信是我们融入社会的通行证 ④国家要不断完善失信惩戒机制
A.①②B.①④C.②③D.②④
13.以前,我国不少景区规定1.2米以下儿童免票。但随着人民生活水平的提高,我国儿童平均身高也在增长。为此,越来越多景区作出了对14周岁以下儿童免票的规定。这一做法( )
A.是自觉遵守规则、坚定维护规则的表现
B.体现了根据实际情况积极改进完善规则
C.会减少景区收入,不利于社会经济发展
D.有利于提醒、监督、帮助他人遵守规则
14.“万事离不开方法,世界离不开秩序。”世界离不开秩序是因为( )
A.有了秩序,就一定能消除混乱
B.有了秩序,社会成员就能生存和发展
C.社会秩序是人民安居乐业的保障
D.社会秩序是一种理性化的状态
15.近年来,外卖队伍不断壮大,为了能准时送餐,部外外卖小哥逆向行驶、超速行驶、闯红灯……成为交通事故的高发群体,对于以上行为,认识错误的是( )
A.为准时送达,偶尔违规可以理解
B.任何组织和个人都要遵守法律,依法办事
C.要珍爱生命,生命价值高于一切
D.社会正常运行需要秩序,我们要自觉维护
16.在公园里,我们能看到这样的牌子:“芳草萋萋,踏之何忍?”在图书馆,我们能见到这样的提醒:“这里最需要你的安静!”在汽车站,我们能看到这样的横幅:“自觉排队,文明候车”。从中,我们可以感受到( )
①社会的正常运行需要秩序 ②维护社会秩序离不开规则
③社会规则明确社会秩序的内容 ④社会规则靠国家强制力保证实施
A.①②④B.①③④C.①②③D.①②③④
17.下列选项与维护、遵守社会秩序相一致的是( )
A.小明利用周末帮助父母做家务——维护了公共场所秩序
B.小福坚持每天观看《新闻联播》——维护了社会管理秩序
C.刘师傅严格按照操作规范流程加工零部件——遵守了生产秩序
D.小林登机前自觉接受安检人员的检查——遵守了交通秩序
18.《论语》云:“人而无信,不知其可也。”下列选项与这一观点一致的是( )
①王婆卖瓜,自卖自夸 ②君子一言,驷马难追
③敬人者,人恒敬之 ④以诚待人,以信交友
A.①④B.③④C.②④D.②③
19.中华文化宝库中有许多表示谦虚、恭敬的礼貌用语。比如:请人批评说“指教”,请人帮助说“劳驾”,麻烦别人说“打扰”。这告诉我们在日常生活中要学会( )
A.乐善好施B.文明有礼C.换位思考D.诚实守信
20.社会生活是复杂的,我们有时候会面临两难的选择。当对他人讲诚信与尊重他人隐私发生冲突时,下列做法正确的是( )
A.不论遇到什么情况,都要做到诚信
B.应遵循伦理原则和法律要求,权衡利弊
C.不论遇到什么情况,都要绝对尊重他人的隐私
D.诚实与隐私不能共存,讲诚信就没有隐私,保护隐私就做不到诚信
二、非选择题
21.阅读材料,回答问题。
某校八年级(2)班有些同学沉迷于游戏机房或网吧,对文化知识的学习不感兴趣,缺乏刻苦学习的精神,存在怕动脑筋、抄袭作业的现象。为了帮助这些同学,班委会决定组织一次班会。
(1)请确定班会的主题。
(2)青少年应如何理性参与网络生活?
(3)如何利用网络平台传播正能量?
22.【大网络微践行】
为引导未成年人文明上网,争做中国“四有”好网民,某微博论坛就网络生活展开讨论交流。请你分析论坛内容,完成以下任务。
(1)请你根据交流内容分析网络带来的积极影响。
(2)为了避免网络谣言“伤人”,请你设计一条打击网络谣言的警示标语,提高大家的防范意识。
(3)根据材料和实际,说说网络具有怎样的特点?给我们带来了哪些消极影响
23.2024年国庆期间,小华关注到以下两则射洪新闻:
新闻一 2024年国庆放假,射洪某校八年级给同学们布置了社会实践作业——走进社会,做一次公益。有的学生到紫云公园做反诈宣传,有的学生到涪江边拾捡垃圾,有的学生走进养老院关心帮助老年人“教老年人使用智能手机”……看到这一新闻,小华同学有以下想法:这些社会实践作业的意义在哪里?太浪费时间了,还不如我在家里多刷几道题。
(1)结合材料和所学知识,对小华同学的观点进行辨析。
新闻二 射洪市民刘某骑电摩没带头盔,被执勤交警发现,对其处以20元罚款,他对警察抱怨道:戴头盔一点都不舒服,这样的规定,太不自由了。回家后,他又对家人抱怨:今天运气太差了,没戴头盔被交警罚款。以后看到警察执勤我就戴,没看到我就不戴……
(2)假如你是刘某的家人,听到他的抱怨,用遵守规则的相关知识劝劝他。
24.阅读材料,回答问题
2024年中秋国庆假期,八年级学生小刚和父母回老家探望爷爷奶奶。回来后他们在“饭桌
上的谈话”中对假期的所见所闻进行了交流:
小刚:我印象最深的是三件事,一是这几年老家的很多人懂得与时俱进拥抱互联网,他们通过抖音、淘宝、拼多多等平台进行网络销售、直播带货,蜂蜜、木耳、淮山等老家的特产插上翅膀飞向全国各地,开辟了更广阔的市场,收入大幅提高:二是老家的虚拟博物馆群,盖天文、地理、牛物、数学等各大主题,以科学系统的内容、生动有趣的表现形式吸引了众多青少年的目光,利用网络系统进行科学传播:三是隔壁堂哥因为轻信网上的“兼职刷单可获利返现”信息,被骗了上千元,现在警察还在调查呢。
爸爸:老家县城的交通比较混乱,汽车乱停乱放影响通行,司机不礼让行人,一些行人又任意闯红灯、逆行、边过马路边玩手机,真该好好整顿了。
妈妈:老家县城的菜市场更应该整顿,我去买烧烤料的时候,几个档口都短斤缺两呢,太离谱了!
(1)从小刚印象最深的三件事中你能获得哪些启发?
(2)结合所学知识,对于整顿爸爸妈妈谈到的问题请你分别提出合理化建议。
答案解析部分
1.【答案】D
2.【答案】D
3.【答案】B
4.【答案】A
5.【答案】B
6.【答案】C
7.【答案】C
8.【答案】B
9.【答案】B
10.【答案】B
11.【答案】C
12.【答案】C
13.【答案】B
14.【答案】C
15.【答案】A
16.【答案】C
17.【答案】C
18.【答案】C
19.【答案】B
20.【答案】B
21.【答案】(1)网络的利与弊。
(2)①我们要提高媒介素养,积极利用互联网获取新知、促进沟通、完善自我。
②我们要学会信息节食,注意浏览、寻找与学习和工作有关的信息,不可沉溺于网络。
③我们要学会辨析网络信息,让谣言止于智者,自觉抵制不良信息。
④恪守道德、遵守法律,是网络生活的基本准则,只有自觉遵守道德和法律,才能做一名负责的网络参与者。
(3)①充分利用网络平台为社会发展建言献策。我们可以通过网络平台就身边的一些公共事务向有关部门积极提出意见和建议,表达我们的诉求,为决策的科学化、民主化贡献力量,让网络成为汇聚民智、促进社会和谐发展的重要渠道。
②在网上传播正能量。我们要践行社会主义核心价值观,不断提高网络媒介素养,共同培育积极健康、向上向善的网络文化,让网络公共空间充满正能量,高扬主旋律。
22.【答案】(1)①网络让我们的生活变得更加便利和丰富多彩。材料中网上外卖、在线医疗、滴滴打车、网上购物已经成为我们生活的新常态。
②网络打破了传统人际交往的时空限制,促进了人际交往。材料中远程办公等备受欢迎,各大博物馆的国宝开始在线“云工作”。
③网络为经济发展注入新的活力。材料中电商购物、网络竞赛、直播带货,“云经济”迎来了高光时刻。
④网络促进了民主政治的进步。材料中泸州市“有话请您说”网络问政平台各级部门察民情、解民忧,集民智。
(2)网络安全为人民,网络安全靠人民。谣言止于智者等
(3)特点:网络是把双刃剑。
消极影响:①网络上充斥着一些虚假的、不良的信息,歪曲事实,误导大众。
②沉迷于网络,影响学习、工作和生活;
③网络中个人隐私容易被侵犯,个人信息容易被泄露。
23.【答案】(1) 观点错误。①参加社会实践活动是亲社会行为的表现。青少年处于走向社会的关键时期,我们应该树立积极的生活态度,关注社会,了解社会,服务社会,养成亲社会行为。②有利于我们养成良好的行为习惯,塑造健康的人格,形成正确的价值观念,获得他人和社会的接纳和认可。③我们只有主动关心社会,积极融入社会,倾力奉献社会,才能实现自己的人生价值。
(2) ①社会规则划定了自由的边界。自由不是随心所欲,它受道德、纪律、法律等社会规则的约束。②社会规则是人们享有自由的保障。③遵守社会规则需要自律和他律。④遵守社会规则,需要我们发自内心地敬畏规则,将规则作为自己行动的准绳。无论何时何地,我们都应该将规则内化于心、外化于行。
24.【答案】(1)启发:①网络为经济发展注入新的活力,我们要合理利用网络,积极参与网络生活;②网络促进文化传播,我们要充分利用网络的优势,传播优秀文化:③网络信息良莠不齐,我们要提高媒介素养,学会辨析网络信息,增强自我保护意识。
(2)整顿交通秩序的建议:①加强交通法规的宣传教育,提高公民的交通安全意识:②加大对交通违法行为的处罚力度,严格执法:③完善交通设施,优化交通环境。整顿菜市场秩序的建议:①加强市场监管,加大对短斤缺两等违法行为的打击力度;②加强对商家的诚信教育,提高商家的职业道德素质:③建立健全消费者投诉举报机制,维护消费者的合法权益。互联网+经济互联网新业态、新模式、新应用、新场景融合发展,为数字经济注入强劲动能。
互联网+政务政务网络平台,不仅可以让老百姓少跑腿、多办事,还实现了公共服务可记录、可跟踪、可评议。
互联网+科技随着互联网不断发展,人类将进入万物互联的物联网时代。物联网技术正加速融入生产生活。
网上外卖、在线医疗、滴滴打车、网上购物已经成为我们生活的新常态。
远程办公备受欢迎,各大博物馆的国宝开始在线“云工作”。
相关试卷
这是一份期中检测卷(二)-2025-2026学年道德与法治八年级上册统编版(2024)含答案,共8页。试卷主要包含了选择题,非选择题等内容,欢迎下载使用。
这是一份2025-2026学年统编版(2024)八年级上册道德与法治期中检测卷(二)含答案,共12页。
这是一份2025-2026学年八年级上册统编版(2024)道德与法治期中检测卷(一)含答案,共8页。
相关试卷 更多
- 1.电子资料成功下载后不支持退换,如发现资料有内容错误问题请联系客服,如若属实,我们会补偿您的损失
- 2.压缩包下载后请先用软件解压,再使用对应软件打开;软件版本较低时请及时更新
- 3.资料下载成功后可在60天以内免费重复下载
免费领取教师福利

