搜索
      上传资料 赚现金

      内蒙古包头市2026届高三上学期期中教学质量检测化学试卷(含答案)

      • 3.07 MB
      • 2025-10-22 13:48:16
      • 29
      • 0
      • 教习网会员03
      加入资料篮
      立即下载
      查看完整配套(共2份)
      包含资料(2份) 收起列表
      解析
      精品解析:内蒙古自治区包头市多校2025-2026学年高三上学期期中教学质量检测 化学试卷(原卷版).docx
      预览
      解析
      精品解析:内蒙古自治区包头市多校2025-2026学年高三上学期期中教学质量检测 化学试卷(解析版).docx
      预览
      正在预览:精品解析:内蒙古自治区包头市多校2025-2026学年高三上学期期中教学质量检测 化学试卷(原卷版).docx
      精品解析:内蒙古自治区包头市多校2025-2026学年高三上学期期中教学质量检测 化学试卷(原卷版)第1页
      1/9
      精品解析:内蒙古自治区包头市多校2025-2026学年高三上学期期中教学质量检测 化学试卷(原卷版)第2页
      2/9
      精品解析:内蒙古自治区包头市多校2025-2026学年高三上学期期中教学质量检测 化学试卷(原卷版)第3页
      3/9
      精品解析:内蒙古自治区包头市多校2025-2026学年高三上学期期中教学质量检测 化学试卷(解析版)第1页
      1/20
      精品解析:内蒙古自治区包头市多校2025-2026学年高三上学期期中教学质量检测 化学试卷(解析版)第2页
      2/20
      精品解析:内蒙古自治区包头市多校2025-2026学年高三上学期期中教学质量检测 化学试卷(解析版)第3页
      3/20
      还剩6页未读, 继续阅读

      内蒙古包头市2026届高三上学期期中教学质量检测化学试卷(含答案)

      展开

      这是一份内蒙古包头市2026届高三上学期期中教学质量检测化学试卷(含答案),文件包含精品解析内蒙古自治区包头市多校2025-2026学年高三上学期期中教学质量检测化学试卷原卷版docx、精品解析内蒙古自治区包头市多校2025-2026学年高三上学期期中教学质量检测化学试卷解析版docx等2份试卷配套教学资源,其中试卷共29页, 欢迎下载使用。
      化学
      注意事项:
      1.考生答卷前,务必将自己的姓名、座位号写在答题卡上。将条形码粘贴在规定区域。本试卷满分100分,考试时间75分钟。
      2.做选择题时,选出每小题答案后,用铅笔把答题卡上对应题目的答案标号涂黑。如需改动,用橡皮擦干净后,再选涂其他答案标号。写在本试卷上无效。
      3.回答非选择题时,将答案写在答题卡的规定区域内,写在本试卷上无效。
      4.考试结束后,将答题卡交回。
      可能用到的相对原子质量:B-11 C-12 N-14 O-16 S-32 Fe-56 Ag-108
      一、选择题:(本题共15小题,每小题3分,共45分。在每小题给出的四个选项中,只有一项符合题目要求)。
      1. 下列有关物质性质与用途对应关系错误的是
      A. 单晶硅熔点高,可用于制造芯片B. 金属铝具有还原性,可用于冶炼金属
      C. 浓硫酸具有吸水性,可用作干燥剂D. 乙炔燃烧火焰温度高,可用于切割金属
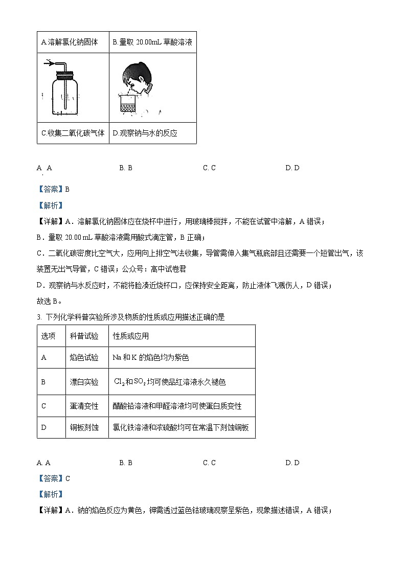
      2. 下列图示中,实验操作或方法符合规范的是
      A. AB. BC. CD. D
      3. 下列化学科普实验所涉及物质的性质或应用描述正确的是
      A. AB. BC. CD. D
      4. 下列化学用语或图示表达正确的是
      A. 的电子式:B. 的VSEPR模型:
      C. 球棍模型为D. 反-2-丁烯的结构简式为
      5. 加热时,浓硫酸与木炭发生反应:(浓)。设为阿伏加德罗常数的值。下列说法正确的是
      A. 含质子数为
      B. 常温常压下,含σ键数目为
      C. 的稀硫酸中含数目为
      D. 与充分反应得到的分子数为
      6. 下列方程式与所给事实不相符的是
      A. 海水提溴过程中,用氯气氧化苦卤得到溴单质:
      B. 用绿矾()将酸性工业废水中的转化为
      C. 用溶液能有效除去误食的
      D. 用溶液将水垢中的转化为溶于酸的:
      7. 下列实验产生的废液中,可能大量存在的粒子组是
      A. AB. BC. CD. D
      8. 丁香挥发油中含丁香色原酮(K)、香草酸(M),其结构简式如下:
      下列说法正确的是
      A. K中含手性碳原子B. M中碳原子都是杂化
      C. K、M均能与反应D. K、M共有四种含氧官能团
      9. 依据下列事实进行的推测正确的是
      A. AB. BC. CD. D
      10. 下列实验操作、现象和结论相对应的是
      A. AB. BC. CD. D
      11. 一种高聚物被称为“无机橡胶”,可由如图所示的环状三聚体制备。X、Y和Z都是短周期元素,X、Y价电子数相等,X、Z电子层数相同,基态Y的轨道半充满,Z的最外层只有1个未成对电子,下列说法正确的是
      A. X、Z的第一电离能:B. X、Y的简单氢化物的键角:
      C. 最高价含氧酸的酸性:D. X、Y、Z均能形成多种氧化物
      12. 下列实验方案不能得出相应结论的是
      A. AB. BC. CD. D
      13. 的资源化利用有利于实现“碳中和”。利用为原料可以合成新型可降解高分子P,其合成路线如下。
      已知:反应①中无其他产物生成。下列说法不正确的是
      A. 与X的化学计量比为
      B. P完全水解得到的产物的分子式和Y的分子式相同
      C. P可以利用碳碳双键进一步交联形成网状结构
      D. Y通过碳碳双键的加聚反应生成的高分子难以降解
      14. 兴趣小组设计了从中提取的实验方案,下列说法正确的是
      A. 还原性:
      B 按上述方案消耗可回收
      C. 反应①的离子方程式是
      D. 溶液①中的金属离子是
      15. 一种负热膨胀材料的立方晶胞结构如图,晶胞密度为,阿伏加德罗常数的值为,下列说法错误的是
      A. 沿晶胞体对角线方向的投影图为
      B. 和B均为杂化
      C. 晶体中与最近且距离相等的有6个
      D. 和B的最短距离为
      二、非选择题:(本题共4小题,共55分)。
      16. Fe单质及其化合物应用广泛。回答下列问题:
      (1)在元素周期表中,基态原子的价层电子排布式_____。基态原子与基态离子未成对电子数之比为_____。
      (2)尿素分子与形成配离子的硝酸盐俗称尿素铁,既可作铁肥,又可作缓释氮肥。
      ①元素C、N、O中,第一电离能最大的是_____。
      ②尿素分子中,C原子采取的轨道杂化方式为_____。
      ③八面体配离子中的配位数为6,碳氮键的键长均相等,则与配位的原子是_____(填元素符号)。
      (3)可用作合成氨催化剂、其体心立方晶胞如图所示(晶胞边长为)。
      ①晶胞中原子的半径为_____。
      ②研究发现,晶胞中阴影所示,两个截面的催化活性不同,截面单位面积含有Fe原子个数越多,催化活性越低。m,n截面中,催化活性较低的是_____,该截面单位面积含有的Fe原子为_____个。
      17. 铬盐产品广泛应用于化工、医药、印染等领域。通过闭环生产工艺将铬铁矿转化为重铬酸钾同时回收利用钾资源,可实现绿色化学的目标。过程如下:
      已知:铬铁矿主要成分是、、、。
      回答下列问题:
      (1)铬铁矿石在焙烧前需粉碎,其作用是_____。
      (2)煅烧工序中反应生成的化学方程式:_____。
      (3)浸取工序中滤渣I的主要成分:、、_____、_____(填化学式)。
      (4)酸化工序中需加压的原因:_____。
      (5)滤液Ⅱ的主要成分:_____(填化学式)。
      (6)补全还原、分离工序中发生反应的化学方程式_____。
      _____+_____=_____+_____+_____CO
      (7)滤渣Ⅱ可返回_____工序。(填工序名称)
      18. 某兴趣小组设计了利用和生成,再与反应制备的方案:
      (1)采用下图所示装置制备,仪器a的名称为_______;步骤I中采用冰水浴是为了_______;
      (2)步骤Ⅱ应分数次加入,原因是_______;
      (3)步骤Ⅲ滴加饱和溶液的目的是_______;
      (4)步骤Ⅳ生成沉淀,判断已沉淀完全的操作是_______;
      (5)将步骤Ⅴ中正确操作或现象的标号填入相应括号中_______。
      A.蒸发皿中出现少量晶体
      B.使用漏斗趁热过滤
      C.利用蒸发皿余热使溶液蒸干
      D.用玻璃棒不断搅拌
      E.等待蒸发皿冷却
      19. 化合物I具有杀虫和杀真菌活性,以下为其合成路线之一(部分反应条件已简化)。
      回答下列问题:
      (1)I中含氧官能团的名称是_______。
      (2)A的结构简式为_______。
      (3)由B生成C的化学方程式为_______。反应时,在加热搅拌下向液体B中滴加异丙醇;若改为向异丙醇中滴加B则会导致更多副产物的生成,副产物可能的结构简式为_______(写出一种即可)。
      (4)由D生成E的反应类型为_______。
      (5)由F生成H的反应中可能生成中间体J,已知J的分子式为,则J的结构简式为_______(写出一种即可)。
      (6)G同分异构体中,含有碳氧双键的还有_______种(不考虑立体异构);其中,能发生银镜反应,且核磁共振氢谱显示为两组峰的同分异构体的结构简式为_______。A.溶解氯化钠固体
      B量取20.00mL草酸溶液
      C.收集二氧化碳气体
      D.观察钠与水的反应
      选项
      科普试验
      性质或应用
      A
      焰色试验
      Na和K的焰色均为紫色
      B
      漂白实验
      和均可使品红溶液永久褪色
      C
      蛋清变性
      醋酸铅溶液和甲醛溶液均可使蛋白质变性
      D
      铜板刻蚀
      氯化铁溶液和浓硫酸均可在常温下刻蚀铜板
      选项
      实验
      粒子组
      A
      稀硝酸与铜片制
      B
      硫酸与制
      C
      浓盐酸与制
      D
      双氧水与溶液制
      选项
      事实
      推测
      A
      固体与浓硫酸反应可制备气体
      NaI固体与浓硫酸反应可制备HI气体
      B
      电解熔融的氯化钠可得到钠
      电解熔融的氯化铝可得到铝
      C
      盐酸和溶液反应是吸热反应
      盐酸和溶液反应是吸热反应
      D
      的沸点高于
      沸点高于
      实验操作、现象
      结论
      A
      用蓝色石蕊试纸检验某无色溶液,试纸变红
      该溶液是酸溶液
      B
      用酒精灯灼烧织物产生类似烧焦羽毛的气味
      该织物含蛋白质
      C
      乙醇和浓硫酸加热,产生的气体使溴水褪色
      该气体是乙烯
      D
      氯化镁溶液中滴入氢氧化钠溶液,生成沉淀
      氢氧化钠的碱性比氢氧化镁强
      A
      B
      观察电流表指针偏转方向
      观察溶液颜色变化
      结论:金属活动性顺序为
      结论:氧化性顺序为
      C
      D
      观察溶液颜色变化
      观察出现混浊所用时间
      结论:甲基使苯环活化
      结论:增大反应物浓度,该反应速率加快

      相关试卷

      内蒙古自治区包头市2025-2026学年度第一学期高二上学期期末教学质量检测化学试题(试卷+解析):

      这是一份内蒙古自治区包头市2025-2026学年度第一学期高二上学期期末教学质量检测化学试题(试卷+解析),共29页。

      内蒙古自治区包头市2025-2026学年度第一学期高二上学期期末教学质量检测化学试题(试卷+解析):

      这是一份内蒙古自治区包头市2025-2026学年度第一学期高二上学期期末教学质量检测化学试题(试卷+解析),共29页。试卷主要包含了考试结束后,将答题卡交回等内容,欢迎下载使用。

      精品解析:内蒙古自治区包头市多校2025-2026学年高三上学期期中教学质量检测 化学试卷(原卷版):

      这是一份精品解析:内蒙古自治区包头市多校2025-2026学年高三上学期期中教学质量检测 化学试卷(原卷版),共9页。试卷主要包含了考试结束后,将答题卡交回, 加热时,浓硫酸与木炭发生反应等内容,欢迎下载使用。

      资料下载及使用帮助
      版权申诉
      • 1.电子资料成功下载后不支持退换,如发现资料有内容错误问题请联系客服,如若属实,我们会补偿您的损失
      • 2.压缩包下载后请先用软件解压,再使用对应软件打开;软件版本较低时请及时更新
      • 3.资料下载成功后可在60天以内免费重复下载
      版权申诉
      若您为此资料的原创作者,认为该资料内容侵犯了您的知识产权,请扫码添加我们的相关工作人员,我们尽可能的保护您的合法权益。
      入驻教习网,可获得资源免费推广曝光,还可获得多重现金奖励,申请 精品资源制作, 工作室入驻。
      版权申诉二维码
      期中专区
      • 精品推荐
      • 所属专辑8份
      欢迎来到教习网
      • 900万优选资源,让备课更轻松
      • 600万优选试题,支持自由组卷
      • 高质量可编辑,日均更新2000+
      • 百万教师选择,专业更值得信赖
      微信扫码注册
      手机号注册
      手机号码

      手机号格式错误

      手机验证码 获取验证码 获取验证码

      手机验证码已经成功发送,5分钟内有效

      设置密码

      6-20个字符,数字、字母或符号

      注册即视为同意教习网「注册协议」「隐私条款」
      QQ注册
      手机号注册
      微信注册

      注册成功

      返回
      顶部
      学业水平 高考一轮 高考二轮 高考真题 精选专题 初中月考 教师福利
      添加客服微信 获取1对1服务
      微信扫描添加客服
      Baidu
      map