





【生物】四川省泸州市三校联盟2024-2025学年高一下学期期末联合考试学试题(学生版+解析版)
展开 这是一份【生物】四川省泸州市三校联盟2024-2025学年高一下学期期末联合考试学试题(学生版+解析版),文件包含生物四川省泸州市三校联盟2024-2025学年高一下学期期末联合考试学试题解析版docx、生物四川省泸州市三校联盟2024-2025学年高一下学期期末联合考试学试题学生版docx等2份试卷配套教学资源,其中试卷共27页, 欢迎下载使用。
注意事项:
1.每小题选出答案后,用2B铅笔把答题卡上对应题目的答案标号涂黑。如需改动,用橡皮擦干净后,再选涂其它答案标号。
2.第一部分共15个小题,每小题3分,共45分。在每小题给出的四个选项中,只有一项是符合题目要求的。
1. 某研究小组发现,血液中含有一种名为“GDF11”的蛋白质,其含量减少可导致神经干细胞中端粒酶的活性下降,引发细胞衰老(端粒酶可以修复延长端粒,让端粒不因细胞分裂而损耗,使细胞分裂次数增加)。下列相关叙述错误的是( )
A. GDF11含量减少会导致细胞萎缩,细胞核体积减小
B. GDF11含量减少会导致细胞表面积与体积之比增大
C. GDF11含量减少会导致细胞分裂能力下降
D. 神经干细胞分化为神经元后,其形态、结构发生改变,但遗传物质不变
【答案】A
【详解】AB、血液中GDF11含量减少可能导致神经干细胞衰老,细胞衰老过程中细胞核体积增大,但细胞萎缩,体积变小,细胞相对表面积增大,A错误,B正确;
C、由题中信息分析可知,GDF11减少会导致神经干细胞中端粒酶的活性下降,而端粒酶能够修复端粒从而提高细胞的分裂次数,故GDF11含量减少会导致细胞分裂能力下降,C正确;
D、细胞分化的实质是基因的选择性表达,在细胞分化过程中遗传物质不变,神经干细胞分化为神经元后,其形态、结构发生改变,但遗传物质不变,D正确。
故选A。
2. 干细胞疗法是一种利用干细胞的自我更新和分化能力来修复或替换受损组织和细胞的治疗方法,如将自体骨髓干细胞(甲细胞)植入胰腺组织后,可分化为“胰岛样”细胞(乙细胞),以替换1型糖尿病患者损伤的胰岛B细胞。该疗法有望在5~10年内成为治疗多种重大疾病的新手段。下列相关叙述错误的是( )
A. 干细胞自我更新时,其核DNA数加倍与染色体数加倍不同步
B. 甲、乙两细胞中基因的表达产物不完全相同
C. 若受损的胰岛B细胞内凋亡基因启动,则其死亡属于程序性死亡
D. 甲、乙细胞的功能不同,与两者的基因组成不同有关
【答案】D
【详解】A、干细胞通过有丝分裂自我更新,DNA复制发生在间期(DNA数加倍),而染色体数加倍发生在分裂后期(姐妹染色单体分离后),两者不同步,A正确;
B、甲、乙细胞因分化导致基因选择性表达,合成的mRNA和蛋白质存在差异,故表达产物不完全相同,B正确;
C、细胞凋亡由凋亡基因启动,属于程序性死亡,C正确;
D、细胞分化是基因选择性表达的结果,甲、乙细胞的基因组成相同,功能差异与基因表达不同有关,而非基因组成不同,D错误。
故选D。
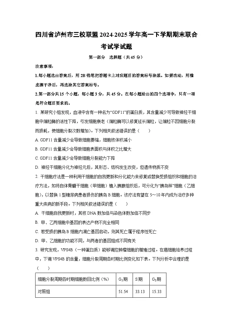
3. 研究发现,VPS4B(一种蛋白质)能够调控肿瘤细胞的增殖过程。在癌细胞培养过程中,下调VPS4B的含量,细胞分裂周期各时期比例变化如下表。下列分析中合理的是( )
A. 核糖体中合成的VPS4B不需加工即可发挥调控作用
B. VPS4B的缺失或功能被抑制可导致细胞周期缩短
C. VPS4B可能在S期与G2期的转换过程中起重要作用
D. 下调VPS4B的含量可能成为治疗癌症的新思路
【答案】D
【详解】A、VPS4B是一种蛋白质,在核糖体中合成后只是多肽链,需加工才可发挥调控作用,A错误;
B、在一个细胞周期中,G1期是DNA复制前期,S期是DNA复制期,G2期是DNA复制后期。与对照组相比,下调VPS4B处于G1期的细胞数目比例增加,说明VPS4B的缺失或抑制可导致细胞周期的阻滞,细胞周期延长,B错误;
C、下调VPS4B组,G1期增加,S期减少,VPS4B可能在G1期与S期的转换过程中起重要作用,C错误;
D、与对照组相比,下调VPS4B组的G1期细胞明显增多,S期细胞明显减少,说明下调VPS4B组的含量可能成为治疗癌症的新思路,D正确。
故选D。
4. 甲、乙为某雄性二倍体动物(基因型为AaBb)体内不同细胞处于不同分裂时期的示意图,染色体及基因分布如图所示。下列相关叙述正确的是( )
A. 甲图所示细胞处于有丝分裂后期,其中有8条姐妹染色单体
B. 甲图细胞中染色体2上的a基因可能是因染色体互换形成
C. 乙图所示细胞为次级精母细胞,可产生基因型为AB和aB两种精子
D. 乙图细胞中存在等位基因的分离和非等位基因的自由组合现象
【答案】C
【详解】A、甲图细胞内含有同源染色体,着丝粒断裂,是有丝分裂后期的图像,细胞内含有8条染色体,0条染色单体,A错误;
B、甲图所示细胞处于有丝分裂后期,染色体2上的a基因可能是基因突变形成的,不是染色体互换形成,因为染色体互换发生在减数分裂过程中,B错误;
C、乙细胞不含同源染色体,着丝粒断裂,为减数第二次分裂后期,雄性动物体内的该细胞名称为次级精母细胞,①和②上含有等位基因,因此该细胞分裂后可产生基因型为AB和aB的两种精子,C正确;
D、等位基因的分离和非等位基因的自由组合发生在减数第一次分裂后期,图示①和②上含有等位基因,此时也可发生等位基因的分离,但不能发生非等位基因的自由组合,D错误。
故选C。
5. 某植物的叶形受独立遗传的两对等位基因E/e和F/f控制,已知每对等位基因中至少存在一个显性基因时表现为宽叶,其他情况表现为窄叶。现让亲本宽叶植株与窄叶植株杂交,子一代中宽叶植株:窄叶植株=3:5。则亲本的基因型为( )
A. EeFf×EeFfB. EeFf×Eeff
C. EeFf×eeffD. EEFf×eeff
【答案】B
【详解】A、EeFf×EeFf,子代中宽叶(E-F-)的比例为3/4×3/4=9/16,窄叶比例为1-9/16=7/16,子一代中宽叶植株:窄叶植株=9:7,A错误;
B、EeFf×Eeff,子代中宽叶(E-Ff)的比例为3/4×1/2=3/8,窄叶比例为1-3/8=5/8,子一代中宽叶植株:窄叶植株=3:5,B正确;
C、EeFf×eeff,子代中宽叶(EeFf)的比例为1/2×1/2=1/4,窄叶比例为1-1/4=3/4,子一代中宽叶植株:窄叶植株=1:3,C错误;
D、EEFf×eeff,子代中宽叶(EeFf)的比例为1×1/2=1/2,窄叶比例为1-1/2=1/2,子一代中宽叶植株:窄叶植株=1:1,D错误。
故选B。
6. 一种二倍体甜瓜的齿皮和网皮是一对相对性状,用A、a表示控制齿皮、网皮的基因,缺刻叶和全缘叶是一对相对性状,用B、b表示控制缺刻叶、全缘叶的基因,两对基因独立遗传。现以甲、乙、丙三种不同基因型的甜瓜进行杂交,实验结果如下:
第一组:齿皮缺刻叶(甲)×网皮缺刻叶(乙)→齿皮缺刻叶:齿皮全缘叶=3:1;
第二组:齿皮缺刻叶(丙)×网皮缺刻叶(乙)→齿皮缺刻叶:齿皮全缘叶:网皮缺刻叶:网皮全缘叶=3:1:3:1。
下列说法正确的是( )
A. 网皮对齿皮为显性,全缘叶对缺刻叶为隐性
B. 第一组子代的齿皮缺刻叶均为纯合子,齿皮全缘叶均为杂合子
C. 第二组子代中网皮缺刻叶基因型与网皮缺刻叶(乙)基因型不均为aaBb
D. 第二组子代中网皮缺刻叶植株随机交配,后代中网皮全缘叶植株占1/3
【答案】C
【详解】A、第一组实验中,甲(齿皮)与乙(网皮)杂交,子代全为齿皮,说明齿皮为显性性状,网皮为隐性性状;缺刻叶与缺刻叶杂交,子代出现全缘叶,说明缺刻叶为显性性状,因此,网皮对齿皮为隐性,全缘叶对缺刻叶为隐性,A错误;
B、第一组亲本甲的基因型为AABb(齿皮缺刻叶),乙为aaBb(网皮缺刻叶),子代齿皮缺刻叶的基因型为AaB-(包括AaBB和AaBb),均为杂合子,齿皮全缘叶的基因型为Aabb,为杂合子,B错误;
C、第二组实验中,丙(齿皮缺刻叶)的基因型为AaBb,乙(网皮缺刻叶)为aaBb,子代网皮缺刻叶的基因型为aaB-,其中aaBB占1/3,aaBb占2/3,而乙的基因型为aaBb,因此,子代网皮缺刻叶的基因型不均为aaBb,C正确;
D、第二组子代网皮缺刻叶植株的基因型为aaBB(1/3)和aaBb(2/3),随机交配时,B的概率为2/3,b为1/3,后代中全缘叶(bb)的概率为(1/3)2=1/9,即网皮全缘叶(aabb)占1/9,D错误。
故选C。
7. 某昆虫翅的大小有无受一对等位基因A、a控制,基因型AA表现为大翅,Aa表现为小翅,aa表现为无翅。翅颜色受另一对等位基因R、r控制,基因型为RR和Rr的翅是花斑色,rr的为无色。两对基因独立遗传。若基因型为AaRr的亲本杂交,则下列有关判断错误的是( )
A. 子代共有9种基因型
B. 子代共有5种表现型
C. 子代有翅昆虫中,杂合子所占比例为1/4
D. 子代有翅昆虫中,AaRr所占的比例为1/3
【答案】C
【详解】A、亲本AaRr自交,翅大小基因型为AA、Aa、aa(3种),翅颜色基因型为RR、Rr、rr(3种),总基因型数为3×3=9种,A正确;
B、翅大小表现型为大翅(AA)、小翅(Aa)、无翅(aa),翅颜色为花斑色(RR、Rr)和无色(rr),有翅个体(AA、Aa)的翅大小与颜色组合为4种(大翅花斑、大翅无色、小翅花斑、小翅无色),加上无翅(aa),共5种表现型,B正确;
C、有翅个体中,基因型为AA(1/3)和Aa(2/3),杂合子需至少一对基因杂合,对应的基因型有AARr、AaRR、AaRr、Aarr,概率总和为1/3×1/2+2/3×1/4+2/3×1/2+2/3×1/4=10/12=5/6,C错误;
D、Aa自交子代有翅昆虫中大翅(AA):小翅(Aa)=1:2,Aa占2/3,Rr自交后代中Rr占1/2,所以有翅昆虫中,AaRr所占的比例为2/3×1/2=1/3,D正确。
故选C。
8. 果蝇的X和Y染色体包括如图所示的同源区段和非同源区段,控制果蝇的红眼(A)和白眼(a)的基因位于性染色体上。为进一步判断该等位基因在性染色体上的位置,现选取一对红眼雌果蝇和红眼雄果蝇进行杂交(不考虑突变)。下列说法正确的是( )
A. 若基因位于Ⅰ区段,则子代中雌果蝇全表现为红眼
B. 若基因位于Ⅰ区段,则子代雄果蝇表型及比例为红眼:白眼=1:1
C. 若基因位于Ⅱ区段,则子代中雌果蝇不可能表现为白眼
D. 若基因位于Ⅱ区段,则子代中雄果蝇全表现为红眼
【答案】A
【详解】A、若基因位于Ⅰ区段,即非同源区段,则亲本红眼雌果蝇基因型为XAXa或XAXA,红眼雄果蝇基因型为XAY,子代雌果蝇均为红眼,A正确;
B、亲本红眼雌果蝇基因型为XAXa或XAXA,子代雄果蝇红眼可能为1/2或1,B错误;
C、若基因位于Ⅱ区段,则亲本红眼雌果蝇基因型为XAXa或XAXA,红眼雄果蝇基因型为XAYa或XaYA或XAYA,子代有可能出现XaXa白眼雌果蝇,C错误;
D、当亲本红眼雌果蝇基因型为XAXa,红眼雄果蝇基因型为XAYa,子代可能出现XaYa白眼雄果蝇,D错误。
故选A。
9. 赫尔希和蔡斯的噬菌体侵染大肠杆菌实验,证实了DNA是噬菌体的遗传物质。下列关于该实验的叙述,正确的是( )
A. 利用32P标记的噬菌体实验中,只有少量的子代噬菌体具有放射性
B. 实验中,可以用肺炎链球菌替代大肠杆菌进行实验,来探究噬菌体的遗传物质
C. 利用32P标记的噬菌体实验中,上清液放射性很高可能是搅拌不充分导致的
D. 利用35S标记的噬菌体实验中,沉淀物放射性很高可能是保温时间过长导致的
【答案】A
【详解】A、在32P标记的噬菌体实验中,噬菌体的DNA进入细菌,而子代噬菌体的DNA合成原料来自未标记的大肠杆菌,由于DNA的半保留复制,所以只有少量的子代噬菌体具有放射性,A正确;
B、噬菌体具有严格的宿主特异性,只能侵染大肠杆菌,无法感染肺炎链球菌,因此不能用肺炎链球菌替代大肠杆菌,B错误;
C、32P标记的是噬菌体的DNA,离心后应主要存在于沉淀物中,若上清液放射性高,可能是保温时间不足导致噬菌体未侵入细菌,而非搅拌不充分(搅拌影响的是蛋白质外壳的分离),C错误;
D、35S标记的是噬菌体的蛋白质外壳,离心后应主要存在于上清液中,若沉淀物放射性高,可能是搅拌不充分导致部分蛋白质未与细菌分离,而非保温时间过长(保温时间不影响35S的分布),D错误。
故选A。
10. 现有新发现的一种感染A细菌的病毒B,科研人员设计了如图所示的两种方法,来探究该病毒的遗传物质是DNA还是RNA。一段时间后,检测甲、乙两组子代病毒B的放射性和丙、丁两组子代病毒B的产生情况。下列相关说法错误的是( )
A. 酶解法中,向丙、丁两组分别加入DNA酶和RNA酶,应用了减法原理
B. 若甲组产生的子代病毒B有放射性而乙组没有,则说明该病毒的遗传物质是RNA
C. 同位素标记法中,若换用3H标记上述两种核苷酸,也能实现实验目的
D. 若丙组能产生子代病毒B而丁组不能产生,则说明该病毒的遗传物质是RNA
【答案】B
【详解】A、酶解法中,向丙、丁两组分别加入DNA酶和RNA酶是将相应的核酸物质去除,这是减法原理(即去除某种物质来观察实验结果的变化),A正确;
B、若甲组产生的子代病毒B有放射性而乙组没有,说明子代病毒中含有32P标记的胸腺嘧啶,说明该病毒的遗传物质是DNA,B错误;
C、在同位素标记法中,32P标记的核苷酸用于追踪DNA或RNA(因为DNA或RNA中含有磷酸基团)。若换用3H也能标记上述两种核苷酸,因为核苷酸含有氢元素,这样还是可以通过检测甲、乙两组子代病毒的放射性来判断出病毒B的遗传物质是DNA还是RNA,能实现实验目的,C正确;
D、若丙组能产生子代病毒B而丁组不能产生,说明丁组的RNA被RNA酶水解后病毒无法增殖产生子代,所以该病毒的遗传物质是RNA,D正确。
故选B。
11. 图1表示番茄植株(基因型为HhRr,两对基因独立遗传)作为实验材料培育新品种的途径,基因R、r分别控制合成蛋白R、蛋白r。研究发现,与蛋白r比较,诱变后的蛋白R氨基酸序列有两个变化位点如图2所示(字母代表氨基酸,数字表示氨基酸位置,箭头表示突变位点)。下列相关叙述正确的是( )
A. 途径3获得品种C的原理为染色体结构变异,品种C一般茎秆粗壮果实较大
B. 途径2中用秋水仙素处理花粉离体培养获得的幼苗,可快速获取纯合的品种B
C. 途径4中r基因突变为R基因时,导致②处突变的原因是发生了碱基对的增添
D. 途径1选育基因型为hhrr的个体,需要对HhRr自交的后代进行多代筛选、自交
【答案】B
【分析】分析图1:途径1是利用基因重组的原理通过杂交育种的方法获得品种A;途径2是利用染色体变异的原理通过单倍体育种的方式获得品种B;途径3是将体细胞组织培养后再用秋水仙素处理后获得四倍体植株,属于多倍体育种;途径4是利用基因突变的原理进行了诱变育种。
【详解】A、途径3是将体细胞组织培养后再用秋水仙素处理后获得四倍体植株,属于多倍体育种,其原理为染色体数目变异,多倍体植株一般茎秆粗壮、果实较大、营养物质含量增加,这是多倍体育种的特点,A错误;
B、途径2中用秋水仙素处理花粉离体培养获得的幼苗,由于秋水仙素能抑制纺锤体的形成,使得染色体数目加倍,从而获得纯合的二倍体植株,这种方法可以快速获取纯合的品种B,B正确;
C、据图2可知,途径4中r基因突变为R基因时,②处之后氨基酸的序列都发生了改变,导致②处突变的原因是发生了碱基对的增添或者缺失,C错误。
D、据图可知,途径1是利用基因重组的原理通过杂交育种的方法获得品种A,途径1选育的基因型为hhrr个体是双隐个体,可以直接从HhRr自交的后代筛选出即可,D错误。
故选B。
12. 结直肠癌组织中甲基转移酶M14调控肿瘤转移的机理如图。K酶催化M14基因的组蛋白去甲基化。下列分析正确的是( )
A. M14基因的组蛋白去甲基化促进该基因的转录
B. K酶通过控制蛋白质的结构直接控制生物的性状
C. M14含量可能是结直肠癌的一个潜在检测指标
D. K酶表达水平升高会抑制结直肠癌细胞转移
【答案】C
【详解】A、从图中看出,组蛋白甲基化的M14基因可以正常表达,所以去甲基化抑制该基因的转录,A错误;
B、K酶通过控制酶的合成控制代谢间接控制生物的性状,B错误;
C、M14含量促进mRNA甲基化,进而抑制肿瘤转移,所以M14含量可能是结直肠癌的一个潜在检测指标,C正确;
D、K酶催化M14基因的组蛋白去甲基化,M14表达量降低,mRNA甲基化减少,对癌细胞转移的抑制作用减弱,所以K酶表达水平升高会促进结直肠癌细胞转移,D错误。
故选C。
13. 带状疱疹是水痘一带状疱疹病毒(VZV)感染所致,VZV是一种具有传染性的双链DNA病毒。阿昔洛韦是治疗带状疱疹的一种常用药物,其作用机理主要是抑制病毒DNA聚合酶的活性。中心法则如图所示,下列相关叙述正确的是( )
A. 与VZV相关的信息传递存在图中的①②③⑤过程
B. ⑤过程存在U—A、C—G、A—T、G—C4种碱基配对方式
C. 阿昔洛韦主要通过影响图中的②过程来抑制VZV的增殖
D. 在①过程中,DNA聚合酶能将两条链之间的氢键断开
【答案】B
【分析】图示为中心法则图解,图中①表示DNA的复制过程;②表示转录过程;③表示翻译过程,④表示RNA的复制过程;⑤表示逆转录过程;一般地,图中的④逆转录和⑤RNA的复制只发生在被RNA病毒寄生的细胞中,而在其它生物体内不能发生。
【详解】A、VZV是一种具有传染性的双链DNA病毒,不会发生⑤逆转录过程,A错误;
B、⑤逆转录是以RNA为模板成DNA的过程,RNA中存在U、C、A、G碱基,与其配对的DNA中的碱基分别为A、G、T、C,即U—A、C—G、A—T、G—C4种碱基配对方式,B正确;
C、由题干信息可知,阿昔洛韦的作用机理主要是抑制病毒DNA聚合酶的活性,故其主要通过影响图中的①DNA复制过程来抑制VZV的增殖,C错误;
D、在①DNA复制过程中,解旋酶能将两条链之间的氢键断开,D错误。
故选B。
14. 下列相关叙述正确的是( )
A. 二倍体西瓜幼苗的基因型为Aa,则用秋水仙素处理后形成的四倍体为纯合子
B. 二倍体水稻和四倍体水稻杂交,可获得三倍体,稻穗和籽粒变小
C. 在高倍显微镜下可以观察到细胞从二倍体变为四倍体的过程
D. 制作根尖细胞的临时装片时,制作基本步骤是解离→漂洗→染色→制片
【答案】D
【分析】秋水仙素可抑制有丝分裂前期纺锤体的形成,有丝分裂后期着丝粒能正常分裂,但细胞不能分裂,从而使细胞染色体数目加倍。
【详解】A、二倍体西瓜幼苗的基因型为Aa,则用秋水仙素处理后形成的四倍体基因型为AAaa,不是纯合子,A错误;
B、二倍体水稻和四倍体水稻杂交,可获得三倍体,三倍体植株减数分裂时联会紊乱,难以得到籽粒,B错误;
C、经过解离处理后细胞死亡,不能观察到细胞从二倍体变为四倍体的过程,C错误;
D、制作根尖细胞的临时装片时,制作基本步骤是解离→漂洗→染色→制片,使细胞分离开,再进行观察,D正确。
故选D。
15. 细胞癌变既与自身基因(原癌基因和抑癌基因等)有关,也与病毒癌基因有关。病毒癌基因是存在于致癌DNA病毒和一部分逆转录病毒基因组中能使靶细胞发生恶性转化的基因。下列有关叙述错误的是( )
A. 人感染人乳头瘤病毒后易患宫颈癌与该病毒携带着病毒癌基因有关
B. 原癌基因表达的蛋白质普遍存在于能进行正常生长和增殖的细胞中
C. 抑癌基因表达的蛋白质活性减弱可能导致细胞增殖加快、细胞周期缩短
D. 多个原癌基因和抑癌基因突变可形成癌细胞,癌细胞一旦形成人就会患恶性肿瘤
【答案】D
【分析】引起细胞癌变的外因是物理致癌因子、化学致癌因子和病毒致癌因子,内因是原癌基因和抑癌基因发生基因突变;原癌基因主要负责调节细胞周期,控制细胞生长和分裂的进程;抑癌基因主要是阻止细胞不正常的增殖。
【详解】A、人感染人乳头瘤病毒后容易患宫颈癌与该病毒携带着病毒癌基因有关,A正确;
B、原癌基因表达的蛋白质是细胞正常生长和增殖所必需的,原癌基因的作用是调节细胞周期,维持细胞正常的生长与分裂,B正确;
C、抑癌基因表达的蛋白质能抑制细胞的生长和增殖,此类蛋白质活性减弱可能导致细胞周期缩短、细胞增殖加快,C正确;
D、多个原癌基因和抑癌基因突变可形成癌细胞,人体免疫系统有免疫监视的功能,癌细胞形成后若被人体免疫系统识别并消灭,人就不会患恶性肿瘤,D错误。
故选D。
第二部分 非选择题(共55分)
注意事项:
1.必须使用0.5毫米黑色签字笔在答题卡上题目指示区域内作答,答在本试题卷上无效。
2.第二部分共5个大题,除标注外,每空2分,共计55分。
16. 图甲为某动物部分组织切片的显微图像,图乙是一个性原细胞减数分裂过程中几种物质或结构数量变化的模式图,图丙表示该动物体内细胞分裂时期染色体数量变化曲线。
(1)图甲中细胞②的名称是________。
(2)图乙中Ⅱ阶段的过程中,细胞内染色体发生的行为变化主要有________(写出两点)。
(3)图乙中含同源染色体的是________阶段。
(4)②→③、④→⑤两个过程中,染色体数量加倍的原因分别是________。
(5)图丙中染色体数量与DNA含量一定相等的时期有________(填序号)。
【答案】(1)次级卵母细胞或(第一)极体
(2)(同源染色体)联会、四分体、交叉互换、同源染色体分离(非同源染色体自由组合)(3) Ⅰ、Ⅱ
(4)着丝粒分裂,姐妹染色单体分开;受精作用 (5)③④⑥(⑦)
【解析】(1)图甲中细胞③中没有同源染色体,有染色单体,散乱分布,处于减数第二次分裂前期,由于细胞②不均等分裂,该个体是雌性个体,故细胞③的名称是次级卵母细胞或(第一)极体。
(2)图乙中Ⅱ阶段的过程中DNA数目加倍,染色体数目不变,可表示减数第一次分裂,细胞内染色体发生的行为变化主要有(同源染色体)联会形成四分体、四分体间的非姐妹染色单体交叉互换、同源染色体彼此分离,非同源染色体自由组合。
(3)图乙细胞从I到IV过程DNA和染色体的数量减半,该过程是减数分裂,I细胞染色体和DNA数相等,与II相比DNA数目没有加倍,所以I细胞是卵原细胞,II细胞DNA数目加倍,染色体数目不变,为初级卵母细胞,Ⅲ染色体数目不变,DNA数目减半,为处于减数第二次分裂后期和末期的次级卵母细胞或极体,IV与III比染色体和DNA都减半,为卵细胞或极体,所以含同源染色体是Ⅰ、Ⅱ。
(4)②→③过程:减数第二次分裂后期,着丝粒分裂,姐妹染色单体分开,成为两条子染色体,导致染色体数量加倍。 ④→⑤过程:受精作用,精子和卵细胞结合,使受精卵中染色体数目恢复到体细胞中的数目,导致染色体数量加倍。
(5)图丙中染色体数量与DNA含量一定相等的时期即没有染色单体的时期,有③减数第二次分裂后期和末期的细胞,④卵细胞或(第二)极体,⑥有丝分裂后期和末期细胞,⑦有丝分裂产生的子细胞。
17. 心肌细胞不能增殖,基因ARC在心肌细胞中特异性表达,抑制其凋亡,以维持正常数量。细胞中某些基因转录形成的前体RNA在加工过程中会产生许多非编码RNA,如miR-223(链状)、HRCR(环状)。请结合下图回答问题:
(1)启动过程①时,________酶需识别并结合基因上的一段序列,使双链DNA解开。过程②中核糖体移动的方向是________(选填字母:A:从左到右;B:从右到左)。
(2)当心肌缺血、缺氧时,基因miR-223过度表达,所产生的miR-223可与基因ARC的mRNA特定序列通过________原则结合形成________,使过程②因缺少模板而被抑制,使ARC无法合成,最终导致心力衰竭。
(3)HRCR可以吸附miR-223等链状的miRNA,以达到清除它们的目的。链状的miRNA长度________(选填“越短”或“越长”),特异性越差,越容易与HRCR结合。
(4)科研人员认为,HRCR有望成为减缓心力衰竭的新药物,据图分析其依据是________。
【答案】(1)①. RNA聚合 ②. A
(2)①. 碱基互补配对 ②. 核酸杂交分子1
(3)越短 (4)HRCR通过与miR-223互补配对结合,吸附并清除miR-223,使ARC基因的表达增加进而抑制心肌细胞的死亡
【分析】题图分析:①过程是转录过程,以一条DNA链为模板,合成mRNA;②过程是翻译过程,以单链mRNA为模板,合成蛋白质。其中mRNA可与miR-223结合形成核酸杂交分子1,进而减少了凋亡抑制因子的合成过程,促进细胞凋亡,而miR-223可与HRCR结合形成核酸杂交分子2,进而使凋亡抑制因子合成正常,细胞凋亡过程被抑制。
【解析】(1)过程①是转录,启动转录时,RNA聚合酶需识别并结合基因上的启动子序列,使双链DNA解开。过程②是翻译,根据正在合成的多肽链的长度,长的多肽链先合成,所以核糖体移动的方向是从左到右(A)。
(2)当心肌缺血、缺氧时,基因miR-223过度表达,所产生的miR-223可与基因ARC的mRNA特定序列通过碱基互补配对原则结合形成核酸杂交分子1,使翻译过程(过程②)因缺少模板而被抑制,使ARC无法合成,最终导致心力衰竭。
(3)HRCR可以吸附miR-223等链状的miRNA,以达到清除它们的目的。链状的miRNA越短,特异性越差,越容易通过碱基互补配对原则与HRCR结合,因而越容易被吸附,因而可以缓解心力衰竭。
(4)结合图示可以看出,HRCR通过与miR-223互补配对,吸附并清除miR-223,进而解除了miR-223对基因ARC表达的抑制作用,使细胞中凋亡抑制因子正常表达,即ARC基因的表达增加,进而抑制心肌细胞的死亡,因此,HRCR有望成为减缓心力衰竭的新药物。
18. 某雌雄同株植物的宽叶和窄叶为一对相对性状,宽叶对窄叶为显性,受一对等位基因B(b)控制。对基因型为Bb的杂合植株(部分染色体及基因位置如图甲)进行诱变处理,得到图乙、丙、丁所示的突变体,据图回答问题:
(1)图乙和图丁所对应的可遗传变异类型分别为________和________,图乙对应的可遗传变异类型可使排列在染色体上的基因的数目发生改变,图丁对应的可遗传变异类型一般________(选填“会”或“不会”)导致染色体上基因数量的改变。
(2)另一杂合植株(部分染色体及基因位置如图丙)表现为宽叶。若该植株产生的各种类型的配子活力相同,受精卵中同时缺少B和b基因时不能存活,则该植株产生的雌配子有________种,该植株自交后代中窄叶植株理论上约占________。
(3)纯合宽叶植株与纯合窄叶植株杂交,后代中出现一株窄叶植株,原因可能有________。
A. 亲代宽叶植株在产生配子过程中,B基因突变成b基因
B. 亲代宽叶植株在产生配子过程中,载有B基因的染色体片段丢失
C. 后代植株在个体发育的早期,有丝分裂时B基因突变成b基因
D. 亲代宽叶植株的叶片细胞在进行有丝分裂时B基因突变成b基因
【答案】(1)①. 染色体变异(或染色体结构变异或 缺失)②. 基因突变 ③. 不会
(2)①. 4##四 ②. 1/5 (3)ABC
【解析】(1)据图可知,与图甲细胞中染色体相比,图乙中B基因所在染色体明显更短,说明该条染色体发生了染色体片段缺失,即染色体结构变异;据图可知,与图甲细胞基因相比,丁图中B基因内部缺失若干碱基对,说明B基因发生了基因突变。基因突变产生新的等位基因,一般不会导致染色体上基因数量改变。
(2)据图可知,B基因所位于的染色体移接至另一条非同源染色体上了,变异后的个体基因型可表示为ObOB(O表示同源染色体相同位点上没有等位基因)。则基因型为ObOB的个体减数分裂时,两对染色体自由组合,则产生的配子种类及比例可表示为:OO、OB、Ob、Bb。依题意,该植株产生的各种类型的配子活力相同,因此,则该植株产生的雌配子有4种。细胞中两对染色体上基因的遗传互不干扰,因此,单独考虑b基因,自交产生的子代基因型及比例为1OO:2Ob:1bb;单独考虑B基因所位于的染色体,自交产生的子代基因型及比例为1OO:2OB:1BB。又知受精卵中同时缺少B和b基因时不能存活,则该植株自交后代中窄叶植株理论上约占(1/2×1/4+1/4×1/4)÷(1-1/4×1/4)=1/5。
(3)A、依题意,纯合宽叶植株(BB)与纯合窄叶植株(bb)杂交,正常情况下产生的后代基因型为Bb,应该表现为宽叶。若亲代宽叶植株在产生配子过程中,B基因突变成b基因,则子代基因型为bb,则可表现为窄叶,A符合题意;
B、若亲代宽叶植株在产生配子过程中,B基因所位于的染色体片段缺失,则子代细胞中只含b基因,则子代可表现为窄叶,B符合题意;
C、纯合宽叶植株(BB)与纯合窄叶植株(bb)杂交,产生的子代受精卵基因型为Bb,正常情况下该受精卵发育的个体应该表现为宽叶。若该受精卵发育成个体的早期,有丝分裂时B基因突变成b基因,则发育后期分化出现的叶可表现为窄叶,C符合题意;
D、亲代宽叶植株的叶片细胞在进行有丝分裂时B基因突变成b基因,但亲代宽叶植株的原始生殖细胞的基因型未变,因此,纯合宽叶植株与纯合窄叶植株杂交产生的子代基因型为Bb,仍表现宽叶,D不符合题意。
故选ABC。
19. 图甲为某种单基因遗传病的系谱图,相关基因用A、a表示(A/a不位于X、Y同源区段),图乙为人类性染色体的结构示意图。已知双胞胎一般情况下分为同卵双胞胎和异卵双胞胎,同卵双胞胎是由一个受精卵分裂形成的,异卵双胞胎直接由两个受精卵形成。请据图回答下列问题:
(1)图甲中遗传病的遗传方式为_______。关于该病,图甲女性中基因一定相同的个体有_______。
(2)Ⅲ-7与Ⅲ-8为双胞胎,能否根据图甲中二者的表现型判断其是同卵双胞胎还是异卵双胞胎?_______(选填“能”或“不能”),理由是_______。
(3)图乙中,红绿色盲基因所在位置是_______(填序号)区段,该病在男性中的发病率_______(选填“大于”“小于”或“等于”)在女性中的发病率。已知Ⅱ-3为红绿色盲基因的携带者;Ⅱ-4不患红绿色盲。若Ⅱ-3和Ⅱ-4再生一个女儿,成年后与健康男性婚配后,所生后代患一种病的概率为_______。
【答案】(1)①. 常染色体显性遗传 ②. Ⅱ-3、Ⅱ-5、Ⅲ-7、Ⅲ-8和Ⅲ-9
(2)①. 不能 ②. 无论二者是同卵双胞胎还是异卵双胞胎,其表现型均存在相同的情况
(3)①. Ⅱ ②. 大于 ③. 5/16
【分析】分析图甲:Ⅰ-1、Ⅰ-2患病,二者的女儿Ⅱ-5正常,可推出该病为常染色体显性遗传病;分析图乙:图中Ⅰ区段为X染色体与Y染色体的同源区段,在此区段中有等位基因;Ⅱ为X染色体上特有区段,Ⅲ为Y染色体上特有区段。
【解析】(1)依据图甲遗传系谱图,Ⅰ-1、Ⅰ-2患病,二者的女儿Ⅱ-5正常,可推出该病为常染色体显性遗传病,Ⅰ-1、Ⅰ-2的基因型均为Aa;Ⅱ-3正常,Ⅱ-4患病,二者的女儿Ⅲ-7正常,则Ⅱ-4为Aa,Ⅱ-3、Ⅱ-5、Ⅱ-6、Ⅲ-7、Ⅲ-8、Ⅲ-9的基因型均为aa,图甲女性中基因一定相同的个体有Ⅱ-3、Ⅱ-5、Ⅲ-7、Ⅲ-8和Ⅲ-9。
(2)无论Ⅲ-7与Ⅲ-8为同卵双胞胎还是异卵双胞胎,二者表现型均相同,因此不能根据图甲中二者的表现型判断其是同卵双胞胎还是异卵双胞胎。
(3)红绿色盲属于伴X染色体隐性遗传病,基因位于Ⅱ区段;伴X染色体隐性遗传病在男性中的发病率大于在女性中的发病率;假设控制红绿色盲的基因为B、b,Ⅱ-3的基因型为aaXBXb,Ⅱ-4的基因型为AaXBY,二者再生一个女儿,其基因型为1/2AaXBX-、1/2aaXBX-,两对基因分开考虑,先考虑A、a,该女儿的基因型为1/2Aa、1/2aa,表现正常男子的基因型为aa,二者婚配,后代患病的概率为1/2×1/2=1/4,正常的概率为3/4。再考虑B、b,该女儿基因型为1/2XBXB、1/2XBXb,表现正常男子的基因型为XBY,二者婚配,后代患病的概率为1/2×1/4=1/8,正常的概率为7/8。两对基因结合起来考虑,所生后代只患一种病的概率是1/4×7/8+3/4×1/8=5/16。
20. 番茄富含维生素C,是一种人们普遍喜爱的蔬菜。某高校以纯合番茄A、番茄B为亲本杂交得F1,F1自交得F2,结果如下:绿果番茄果肉浅绿色,胎座胶状物质为绿色;红果番茄果肉红色,胎座胶状物质为红色。
(1)F1成熟果实的胎座胶状物质颜色为黄绿色,与亲本A、B均不相同,表明控制性状的等位基因的显隐性关系为_______。
(2)根据F2中果肉颜色的性状分离比,说明果肉性状至少受_______等位基因控制,并_______(选填“遵循”或“不遵循”)自由组合定律,理由是_______。
(3)果肉浅黄色的番茄深受人们的喜爱,有较大的市场,现欲通过简单易行的方法从F2中筛选出纯种的果肉为浅黄色的番茄进行育种。请写出实验思路_______。
【答案】(1)不完全显性
(2)①. 两对 ②. 遵循 ③. F1代果肉都是红色, F2果肉色中红色∶浅黄色∶浅绿色的比例为12∶3∶1,是9∶3∶3∶1的变式
(3)从F2中筛选出果肉为浅黄色的番茄连续自交多代,直至不发生性状分离为止,即为所需品种
【分析】基因分离定律和自由组合定律的实质:进行有性生殖的生物在进行减数分裂产生配子的过程中,位于同源染色体上的等位基因随同源染色体分离而分离,同时位于非同源染色体上的非等位基因进行自由组合.
【解析】(1)亲本A胎座胶状物质为绿色,亲本B胎座胶状物质为红色,F1胎座胶状物质颜色为黄绿色,既不是绿色也不是红色,表明控制该性状的等位基因的显隐性关系为不完全显性(绿色和红色为不完全显性,杂合子表现为黄绿色)。
(2)F1果肉都是红色,F2中果肉颜色的性状分离比约为172:46:15≈12:3:1,这是9:3:3:1的变式,说明果肉性状至少受两对等位基因控制,符合两对等位基因自由组合的结果,所以遵循自由组合定律。
(3)果肉为浅黄色的番茄的基因型有2种(一种为纯合子,另一种为杂合子),要通过最简单的方法从F2中筛选出纯种的果肉为浅黄色的番茄进行留种,需让果肉为浅黄色的番茄进行自交,杂合子自交后代会发生性状分离,而纯合子自交后代不发生性状分离,故实验思路为:让F2中果肉为浅黄色的番茄自交,从F2中筛选出果肉为浅黄色的番茄连续自交多代,直至不发生性状分离为止,即为所需品种。细胞分裂周期各时期细胞数目比例(%)
G1期
S期
G2期
对照组
5154
33.13
15.33
下调VPS4B组
67.24
19.78
12.98
世代
果肉
胎座胶状物质
红
浅黄
浅绿
绿
黄绿
红
A
50
50
B
50
50
F1
50
50
F2
172
46
15
F2中该性状数据未统计
相关试卷 更多
- 1.电子资料成功下载后不支持退换,如发现资料有内容错误问题请联系客服,如若属实,我们会补偿您的损失
- 2.压缩包下载后请先用软件解压,再使用对应软件打开;软件版本较低时请及时更新
- 3.资料下载成功后可在60天以内免费重复下载
免费领取教师福利 







