若您为此资料的原创作者,认为该资料内容侵犯了您的知识产权,请扫码添加我们的相关工作人员,我们尽可能的保护您的合法权益。
1/7
2/7
3/7
还剩4页未读,
继续阅读
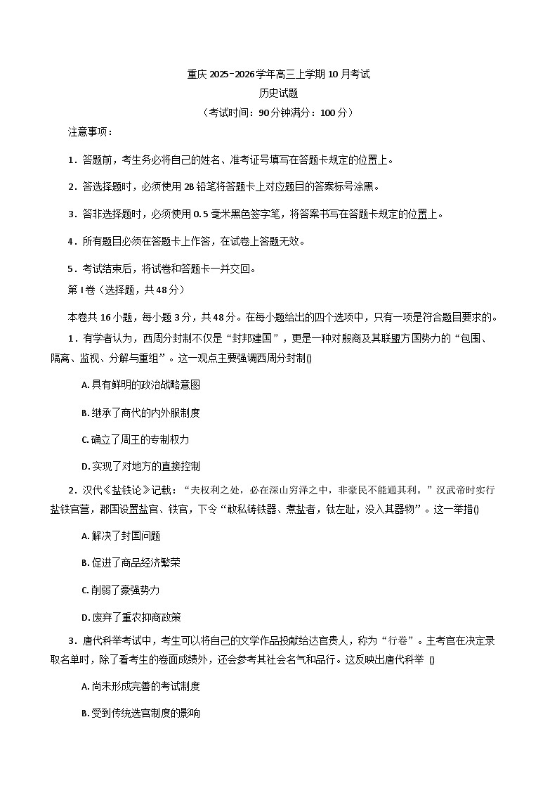
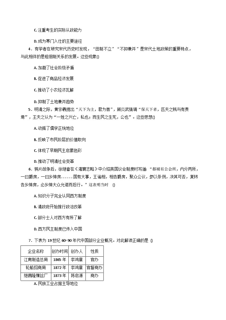
2025-2026学年度重庆市高三上学期10月考试历史试题(含答案)
展开
这是一份2025-2026学年度重庆市高三上学期10月考试历史试题(含答案),共7页。试卷主要包含了阅读材料,完成下列要求等内容,欢迎下载使用。
相关试卷
2025-2026学年度重庆市高一上学期10月期中考试历史试题(解析版):
这是一份2025-2026学年度重庆市高一上学期10月期中考试历史试题(解析版),共12页。试卷主要包含了商鞅变法中规定,唐朝三省六部制的特点是等内容,欢迎下载使用。
2025-2026学年重庆市高三上学期五校10月联考历史试题(含答案):
这是一份2025-2026学年重庆市高三上学期五校10月联考历史试题(含答案),文件包含2025-2026学年上期五校十月联考历史pdf、2025-2026学年上期五校十月联考历史答案pdf等2份试卷配套教学资源,其中试卷共10页, 欢迎下载使用。
广东省2025-2026学年度高三上学期“八校联盟”质量检测(二)历史试题(含答案):
这是一份广东省2025-2026学年度高三上学期“八校联盟”质量检测(二)历史试题(含答案),共8页。
相关试卷 更多
资料下载及使用帮助
版权申诉
- 1.电子资料成功下载后不支持退换,如发现资料有内容错误问题请联系客服,如若属实,我们会补偿您的损失
- 2.压缩包下载后请先用软件解压,再使用对应软件打开;软件版本较低时请及时更新
- 3.资料下载成功后可在60天以内免费重复下载
版权申诉
免费领取教师福利

