搜索
      上传资料 赚现金
      点击图片退出全屏预览

      苏教版2024-2025学年五年级数学下学期期末素养测评模拟卷(情境卷)(A3卷)-A4

      • 338.71 KB
      • 2025-10-16 16:08:23
      • 61
      • 0
      加入资料篮
      立即下载
      苏教版2024-2025学年五年级数学下学期期末素养测评模拟卷(情境卷)(A3卷)-A4第1页
      点击全屏预览
      1/5
      苏教版2024-2025学年五年级数学下学期期末素养测评模拟卷(情境卷)(A3卷)-A4第2页
      点击全屏预览
      2/5
      还剩3页未读, 继续阅读

      苏教版2024-2025学年五年级数学下学期期末素养测评模拟卷(情境卷)(A3卷)-A4

      展开

      这是一份苏教版2024-2025学年五年级数学下学期期末素养测评模拟卷(情境卷)(A3卷)-A4,共5页。
      注意事项:
      1.答题前,填写好自己的姓名、班级、考号等信息,请写在答题卡规定的位置。
      2.选择题必须使用2B铅笔填涂答案,非判断、选择题必须使用黑色墨迹签字笔或钢笔答题,请将答案正确填写在答题卡规定的位置上。
      3.所有题目必须在答题卡上作答,在试卷上作答无效。
      4.考试结束后将试卷和答题卡一并交回。
      5.考试范围:全册
      【第一部分】基础知识与基本能力
      一、填空题(本题共10小题,第1小题填对每个序号1分,第3小题2分,其余每空1分,共27分。)
      1.①X+23,②5-a=5,③0.12m=24,④X-2.5<11,⑤12×2=24,⑥12s;在这6个式子中,( )是等式;( )是方程。(填序号)
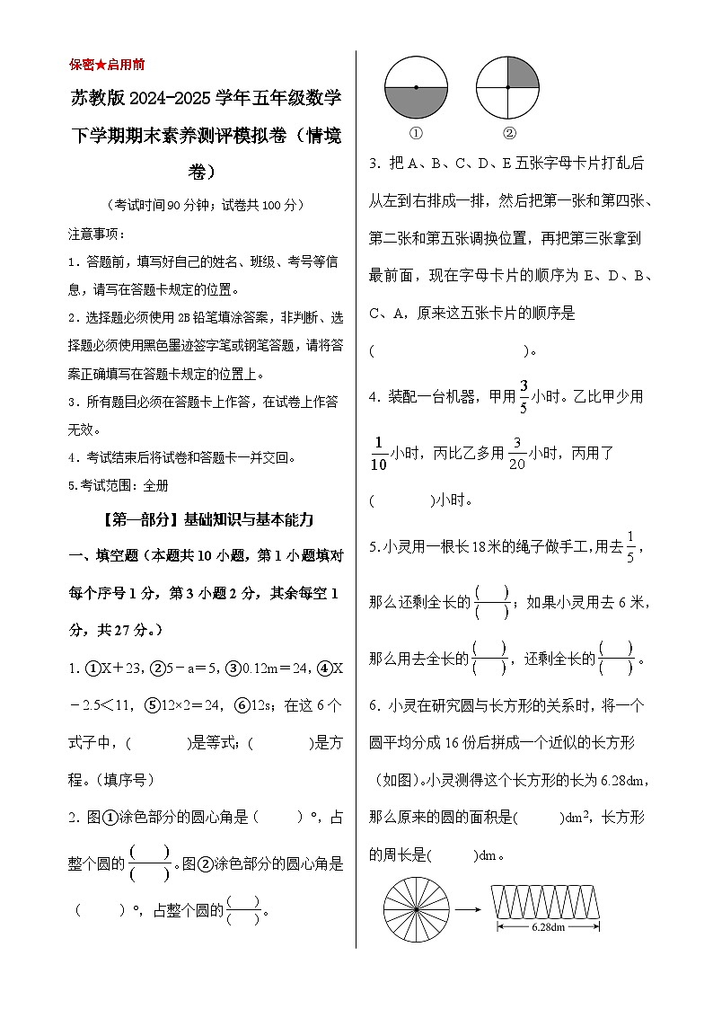
      2.图①涂色部分的圆心角是( )°,占整个圆的。图②涂色部分的圆心角是( )°,占整个圆的。

      3.把A、B、C、D、E五张字母卡片打乱后从左到右排成一排,然后把第一张和第四张、第二张和第五张调换位置,再把第三张拿到最前面,现在字母卡片的顺序为E、D、B、C、A,原来这五张卡片的顺序是( )。
      4.装配一台机器,甲用小时。乙比甲少用小时,丙比乙多用小时,丙用了( )小时。
      5.小灵用一根长18米的绳子做手工,用去,那么还剩全长的;如果小灵用去6米,那么用去全长的,还剩全长的。
      6.小灵在研究圆与长方形的关系时,将一个圆平均分成16份后拼成一个近似的长方形(如图)。小灵测得这个长方形的长为6.28dm,那么原来的圆的面积是( )dm2,长方形的周长是( )dm。

      7.课后服务课上,小灵用两根分别长32分米和24分米的彩带,把它们剪成同样长的短彩带而且没有剩余,每根短彩带最长( )分米,一共可以剪( )根。
      8.“天上的明星现了,好像点着无数的街灯”,夏日夜晚,星光灿烂。在太阳系的八大行星中,离太阳最近的是水星。地球绕太阳一周的时间大约是365天,比水星绕太阳一周所用时间的4倍还多13天。水星绕太阳一周约是( )天。
      9.观察下面方格图中的涂色与不涂色小方格的排列规律,并填空。

      1+3=2×2 1+3+5=3×3 1+3+5+7=4×( ) 1+3+5+7+9+11=( )
      先把上面的两道算式补充完整。然后再想一想,1+ =8×8。
      10.果果的妈妈旅游前准备办理新的电话卡。某公司新推出“知心宝”与“畅聊行”两种不同的电话卡。每月通话时间与收费情况如图。

      (1)“知心宝”每分钟收费( )元,果果的妈妈用“知心宝”通话100分钟,应付话费( )元。
      (2)果果的妈妈用“畅聊行”通话100分钟,应付话费( )元。
      (3)如果某月小欣妈妈用“畅聊行”通话,共收费32.5元,那么该月小欣妈妈通话( )分钟。
      二、选择题(本题共5小题,每空1分,共5分。)
      11.父亲节,爸爸进商场购买衣服,看到了价格:一件上衣95元,比一条裤子价格的2倍多15元,一条裤子多少元?设一条裤子x元,不正确的方程是( )
      A.2x+15=95B.2x﹣15=95C.2x=95﹣15
      12.如图,从A点到B点有M、N两条路线,两条路线相比,( )。

      A.M路线长B.N路线长C.同样长
      13.个性化课程手工课上,笑笑用一根2m长的铁丝恰好围成了一个三角形,其中一条边占铁丝总长的,另一条边占铁丝总长的。你知道她围成的是一个什么三角形吗?( )
      A.直角三角形B.等腰三角形C.等边三角形
      14.李老师将一包糖,分给10个小朋友,正好能够分完,如果李老师分给16个小朋友,也正好能够分完,这包糖至少有( )块。
      A.60B.80C.160
      15.小芳想喝蜂蜜水,妈妈在100克水里放了3克蜂蜜。小芳觉得不够,又放了3克蜂蜜。现在蜂蜜占蜂蜜水的( )。
      A.B.C.
      【第二部分】基础运算与基本技能
      三、计算题(共27分)
      16.直接写出得数

      17.脱式计算,能简便的请用简便方法计算。

      18.解方程。

      19.如图四边形是平行四边形,求图中阴影部分的面积(单位:厘米)。

      四、作图题(共3分)
      20.操作题。
      图中每个方格的边长表示1厘米。

      (1)以点(4,3)为圆心,画一个半径为3厘米的圆。
      (2)将这个圆向右平移5格,在方格中画出平移后的圆。
      (3)将两个圆看成一个组合图形,请画出这个组合图形的所有对称轴。
      【第三部分】生活实际与综合应用
      五、解答题(本题共5小题,21-22小题每小题5分,23-24小题6分,25小题16分,共38分。)
      21.世界七大洲中面积最大的是亚洲,大约占全球陆地总面积的,其次是非洲,大约占全球陆地总面积的。其余五大洲的总面积大约占全球陆地总面积的几分之几?
      22.颐和园是我国保存最完整的一座皇家行宫御苑,被誉为“皇家园林博物馆”,占地面积约为2.9平方千米,比世界上面积最小的国家——梵蒂冈的面积的7倍少0.18平方千米。梵蒂冈的面积约是多少平方千米?(列方程解答)
      23.纵桨飞舟,粽叶飘香,赛龙舟是端午佳节的重要组成部分,是中华文化的传承。为弘扬中华传统文化,彰显“水润之城”的城市内涵,6月10日,有38支来自各县区的代表队在市区古黄河金鹰段举办2024宿迁端午龙舟赛。赛道上原来有21个浮漂(首尾各有一个),每两个浮漂之间距离是15米。现在每两个浮漂之间距离改为20米,不需要重新替换的浮漂有多少个?
      24.学校科学组举办了“放飞航空梦”校园航模比赛。比赛中飞机模型借助外力起飞升空,之后转入无动力滑翔直至降落,比赛以模型起飞到落地之间留空滑翔的时长和高度确定。下图是王力和张强比赛过程中飞机模型飞行的时间和高度的统计图。

      (1)王力的飞机模型飞行了( )秒,张强的飞机模型飞行了( )秒。
      (2)两人的飞机模型都是从第( )秒开始下降的。
      (3)王力的飞机模型在最高处停留的时间占总时间的。
      (4)张强的飞机模型在最高处停留的时间占总时间的。
      (5)从图中你还能知道:( )。
      25.公元4世纪,古希腊数学家佩波斯提出猜想:截面呈正六边形的密铺(不留空隙,也不相互重叠)的蜂窝巢房,是蜜蜂采用最少量的蜂蜡建成的。这一猜想被称为“蜂窝猜想”。

      (1)假设蜜蜂用正五边形建蜂巢,结果会怎样?请通过计算说明。
      (2)在同种正多边形中,能密铺的只有( )。
      (3)如下图,图①中的三种图形(正三角形、正方形、正六边形)面积相等。假设蜜蜂用这三种图形建蜂巢(如图②),其中正三角形、正六边形图上所标数据取近似值,保留两位小数。(单位;厘米)

      那么在建蜂巢的这三种图形中,正方形的内切圆的直径是( )厘米,正六边形的面积是( )平方厘米;( )形的周长最长;( )形的内切圆的面积最大。
      (4)用3张同种规格的A4纸分别折成如图所示的正三棱柱、正四棱柱和正六棱柱,比较它们的抗压能力,( )柱的抗压能力最强。

      (5)生活中具有蜂巢结构的物体还有:蜂窝板材、蜂窝填充料、蜂窝底的锅、移动通信基站的蜂窝状排列等。这种设计有什么好处?

      相关试卷

      苏教版2024-2025学年五年级数学下学期期末素养测评模拟卷(情境卷)(A3卷)-A4:

      这是一份苏教版2024-2025学年五年级数学下学期期末素养测评模拟卷(情境卷)(A3卷)-A4,共5页。

      苏教版2024-2025学年五年级数学下学期期末素养测评模拟卷(情境卷)(A4卷)-A4:

      这是一份苏教版2024-2025学年五年级数学下学期期末素养测评模拟卷(情境卷)(A4卷)-A4,共7页。

      苏教版2024-2025学年五年级数学下学期期末素养测评模拟卷(情境卷)(参考解析)-A4:

      这是一份苏教版2024-2025学年五年级数学下学期期末素养测评模拟卷(情境卷)(参考解析)-A4,共21页。

      资料下载及使用帮助
      版权申诉
      • 1.电子资料成功下载后不支持退换,如发现资料有内容错误问题请联系客服,如若属实,我们会补偿您的损失
      • 2.压缩包下载后请先用软件解压,再使用对应软件打开;软件版本较低时请及时更新
      • 3.资料下载成功后可在60天以内免费重复下载
      版权申诉
      若您为此资料的原创作者,认为该资料内容侵犯了您的知识产权,请扫码添加我们的相关工作人员,我们尽可能的保护您的合法权益。
      入驻教习网,可获得资源免费推广曝光,还可获得多重现金奖励,申请 精品资源制作, 工作室入驻。
      版权申诉二维码
      欢迎来到教习网
      • 900万优选资源,让备课更轻松
      • 600万优选试题,支持自由组卷
      • 高质量可编辑,日均更新2000+
      • 百万教师选择,专业更值得信赖
      微信扫码注册
      手机号注册
      手机号码

      手机号格式错误

      手机验证码 获取验证码 获取验证码

      手机验证码已经成功发送,5分钟内有效

      设置密码

      6-20个字符,数字、字母或符号

      注册即视为同意教习网「注册协议」「隐私条款」
      QQ注册
      手机号注册
      微信注册

      注册成功

      返回
      顶部
      添加客服微信 获取1对1服务
      微信扫描添加客服
      Baidu
      map