搜索
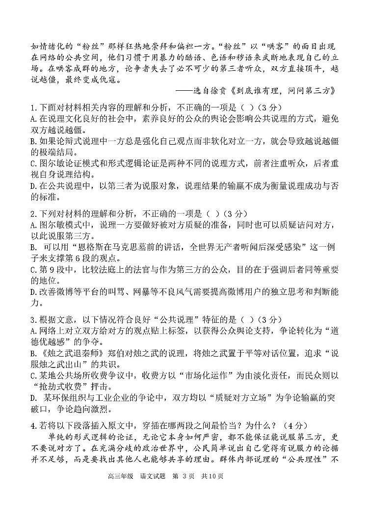
      上传资料 赚现金

      陕西省西安中学2026届高三上学期10月质量检测考试(一)语文 PDF版含答案

      • 2.1 MB
      • 2025-10-16 14:01:09
      • 23
      • 0
      • 为梦奔跑
      加入资料篮
      立即下载
      查看完整配套(共2份)
      包含资料(2份) 收起列表
      练习
      陕西省西安中学2026届高三上学期10月质量检测考试(一)语文.pdf
      预览
      练习
      陕西省西安中学2026届高三上学期10月质量检测考试(一)语文答案.docx
      预览
      正在预览:陕西省西安中学2026届高三上学期10月质量检测考试(一)语文.pdf
      陕西省西安中学2026届高三上学期10月质量检测考试(一)语文第1页
      高清全屏预览
      1/10
      陕西省西安中学2026届高三上学期10月质量检测考试(一)语文第2页
      高清全屏预览
      2/10
      陕西省西安中学2026届高三上学期10月质量检测考试(一)语文第3页
      高清全屏预览
      3/10
      陕西省西安中学2026届高三上学期10月质量检测考试(一)语文答案第1页
      高清全屏预览
      1/3
      还剩7页未读, 继续阅读

      陕西省西安中学2026届高三上学期10月质量检测考试(一)语文 PDF版含答案

      展开

      这是一份陕西省西安中学2026届高三上学期10月质量检测考试(一)语文 PDF版含答案,文件包含陕西省西安中学2026届高三上学期10月质量检测考试一语文pdf、陕西省西安中学2026届高三上学期10月质量检测考试一语文答案docx等2份试卷配套教学资源,其中试卷共13页, 欢迎下载使用。
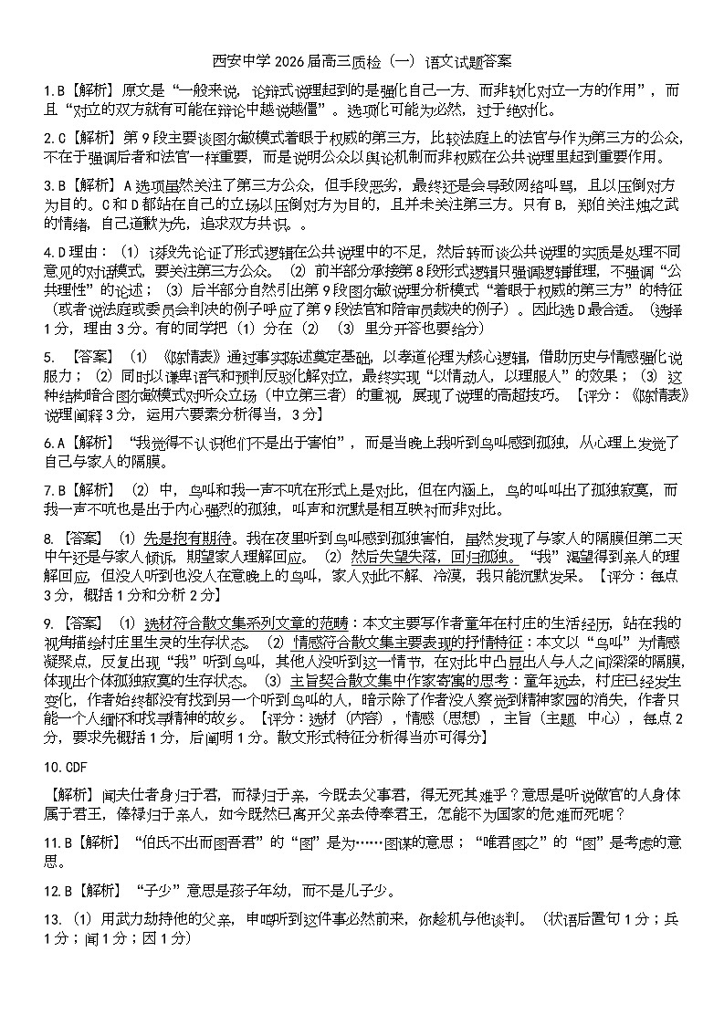
      且“对立的双方就有可能在辩论中越说越僵”。选项化可能为必然,过于绝对化。
      2.C【解析】第 9 段主要谈图尔敏模式着眼于权威的第三方,比较法庭上的法官与作为第三方的公众,
      不在于强调后者和法官一样重要,而是说明公众以舆论机制而非权威在公共说理里起到重要作用。
      3.B【解析】A 选项虽然关注了第三方公众,但手段恶劣,最终还是会导致网络叫骂,且以压倒对方
      为目的。C 和 D 都站在自己的立场以压倒对方为目的,且并未关注第三方。只有 B,郑伯关注烛之武
      的情绪,自己道歉为先,追求双方共识。。
      4.D 理由:(1)该段先论证了形式逻辑在公共说理中的不足,然后转而谈公共说理的实质是处理不同
      意见的对话模式,要关注第三方公众。(2)前半部分承接第 8 段形式逻辑只强调逻辑推理,不强调“公
      共理性”的论述;(3)后半部分自然引出第 9 段图尔敏说理分析模式“着眼于权威的第三方”的特征
      (或者说法庭或委员会判决的例子呼应了第 9 段法官和陪审员裁决的例子)。因此选 D 最合适。(选择
      1 分,理由 3 分。有的同学把(1)分在(2)(3)里分开答也要给分)
      5. 【答案】(1)《陈情表》通过事实陈述奠定基础,以孝道伦理为核心逻辑,借助历史与情感强化说
      服力;(2)同时以谦卑语气和预判反驳化解对立,最终实现“以情动人,以理服人”的效果;(3)这
      种结构暗合图尔敏模式对听众立场(中立第三者)的重视,展现了说理的高超技巧。【评分:《陈情表》
      说理阐释 3 分,运用六要素分析得当,3 分】
      6.A【解析】“我觉得不认识他们不是出于害怕”,而是当晚上我听到鸟叫感到孤独,从心理上发觉了
      自己与家人的隔膜。
      7.B【解析】(2)中,鸟叫和我一声不吭在形式上是对比,但在内涵上,鸟的叫叫出了孤独寂寞,而
      我一声不吭也是出于内心强烈的孤独,叫声和沉默是相互映衬而非对比。
      8.【答案】(1)先是抱有期待。我在夜里听到鸟叫感到孤独害怕,虽然发现了与家人的隔膜但第二天
      中午还是与家人倾诉,期望家人理解回应。(2)然后失望失落,回归孤独。“我”渴望得到亲人的理
      解回应,但没人听到也没人在意晚上的鸟叫,家人对此不解、冷漠,我只能沉默发呆。【评分:每点
      3 分,概括 1 分和分析 2 分】
      9.【答案】(1)选材符合散文集系列文章的范畴:本文主要写作者童年在村庄的生活经历,站在我的
      视角描绘村庄里生灵的生存状态。(2)情感符合散文集主要表现的抒情特征:本文以“鸟叫”为情感
      凝聚点,反复出现“我”听到鸟叫,其他人没听到这一情节,在对比中凸显出人与人之间深深的隔膜,
      体现出个体孤独寂寞的生存状态。(3)主旨契合散文集中作家寄寓的思考:童年远去,村庄已经发生
      变化,作者始终都没有找到另一个听到鸟叫的人,暗示除了作者没人察觉到精神家园的消失,作者只
      能一个人缅怀和找寻精神的故乡。【评分:选材(内容),情感(思想),主旨(主题、中心),每点 2
      分,要求先概括 1 分,后阐明 1 分。散文形式特征分析得当亦可得分】
      10.CDF
      【解析】闻夫仕者身归于君,而禄归于亲,今既去父事君,得无死其难乎?意思是听说做官的人身体
      属于君王,俸禄归于亲人,如今既然已离开父亲去侍奉君王,怎能不为国家的危难而死呢?
      11.B【解析】“伯氏不出而图吾君”的“图”是为……图谋的意思;“唯君图之”的“图”是考虑的意
      思。
      12.B【解析】“子少”意思是孩子年幼,而不是儿子少。
      13.(1)用武力劫持他的父亲,申鸣听到这件事必然前来,你趁机与他谈判。(状语后置句 1 分;兵
      1 分;闻 1 分;因 1 分)
      (2)我听说,吃谁的饭就要为谁的事去牺牲,接受谁的俸禄就要竭尽所能为他做事。(第一个食译为
      “吃饭”,动词,1 分;死,为动用法,1 分;毕,为动用法,1 分;句子大意 1 分)
      14.【答案】(1)申生的孝:一切尊重父亲,为父亲考虑胜过自己,对父亲绝对服从。(2)申鸣的孝:
      尊重父亲,愿意以死尽孝;(3)申鸣的孝不是对父亲观点的绝对认同和接受,在国家大局和孝的两难
      上,他按照自己的意志选择顾全大局。【评分:申生 1 分,申鸣 1 分,自己理解 1 分】
      【参考译文】
      材料一:骊姬在晋献公面前诽谤谗害公子申生,晋献公将要杀了申生。公子重耳对申生说:“您为什
      么不向父亲说出心里的话呢?”太子说:“不可,父亲有骊姬才得安乐,这样做会伤他的心。”重耳又
      说:“既然这样,那么为什么不逃走呢?”太子说:“不行!君父会说我想谋害他,天下哪里有没有君
      父的国家!再说我能逃到哪里去呢?”于是申生派人向狐突告别说:“我有罪,没有考虑您的忠告,以
      至于一死,我不敢吝惜自己的生命;虽然如此,但我的国君年纪大了,爱子年纪小,国家有许多忧患,
      您又不肯出来为国君出谋划策。如果您肯出来为国君出谋划策,我就受到您的恩惠,甘愿去死。”申
      生两次跪拜行稽首礼,接着身亡。因此,人们送他谥号称“恭世子”。
      材料二:楚国有位读书人叫申鸣,在家奉养父亲,他的孝顺在楚国闻名。楚王想封他做国相,申鸣推
      辞不肯接受。他的父亲说:“楚王想让你做国相,你为何不接受啊?”申鸣回答道:“放弃做父亲的孝
      子却要去为君王做忠臣,这是什么道理?”他父亲说:“如果能在国家享受俸禄,在朝堂上奉行大义,
      你快乐我就没有忧愁啊。我希望你做相。”申鸣说:“好。”于是入朝,楚王于是任命他为国相。过了
      三年,白公胜作乱,杀了司马子期,申鸣也准备为国捐躯。他的父亲制止他说:“丢下父亲自己去死,
      难道可以吗?”申鸣说:“听说做官的人身体属于君王,俸禄归于亲人,如今既然已离开父亲去侍奉
      君王,怎能不为国家的危难而死呢?”于是辞别前往,趁机派兵包围白公胜。白公胜对石乞说:“申
      鸣是天下的勇士,如今用兵巴围我,我该怎么办呢?”石乞说:“申鸣是天下的大孝子,去用武力劫
      持他的父亲,申鸣听到这件事必然前来,你趁机与他谈判。”白公胜说:“好。”于是就去捉拿了他的
      父亲,用武力控制,告诉申鸣说,“你援助我,我和你瓜分楚国。你不援助我,你的父亲就会死。”申
      鸣流着眼泪回答他说:“当初我是父亲的孝子,如今我是君王的忠臣。我听说,吃谁的饭就要为谁的
      事去牺牲,接受谁的俸禄就要竭尽所能为他做事。如今我已不可能做父亲的孝子了,而是君王的忠臣,
      我怎能保全自身呢?”申鸣拿起鼓槌击鼓,最终杀了白公胜,他的父亲也因此而死,楚王赏赐他百斤
      黄金。申鸣说:“吃君王的饭,躲避君王的祸难,不是忠臣。安定您的国家,杀死我的父亲,不是孝
      子。名声不能够同时树立,品行不能够同时保全,像这样活着,有什么颜面在天下立足呢?”于是自
      尽。
      15.D【解析】尾联应该是说结绮临春如今已经无处寻觅,只留一片荒草,年年对着人发愁
      16.【答案】(1)颈联表达了对陈国灭亡,盛衰更替的感叹,同时暗含发展不歇,新事物必将取代旧
      事物的哲理。(2)尾联表达作者对世事变迁无常的慨叹,对后主奢靡的批判讽刺,同时以陈的惨痛历
      史揭示了“逸豫可以亡身”的道理,为国者不能骄奢淫逸。【每点 3 分,情感 1 分,哲理 2 分,分答
      情与理,每联都答情理均可。只答移情于景、拟人、借景抒情、用典等手法,或者只转述翻译诗句,
      不分析情理的不得分】
      【翻译】登上了金陵凤凰高台,已经看不见凤凰游的盛景了,只见浩浩长江汹涌澎湃,入海东流。那
      一批粉黛青蛾也都被掳离故国,唯有当年弃下的白骨,依旧掩埋在长江边野草丛中的古墓中。傍晚起
      风了,风助浪势,不断地催送着那些船,湖水拥来的新沙,便改换了故洲,如今只能见新洲了。临春、
      结绮两阁已经找不到了,荒草年年发,清风徐来时,随风飘动,如同在诉说着不尽的愁意。
      17. (1)南声函胡,北音清越(2)其险也如此,嗟尔远道之人胡为乎来哉!
      (3)遥知兄弟登高处,遍插茱萸少一人;此去经年,应是良辰好景虚设;相顾无言,惟有泪千行;
      小轩窗,正梳妆;何当共剪西窗烛,却话巴山夜雨时;谁家今夜扁舟子?何处相思明月楼?……
      18. D【解析】“走马观花”“浅尝辄止”“蜻蜓点水”“浮光掠影” 均表示对事物观察或体验不深入,
      符合语境中青年反对浅层游览的态度。
      19.【答案】①甲:都有青年分享的古建游信息 ②乙:还会被古建中的建筑美学折服
      20. 【答案】
      序号③,搭配不当。“满足”与“古代生活”动宾搭配不当,可改为“体验”“古代生活”或者“满足”
      “对古代生活的想象”,修改为:让青年在寻访古建的过程中体验想象中的古代生活。或:让青年在
      寻访古建的过程中满足对古代生活的想象。
      序号⑤,用词不当。前句是“有了……”,这里没有转折意思,而是并列,把“反而”改为“也”,修
      改为:动漫中的虚拟场景也有了现实对照。
      21.【答案】寻访古建的兴趣被点燃了,便会在青年群体中蔓延开去,这将为了解、保护和利用古建
      增添更多青春色彩。
      22.【答案】【评分:分析 2 分,仿写 2 分,其他兼用比喻比拟的例句,合理恰当的均可得分】
      分析:比喻、比拟兼用,描摹生动形象。(2 分,答出 1 个给 1 分)
      示例 1:拨开重重迷雾,真相自可浮出水面。文学创作日益繁荣,可谓百花齐放。
      示例 2:这幅书法作品龙飞凤舞 ,每一笔都带着生命的律动。(无语病、修辞准确 2 分,有语病及修
      辞不准酌情扣分)
      23.【命题意图】
      (1)不限文体意味着:议论文,散文,记叙经历故事、刻画人物的记叙文,虚构有意味的故事,书
      信、演讲稿、倡议书、日记等。
      (2)参考立意:①勇为“先行”,不耻“后来”。②“先行”为勇,“后发”为智。③不争先后,干在
      实处。④勇于先行创新,敢于后来超越。

      相关试卷

      陕西省西安中学2026届高三上学期10月质量检测考试(一)语文 PDF版含答案:

      这是一份陕西省西安中学2026届高三上学期10月质量检测考试(一)语文 PDF版含答案,文件包含陕西省西安中学2026届高三上学期10月质量检测考试一语文pdf、陕西省西安中学2026届高三上学期10月质量检测考试一语文答案docx等2份试卷配套教学资源,其中试卷共13页, 欢迎下载使用。

      陕西省西安中学2026届高三上学期10月质量检测考试(一)语文试题(含答案):

      这是一份陕西省西安中学2026届高三上学期10月质量检测考试(一)语文试题(含答案),文件包含陕西省西安中学2026届高三上学期10月质量检测考试一语文pdf、陕西省西安中学2026届高三上学期10月质量检测考试一语文答案docx等2份试卷配套教学资源,其中试卷共13页, 欢迎下载使用。

      陕西省西安中学2026届高三上学期10月质量检测考试(一)语文试卷(无答案):

      这是一份陕西省西安中学2026届高三上学期10月质量检测考试(一)语文试卷(无答案),共10页。

      资料下载及使用帮助
      版权申诉
      • 1.电子资料成功下载后不支持退换,如发现资料有内容错误问题请联系客服,如若属实,我们会补偿您的损失
      • 2.压缩包下载后请先用软件解压,再使用对应软件打开;软件版本较低时请及时更新
      • 3.资料下载成功后可在60天以内免费重复下载
      版权申诉
      若您为此资料的原创作者,认为该资料内容侵犯了您的知识产权,请扫码添加我们的相关工作人员,我们尽可能的保护您的合法权益。
      入驻教习网,可获得资源免费推广曝光,还可获得多重现金奖励,申请 精品资源制作, 工作室入驻。
      版权申诉二维码
      欢迎来到教习网
      • 900万优选资源,让备课更轻松
      • 600万优选试题,支持自由组卷
      • 高质量可编辑,日均更新2000+
      • 百万教师选择,专业更值得信赖
      微信扫码注册
      手机号注册
      手机号码

      手机号格式错误

      手机验证码 获取验证码 获取验证码

      手机验证码已经成功发送,5分钟内有效

      设置密码

      6-20个字符,数字、字母或符号

      注册即视为同意教习网「注册协议」「隐私条款」
      QQ注册
      手机号注册
      微信注册

      注册成功

      返回
      顶部
      学业水平 高考一轮 高考二轮 高考真题 精选专题 初中月考 教师福利
      添加客服微信 获取1对1服务
      微信扫描添加客服
      Baidu
      map