河南省天一大联考顶尖计划2025-2026学年高三上学期联考(一)历史试题(含答案)
展开
这是一份河南省天一大联考顶尖计划2025-2026学年高三上学期联考(一)历史试题(含答案),共11页。试卷主要包含了下图为秦简中某秦代官吏的功劳簿等内容,欢迎下载使用。
历史
考生注意:
1.答题前,考生务必将自己的姓名、考生号填写在试卷和答题卡上,并将考生号条形码粘贴在答题卡上的指定位置。
2.回答选择题时,选出每小题答案后,用铅笔把答题卡对应题目的答案标号涂黑。如需改动,用橡皮擦干净后,再选涂其他答案标号。回答非选择题时,将答案写在答题卡上。写在本试卷上无效。
3.考试结束后,将本试卷和答题卡一并交回。
一、选择题:本题共16小题,每小题3分,共48分。在每小题给出的四个选项中,只有一项是符合题目要求的。
1.考古学者在黄河流域、辽河流域的新石器时代遗址发现了大量带有蟾蜍纹或蛙纹的陶器,其纹饰如下图。此类纹饰可用于佐证
A.自然崇拜的淡化B.原始农业的发展
C.艺术审美的趋同D.早期国家的出现
2.西周以前,姓、氏在“古诸侯以国为姓”的原则下并未分化,都是族群的符号,得姓与受氏无别。西周统治者却“因生以赐姓,胙之土而命之氏”,将姓与氏分开,建立“以姓统氏”“同姓不婚”的宗法制度。这一变化
A.构建了华夏认同B.瓦解了血缘观念
C.促进了族群交融D.缓和了阶级矛盾
3.在《道德经》中,老子反对功名富贵、称王称霸,主张“知足之足,常足矣”。韩非在注解《道德经》时却认为“邦以存为常,霸王其可也;身以生为常,富贵其可也。不以欲自害,则邦不亡,身不死。故曰:“知足之为足矣。””据此可知
A.韩非借老子的言论宣扬法家学说B.战国时期法家思想逐渐成为主流
C.道家思想和法家思想有互鉴之处D.老子的主张背离了战国时代需求
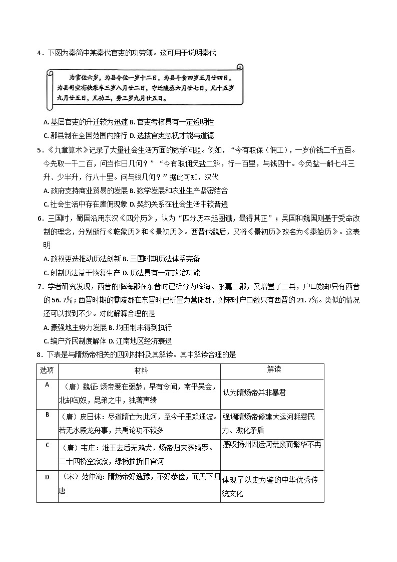
4.下图为秦简中某秦代官吏的功劳簿。这可用于说明秦代
A.基层官吏的升迁较为迅速B.官吏考核具有一定透明性
C.郡县制在全国范围内推行D.选拔官吏忽视才能与道德
5.《九章算术》记录了大量社会生活方面的数学问题。例如,“今有取保(佣工),一岁价钱二千五百。今先取一千二百,问当作日几何?”“今有取佣负盐二斛,行一百里,与钱四十。今负盐一斛七斗三升、少半升,行八十里。问与钱几何?”据此可知,汉代
A.政府支持商业贸易的发展B.数学发展和农业生产紧密结合
C.社会生活中存在雇佣现象D.契约关系在社会生活中较普遍
6.三国时,蜀国沿用东汉《四分历》,认为“四分历本起图谶,最得其正”;吴国和魏国则基于受命改制的理念,分别颁行《乾象历》和《景初历》。西晋代魏后,又将《景初历》改名为《泰始历》。这表明
A.政权更迭推动历法创新B.三国时期历法体系完备
C.创制历法益于恢复生产D.历法具有一定政治功能
7.学者研究发现,西晋的临海郡在东晋时已析分为临海、永嘉二郡,又增置了二县,户口数却只有西晋的56.7%;西晋时期的零陵郡在东晋时已析置为营阳郡,刘宋时户口数只有西晋的21.7%。类似的情况还可以找到不少。对此解释合理的是
A.豪强地主势力发展B.均田制未得到执行
C.编户齐民制度解体D.江南地区经济衰退
8.下表是与隋炀帝相关的四则材料及其解读。其中解读合理的是
9.有学者认为,租庸调制的实质是全部财税收入都属于中央,地方支出由中央批准从收入中划拨;而两税法的实质是承认由地方在中央确定征税范围、征收总量及税种的前提下,拥有一定的自主权。这意味着
A.税收对象的扩大B.征税标准的变化
C.财政权力的下移D.藩镇势力的膨胀
10.汉唐儒学一定程度上承认了当朝皇帝以及历代皇考作为圣人的隐含意味,但圣人在数量、范围与名义上仍是先秦旧谈。宋儒提出了“圣人可学而至”的时代命题,使成圣的范围潜在性获得大幅度的提升。
这一变化
A.表明民众的主体意识日益觉醒B.反映出儒学逐渐脱离政治权威
C.源于商品经济发展的现实需要D.展现出知识群体对理想的追求
11.下图是两宋时期某政权修筑的防御工事示意图。该工事防御的对象是
A.契丹B.匈奴C.蒙古D.党项
12.元朝建立后,“天下学士大夫之子弟,不为农则为工、为商”。到延祐年间(1314-1320年),“天下孰不释耒耜而谈诗书,投干戈而从笔砚”。这一变化主要是因为
A.商品经济的发展B.选官制度的调整
C.社会矛盾的缓和D.社会风气的转变
13.明朝嘉靖年间,严世蕃“掩蔽聪明,盗弄威福,乃至罄国帑”,但弹劾者的奏疏说他“谋逆”,三法司拟议他“谋叛”,最终严世蕃“坐谋叛死”。时人评论道:“作奸党之条,岂谓无可杀哉?指为谋叛,非正法也。”这一现象折射出明代
A.专制统治的强化B.监察制度的完善
C.司法判决的随意D.官僚集团的腐朽
14.顾炎武认为:“洪武初欲行钞法,至禁民间行使金银,以奸恶论,而卒不能行。及乎后代,银日盛而钞日微,势不两行,灼然易见。乃崇祯之末,倪公元璐掌户部,必欲行之,其亦未察乎古今之变矣。”顾炎武旨在强调
A.宝钞被白银取代是大势所趋B.币制混乱致使明朝走向灭亡
C.货币政策应当顺应时代变化D.中央集权体制易致政策失当
15.清朝前中期,位于今盛泽镇的新杭市以纺织业发达著称。清人有诗云:“锦绫织就费干丝,花样新鲜是折枝。估客不辞千里远,新杭桥外卸帆迟。”“估舶列市梢,人家夹河岸。秋灯耿不眠,鸣梭响夜半。”这说明当时
A.长途贩运推动市镇经济发展B.纺织业是江南市镇主要产业
C.江南地区传统自然经济瓦解D.家庭生产呈现出商品化特征
16.下图为中国古代藏书楼名号的建筑形制名词统计。这反映了
A.藏书文化与宗族文化紧密关联B.藏书楼的建筑形制日益多样化
C.藏书楼建筑形制决定藏书规模D.藏书楼命名蕴含丰富文化意蕴
二、非选择题:本题共4小题,共52分。
17.阅读材料,完成下列要求。(12分)
材料 唐贞观年间,李延寿撰成《南史》《北史》。在《宋书》《南齐书》《梁书》《陈书》《魏书》《北齐书》《周书》《隋书》的基础上,李延寿“依司马迁体”“编次别代,共为部秩”“除其冗长,捃其菁华”,打破八书各记一朝、各自为书的界限,贯通南北各朝,总为二史,别开生面地创立了记载一个历史时期通史的独特体裁。南北史的编纂,不以一朝为断限,而是以整个南北朝历史时期为断限;不站在某一王朝的立场上,而是站在全国统一的立场上,将南北各朝作为一个整体来记述。至此,以往南书谓北为“索虏”、北书指南为“岛夷”的局面完全改观。此外,由于将南朝、北朝都作贯通的记载,因而在内容和篇目上减少了许多重复,原来头绪纷繁之史,也变得比较简明易读了。
-摘编自陈其泰《中华优秀传统文化何以通向马克思主义》
(1)根据材料并结合所学知识,概括李延寿所撰《南史》《北史》的特点。(6分)
(2)根据材料并结合所学知识,分析李延寿所撰《南史》《北史》的意义。(6分)
18.阅读材料,完成下列要求。(14分)
材料已出嫁母卖其子物业案
宋代,随着社会生活的复杂化,民间各类纠纷时有发生,调解无果后往往诉诸官府。在某地,发生了已出嫁母卖其子物业案:
徐氏为陈师言之继妻,曾领养一子绍祖,后亲生二子及一女。陈师言死后,自己将夫家产业分为五分,绍祖得一分,自己与亲生二子占四分。后来,徐氏以“接脚夫”的名义招夫陈嘉谋,欲卖掉所分的夫家产业,并控告绍祖兄弟不孝。
官府认为,此案关系到风俗教化,应追究查办。经查,徐氏并未守节,而是改嫁陈嘉谋,其身份已非陈师言的妻子、绍祖兄弟的母亲,无资格指责绍祖兄弟不孝。法律规定的“接脚夫”指的是夫亡子幼、无人主家时允许寡妇招夫维持家计,而陈家三子年近三十,各能主家,无需陈嘉谋作为“接脚夫”,徐氏实为改嫁陈嘉谋。因此,徐氏卖陈家产业属于违法。同时,绍祖兄弟虽对已改嫁的徐氏无赡养义务,但也不应凌辱。对徐氏与陈绍祖,本案免予判决,责令写戒励状,令其径自赴州听候处理。
摘编自《名公书判清明集》
(1)根据材料并结合所学知识,概括该案存在的主要纠纷及其产生的历史背景。(8分)
(2)根据材料并结合所学知识,分析案件处理过程中体现的宋代司法实践的特点。(6分)
19.阅读材料,完成下列要求。(14分)
材料 清朝成立后,迎来了长城内外和平统一的局面。这促进了蒙古草原上商业活动的繁荣,也便利了中国与沙俄等国家和地区的商贸往来。1689年,中俄签订《尼布楚条约》,为俄商合法进入中国打开了方便之门。1727年,中俄双方签订《恰克图界约》,两国政府在中俄边境的恰克图修建买卖城,中俄商人自愿前往贸易。这两个条约开辟了中俄商贸新历史,“诸商贾俱集于此,皆与鄂罗斯贸易”。在当时,茶叶是输往蒙古各部和俄国的大宗商品之一,其中又以砖茶享有的声誉为最高,每年可达2.5万~3万箱。与此同时,“蒙古人往往用小片砖茶以代货币,一头羊约值砖茶十二片,或十五片,骆驼十倍之。行人入其境,辄购砖茶以济银两所不通”。据统计,“18世纪下半叶,恰克图、买卖城贸易在俄国与亚洲各国贸易中居第一位,占贸易总额的68%;俄国从恰克图贸易中所征关税占俄国关税总额的20%~36%”。到19世纪,饮茶之风已遍及俄国社会,还形成了独具特色的俄罗斯茶文化。
摘编自倪玉平、崔思朋《万里茶道:清代中俄茶叶贸易与北方草原丝绸之路研究》
(1)根据材料并结合所学知识,概括清代中俄茶叶贸易兴盛的背景。(8分)
(2)根据材料并结合所学知识,说明中俄茶叶贸易对俄国的影响。(6分)
20.阅读材料,完成下列要求。(12分)
材料 有学者认为,考察一个国家的治理状况,直接表现是其治理绩效,而支撑治理绩效的是治理体系和治理能力,更深层次的是治理观念和治理价值观,这五个方面构成了国家治理的五边形(如下图所示),其中价值观和观念是根本,体系和能力是途径,绩效是结果。
围绕“中国古代国家治理”这一主题,就材料整体或部分观点,提出你的见解(赞成、质疑、修改皆可),并结合中国古代史相关知识进行阐释。(要求:见解明确,史论结合,逻辑严谨,表述准确)
2025-2026学年(上)高三年级顶尖计划(一)
历史·答案
1~16小题,每小题3分,共48分。
1.答案B
命题透析本题以陶器的蟾蜍纹和蛙纹为背景材料,旨在考查考生获取和解读历史信息、分析历史问题的能力,同时体现了对唯物史观、时空观念、史料实证学科素养的考查。
思路点拨蟾蜍和蛙是典型的物候标志动物,在雨前、雨后活动较多。此外,他们能捕食大量田间害虫。在农业时代,蟾蜍和蛙与农业生产生活具有紧密关系。先民在陶器上大量使用蟾蜍纹和蛙纹,体现了先民对农业丰收的祈愿和对农业规律的观察,这可以佐证原始农业的发展,B项正确。新石器时代先民在陶器上大量使用蛙纹和蟾蜍纹,说明自然崇拜现象盛行,而非淡化,A项错误;蟾蜍和蛙是常见于黄河流域、辽河流域的物候标志动物,且材料中所呈现的形象也有较大差异,所以不可佐证“艺术审美的趋同”,C项错误;早期国家出现的标志包括城市、阶级、王权等,与材料中纹饰没有关联,D项错误。
2.答案C
命题透析本题以西周姓氏的演变为背景材料,旨在考查考生获取和解读历史信息、分析历史问题的能力,同时体现了对唯物史观、时空观念、史料实证、历史解释学科素养的考查。
思路点拨由材料中“因生以赐姓,胙之土而命之氏”可知,姓体现了血缘认同,而氏体现了地域认同。西周实行“以姓统氏”“同姓不婚”的宗法制度,通过不同姓的族群通婚,打破了族群间的封闭状态,促进了不同族群的交往交流交融,C项正确。华夏认同出现于春秋时期,A项错误;该举措是利用血缘观念来强化统治,并非瓦解血缘观念,B项错误;材料未体现缓和阶级矛盾,主要是调整统治阶级内部矛盾,D项错误。
3.答案A
命题透析本题以韩非对老子思想的阐释为背景材料,旨在考查考生获取和解读历史信息、分析历史问题的能力,同时体现了对唯物史观、时空观念、史料实证、历史解释学科素养的考查。
思路点拨老子主张“知足”,反对功名富贵等,韩非注解“知足”时却赋予其邦存、霸王、富贵等法家内涵,将“知足”作为维持邦存、成就伟业、获得富贵的手段,表明韩非借老子言论为法家思想服务,A项正确。材料仅呈现韩非对老子言论的注解,未体现战国时期法家思想成为主流,B项错误;材料仅展示了韩非对老子言论注解,不能体现二者互鉴,C项错误;老子主张道法自然、无为而治、反对战争等,这些主张虽难以实现,但不能简单认为其背离了时代需求,D项错误。
4.答案B
命题透析本题以秦代官吏功劳簿为背景材料,旨在考查考生获取和解读历史信息、分析历史问题的能力,同时体现了对唯物史观、时空观念、史料实证学科素养的考查。
思路点拨功劳簿是考核官员的依据,功劳簿详细记录该官吏历任官职及时间、功绩与劳绩,这种详细的记录方式有助于对官吏进行考核和评价,说明秦代官吏考核具有一定透明性,B项正确。从材料展示的官吏经历看,该官吏升迁经历了较长时间,未体现升迁速度快,A项错误;材料未提及郡县制的推行范围,C项错误;功劳簿说明选拔官吏有依据,并非忽视才能与道德,D项错误。
5.答案C
命题透析本题以《九章算术》为背景材料,旨在考查考生获取和解读历史信息、分析历史问题的能力,同时体现了对唯物史观、时空观念、史料实证、历史解释学科素养的考查。
思路点拨根据材料中“取保(佣工)”“取佣负盐”可知,汉代社会生活中存在雇佣现象,C项正确。材料未体
现政府对商业贸易的支持,A项错误;材料中的数学问题多与雇佣劳作相关,并非和农业生产紧密结合,B项错误;仅凭材料不能得出“契约关系在社会生活中较普遍”的结论,D项错误。
6.答案D
命题透析本题以三国两晋时期的历法为背景材料,旨在考查考生获取和解读历史信息、分析历史问题的能力,同时体现了对唯物史观、时空观念、史料实证、历史解释学科素养的考查。
思路点拨蜀国因“四分历本起图谶,最得其正”沿用东汉历法,吴、魏基于受命改制理念颁行新历,晋虽沿用魏历却改名。“景初”“乾象”“泰始”均有万象更新、彰显正统之意。这些都表明历法与政权的政治理念相关,具有一定政治功能,D项正确。材料中历法不断更换,主要是出于社会生活和维护正统的需要,并非政权更迭推动的历法创新,A项错误;材料未表明三国时期历法体系完备,且“完备”的说法也过于夸大化,B项错误;材料没有体现制定历法对恢复生产的益处,C项错误。
7.答案A
命题透析本题以魏晋南北朝时期的户口数变化为背景材料,旨在考查考生获取和解读历史信息、分析历史问题的能力,同时体现了对唯物史观、时空观念、史料实证、历史解释学科素养的考查。
思路点拨材料中东晋、刘宋时期部分郡户口数大幅低于西晋,结合所学知识可知,东晋南朝时期豪强地主势力发展,他们大量隐匿人口,使得政府掌握的户口数减少,A项正确。均田制是北魏开始推行的,西晋、东晋、刘宋时期均未实行均田制,B项错误;编户齐民制度在这一时期并未解体,C项错误;东晋南朝时期江南地区经济是发展的,“衰退”的说法与史实不符,D项错误。
8.答案D
命题透析本题以有关隋炀帝的史料为背景材料,旨在考查考生获取和解读历史信息、分析历史问题的能力,同时体现了对唯物史观、时空观念、史料实证、历史解释、家国情怀学科素养的考查。
思路点拨范仲淹指出隋炀帝因好逸豫、不恭俭使天下归唐,这是从隋炀帝的统治中吸取教训,体现了以史为鉴的中华优秀传统文化,D项正确。魏征仅肯定了隋炀帝早期的功绩,不能就此得出“隋炀帝并非暴君”的结论,A项错误;皮日休的诗强调了大运河的积极作用,并非强调其耗费民力、激化矛盾,B项错误;韦庄的诗主要是感慨隋朝的兴衰,并非单纯感叹扬州因运河荒废而繁华不再,C项错误。
9.答案C
命题透析本题以中国古代税制变革为背景材料,旨在考查考生获取和解读历史信息、分析历史问题的能力,同时体现了对唯物史观、时空观念、史料实证学科素养的考查。
思路点拨租庸调制下,中央掌控财税,地方支出由中央财政调拨。而两税法下,地方有一定自主权,中央允许地方政府留下一定财税用于开支,由此可以看出,财政权力从中央向地方有所下移,C项正确。材料强调的是中央与地方的财政权力关系,未提及税收对象是否扩大,A项错误;材料未涉及征税标准的变化,B项错误;两税法虽使地方有一定财政自主权,但不能就此得出藩镇势力膨胀,实际上两税法增加了中央财政收入,对遏制藩镇实力膨胀具有一定作用,D项错误。
10.答案D
命题透析本题以儒家对圣人认知的变化为背景材料,旨在考查考生获取和解读历史信息、分析历史问题的能力,同时体现了对唯物史观、时空观念、史料实证、历史解释学科素养的考查。思路点拨宋儒提出“圣人可学而至”,扩大成圣范围,体现了知识群体希望通过自身努力达到圣人境界,展现出对理想境界的追求,D项正确。材料中汉唐儒学家和宋儒不能等同于民众,因此不能说明民众主体意识觉醒,A项错误;汉唐到宋代,儒学始终与政治有紧密联系,并未脱离政治权威,B项错误;此变化主要源于宋代社会环境变化、儒学自身发展需要以及知识群体的追求,并非商品经济发展的现实需求,C项错误。
11.答案 C
命题透析本题以金朝修筑长城为背景材料,旨在考查考生获取和解读历史信息、分析历史问题的能力,同时体现了对唯物史观、时空观念、史料实证学科素养的考查。
思路点拨该防御工事为长城,主要分布于华北地区和东北地区,结合时间信息“两宋时期”,以及地图中“燕京析津府”等信息可知,该防御工事是金朝修建的长城,其防御的对象是当时的蒙古,C项正确。结合所学知识可知,北宋失去了燕云十六州地区,不可能在东北地区修建长城防御契丹,且契丹族本身发源于中国东北地区,A项错误;匈奴主要存在于先秦至魏晋时期,至两宋时期已经融入中华民族,不是长城防御的对象,B项错误;党项族主要分布于西北地区,建立了西夏政权,和图示位置不符,D项错误。
12.答案B
命题透析本题以元朝科举制为背景材料,旨在考查考生获取和解读历史信息、分析历史问题的能力,同时体现了对唯物史观、时空观念、史料实证、历史解释学科素养的考查。
思路点拨结合所学知识可知,元朝在1313年颁布科举诏书,宣布次年开考,恢复了科举制,导致“天下孰不释耒耜而谈诗书,投干戈而从笔砚”,B项正确。商品经济发展会使更多人倾向从商,与材料变化不符,A项错误;社会矛盾缓和与人们热衷于读书的关联不大,C项错误;社会风气转变是这一变化的表现,而非原因,D项错误。
13.答案A
命题透析本题以严世蕃判决为背景材料,旨在考查考生获取和解读历史信息、分析历史问题的能力,同时体现了对唯物史观、时空观念、史料实证、历史解释学科素养的考查。
思路点拨严世蕃本应按照法律以奸党罪名被处死,却最终以谋逆罪名被处死。原因在于“掩蔽聪明,盗弄威福,乃至罄国帑”反映出皇帝识人不清、不问朝政,而“谋逆”罪名触犯皇权统治根本,以“谋逆”罪名将其处死折射出明代专制统治的强化,A项正确。严世蕃“掩蔽聪明,盗弄威福,乃至罄国帑”,反映明朝监察制度并不完善,B项错误;以“谋逆”罪名将严世蕃处死,是维护政治生态的不得已举措,体现出弹劾者和三法司在君主专制背景下的政治智慧,不能称之为“随意”,C项错误;严世蕃“掩蔽聪明,盗弄威福,乃至罄国帑”,但最终还是被处死,不能说明整个官僚集团的腐朽,D项错误。
14.答案C
命题透析本题以顾炎武对货币政策的认识为背景材料,旨在考查考生获取和解读历史信息、分析历史问题的能力,同时体现了对唯物史观、时空观念、史料实证、历史解释学科素养的考查。
思路点拨顾炎武描述了洪武初推行钞法失败,后期白银兴盛而钞法衰落,崇祯末年倪元璐仍执意推行钞法不顾时代变化,表明货币政策要顺应时代发展,C项正确。材料虽体现白银兴盛而钞法衰落,但强调的是时代变化与政策的关系,并非单纯突出宝钞被白银取代的趋势,A项错误;材料未提及币制混乱与明朝灭亡的联系,B项错误;材料未体现中央集权体制和政策失当的关联,D项错误。
15.答案A
命题透析本题以清代江南地区市镇发展为背景材料,旨在考查考生获取和解读历史信息、分析历史问题的能力,同时体现了对唯物史观、时空观念、史料实证学科素养的考查。
思路点拨由材料中“估客不辞千里远,新杭桥外卸帆迟“估舶列市梢”可知,外地商人长途来到新杭市,促进了当地经济发展,说明长途贩运推动市镇经济发展,A项正确。仅凭两首关于新杭市纺织业的诗,不能得出纺织业是江南市镇的主要产业,当时江南市镇产业多元,包括制瓷业、榨油业、纺织业等,B项错误;自然经济开始瓦解是在鸦片战争后,C项错误;诗中描述的是市镇商业,未体现家庭生产商品化特征,D项错误。
16.答案D
命题透析本题以藏书楼名号为背景材料,旨在考查考生获取和解读历史信息、分析历史问题的能力,同时体现了对唯物史观、时空观念、历史解释学科素养的考查。
思路点拨根据材料并结合所学知识可知,藏书家结合自然景观、人文意蕴等要素,形成正式的藏书楼名号。这些建筑形制名词折射出藏书楼的位置、环境、形制等不同信息,具有高雅、古朴等不同特点,体现了建筑命名的文化共性。由此可见,藏书楼命名既遵循一定的文化共性,又凸显藏书家的个性和审美,蕴含着丰富的文化意蕴,D项正确。材料仅呈现了中国古代藏书楼名号的建筑形制名词数量情况,未体现出与宗族文化的关联,A项错误;材料展示的是藏书楼名号中建筑形制名词的数量,并非藏书楼实际建筑形制的变化,无法得出“建筑形制日益多样化”的结论,B项错误;藏书楼藏书规模取决于多种因素,诸如藏书家个人喜好、经济实力等,并非由建筑形制决定,C项错误。
17.命题透析本题以《南史》《北史》的撰写为背景材料,旨在考查考生获取和解读历史信息、分析历史问题、历史探究的能力,同时体现了对唯物史观、时空观念、史料实证、历史解释、家国情怀学科素养的考查。
答案要点(1)特点:继承前代史书成果;贯通南北朝的通史;以全国统一为立场;淡化华夷对立观念;内容简明易读。(6分,言之成理即可)
(2)意义:推动了史学体裁创新;顺应唐王朝政治统一需要;利于促进民族认同;利于增强国家统一意识;为后世史书编写提供借鉴;为后世研究南北朝历史提供重要资料。(6分,言之成理即可)
18.命题透析本题以宋代纠纷为背景材料,旨在考查考生获取和解读历史信息、分析历史问题、历史探究的能力,同时体现了对唯物史观、时空观念、史料实证、历史解释学科素养的考查。
答案要点(1)纠纷:财产与伦理纠纷。(2分)
背景:商品经济发展,财产交易频繁;社会生活复杂化,家庭财产分配纠纷增多;儒学复兴,理学兴起;法律制度较为完备;传统宗法观念的影响。(6分,言之成理即可)
(2)特点:强调事实和逻辑;维护风俗教化(或维护封建伦理);体现法律的权威性和严谨性;礼法结合。(6分,言之成理即可)
19.命题透析本题以清代中俄茶叶贸易为背景材料,旨在考查考生获取和解读历史信息、分析历史问题、历史探究的能力,同时体现了对唯物史观、时空观念、史料实证、历史解释学科素养的考查。
答案要点(1)背景:统一多民族国家的巩固;中俄政府支持茶叶贸易发展;商人阶层的活跃;交通条件改善;中国茶叶产量高、品质好;俄国市场茶叶需求量大。(8分,言之成理即可)
(2)影响:促进了俄国商业贸易的发展;增加了俄国财政收入;推动了俄罗斯茶文化的形成;改变了俄国人的生活方式。(6分,言之成理即可)
20.命题透析本题以中国古代国家治理为背景材料,旨在考查考生获取和解读历史信息、分析历史问题、历史探究的能力,同时体现了对唯物史观、时空观念、史料实证、历史解释学科素养的考查。
答案要点示例:
见解:赞同价值观和观念是中国古代国家治理的根本。
阐释:价值观和观念是中国古代国家治理的根本。其中,儒家思想在中国古代长期占据主导地位,深刻影响着国家治理的价值观。汉武帝“罢黜百家,独尊儒术”后,儒家倡导的“仁政”“德治”等观念成为统治者治理国家的重要理念。唐太宗秉持“民本”观念,重视百姓的生活与生产,推行轻徭薄赋等政策,开创贞观之治,这正是儒家“仁政”观念在治理中的实践,促进了社会稳定与经济发展。宋代以文治国,深受儒家礼教观念影响,注重道德教化,完善科举制度选拔人才,推动文化繁荣。在儒家思想的推动下,中国历代王朝基本都注重以民为本,要求统治者励精图治,这有利于中国古代国家治理水平的提高。
由此可见,价值观引导着国家治理体系的构建、促进治理能力的提升,进而影响治理绩效,是国家治理的根本所在。(12分,言之成理即可)
(“示例”仅供阅卷参考,其他答案言之成理亦可)选项
材料
解读
A
(唐)魏征:炀帝爰在弱龄,早有令闻,南平吴会,北却匈奴,昆弟之中,独著声绩
认为隋炀帝并非暴君
B
(唐)皮日休:尽道隋亡为此河,至今千里赖通波。若无水殿龙舟事,共禹论功不较多
强调隋炀帝修建大运河耗费民力、激化矛盾
C
(唐)韦庄:淮王去后无鸡犬,炀帝归来葬绮罗。二十四桥空寂寂,绿杨摧折旧官河
感叹扬州因运河荒废而繁华不再
D
(宋)范仲淹:隋炀帝好逸豫,不好恭俭,而天下归唐
体现了以史为鉴的中华优秀传统文化
相关试卷
这是一份河南省天一大联考2025-2026学年高一上学期9月月考历史试题(含答案),共7页。试卷主要包含了《诗经·小雅·甫田》中描写道,下表为春秋前期的部分历史事件,商鞅变法规定,秦王政刚即位时,李斯上书指出等内容,欢迎下载使用。
这是一份2021河南省天一大联考“顶尖计划”高三毕业班上学期第一次联考历史试题扫描版含答案
这是一份2021河南省天一大联考“顶尖计划”高三毕业班上学期第一次联考试题历史含答案
相关试卷 更多
- 1.电子资料成功下载后不支持退换,如发现资料有内容错误问题请联系客服,如若属实,我们会补偿您的损失
- 2.压缩包下载后请先用软件解压,再使用对应软件打开;软件版本较低时请及时更新
- 3.资料下载成功后可在60天以内免费重复下载
免费领取教师福利

