搜索
      上传资料 赚现金

      海南省海口市2023-2024学年高一下学期期末考试生物试题(原卷版)-A4

      • 535.34 KB
      • 2025-10-12 10:34:06
      • 129
      • 0
      加入资料篮
      立即下载
      海南省海口市2023-2024学年高一下学期期末考试生物试题(原卷版)-A4第1页
      高清全屏预览
      1/8
      海南省海口市2023-2024学年高一下学期期末考试生物试题(原卷版)-A4第2页
      高清全屏预览
      2/8
      海南省海口市2023-2024学年高一下学期期末考试生物试题(原卷版)-A4第3页
      高清全屏预览
      3/8
      还剩5页未读, 继续阅读

      海南省海口市2023-2024学年高一下学期期末考试生物试题(原卷版)-A4

      展开

      这是一份海南省海口市2023-2024学年高一下学期期末考试生物试题(原卷版)-A4,共8页。试卷主要包含了选择题,非选择题等内容,欢迎下载使用。
      时间:90分钟 分值:100分
      一、选择题(本题共20题,1-15题,每题2分,16-20题,每题3分。共计45分。每小题给出的四个选项中,只有一项是符合题目要求的。)
      1. 下列与遗传学概念相关的叙述,错误的是( )
      A. 相对性状:一种生物的同一种性状的不同表现类型
      B. 性状分离:杂种后代中同时出现显性性状和隐性性状现象
      C. 同源染色体:一条来自父方、一条来自母方的两条染色体
      D. 等位基因:位于一对同源染色体上,控制相对性状的基因
      2. 水稻的多粒和少粒是一对相对性状,由一对等位基因控制。现有多粒植株甲和少粒植株乙,为了判断多粒和少粒的显隐性关系,有两种方案可供选择,方案一:让甲与乙杂交;方案二:让甲和乙分别自交。下列叙述错误的是( )
      A. 若方案一的子代只出现一种性状,则出现的性状即为显性性状
      B. 若方案一的子代出现两种性状,则让子代两种个体继续杂交可判断性状显隐性
      C. 若方案二的子代有一方发生性状分离,发生性状分离的亲本性状为显性性状
      D. 若方案二的子代均未发生性状分离,则让二者子代进行杂交可判断性状显隐性
      3. 某种两性花的植物,可以通过自花传粉或异花传粉繁殖后代。在25℃的条件下,基因型为AA和Aa的植株都开红花,基因型为aa的植株开白花,但在30℃的条件下,各种基因型的植株均开白花。下列说法不正确的是( )
      A. 不同温度条件下同一植株花色不同说明环境能影响生物的性状
      B. 若要探究一开白花植株的基因型,最简单可行的方法是在25℃条件下进行测交实验
      C. 在25℃的条件下生长的白花植株自交,后代中不会出现红花植株
      D. 在30℃的条件下生长的白花植株自交,产生的后代在25℃条件下生长可能出现红花植株
      4. 下列关于DNA、基因、染色体的关系描述正确的是( )
      A. 原核生物DNA不会与蛋白质结合形成复合物
      B. 染色体主要由DNA和蛋白质构成,一条染色体上可能会有1或2个DNA分子
      C. 基因通常是具有遗传效应的DNA片段,所以真核生物的基因一定都在染色体上
      D. DNA分子一条链上的相邻碱基通过氢键相连
      5. 在完全显性条件下,具有独立遗传的三对相对性状,基因型AaBbcc与aaBbCC的两亲本进行杂交,子代中表现型不同于双亲的个体占全部子代的比例为( )
      A. 5/8B. 3/4C. 3/8D. 1/2
      6. 孟德尔在对两对相对性状进行研究的过程中,发现了基因的自由组合定律。下列有关自由组合定律的几组比例中,能直接说明自由组合定律实质的是( )
      A. F2的遗传因子组成比例为1∶1∶1∶1∶2∶2∶2∶2∶4
      B. F2的表型比例为黄色圆粒∶黄色皱粒;绿色圆粒∶绿色皱粒=9∶3∶3∶1
      C. F1产生配子的比例为YR∶Yr∶yR∶yr=1∶1∶1∶1
      D. F1测交后代表型比例为黄色圆粒∶黄色皱粒∶绿色圆粒∶绿色皱粒=1∶1∶1∶1
      7. 家鸡的正常喙和交叉喙分别由Z染色体上的E和e基因控制,已知ZeW致死。现有一对家鸡杂交,子一代中♀∶♂=1∶2。下列叙述正确的是( )
      A. 子一代雄性个体中有杂合子B. 子一代中出现正常喙的概率为2/3
      C. 子一代雄性个体表型不同D. 该家鸡种群中有基因型为ZeZe的个体
      8. 柳穿鱼是一种园林花卉,其花的形态结构与Lcyc基因的表达直接相关。研究表明,两株花型分别为非对称型和对称型的柳穿鱼A、B体内Lcyc基因的序列相同,但其中一植株体内的Lcyc基因被高度甲基化(如图所示:Lcyc基因有多个碱基连接甲基基团),抑制了该基因的表达,进而对花型产生了影响。由此下列叙述错误的是( )
      A. Lcyc基因高度甲基化后其表达被抑制的原因可能是DNA聚合酶不能与该基因结合
      B. 由题可知,生物体基因的碱基序列保持不变,其基因表达和表型也可发生变化
      C. 若将A、B两植株作为亲本进行杂交,F1的花型与植株A相似,则说明植株B体内的Lcyc基因被高度甲基化了
      D. 将A、B两植株作为亲本进行杂交,F1自交,F2中会出现与植株B的花型相似的植株
      9. 下列有关性染色体及伴性遗传的叙述,错误的是( )
      A. 果蝇的X染色体比Y染色体短
      B. 色盲男孩的色盲基因来自其父亲
      C. 抗维生素D佝偻病患者中女性多于男性
      D. ZW型性别决定的生物,含W染色体的配子是雌配子
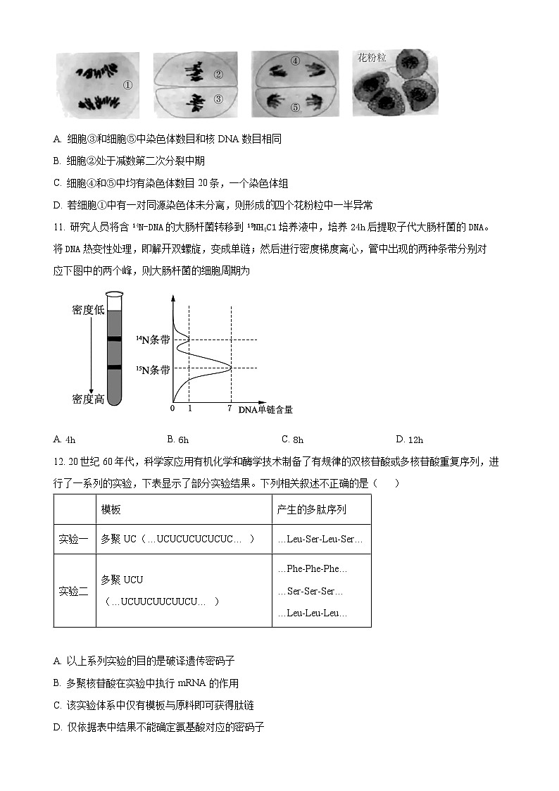
      10. 如图是某植物(2n=20)的花粉母细胞减数分裂过程中几个特定时期的显微照片,①~⑤代表不同的细胞。下列叙述正确的是( )

      A. 细胞③和细胞⑤中染色体数目和核DNA数目相同
      B. 细胞②处于减数第二次分裂中期
      C. 细胞④和⑤中均有染色体数目20条,一个染色体组
      D. 若细胞①中有一对同源染色体未分离,则形成四个花粉粒中一半异常
      11. 研究人员将含14N-DNA的大肠杆菌转移到15NH4C1培养液中,培养24h后提取子代大肠杆菌的DNA。
      将DNA热变性处理,即解开双螺旋,变成单链;然后进行密度梯度离心,管中出现的两种条带分别对
      应下图中的两个峰,则大肠杆菌的细胞周期为
      A. 4hB. 6hC. 8hD. 12h
      12. 20世纪60年代,科学家应用有机化学和酶学技术制备了有规律的双核苷酸或多核苷酸重复序列,进行了一系列的实验,下表显示了部分实验结果。下列相关叙述不正确的是( )
      A. 以上系列实验的目的是破译遗传密码子
      B. 多聚核苷酸在实验中执行mRNA的作用
      C. 该实验体系中仅有模板与原料即可获得肽链
      D. 仅依据表中结果不能确定氨基酸对应的密码子
      13. 在一个 DNA分子中,腺嘌呤与胸腺嘧啶之和占全部碱基总数的42%。若其中一条链的胞嘧啶占该链碱基总数的30%,则另一条链上,胞嘧啶占该链碱基总数的( )
      A. 21%B. 30%C. 28%D. 48%
      14. 摩尔根将红眼雌果蝇与白眼雄性突变体进行杂交实验时,最早能够判断白眼基因位于X染色体上的实验结果是( )
      A. 白眼雄果蝇与红眼雌果蝇杂交,F1全部表现红眼,雌雄比例1:1
      B. F1雌性与白眼雄性测交,后代出现白眼,且雌雄比例1:1
      C. F1中雌雄果蝇杂交,后代出现性状分离,且白眼全部为雄性
      D. 白眼雌性与红眼雄性杂交,后代白眼全部雄性,红眼全部雌性
      15. 高危型人乳头状瘤病毒(HPV)持续感染是宫颈癌的主要病因,HPV(DNA病毒)基因组整合到人体基因组被认为是HPV持续感染的分子基础,也是引发宫颈癌的关键步骤。近期,浙江大学陆燕、刘鹏渊进行了研究,揭示了HPV在宫颈癌基因组中的精细整合结构及其新致癌机制。下列说法错误的是( )
      A. HPV的整合可能会导致细胞发生基因突变
      B. HPV的整合将导致原癌基因和抑癌基因表达受阻
      C. 基因整合过程中会有磷酸二酯键的断裂和形成
      D. 子宫颈细胞癌变后,细胞的形态结构会发生改变
      16. 现有某基因型为AaBB的自花传粉植株,下列相关叙述正确的是( )
      A. 若两对基因位于一对同源染色体上,则F1基因型比例可能为3∶1
      B. 若两对基因位于两对同源染色体上,减数分裂及受精时会发生基因重组
      C. 若两对基因位于一对同源染色体上,减数分裂过程中可以发生染色体互换
      D. 若两对基因位于两对同源染色体上,减数分裂过程中不可能发生染色体互换
      17. 下图为甲病(A—a)和乙病(B—b)的遗传系谱图,其中有一种为伴性遗传病,下列叙述错误的是( )

      A. 甲病属于常染色体显性遗传病、乙病属于伴X染色体隐性遗传病
      B. Ⅱ—5为纯合子的概率是1/2
      C. Ⅱ—6的基因型为aaXBY,Ⅲ-13的致病基因来自于Ⅱ—8
      D. 假如Ⅲ—10和Ⅲ—13结婚,生育的孩子患甲病的概率是1/3
      18. 将果蝇精原细胞的染色体DNA都被放射性元素标记后,转至不含标记元素的培养液中继续培养,追踪某一个精原细胞经过一次有丝分裂和一次减数分裂后产生的有放射性标记的子细胞数,不可能是( )
      A 2B. 4C. 6D. 8
      19. 小家鼠的某1个基因发生突变,正常尾变成弯曲尾。现有一系列杂交试验,结果如下表。第①组F1雄性个体与第③组亲本雌性个体随机交配获得F2。F2雌性弯曲尾个体中杂合子所占比例为( )
      注:F1中雌雄个体数相同
      A. 4/7B. 5/9C. 5/18D. 10/19
      20. 下列有关两对等位基因相关的实验,说法不正确的是( )
      A. 基因型为AaBb的个体测交,子代表现型及比例为1:1:1:1,说明这两对等位基因符合自由组合定律
      B. 基因型为Aabb的个体与基因型为aaBb的个体杂交,子代表现型及比例为1:1:1:1,说明这两对等位基因符合自由组合定律
      C. 若基因型为AaBb的个体自交,子代表现型比例为9:7,则其测交,子代的表现型比例应为1:3
      D. 若基因型为AaBb的个体自交,子代表现型比例为1:4:6:4:1,则其测交,子代的表现型比例应为1:2:1
      二、非选择题(本大题共5小题,共55分)
      21. 不同人喝酒后的脸色表现有正常、红色和白色三种,受常染色体上独立遗传的基因A/a、B/b的控制,其控制途径如图所示。酒量好的人可以将酒精及时代谢为乙酸,从而使脸色正常;若乙醛在细胞中积累会使毛细血管扩张,则易脸红;而乙醇在肝脏中不能及时代谢为乙醛的人,身体中的血液会向肝脏集中,导致脸部血液减少而呈现脸白。回答下列问题:
      (1)“白脸人”两种酶都没有,其基因型是____。“红脸人”体内只有乙醇脱氢酶(ADH),不含乙醛脱氢酶(ALDH),血液中乙醛含量相对较高,毛细血管扩张而引起脸红,此时面部皮肤的散热将会增加。由此说明基因可通过控制_____,进而控制生物性状,有一种人既有ADH,又有ALDH,号称“千杯不醉”,就上述材料而言,酒量大小与性别有关吗?你的理由是_____。
      (2)若某正常人乙醛脱氢酶基因在解旋后,其中一条母链上的C被A所替代,而另一条链正常,则该基因连续复制3次后,可得到___个突变型乙醛脱氢酶基因,
      (3)某"红脸"男性和一位"白脸"女性婚配,调查发现丈夫的父亲是"白脸人",母亲体内含有 ALDH,而妻子的父亲体内也含有ALDH,则这对夫妻生出"白脸"女孩的概率为______。
      (4)经常酗酒的夫妇生下21三体综合征患儿的概率将增大。若21号染色体上具有一对等位基因D和d,某21三体综合征患儿的基因型为Ddd,其父亲基因型为DD,母亲基因型为Dd,则该患儿形成与双亲中的_____有关,因为其在形成生殖细胞过程中______分裂异常。为了有效预防21三体综合征的发生,可采取的有效措施有______。(至少答2点)。
      22. 下图甲为某动物细胞内基因表达过程示意图,图乙表示该动物的DNA分子结构模式图,请据图分析回答:
      (1)图甲中过程①称为________,该过程以________为原料。
      (2)图甲中在⑥核糖体上合成②多肽链的过程称为遗传信息的翻译,参与该过程的RNA有________。RNA适于用作DNA的信使,原因是_________(至少写出两点)。
      (3)由图乙可知,________交替连接构成了该DNA分子的基本骨架,④表示________核苷酸。
      (4)若图乙DNA分子中共有100个碱基对,其中胞嘧啶60个,其连续复制4次,复制过程中需要腺嘌呤脱氧核苷酸________ 个。
      23. 下列图甲、乙、丙分别是一些二倍体生物细胞的染色体组成和分裂过程中物质或结构变化的相关模式图。请分析回答下列问题:
      (1)图甲④细胞处于_______期,图④细胞含有同源染色体_______对。
      (2)图甲的①~⑥中,细胞结构显著不同于其他细胞的是_______;处于有丝分裂中期的细胞是_______;⑤分裂产生的子细胞名称是_______。
      (3)若图丙中①~②完成了图乙中 AB段的变化,则图丙a、b、c中表示 DNA的是_______。图甲的细胞中符合图丙中①所示情况的是细胞_______。
      (4)图甲⑤中存在的等位基因是_______,造成这一结果的可能原因有_______。图甲⑥代表的个体中最多(不考虑互换)能产生_______种染色体组合不同的配子。
      24. 西瓜是人们喜爱的水果之一,西瓜果肉有红瓤(R)和黄瓤(r)、果皮有深绿(G)和浅绿(g)之分,这两对相对性状独立遗传。下图是利用二倍体西瓜植株①(基因型为RRgg)、植株②(基因型为rrGG)培育新品种的几种不同方法(③表示种子)。请回答:
      (1)由③培育成⑦的育种方式是_________,其依据的遗传学原理是_________。
      (2)培育④单倍体幼苗时,常采用_________的方法,由④培育成⑧的过程中,常用一定浓度的_________溶液处理幼苗,以抑制细胞分裂过程中_________的形成,引起染色体数目加倍。
      (3)植株⑩所结西瓜无子原因是__________________。
      (4)植株⑨中能稳定遗传的个体所占比例为_________,植株⑥所结西瓜果皮为深绿色,若与浅绿果皮(gg)杂交,后代果皮的表型及比值为__________________。
      25. 果蝇有多对相对性状,如表为果蝇部分性状的显隐性及相关基因所在的染色体位置。某实验室现有纯合果蝇品系如下:①长翅直刚毛雌蝇;②长翅直刚毛雄蝇;③残翅焦刚毛雌蝇;④残翅焦刚毛雄蝇。请回答下列问题:
      (1)若只考虑果蝇的直刚毛和焦刚毛这一对相对性状,利用实验室现有果蝇品系判断这对性状的显隐性及B/b是位于常染色体上还是位于X染色体上,可采用的交配组合是_______________。
      (2)若按(1)所采用的交配组合进行实验,当实验结果为_____________时,可判断直刚毛为显性性状,且B/b位于常染色体上;当实验结果为_____________时,可判断焦刚毛为显性性状,且位于X染色体上。
      (3)若已知直刚毛为显性性状且B/b位于常染色体上。利用题述实验材料判断A/a与B/b是否位于同一对常染色体上,则实验思路为_____________,当实验结果为_____________时,可判断A/a与B/b位于不同对常染色体上。
      (4)若已知直刚毛为显性性状且B/b位于X染色体上。将题述品系①与④杂交,F1中出现了一只焦刚毛果蝇,假设变异不会致死,则该焦刚毛果蝇产生的可能原因是( )(多选)
      A. 亲本雌蝇发生基因突变,产生含Xb的配子
      B. 亲本雄蝇减数分裂异常,产生基因型为XbXb的配子
      C. 亲本雌蝇中B基因所在染色体片段缺失,产生不含XB的配子
      模板
      产生的多肽序列
      实验一
      多聚UC(…UCUCUCUCUCUC…)
      …Leu-Ser-Leu-Ser…
      实验二
      多聚UCU(…UCUUCUUCUUCU…)
      …Phe-Phe-Phe…
      …Ser-Ser-Ser…
      …Leu-Leu-Leu…
      杂交
      P
      F1
      组合





      弯曲尾
      正常尾
      1/2弯曲尾,1/2正常尾
      1/2弯曲尾,1/2正常尾

      弯曲尾
      弯曲尾
      全部弯曲尾
      1/2弯曲尾,1/2正常尾

      弯曲尾
      正常尾
      4/5弯曲尾,1/5正常尾
      4/5弯曲尾,1/5正常尾
      果蝇相对性状
      长翅和残翅
      直刚毛和焦刚毛
      显隐性、相关基因及所在染色体
      长翅(A)对残翅(a)为显性,A/a位于Ⅱ号常染色体上
      控制基因为B/b,显隐性及B/b所在染色体未知

      相关试卷 更多

      资料下载及使用帮助
      版权申诉
      • 1.电子资料成功下载后不支持退换,如发现资料有内容错误问题请联系客服,如若属实,我们会补偿您的损失
      • 2.压缩包下载后请先用软件解压,再使用对应软件打开;软件版本较低时请及时更新
      • 3.资料下载成功后可在60天以内免费重复下载
      版权申诉
      若您为此资料的原创作者,认为该资料内容侵犯了您的知识产权,请扫码添加我们的相关工作人员,我们尽可能的保护您的合法权益。
      入驻教习网,可获得资源免费推广曝光,还可获得多重现金奖励,申请 精品资源制作, 工作室入驻。
      版权申诉二维码
      欢迎来到教习网
      • 900万优选资源,让备课更轻松
      • 600万优选试题,支持自由组卷
      • 高质量可编辑,日均更新2000+
      • 百万教师选择,专业更值得信赖
      微信扫码注册
      手机号注册
      手机号码

      手机号格式错误

      手机验证码 获取验证码 获取验证码

      手机验证码已经成功发送,5分钟内有效

      设置密码

      6-20个字符,数字、字母或符号

      注册即视为同意教习网「注册协议」「隐私条款」
      QQ注册
      手机号注册
      微信注册

      注册成功

      返回
      顶部
      学业水平 高考一轮 高考二轮 高考真题 精选专题 初中月考 教师福利
      添加客服微信 获取1对1服务
      微信扫描添加客服
      Baidu
      map