搜索
      上传资料 赚现金

      专题15 议论文掌握阐释句——从观点到论证的逻辑引擎-2026年高考语文作文提分技法讲练(全国通用)

      • 36.21 KB
      • 2025-10-11 18:16:26
      • 103
      • 0
      • 教辅之家
      加入资料篮
      立即下载
      专题15 议论文掌握阐释句——从观点到论证的逻辑引擎-2026年高考语文作文提分技法讲练(全国通用)第1页
      高清全屏预览
      1/10
      专题15 议论文掌握阐释句——从观点到论证的逻辑引擎-2026年高考语文作文提分技法讲练(全国通用)第2页
      高清全屏预览
      2/10
      专题15 议论文掌握阐释句——从观点到论证的逻辑引擎-2026年高考语文作文提分技法讲练(全国通用)第3页
      高清全屏预览
      3/10
      还剩7页未读, 继续阅读

      专题15 议论文掌握阐释句——从观点到论证的逻辑引擎-2026年高考语文作文提分技法讲练(全国通用)

      展开

      这是一份专题15 议论文掌握阐释句——从观点到论证的逻辑引擎-2026年高考语文作文提分技法讲练(全国通用),共10页。试卷主要包含了 什么是阐释句?, 核心特点,常见位置,思维模型, 核心技巧,练习与答案等内容,欢迎下载使用。

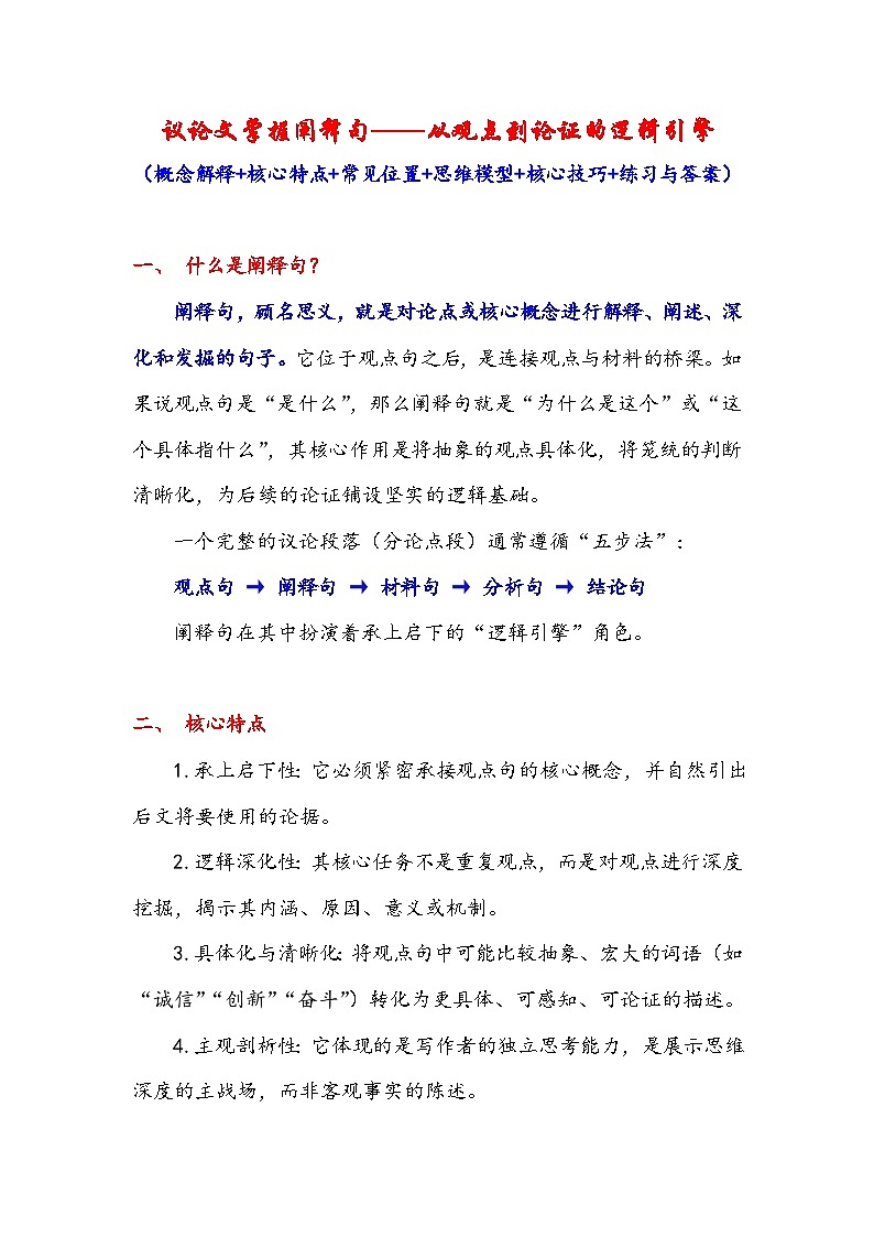
      一、 什么是阐释句?
      阐释句,顾名思义,就是对论点或核心概念进行解释、阐述、深化和发掘的句子。它位于观点句之后,是连接观点与材料的桥梁。如果说观点句是“是什么”,那么阐释句就是“为什么是这个”或“这个具体指什么”,其核心作用是将抽象的观点具体化,将笼统的判断清晰化,为后续的论证铺设坚实的逻辑基础。
      一个完整的议论段落(分论点段)通常遵循“五步法”:
      观点句 → 阐释句 → 材料句 → 分析句 → 结论句
      阐释句在其中扮演着承上启下的“逻辑引擎”角色。
      二、 核心特点
      1.承上启下性:它必须紧密承接观点句的核心概念,并自然引出后文将要使用的论据。
      2.逻辑深化性:其核心任务不是重复观点,而是对观点进行深度挖掘,揭示其内涵、原因、意义或机制。
      3.具体化与清晰化:将观点句中可能比较抽象、宏大的词语(如“诚信”“创新”“奋斗”)转化为更具体、可感知、可论证的描述。
      4.主观剖析性:它体现的是写作者的独立思考能力,是展示思维深度的主战场,而非客观事实的陈述。
      三、常见位置
      1.核心位置,分论点段内部,紧随观点句之后。这是最常见、最标准的位置。在提出分论点后,立刻用一两句话进行阐释,奠定该段的论证基调。
      例:
      观点句:坚韧不拔的毅力是通往成功的基石。
      阐释句:因为人生的道路从非坦途,总会遇到意想不到的荆棘与险峰。唯有毅力,能让我们在困境中不言放弃,在挫败后重整旗鼓,将一次次微小的进步累积成最终的质的飞跃。
      2.篇首中心论点之后,在文章开头提出中心论点后,可以用一个段落或几句话对中心论点的核心概念进行总体阐释,界定讨论范围,帮助读者理解。
      例:
      中心论点:我们应追求一种“慢生活”的智慧。
      阐释句:这里的“慢”,并非懒惰或拖延,而是一种在高速时代里主动把握生活节奏的能力,是于喧嚣中保持内心宁静的定力,是留出时间品味生活细节、滋养人际情感的智慧选择。
      四、思维模型
      阐释句的构成,本质上是写作者的思维路径。以下提供了几种常见的思维模型,可以单独使用,也可以结合使用。
      1. 内涵阐释法(“是什么”)
      对核心概念进行定义、特征描述或境界描绘。
      功能:界定概念,避免歧义。
      常用词语:“意味着”“它表现为”“这不是……而是……”“它是一种……”
      示例:
      观点:真正的成熟是内心的澄澈与包容。
      阐释:成熟,并非世故圆滑或委曲求全,而是历经世事后对复杂性的理解,是坚持原则却不强求他人的温柔,是看透生活真相依然热爱生活的英雄主义。
      2. 原因阐释法(“为什么”)
      揭示观点成立的内在原因或深层逻辑。
      功能:揭示因果关系,增强说服力。
      常用词语:“之所以……是因为……”“根源在于”“这源于……”
      示例:
      观点:阅读经典能丰富我们的精神世界。
      阐释:因为经典作品凝结了人类最卓越的智慧与最深刻的情感,它们如同精神的坐标,能跨越时空与我们对话,帮助我们突破个体经验的局限,在更广阔的维度上审视自我与人生。
      3. 影响/意义阐释法(“会怎样”)
      阐述践行该观点会带来的好处、价值,或反之会导致的后果。
      功能:凸显重要性,引起读者共鸣。
      常用词语:“从而……”“这样才能……”“唯有……才……”“其价值在于……”
      示例:
      观点:青年当有无畏的担当精神。
      阐释:这种担当,意味着不回避时代赋予的责任。它能让个人价值在与国家命运的共振中得以最大化实现,也能为社会前行注入最蓬勃的青春动力。
      4. 比较/对比阐释法
      通过与相反或相似概念进行比较,来凸显本方观点的独特性和正确性。
      功能:在对比中使观点更鲜明。
      常用词语:“不同于……”“它不是……而是……”“与……相比,更在于……”
      示例:
      观点:自信源于对自身实力的清醒认知。
      阐释:这与盲目自大截然不同。盲目自大是虚张声势的纸老虎,一戳即破;而真正的自信,是深知自身优势与短板后的从容与坚定,它不惧挑战,也乐于学习。
      5. 方法/途径阐释法(“怎么做”)
      简要指出实现该观点的路径或方式。
      功能:使观点更具操作性和现实指导意义。
      常用词语:“需要……”“离不开……”“这就要求我们……”
      示例:
      观点:维护社会诚信需要制度与文化的双重保障。
      阐释:这既需要刚性的法律制度,让失信者付出代价,让守信者得到庇佑;也离不开柔性的文化熏陶,在全社会颂扬诚信典范,使诚信内化为每个人的道德自觉。
      五、 核心技巧
      紧扣“关键词”:牢牢抓住观点句中的核心词(如“毅力”“成熟”“创新”),所有的阐释都围绕这个关键词展开,不能偏离。
      避免同义重复:切忌用另一句意思相同、只是换了个说法的话来重复观点。例如,观点是“要坚持”,阐释句不能只是“坚持很重要”,而要深入一层,解释“为什么重要”或“什么是真正的坚持”。
      追求思维深度:多问几个“为什么”“到底是什么”“然后呢”,逼迫自己进行深层思考,挖掘现象背后的本质。
      运用修辞增色:在保证逻辑清晰的前提下,适当运用比喻、排比、对比等修辞手法,可以让阐释更生动、更有气势。
      比喻:诚信是社会的“润滑剂”,能极大地降低人际交往与商业活动的成本。
      排比:奋斗是黑夜里的灯火,是沙漠中的甘泉,是攀登时的绳索,它赋予平凡以意义,化不可能为可能。
      语言精练有力:阐释句不宜过长,通常1-3句为宜。语言要准确、凝练,力求一语中的。
      六、练习与答案
      第一阶梯:识别与理解(基础练习)
      练习1:找出阐释句
      阅读以下段落,划出其中的阐释句,并说明它使用了哪种思维角度(内涵、原因、意义等)。
      【段落A】 宽容是一种非凡的气度。它意味着不斤斤计较于个人的得失,能够以宽广的胸怀包容他人的过失。正如蔺相如面对廉颇的挑衅,选择避让,最终成就了将相和的千古美谈。
      【段落B】 人应当保有敬畏之心。因为对自然律法的敬畏,使我们懂得可持续发展;对历史规律的敬畏,使我们避免重蹈覆辙;对道德法律的敬畏,使我们行为有所底线。
      练习1答案解析:
      段落A阐释句:“它意味着不斤斤计较于个人的得失,能够以宽广的胸怀包容他人的过失。”
      角度:内涵阐释法(“是什么”)。它具体解释了“宽容”这种“气度”在行为上的表现。
      段落B阐释句:“对自然律法的敬畏,使我们懂得可持续发展;对历史规律的敬畏,使我们避免重蹈覆辙;对道德法律的敬畏,使我们行为有所底线。”
      角度:原因/意义阐释法(“为什么”)。通过排比句式,清晰地阐明了保有敬畏之心带来的三大具体好处和原因。
      第二阶梯:模仿与创作(核心练习)
      练习2:补写阐释句
      请为以下观点句,补写1-2句阐释句。并注明你使用的主要思维角度。
      观点句:真正的友谊是经得起时间考验的。
      你的阐释句:

      使用角度:

      观点句:独立思考是现代人必备的素养。
      你的阐释句:

      使用角度:

      观点句:碎片化阅读在提供便利的同时也带来了隐患。
      你的阐释句:

      使用角度:

      练习2答案解析:
      观点句:真正的友谊是经得起时间考验的。
      阐释句示例:它并非源于一时的热情,而是在漫长的岁月中,共同经历风雨后所形成的默契与信任。无论相隔多远、处境如何,真正的朋友总能心意相通,彼此支撑。
      使用角度:内涵阐释法。解释了“经得起时间考验”的具体表现是什么(非一时热情、源于共同经历、有心意相通的默契)。
      观点句:独立思考是现代人必备的素养。
      阐释句示例:因为在信息爆炸的时代,我们时刻被各种观点包围。若缺乏独立判断,便会如无舵之舟,迷失在舆论的海洋中,轻易被他人的情绪和偏见所裹挟。
      使用角度:原因阐释法。点明了为什么需要独立思考(信息爆炸的环境要求),并描述了不独立思考的后果。
      观点句:碎片化阅读在提供便利的同时也带来了隐患。
      阐释句示例:其隐患在于,它让我们习惯于获取浅层、零散的信息,从而削弱了进行深度阅读和系统性思考的能力,这最终可能导致认知的肤浅化和思维的惰性。
      使用角度:影响/意义阐释法。具体阐述了“隐患”是什么(削弱深度思考能力),以及会带来的严重后果(认知肤浅、思维惰性)。
      第三阶梯:优化与提升(进阶练习)
      练习3:对比与优化
      下面的阐释句存在常见问题,请指出问题并改写一个更好的版本。
      观点句:我们要坚持梦想。
      (有问题的)阐释句:坚持梦想就是不能放弃,要一直努力,只有这样才有可能成功。
      问题诊断:同义重复和空洞说教。只是把“坚持”换了个说法(“不能放弃”“一直努力”),没有提供任何新的、深入的信息,语言枯燥。
      优化后的阐释句:
      版本一(内涵/意义):坚持梦想,意味着将远方模糊的灯塔化为脚下每一步坚实的足迹。它赋予平凡的努力以方向,使我们在遭遇现实的迷雾时,仍能保有穿越阻碍的勇气和心力。
      版本二(对比/原因):因为梦想之路从不平坦,布满了荆棘与诱惑。坚持,正是在这漫漫长夜中守护内心星火的执念,是区分庸常人生与卓越成就的关键所在。
      练习4:综合片段写作
      请围绕以下观点,写一个完整的议论片段(不少于5句),必须包含观点句和阐释句。
      核心概念:韧性与脆性
      观点句:
      阐释句:
      材料句:
      分析句:
      结论句:
      答案示例:
      观点句:相较于表面的坚硬,韧性是一种更高级的生存智慧。
      阐释句:韧性并非懦弱的屈服,而是如芦苇般的柔韧,懂得在风暴来时暂时弯腰,以积蓄力量,待风平浪静后再次挺立;而脆性则如玻璃,看似坚硬,一旦压力超过阈值,便彻底粉碎,再无复原可能。 (使用了对比阐释和比喻修辞)
      材料句:历史上,勾践卧薪尝胆,忍辱负重,终能三千越甲可吞吴;而刚愎自用的项羽,因无法承受垓下之败的挫折,宁肯自刎也不过江东,令人扼腕。
      分析句:勾践的“韧”让他赢得了翻盘的机会,而项羽的“脆”则断绝了所有的未来。这正说明了,能屈能伸的韧性,远比宁折不弯的脆性更能适应复杂多变的环境。
      结论句:因此,培养韧性,是我们面对这个不确定世界的必备品格。

      相关试卷

      专题15 议论文掌握阐释句——从观点到论证的逻辑引擎-2026年高考语文作文提分技法讲练(全国通用):

      这是一份专题15 议论文掌握阐释句——从观点到论证的逻辑引擎-2026年高考语文作文提分技法讲练(全国通用),共10页。试卷主要包含了 什么是阐释句?, 核心特点,常见位置,思维模型, 核心技巧,练习与答案等内容,欢迎下载使用。

      专题14 议论文引入句写作十大技法全解-2026年高考语文作文提分技法讲练(全国通用):

      这是一份专题14 议论文引入句写作十大技法全解-2026年高考语文作文提分技法讲练(全国通用),共11页。试卷主要包含了 引入句的核心特点, 引入句的常见句型构成, 引入句在文章中的位置, 引入句的十大技巧与方法, 要点与误区等内容,欢迎下载使用。

      7.2主体语段突破:观点句+阐释句-备战2025年高考语文议论文写作提升讲与练(全国通用):

      这是一份7.2主体语段突破:观点句+阐释句-备战2025年高考语文议论文写作提升讲与练(全国通用),共11页。试卷主要包含了观点句,阐释句等内容,欢迎下载使用。

      资料下载及使用帮助
      版权申诉
      • 1.电子资料成功下载后不支持退换,如发现资料有内容错误问题请联系客服,如若属实,我们会补偿您的损失
      • 2.压缩包下载后请先用软件解压,再使用对应软件打开;软件版本较低时请及时更新
      • 3.资料下载成功后可在60天以内免费重复下载
      版权申诉
      若您为此资料的原创作者,认为该资料内容侵犯了您的知识产权,请扫码添加我们的相关工作人员,我们尽可能的保护您的合法权益。
      入驻教习网,可获得资源免费推广曝光,还可获得多重现金奖励,申请 精品资源制作, 工作室入驻。
      版权申诉二维码
      欢迎来到教习网
      • 900万优选资源,让备课更轻松
      • 600万优选试题,支持自由组卷
      • 高质量可编辑,日均更新2000+
      • 百万教师选择,专业更值得信赖
      微信扫码注册
      手机号注册
      手机号码

      手机号格式错误

      手机验证码 获取验证码 获取验证码

      手机验证码已经成功发送,5分钟内有效

      设置密码

      6-20个字符,数字、字母或符号

      注册即视为同意教习网「注册协议」「隐私条款」
      QQ注册
      手机号注册
      微信注册

      注册成功

      返回
      顶部
      学业水平 高考一轮 高考二轮 高考真题 精选专题 初中月考 教师福利
      添加客服微信 获取1对1服务
      微信扫描添加客服
      Baidu
      map