搜索
      上传资料 赚现金

      【物理】四川省泸州市三校联盟2024-2025学年高一下学期期末联合考试试题(学生版+解析版)

      • 2.94 MB
      • 2025-10-11 09:19:04
      • 72
      • 0
      • 教习网5034831
      加入资料篮
      立即下载
      查看完整配套(共2份)
      包含资料(2份) 收起列表
      解析
      【物理】四川省泸州市三校联盟2024-2025学年高一下学期期末联合考试试题(解析版).docx
      预览
      原卷
      【物理】四川省泸州市三校联盟2024-2025学年高一下学期期末联合考试试题(学生版).docx
      预览
      正在预览:【物理】四川省泸州市三校联盟2024-2025学年高一下学期期末联合考试试题(解析版).docx
      【物理】四川省泸州市三校联盟2024-2025学年高一下学期期末联合考试试题(解析版)第1页
      高清全屏预览
      1/16
      【物理】四川省泸州市三校联盟2024-2025学年高一下学期期末联合考试试题(解析版)第2页
      高清全屏预览
      2/16
      【物理】四川省泸州市三校联盟2024-2025学年高一下学期期末联合考试试题(解析版)第3页
      高清全屏预览
      3/16
      【物理】四川省泸州市三校联盟2024-2025学年高一下学期期末联合考试试题(学生版)第1页
      高清全屏预览
      1/7
      【物理】四川省泸州市三校联盟2024-2025学年高一下学期期末联合考试试题(学生版)第2页
      高清全屏预览
      2/7
      【物理】四川省泸州市三校联盟2024-2025学年高一下学期期末联合考试试题(学生版)第3页
      高清全屏预览
      3/7
      还剩13页未读, 继续阅读

      【物理】四川省泸州市三校联盟2024-2025学年高一下学期期末联合考试试题(学生版+解析版)

      展开

      这是一份【物理】四川省泸州市三校联盟2024-2025学年高一下学期期末联合考试试题(学生版+解析版),文件包含物理四川省泸州市三校联盟2024-2025学年高一下学期期末联合考试试题解析版docx、物理四川省泸州市三校联盟2024-2025学年高一下学期期末联合考试试题学生版docx等2份试卷配套教学资源,其中试卷共23页, 欢迎下载使用。
      物理试卷分为第一部分(选择题)和第二部分(非选择题)两部分,第一部分第1至2页,第二部分第3至4页,共100分。时间为75分钟。
      考生务必将自己的姓名、准考证号填写在答题卡上,并在规定位置粘贴考试用条形码。答卷时,考生务必将答案涂写在答题卡上,答在试题卷上无效。考试结束后,将答题卡交回,试题卷自留。
      第一部分 选择题(共43分)
      注意事项:
      每小题选出答案后,用2B铅笔把答题卡上对应题目的答案标号涂黑,如有改动,请用橡皮擦干净后,再选涂其它答案标号。
      一、选择题(本大题共10个小题,其中第1~7题每小题4分,在每小题给出的四个选项中,只有一个选项是正确的;第8~10题有多个选项符合要求,全部选对得5分,选对但不全得3分,有错选或不选得0分,共43分)
      1. 下列说法中正确的是( )
      A. 电场中某点的电场强度方向即试探电荷在该点的受力方向
      B. 公式和适用于任意电场
      C. 在真空中以点电荷为圆心,半径为r的球面上,电场强度处处相同
      D. 根据可知,电场中某点的电场强度与试探电荷的受力大小及带电荷量无关
      【答案】D
      【解析】A.电场中某点的电场强度方向与正试探电荷的受力方向相同,与负试探电荷的受力方向相反,故A错误;
      B.公式是电场强度的定义式,适用于所有电场;
      是点电荷场强的决定式,仅适用于点电荷产生的电场,故B错误;
      C.在点电荷的电场中,同一球面上各点电场强度大小相等,但方向沿径向分布,方向不同,故电场强度并不是处处相同,故C错误;
      D.是比值定义式,电场强度由电场本身性质决定,与试探电荷的电荷量及其受力无关,故D正确。
      故选D。
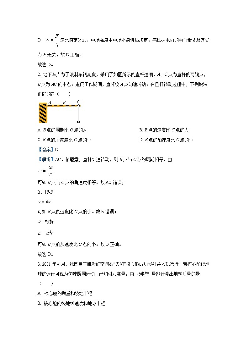
      2. 地下车库为了限制车辆高度,采用了如图所示的直杆道闸,A、C点为直杆的两端点,B点为AC的中点。道闸工作期间,直杆绕A点匀速转动。在且杆转动过程中,下列说法正确的是( )
      A. B点的周期比C点的大B. B点的速度比C点的大
      C. B点的角速度比C点的小D. B点的加速度比C点的小
      【答案】D
      【解析】AC.依题意,直杆匀速转动,则B点与C点的周期相等,由
      可知B点与C点的角速度相等。故AC错误;
      B.根据
      可知B点速度比C点的小。故B错误;
      D.根据
      可知B点的加速度比C点的小。故D正确。
      故选D。
      3. 2021年4月,我国自主研发的空间站“天和”核心舱成功发射并入轨运行,若核心舱绕地球的运行可视为匀速圆周运动,已知引力常量,由下列物理量能计算出地球质量的是( )
      A. 核心舱的质量和绕地半径
      B. 核心舱的绕地线速度和地球半径
      C. 核心舱的绕地线速度和绕地周期
      D. 核心舱的质量和绕地周期
      【答案】C
      【解析】核心舱绕地球做匀速圆周运动,万有引力提供向心力,则
      可得
      其中,
      可知,知道核心舱的绕地线速度和绕地半径、角速度和绕地半径、周期和绕地半径以及绕地线速度和绕地周期,才能计算出地球的质量,故C正确,ABD错误。
      故选C。
      4. 如图,一个内壁光滑的弯管处于竖直平面内,其中管道半径为R。现有一个半径略小于弯管横截面半径的光滑小球在弯管内运动,当小球通过最高点时速率为v0,则下列说法正确的是( )
      A. 若v0=0,则小球对管内壁无压力
      B. 若,则小球对管内下壁有压力
      C. 若,则小球对管内上壁没有压力
      D. 不论v0多大,小球对管内壁都有压力
      【答案】B
      【解析】A.设小球在最高点时管内下壁对小球有竖直向上的支持力,则有
      若v0=0,可得小球所受的支持力
      根据牛顿第三定律,可知小球对管内下壁有竖直向下的压力,故A错误;
      B.设小球在最高点时管内上壁对小球有竖直向下的压力,则有
      若,可得小球所受的压力
      负号说明管内下壁对小球有竖直向上的支持力,根据牛顿第三定律,可知小球对管内下壁有竖直向下的压力,故B正确;
      C.设小球在最高点时管内上壁对小球有竖直向下的压力,则有
      若,可得小球所受的压力
      即管内上壁对小球有竖直向下的压力,大小为,根据牛顿第三定律,可知小球对管内上壁有竖直向上的压力,小球对管内下壁没有压力,故C错误;
      D.设小球在最高点时管内壁对小球没有力的作用,则有
      解得
      此时小球对管内壁没有压力,故D错误。
      故选B。
      5. 水火箭是利用反冲原理制作的趣味玩具,瓶内有高压气体和一定量的水。总质量为M的水火箭,由静止沿竖直方向发射,在极短的时间内将内部质量为m的水相对地面以速度v0向下喷出,重力加速度大小为g,忽略空气阻力。下列说法正确的是( )
      A 瓶内高压气体对箭体做负功
      B. 喷水后瞬间,箭体的速度大小为
      C. 箭体上升的最大高度为
      D. 整个过程中,箭体与水组成的系统机械能守恒
      【答案】C
      【解析】A.高压气体推动水向下运动的同时,对箭体的力方向向上,箭体向上运动,位移与力同向,所以气体对箭体做正功,故A错误;
      B.喷水过程水和箭体组成的系统动量守恒,根据动量守恒定律有
      解得箭体的速度为,故B错误;
      C.喷水后箭体做竖直上抛运动,由B选项可知其上抛的初速度为,所以竖直上抛的最大高度为,故C正确;
      D.喷水时气体做功,系统机械能增加,故箭体与水组成的系统机械能不守恒,故D错误。
      故选C。
      6. 如图,水平弹簧右端固定在竖直墙壁上,左端连接在物块上,水平面光滑.开始时物块静止,弹簧处于原长。一颗子弹以水平速度射入物块,并留在物块中。若子弹和物块作用时间极短,下列有关说法中正确的是( )
      A. 从子弹开始打物块到弹簧压缩至最短,子弹、物块、弹簧组成的系统动量守恒
      B. 从子弹开始打物块到弹簧压缩至最短,子弹、物块、弹簧组成的系统机械能守恒
      C. 从子弹开始打物块到与物块共速,子弹、物块组成的系统动量守恒
      D. 子弹和物块一起压缩弹簧的过程中,物块、子弹、弹簧组成的系统动量守恒
      【答案】C
      【解析】A.从子弹开始打物块到弹簧压缩至最短,子弹、物块、弹簧组成的系统所受合外力不为零,所以动量不守恒,故A错误;
      B.一颗子弹以水平速度射入物块,并留在物块中,子弹、物块、弹簧组成的机械能损失最多,故B错误;
      C.子弹开始打物块到与物块共速,子弹和物块作用时间极短,内力远大于外力,子弹、物块组成的系统动量守恒,故C正确;
      D.子弹和物块一起压缩弹簧的过程中,物块、子弹、弹簧组成的系统合外力不为零,动量不守恒,故D错误。
      故选C。
      7. 竖直墙面与水平地面均光滑且绝缘,小球A、B带同种电荷,现用水平向左推力F作用于小球B,两球分别静止在竖直墙面和水平地面上,如图所示,如果将小球B向左推动少许,当两球重新达到平衡时,与原来的平衡状态相比较( )
      A. 竖直墙面对小球A的弹力变大
      B. 推力F变大
      C. 地面对小球B的支持力变大
      D. 两小球之间的距离变大
      【答案】D
      【解析】AD.以A球为研究对象,分析受力,如图1所示
      设B对A的库仑力与墙壁的夹角为,由平衡条件可得竖直墙面对小球A的弹力
      将小球B向左推动少许时,减小,则竖直墙面对小球A的弹力减小;
      库仑力
      减小,增大,减小,根据库仑定律分析可知,两球之间的距离增大,故A错误,D正确;
      BC.再以AB整体为研究对象,分析受力如图2所示
      由平衡条件可得,
      由上述分析可知,减小,则F减小,而地面对小球B的支持力一定不变,故BC错误。
      故选D。
      8. 如图所示,A、B两颗人造卫星在同一轨道平面上同向绕地球做匀速圆周运动。若它们的轨道半径分别为rA、rB,周期分别为TA、TB。则( )
      A. 在相等的时间内,rA和rB扫过的面积相等
      B. A卫星受到的引力一定大于B卫星受到的引力
      C. A卫星的角速度一定比B卫星的角速度大
      D. 若A卫星要变轨到B卫星的轨道,A卫星需要向后喷气
      【答案】CD
      【解析】A.根据开普勒第二定律可知,A卫星或者B卫星与地球的连线在相等的时间内扫过的面积相等,故A错误。
      B.根据万有引力定律有卫星受到的万有引力为 由于两卫星的质量大小未知,所以引力大小不能确定,故B错误。
      C.两卫星受到的万有引力作为向心力,有 =,得轨道半径越小,角速度越大,故C正确。
      D.若A卫星要变轨到B卫星的轨道,A卫星需要点火加速,即向后喷气,故D正确。
      故选CD。
      9. 如图所示,长为1m的轻质细杆一端固定在水平转轴O上,另一端固定一个质量为1kg的小球(视为质点)。小球在竖直平面内绕转轴O做圆周运动,忽略空气阻力,重力加速度大小g=10m/s2,下列说法正确的是( )
      A. 小球通过最高点的速度为v=2m/s时,对轻杆的作用力方向竖直向下,大小为6N
      B. 从最高点到最低点,小球增加的动能为10J
      C. 若小球能在竖直面内做完整的圆周运动,小球通过最高点的最小速度为m/s
      D. 小球绕一圈回到最高点的过程中,合力的冲量为零
      【答案】AD
      【解析】A.小球通过最高点的速度大小为
      则杆对小球有向上的支持力,满足
      解得
      根据牛顿第三定律,小球对轻杆的作用力方向竖直向下,大小为6N,故A正确;
      B.小球从最高点到最低点,由动能定理可得
      代入数据解得增加的动能为,故B错误;
      C.由于杆可提供拉力,也可提供支持力,若小球能在竖直面内做完整的圆周运动,小球通过最高点的速度可以为零,故C错误;
      D.小球回到原点,动量变化量为零,所以合力的冲量为零,故D正确。
      故选AD。
      10. 一质量为M=1.98kg的小物块随足够长的水平传送带一起运动,被一水平向左飞来的子弹击中并留在物块中,子弹质量为0.02kg。如图甲所示,地面观察者记录了小物块被击中后的速度随时间变化的关系如图乙所示(图中取向右运动的方向为正方向)。已知传送带的速度保持不变,g取10m/s2。下列说法正确的是( )
      A. 子弹射入物块前的速度大小为498m/s
      B. 物块与传送带间动摩擦因数0.2
      C. 子弹射入后,电动机对传送带多做的功为12J
      D. 子弹射入后,系统产生的内能为36J
      【答案】BD
      【解析】A.从图像看出,物块被向左运动的子弹射入后,速度为v=4m/s,先向左减速运动到速度为零,然后向右加速到v=2.0m/s,以后随传送带一起做匀速运动,所以传送带的速度方向向右,其速度,根据动量守恒可得
      解得,故A错误;
      B.由图像可得,物块在滑动摩擦力的作用下做匀变速运动的加速度大小为
      由牛顿第二定律得,滑动摩擦力
      代入数据解得物块与传送带间的动摩擦因数,故B正确;
      CD.由速度图像可知,传送带与物块存在摩擦力的时间只有3秒,0~2s内:(向左),
      (向右)
      2~3s内:(向右),
      (向右)
      所以,物块与传送带之间的相对位移
      产生的内能
      传送带对物块做的功由动能定理可得
      电动机对传送带多做的功为,故C错误,D正确。
      故选BD。
      第二部分 非选择题(共57分)
      注意事项:
      必须使用0.5毫米黑色签字笔在答题卡上题目指示区域内作答。
      二、实验题(本大题共2个小题,每空2分,11题6分,12题10分,共16分)
      11. “探究向心力大小的影响因素”实验装置如图所示。
      (1)采用的实验方法是________。
      A. 控制变量法B. 等效法C. 模拟法
      (2)在两小球角速度和转动半径相同的情况下,逐渐加速转动手柄到一定速度后保持匀速转动。此时探究的是向心力大小与____________的关系(选填“小球质量”、“小球半径”或“小球转速”);在加速转动手柄过程中,左右标尺露出红白相间等分标记的比值____________(选填“不变”、“变大”或“变小”)。
      【答案】(1)A (2)小球质量 不变
      【解析】
      【小问1解析】
      本实验先控制其他几个因素不变,集中研究其中一个因素变化所产生的影响,采用的实验方法是控制变量法。
      故选A。
      【小问2解析】
      标尺上露出的红白相间的等分格数之比为两个小球所受向心力的比值,根据F=mω2r
      可知在小球角速度和转动半径相同的情况下,小球所需向心力大小与小球质量成正比;逐渐加大手柄的转速,左右标尺露出的红白相间等分标记的比值不变。
      12. 某实验小组利用如图甲所示的装置来验证机械能守恒定律。主要实验步骤如下:
      ①实验前先调节气垫导轨水平,测量出遮光条的宽度d;
      ②将滑块置于气垫导轨最右端,测出遮光条中心到光电门中心的距离L;
      ③接通气泵,将滑块从导轨最右端由静止释放,记录遮光条通过光电门的遮光时间t;
      ④用天平测出滑块和遮光条的总质量M,砂和砂桶的总质量m;
      ⑤仅改变光电门的位置,重复步骤②③,测得多组L和t的数据。
      根据上述实验操作过程,回答下列问题:
      (1)下列关于该实验的说法正确的是 。
      A. 本实验的研究对象仅是滑块
      B. 实验中不需要保证m远小于M
      C 滑块运动过程中速度大小始终与砂桶不相等
      D. 本实验可以不用测量M和m
      (2)遮光条通过光电门时的速度大小为______________。(用题中所给物理量的字母表示)
      (3)当地的重力加速度为g,遮光条通过光电门时,系统的动能增加量为________;系统的重力势能减少量为________。(用题中所给物理量的字母表示)
      (4)作出图像,如图乙所示,根据机械能守恒定律,图线斜率k的理论值为______________(用题中所给物理量的字母表示)。
      【答案】(1)B (2)
      (3) (4)
      【解析】
      【小问1解析】
      A.本实验的研究对象是滑块、砂和砂桶组成的系统,故A错误;
      B.实验是验证机械能守恒定律,不需要将砂和砂桶的总重力近似等于滑块的拉力,因此不需要保证m远小于M,故B正确;
      C.滑块和砂桶用细线连接,在运动的过程中,滑块的速度大小始终等于砂桶速度大小,故C错误;
      D.本实验验证的是系统的机械能守恒定律,涉及滑块、砂桶和砂动能的增加量与砂桶和砂重力势能减少量的比较,需要测量M和m,故D错误。
      故选B。
      【小问2解析】
      遮光条通过光电门的时间很短,平均速度近似等于瞬时速度,遮光条通过光电门时的速度大小为
      【小问3解析】
      遮光条通过光电门时,系统的动能增加量为
      系统的重力势能减少量为
      【小问4解析】
      若满足机械能守恒定律,则满足
      化简可得
      则图线斜率的理论值为
      三、计算题(本大题共3个小题,13题11分,14题12分,15题18分,共41分)
      13. 我国新能源汽车发展迅猛,已成为全球最大的新能源汽车产销国。质量的某新能源汽车在水平路面上以恒定加速度启动,其v−t图像如图所示,其中OA段和BC段为直线。已知汽车动力系统的额定功率为,汽车所受阻力大小恒为,求:
      (1)汽车能够达到的最大速度v2是多大;
      (2)汽车速度为20m/s时的加速度大小为多少。
      【答案】(1) (2)
      【解析】
      【小问1解析】
      当牵引力为最小,即与阻力平衡时,汽车达到最大行驶速度,即
      根据
      代入数据解得
      【小问2解析】
      由题知,当匀加速阶段刚结束时汽车的功率刚好达到额定功率
      根据牛顿第二定律有
      解得
      根据
      代入数据解得匀加速阶段的末速度

      所以当汽车速度为时汽车的功率已经达到额定功率
      根据
      解得
      根据牛顿第二定律有
      解得
      14. 旋转秋千是各大游乐场常见的娱乐设施,深受人们的喜爱。一旋转秋千可简化为如图所示模型,上端是半径为r的水平转台,在转台的边缘固定有一长为L=5m的轻绳,轻绳的底端悬挂有一座椅。玩耍时,一游客系好安全带后坐在座椅上静止在最低点,然后转台在电机带动下绕竖直转轴缓慢加速转动起来,当座椅摆动到轻绳与竖直方向的夹角为时开始以角速度匀速转动。小朋友和座椅均可视为质点,其总质量为m=45kg,重力加速度大小取,,求:
      (1)旋转秋千匀速转动时轻绳的拉力大小;
      (2)若旋转秋千由静止开始转动到角速度为时轻绳对游客和座椅所做的功,求匀速转动时角速度的值以及水平转台半径r。
      【答案】(1)750N (2),2m
      【解析】
      【小问1解析】
      对小朋友和座椅进行分析,根据平衡条件可得
      代入数据解得
      小问2解析】
      旋转秋千由静止开始转动到角速度为时,根据动能定理可得
      合力提供向心力,由牛顿第二定律可得
      根据角速度与线速度的关系及几何关系则有,
      联立解得,
      15. 如图所示,质量为M=2kg的木板A静止在光滑水平面上,其左端与固定台阶相距x,右端与一固定在地面上的半径R=0.4m的光滑四分之一圆弧紧靠在一起,圆弧的底端与木板上表面水平相切。质量为m=1kg的滑块B(可视为质点)以初速度从圆弧的顶端沿圆弧下滑,B从A右端的上表面水平滑入时撤走圆弧。A与台阶碰撞无机械能损失,不计空气阻力,A、B之间动摩擦因数,A足够长,B不会从A表面滑出,取g=10m/s2。
      (1)求滑块B到圆弧底端时对圆弧的压力FN;
      (2)若A与台阶碰前,已和B达到共速,求A向左运动的过程中与B摩擦产生的热量Q(结果保留两位有效数字);
      (3)若A与台阶只发生一次碰撞,求x满足的条件。
      【答案】(1)50N,方向向下 (2) (3)
      【解析】
      【小问1解析】
      滑块B从释放到最低点,由动能定理得
      解得
      根据牛顿第二定律
      由牛顿第三定律,压力FN=50N,方向向下。
      【小问2解析】
      A、B向左运动过程中,由动量守恒定律得
      解得
      由能量守恒定律得
      解得
      【小问3解析】
      从B刚滑到A上到A左端与台阶碰撞前瞬间,A、B的速度分别为v3和v4,由动量守恒定律得
      若A与台阶只碰撞一次,碰撞后必须满足
      对A板,应用动能定理
      联立解得

      相关试卷

      【物理】四川省泸州市三校联盟2024-2025学年高一下学期期末联合考试试题(学生版+解析版):

      这是一份【物理】四川省泸州市三校联盟2024-2025学年高一下学期期末联合考试试题(学生版+解析版),文件包含物理四川省泸州市三校联盟2024-2025学年高一下学期期末联合考试试题解析版docx、物理四川省泸州市三校联盟2024-2025学年高一下学期期末联合考试试题学生版docx等2份试卷配套教学资源,其中试卷共23页, 欢迎下载使用。

      四川省泸州市三校联盟2024-2025学年高一下学期期末联合考试物理试题(含答案解析):

      这是一份四川省泸州市三校联盟2024-2025学年高一下学期期末联合考试物理试题(含答案解析),文件包含泸州市三校联盟2025年高一下学期联合考试物理试题原卷pdf、泸州市三校联盟2025年高一下学期联合考试物理试题答案与解析docx、泸州市三校联盟2025年高一下学期联合考试物理试题试卷docx、泸州市三校联盟2025年高一下学期联合考试物理试题答案与解析pdf、泸州市三校联盟2025年高一下学期联合考试物理试题答题卡pdf等5份试卷配套教学资源,其中试卷共21页, 欢迎下载使用。

      四川省泸州市三校联盟2024-2025学年高一下学期期末联合考试物理试卷(学生版):

      这是一份四川省泸州市三校联盟2024-2025学年高一下学期期末联合考试物理试卷(学生版),共7页。试卷主要包含了选择题,实验题,计算题等内容,欢迎下载使用。

      资料下载及使用帮助
      版权申诉
      • 1.电子资料成功下载后不支持退换,如发现资料有内容错误问题请联系客服,如若属实,我们会补偿您的损失
      • 2.压缩包下载后请先用软件解压,再使用对应软件打开;软件版本较低时请及时更新
      • 3.资料下载成功后可在60天以内免费重复下载
      版权申诉
      若您为此资料的原创作者,认为该资料内容侵犯了您的知识产权,请扫码添加我们的相关工作人员,我们尽可能的保护您的合法权益。
      入驻教习网,可获得资源免费推广曝光,还可获得多重现金奖励,申请 精品资源制作, 工作室入驻。
      版权申诉二维码
      欢迎来到教习网
      • 900万优选资源,让备课更轻松
      • 600万优选试题,支持自由组卷
      • 高质量可编辑,日均更新2000+
      • 百万教师选择,专业更值得信赖
      微信扫码注册
      手机号注册
      手机号码

      手机号格式错误

      手机验证码 获取验证码 获取验证码

      手机验证码已经成功发送,5分钟内有效

      设置密码

      6-20个字符,数字、字母或符号

      注册即视为同意教习网「注册协议」「隐私条款」
      QQ注册
      手机号注册
      微信注册

      注册成功

      返回
      顶部
      学业水平 高考一轮 高考二轮 高考真题 精选专题 初中月考 教师福利
      添加客服微信 获取1对1服务
      微信扫描添加客服
      Baidu
      map