若您为此资料的原创作者,认为该资料内容侵犯了您的知识产权,请扫码添加我们的相关工作人员,我们尽可能的保护您的合法权益。
1/22
2/22
3/22
还剩19页未读,
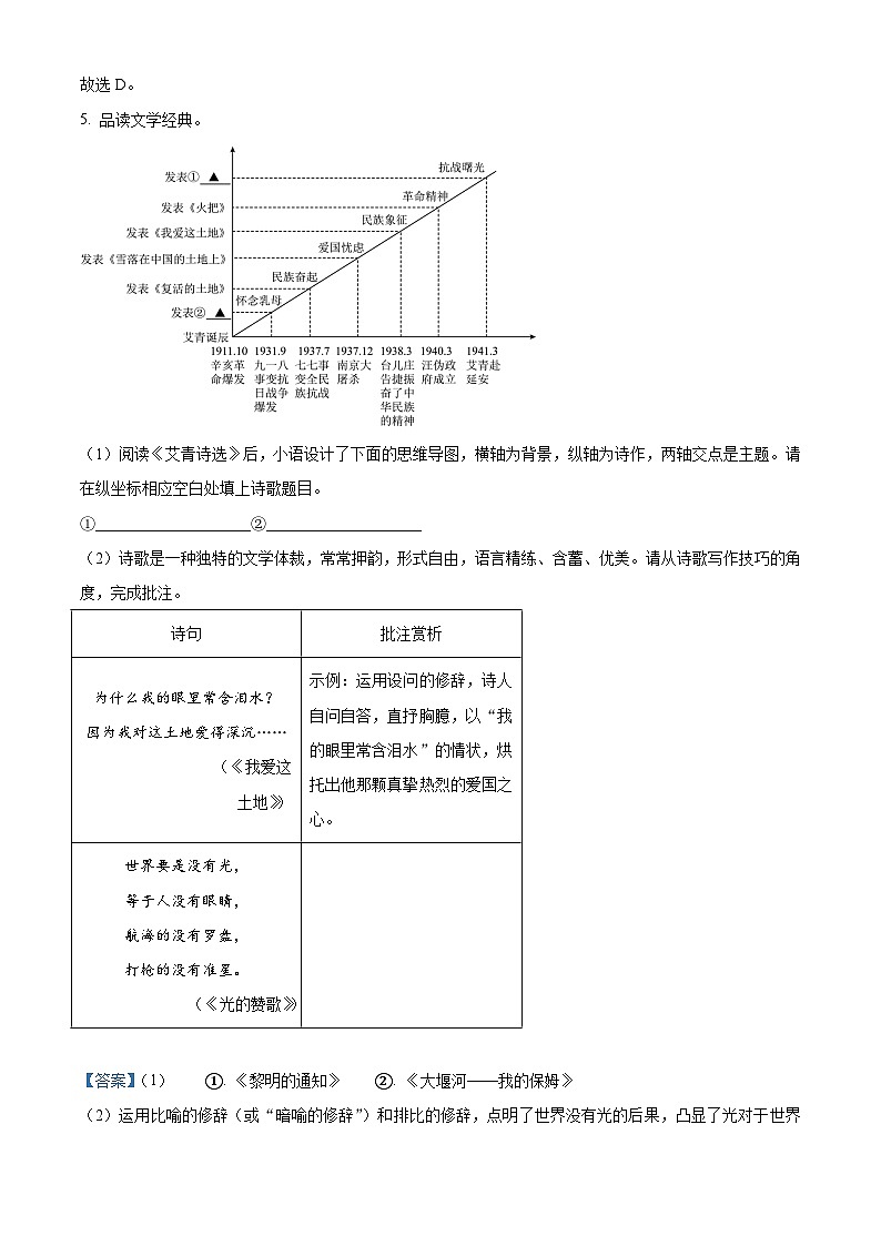
继续阅读
所属成套资源:2025-2026学年九年级上学期9月考试语文试题(含答案)
成套系列资料,整套一键下载
重庆市长寿川维中学校2025-2026学年九年级上学期9月月考语文试题(含答案)
展开
这是一份重庆市长寿川维中学校2025-2026学年九年级上学期9月月考语文试题(含答案),共22页。试卷主要包含了 下列各项中表述不正确的一项是, 品读文学经典, “天行健,君子以自强不息, 请按要求填空, 用现代汉语翻译下面句子等内容,欢迎下载使用。
相关试卷
重庆市长寿川维中学校2025届九年级下学期4月期中考试语文试卷:
这是一份重庆市长寿川维中学校2025届九年级下学期4月期中考试语文试卷,共8页。试卷主要包含了 答非选择题题时,必须使用0, 综合性学习,用现代汉语翻译下列句子等内容,欢迎下载使用。
重庆市长寿川维中学校2024-2025学年七年级上学期12月月考语文试题:
这是一份重庆市长寿川维中学校2024-2025学年七年级上学期12月月考语文试题,共8页。
重庆市长寿川维中学校2024-2025学年九年级上学期11月期中语文试题:
这是一份重庆市长寿川维中学校2024-2025学年九年级上学期11月期中语文试题,共29页。试卷主要包含了语言积累与运用,文言诗文积累与阅读,现代文阅读,作文等内容,欢迎下载使用。
相关试卷 更多
资料下载及使用帮助
版权申诉
- 1.电子资料成功下载后不支持退换,如发现资料有内容错误问题请联系客服,如若属实,我们会补偿您的损失
- 2.压缩包下载后请先用软件解压,再使用对应软件打开;软件版本较低时请及时更新
- 3.资料下载成功后可在60天以内免费重复下载
版权申诉
免费领取教师福利

