若您为此资料的原创作者,认为该资料内容侵犯了您的知识产权,请扫码添加我们的相关工作人员,我们尽可能的保护您的合法权益。
1/12
2/12
3/12
还剩9页未读,
继续阅读
所属成套资源:2025-2026学年九年级上学期9月考试语文试题(含答案)
成套系列资料,整套一键下载
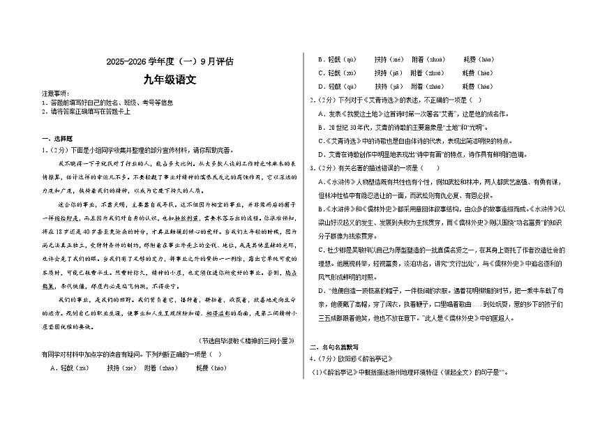
山东省青岛市市南区青岛超银中学2025-2026学年九年级上学期9月月考语文试题(含答案)
展开
这是一份山东省青岛市市南区青岛超银中学2025-2026学年九年级上学期9月月考语文试题(含答案),共12页。试卷主要包含了请将答案正确填写在答题卡上,欧阳修《醉翁亭记》,范仲淹《岳阳楼记》,理解性默写,解释下面句子中加点词语的含义等内容,欢迎下载使用。
相关试卷
山东省青岛市市南区青岛超银中学2025-2026学年九年级上学期开学语文试题(含答案):
这是一份山东省青岛市市南区青岛超银中学2025-2026学年九年级上学期开学语文试题(含答案),共5页。试卷主要包含了积累与运用【共30分】,阅读【共40分】等内容,欢迎下载使用。
山东省青岛市市南区青岛超银中学2025~2026学年八年级上开学考试语文试卷(无答案):
这是一份山东省青岛市市南区青岛超银中学2025~2026学年八年级上开学考试语文试卷(无答案),共4页。
山东省青岛市超银中学(广饶路)2024-2025学年八年级下学期开学考试语文试题:
这是一份山东省青岛市超银中学(广饶路)2024-2025学年八年级下学期开学考试语文试题,共8页。
相关试卷 更多
资料下载及使用帮助
版权申诉
- 1.电子资料成功下载后不支持退换,如发现资料有内容错误问题请联系客服,如若属实,我们会补偿您的损失
- 2.压缩包下载后请先用软件解压,再使用对应软件打开;软件版本较低时请及时更新
- 3.资料下载成功后可在60天以内免费重复下载
版权申诉
免费领取教师福利

