搜索
      上传资料 赚现金

      四川省绵阳市涪城区绵阳南山中学实验学校2024-2025学年高二下学期期中生物试题 含解析

      • 5.73 MB
      • 2025-10-04 17:16:23
      • 30
      • 0
      • 教习网2954337
      加入资料篮
      立即下载
      四川省绵阳市涪城区绵阳南山中学实验学校2024-2025学年高二下学期期中生物试题  含解析第1页
      1/25
      四川省绵阳市涪城区绵阳南山中学实验学校2024-2025学年高二下学期期中生物试题  含解析第2页
      2/25
      四川省绵阳市涪城区绵阳南山中学实验学校2024-2025学年高二下学期期中生物试题  含解析第3页
      3/25
      还剩22页未读, 继续阅读

      四川省绵阳市涪城区绵阳南山中学实验学校2024-2025学年高二下学期期中生物试题 含解析

      展开

      这是一份四川省绵阳市涪城区绵阳南山中学实验学校2024-2025学年高二下学期期中生物试题 含解析,共25页。试卷主要包含了单项选择题,填空题等内容,欢迎下载使用。
      本试卷分为试题卷和答题卡两部分,其中试题卷由第Ⅰ卷(选择题)和第Ⅱ卷(非选择题)
      组成,共 8 页;答题卡共 2 页。满分 100 分,考试时间 75 分钟。
      一、单项选择题:本大题共 25 小题,每小题 2 分,共 50 分。在每小题给出的四个选项中,
      只有一项是符合题目要求的。
      1. 在传统发酵食品视频制作大赛中,博主们展示了制作“泡菜”、“葡萄酒”“果醋”以及“腐乳”等多种
      承载了中华民族悠久的历史文化内涵的传统风味食物的过程。下列有关传统发酵过程的描述错误的是( )
      A. 传统发酵以混合菌种的固体发酵及半固体发酵为主
      B. 果醋制作过程中出现 CO2,说明发酵底物缺少糖源
      C. 葡萄酒发酵过程中,每隔 12h 左右将瓶盖拧松一次,放出 CO₂
      D. 毛霉能将豆腐中的蛋白质分解为小分子肽和氨基酸
      【答案】B
      【解析】
      【分析】1、泡菜主要是靠乳酸菌的发酵生成大量乳酸而不是靠盐的渗透压来抑制腐败微生物的。泡菜使用
      低浓度的盐水,或用少量食盐来腌渍各种鲜嫩的蔬菜,再经乳酸菌发酵,制成一种带酸味的腌制品,只要
      乳酸含量达到一定的浓度,并使产品隔绝空气,就可以达到久贮的目的。2、参与腐乳制作的微生物主要是
      毛霉,其新陈代谢类型是异养需氧型.腐乳制作的原理:毛霉等微生物产生的蛋白酶能将豆腐中的蛋白质
      分解成小分子的肽和氨基酸;脂肪酶可将脂肪分解成甘油和脂肪酸。3、参与果酒制作的微生物是酵母菌,
      其新陈代谢类型为异养兼性厌氧型。4、参与果醋制作的微生物是醋酸菌,其新陈代谢类型是异养需氧型。
      果醋制作的原理:当氧气、糖源都充足时,醋酸菌将葡萄汁中的糖分解成醋酸;当缺少糖源时,醋酸菌将
      乙醇变为乙醛,再将乙醛变为醋酸。
      【详解】A、传统发酵是以混合菌种的固体发酵及半固体发酵为主;A 正确;
      B、因为醋酸菌利用乙醇产生乙酸的过程中不产生 CO2,故果醋制作过程中出现 CO2,说明发酵底物糖源充
      足,B 错误;
      C、在葡萄酒发酵过程中,每隔 12h 左右柠松瓶盖一次,放出 CO2,防止发酵液溢出,C 正确;
      D、毛霉产生的蛋白酶能将豆腐中的蛋白质分解为小分子肽和氨基酸,D 正确。
      故选 B。
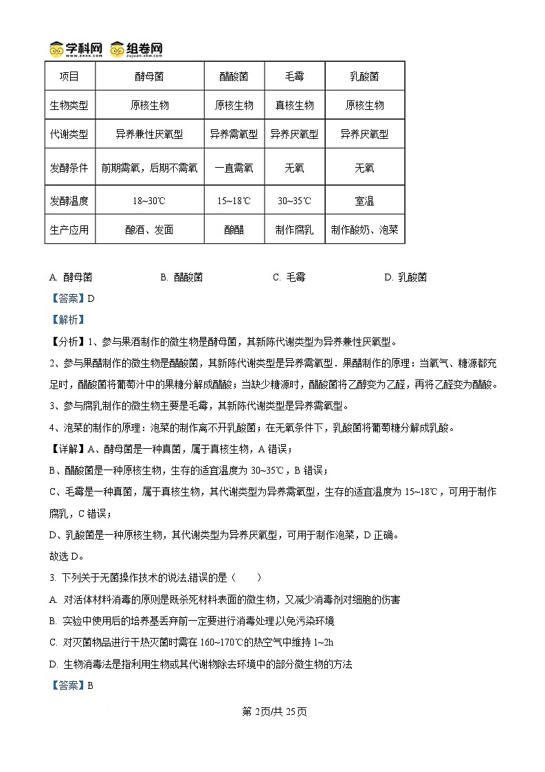
      2. 下表对传统发酵技术中四种常用菌种的对比项目完全正确的是( )
      第 1页/共 25页
      项目 酵母菌 醋酸菌 毛霉 乳酸菌
      生物类型 原核生物 原核生物 真核生物 原核生物
      代谢类型 异养兼性厌氧型 异养需氧型 异养厌氧型 异养厌氧型
      发酵条件 前期需氧,后期不需氧 一直需氧 无氧 无氧
      发酵温度 18~30℃ 15~18℃ 30~35℃ 室温
      生产应用 酿酒、发面 酿醋 制作腐乳 制作酸奶、泡菜
      A. 酵母菌 B. 醋酸菌 C. 毛霉 D. 乳酸菌
      【答案】D
      【解析】
      【分析】1、参与果酒制作的微生物是酵母菌,其新陈代谢类型为异养兼性厌氧型。
      2、参与果醋制作的微生物是醋酸菌,其新陈代谢类型是异养需氧型.果醋制作的原理:当氧气、糖源都充
      足时,醋酸菌将葡萄汁中的果糖分解成醋酸;当缺少糖源时,醋酸菌将乙醇变为乙醛,再将乙醛变为醋酸。
      3、参与腐乳制作的微生物主要是毛霉,其新陈代谢类型是异养需氧型。
      4、泡菜的制作的原理:泡菜的制作离不开乳酸菌;在无氧条件下,乳酸菌将葡萄糖分解成乳酸。
      【详解】A、酵母菌是一种真菌,属于真核生物,A 错误;
      B、醋酸菌是一种原核生物,生存的适宜温度为 30~35℃,B 错误;
      C、毛霉是一种真菌,属于真核生物,其代谢类型为异养需氧型,生存的适宜温度为 15~18℃,可用于制作
      腐乳,C 错误;
      D、乳酸菌是一种原核生物,其代谢类型为异养厌氧型,可用于制作泡菜,D 正确。
      故选 D。
      3. 下列关于无菌操作技术的说法,错误的是( )
      A. 对活体材料消毒的原则是既杀死材料表面的微生物,又减少消毒剂对细胞的伤害
      B. 实验中使用后的培养基丢弃前一定要进行消毒处理,以免污染环境
      C. 对灭菌物品进行干热灭菌时需在 160~170℃的热空气中维持 1~2h
      D. 生物消毒法是指利用生物或其代谢物除去环境中的部分微生物的方法
      【答案】B
      第 2页/共 25页
      【解析】
      【分析】灭菌是指使用强烈的理化因素杀死物体内外一切微生物的细胞、芽孢和孢子的过程,常用的方法
      有灼烧灭菌、干热灭菌和高压蒸汽灭菌。消毒是指用较为温和的物理或化学方法仅杀死物体体表或内部的
      一部分微生物的过程,常用的方法有煮沸消毒法、巴氏消毒法、紫外线或化学药物消毒法等。
      【详解】A、对于活体材料消毒,确实需要遵循既能杀死材料表面微生物,又能减少消毒剂对细胞伤害的原
      则。因为如果消毒剂对细胞伤害过大,会影响活体材料的正常生理功能等,A 正确;
      B、实验中使用后的培养基丢弃前一定要进行灭菌处理,而不是消毒处理。因为消毒一般只能杀死部分微生
      物,不能完全杀灭芽孢等有较强抗性的微生物,而灭菌可以彻底杀灭包括芽孢在内的所有微生物,以防止
      污染环境,B 错误;
      C、干热灭菌时,对灭菌物品在 160 - 170℃的热空气中维持 1 - 2h 是常见的干热灭菌条件,这样可以有效杀
      灭微生物,C 正确;
      D、生物消毒法就是利用生物或其代谢物去除环境中部分微生物的方法,比如利用某些微生物产生的抗生素
      等物质抑制或杀灭其他微生物,该选项表述符合生物消毒法的定义,D 正确。
      故选 B。
      4. 成都大熊猫繁育研究基地现有约 244 只大熊猫,据研究表示,一只成年健康大熊猫一天就要吃掉 20 公斤
      以上的新鲜竹类食物,每天会产生 9 到 10 公斤的粪便。在大熊猫的粪便中含有大量未被消化的竹纤维,某
      科研团队准备从大熊猫新鲜粪便中筛选高效的纤维素分解菌。下列相关操作正确的是( )
      A. 配制以纤维素为唯一氮源的选择培养基培养
      B. 收集粪便样本的工具和收集到的粪便样本均需高温灭菌
      C. 通过平板划线法接种时,若划线 5 次,则接种环共需灼烧 5 次
      D. 接种后的平板应倒置于 37℃左右的恒温培养箱中培养
      【答案】D
      【解析】
      【分析】1、培养基一般使用高压蒸汽灭菌法灭菌,培养皿使用干热灭菌法灭菌,涂布器使用灼烧灭菌法灭
      菌;
      2、培养基分类:1、按照培养基的成分来分 培养基按其所含成分,可分为合成培养基、天然培养基。2、
      按照培养基的物理状态分 培养基按其物理状态可分为固体培养基、液体培养基和半固体培养基三类;
      3、按照培养基用途分 培养基按其特殊用途可分为选择性培养基和鉴别培养基。
      【详解】A、由于是筛选纤维素分解菌,所以应将将大熊猫的新鲜粪便样品接种在以纤维素为唯一碳源的固
      体培养基上进行培养,A 错误;
      第 3页/共 25页
      B、收集粪便样本的工具需要高温灭菌,但收集到的粪便样本不能采用高温灭菌,因为会杀死纤维素分解菌,
      B 错误;
      C、在利用平板划线法接种的过程中,如果划线 5 个区域,接种环实际上需要灼烧 6 次,C 错误;
      D、接种后培养基应倒置放在 37℃恒温培养箱中进行培养,防止冷凝水滴落影响微生物生长,D 正确。
      故选 D。
      5. 微生物的发酵可以为人类提供丰富的食品和食品添加剂,促进了丰富多彩的饮食文化的形成。下列相关
      叙述正确的是( )
      A. 发酵工程中生产柠檬酸和酱油用到的菌种是同一种微生物——黑曲霉
      B. 利用谷氨酸棒状杆菌生产味精时,需采用过滤等方法将菌体分离、干燥以获得产品
      C. 发酵罐中微生物的生长繁殖速度、代谢物的形成速度都与搅拌速度无关
      D. 通过发酵工程生产的苏云金杆菌可以制成微生物农药,这属于化学防治手段
      【答案】A
      【解析】
      【分析】发酵工程是指利用微生物的特定功能,通过现代工程技术,规模化生产对人类有用的产品,主要
      包括微生 物的代谢物、酶及菌体本身。发酵工程一般包括菌种的选育,扩大培养,培养基的配制、灭菌,
      接种,发 酵、产品的分离、提纯等方面。发酵过程一般来说都是在常温常压下进行,条件温和、反应安全,
      原料简单、污染小,反应专一性强,因而可以得到较为专一的产物。发酵工程在医药、食品、农业、冶金、
      环境保护等许多领域都得到广泛应用。
      【详解】A、日常生活中食用酱油和柠檬酸都是通过黑曲霉发酵制得的,A 正确;
      B、利用谷氨酸棒状杆菌生产味精时,发酵产品是谷氨酸棒状杆菌产生的谷氨酸,而不是微生物细胞本身,
      故可根据产物的性质采取适当的提取、分离和纯化措施来获得产品,B 错误;
      C、发酵罐中搅拌速度会影响溶氧量、营养物质的分布等,进而影响微生物的生长繁殖速度以及代谢物的形
      成速度。例如,适当提高搅拌速度可以增加溶氧量,有利于需氧微生物的生长和代谢产物的合成,C 错误;
      D、过发酵工程生产的苏云金杆菌制成的微生物农药,属于生物防治手段,利用了生物之间的相互关系来防
      治害虫,而不是化学防治手段。化学防治是利用化学药剂来防治病虫害,D 错误。
      故选 A。
      6. 下图是啤酒生产的主发酵阶段工艺流程,相关叙述错误的是( )
      第 4页/共 25页
      A. 过程 a 的目的是获得大量的淀粉酶,过程 b 温度不宜过高
      B. 过程 e 中蒸煮是为了终止酶的进一步作用,并对糖浆灭菌
      C. 过程 f 是发酵工程的中心环节,需要严格控制温度、pH 和溶氧量等
      D. 过程 g 杀死啤酒中所有微生物,以保证啤酒的品质和风味
      【答案】D
      【解析】
      【分析】大麦种子萌发时,其贮存的大分子物质淀粉、蛋白质分解为小分子,为种子萌发提供物质和能量。
      酒精发酵的原理是在无氧条件下,酵母菌无氧呼吸产生酒精,并释放能量。
      【详解】A、大麦萌发时会产生大量的淀粉酶,过程 a 的目的是获得大量的淀粉酶,过程 b 温度不宜过高,
      温度过高会降低淀粉酶的活性,A 正确;
      B、酶活性的发挥需要适宜的温度,而蒸煮过程中淀粉酶活性因高温丧失,因此蒸煮过程可以终止淀粉酶的
      进一步作用,并对糖浆灭菌,B 正确;
      C、发酵过程,即操作 f 是发酵工程的中心环节,为了提高发酵效率,该过程需要严格控制温度、pH 和溶
      氧量等,C 正确;
      D、过程 g 通常不采用高温蒸煮法进行消毒,以免影响啤酒的品质,而是采用过滤的方法进行消毒以除去啤
      酒中的大部分微生物,以延长其保存的时间,D 错误。
      故选 D。
      7. 为解决中药藿香品质退化、易感染病虫害等问题,研究者对组织培养不同阶段的藿香进行辐射处理,以
      期获得性状优良的突变株。据图分析,相关叙述正确的是( )
      A. ①②应持续照光以诱导外植体的再分化
      B. 生长素和细胞分裂素的比值大于 1 时诱导生根
      C. 培养材料在射线的作用下发生定向突变
      D. 消过毒的外植体需在无菌环境中用解剖刀切成 1-5cm 的小段再插入培养基中
      【答案】B
      第 5页/共 25页
      【解析】
      【分析】植物组织培养的流程是:离体的植物器官、组织或细胞经脱分化形成愈伤组织,经再分化形成芽、
      根或胚状体,进而形成完整植株。
      【详解】A、②脱分化过程不需要持续光照,更有利于诱导形成愈伤组织,A 错误;
      B、生长素和细胞分裂素的比值大于 1 时诱导生根,小于 1 时诱导生芽,B 正确;
      细胞分裂索与生长素的比值小于 1 时诱导生根,大于 1 时诱导生芽,
      C、射线为物理诱变因素,导致基因不定向突变,C 错误;
      D、消过毒的外植体需在无菌环境中用解剖刀切成 0.5-1cm 的小段再插入培养基中,D 错误。
      故选 B。
      8. 花椰菜(2n=18)种植时容易遭受病菌侵害形成病斑,紫罗兰(2n=14)具有一定的抗病性。科研人员利
      用植物体细胞杂交技术培育具有抗病性状的花椰菜新品种如图 1 所示。通过蛋白质电泳技术分析了亲本及
      待测植株中某些特异性蛋白,结果如图 2 所示。下列有关叙述错误的是( )
      A. 图 1 过程①是在无菌水中进行,过程②是在固体培养基中进行
      B. 图 1 培育杂种植株所用的技术体现了植物细胞全能性和细胞膜流动性原理
      C. 图 2 中属于杂种植株的是 4 和 5,1 可能是花椰菜
      D. 病菌悬浮液均匀喷施于杂种植株叶片上,可筛选抗病性强的杂种植株
      【答案】A
      【解析】
      【分析】植物体细胞杂交是指将不同种的植物体细胞,在一定条件下融合成杂种细胞,并把杂种细胞培育
      成新的植物体的技术。诱导原生质体融合的方法:物理法(离心、振动、电激等)和化学法(聚乙二醇等)。
      植物体细胞杂交的意义:克服远缘杂交不亲和的障碍,扩大亲本范围,培育作物新品种。
      【详解】A、图 1 过程中①是在等渗或高渗溶液中进行,而不是在无菌水中,A 错误;
      B、植物体细胞杂交技术将杂种细胞培养成完整植株,体现了植物细胞全能性;两个物种细胞的融合体现了
      细胞膜流动性原理,B 正确;
      C、根据图谱分析 4 号和 5 号个体含有两种类型的蛋白质是杂种细胞,而 1 号个体只有 1 种蛋白质可能是花
      第 6页/共 25页
      椰菜,C 正确;
      D、可将病菌悬浮液均匀喷施于杂种植株叶片上,一段时间后,测定病斑面积占叶片总面积的百分比,筛选
      出抗病性强的杂种植株,D 正确。
      故选 A。
      9. 利用红豆杉愈伤组织进行细胞产物的工厂化生产可获取紫杉醇。科研人员在不同 pH 的培养基上培养南
      方红豆杉愈伤组织,30 天后收获,测鲜重和紫杉醇含量,结果如图所示。下列有关说法错误的是( )
      A. 南方红豆杉愈伤组织的生长受 pH 影响明显,且愈伤组织的生长与紫杉醇的合成呈负相关
      B. 细胞产物的工厂化生产的优点包括不占用耕地、几乎不受季节、天气等的限制
      C. 紫杉醇是红豆杉生长和生存所必需的次生代谢产物
      D. 紫杉醇的工厂化生产不能体现出植物细胞的全能性
      【答案】C
      【解析】
      【分析】初生代谢是生物生长和生存所必需的代谢活动,因此在整个生命过程中它一直进行着。初生代谢
      物有糖类、脂质、蛋白质和核酸等。次生代谢不是生物生长所必需的,一般在特定的组织或器官中,并在
      一定的环境和时间条件下才进行。
      【详解】A、由实验结果可知,不同 pH 条件下,南方红豆杉愈伤组织的鲜重变化明显,红豆杉愈伤组织中
      鲜重增长多时,紫杉醇含量低,可以判断愈伤组织的生长与紫杉醇的合成呈负相关,A 正确;
      B、细胞产物的工厂化生产的优点包括不占用耕地、几乎不受季节、天气等的限制,B 正确;
      C、紫杉醇是一种次生代谢产物,但是次生代谢产物不是植物生长和生存所必需的,C 错误;
      D、紫杉醇的工厂化生产并没有培育出完整的植株,不能体现植物细胞的全能性,D 正确。
      故选 C。
      第 7页/共 25页
      10. “细胞培养肉”是利用体外培养动物细胞的方式来获得构成肌肉组织的细胞,再经收集、塑形、食品化
      加工等过程制备可供食用的肉类制品。下列叙述错误的是( )
      A. 用胰蛋白酶、胶原蛋白酶处理组织可获得分散肌肉母细胞
      B. 往生物反应器中充入 CO₂的主要作用是维持培养液的 pH
      C. 生物反应器中 支架可为细胞贴壁生长提供更多贴附空间
      D. 肌肉母细胞的原代培养是指肌肉母细胞的第一次细胞增殖
      【答案】D
      【解析】
      【分析】动物细胞培养的流程:取动物组织块(动物胚胎或幼龄动物的器官或组织)→剪碎→用胰蛋白酶
      或胶原蛋白酶处理分散成单个细胞→制成细胞悬液→转入培养瓶中进行原代培养→贴满瓶壁的细胞重新用
      胰蛋白酶或胶原蛋白酶处理分散成单个细胞继续传代培养。
      【详解】A、用胰蛋白酶、胶原蛋白酶处理可将组织分散成单个细胞,A 正确;
      B、动物细胞培养 气体环境:95%空气(细胞代谢必需的)和 5%CO2,CO2 的作用是维持培养液的 pH 稳定,
      B 正确;
      C、生物反应器中的支架提供了更多的细胞附着面积,有利于细胞贴壁生长,即可为细胞贴壁生长提供更多
      贴附空间,C 正确;
      D、动物组织经处理后的初次培养称为原代培养,不是指肌肉母细胞的第一次细胞增殖,D 错误。
      故选 D。
      11. 科学家通过体外诱导小鼠成纤维细胞获得一种类似胚胎干细胞的细胞,具有活跃的分裂能力,称为诱导
      多能干细胞(简称 iPS 细胞),下列叙述错误的是( )
      A. iPS 细胞具有很高的全能性,且诱导过程无须破坏胚胎
      B. iPS 细胞具有分裂活性,用它进行治疗时可能存在分化成肿瘤细胞的风险
      C. 由病人体细胞诱导产生的 iPS 细胞进行自体移植理论上可避免发生免疫排斥
      D. 培养 iPS 细胞需提供 95%CO2 和 5%空气的混合气体
      【答案】D
      第 8页/共 25页
      【解析】
      【分析】胚胎干细胞(ES 细胞)具有自我更新及多向分化潜能,为发育学、遗传学、人类疾病的发病机理
      与替代治疗等研究提供非常宝贵的资源。iPS 细胞技术是借助基因导入技术将某些特定因子基因导入动物或
      人的体细胞,以将其重编程或诱导为 ES 细胞样的细胞,即 iPS 细胞。
      【详解】A、诱导获得 iPS 细胞的过程无须破坏胚胎,不存在早期生命的破坏或抛弃过程,不涉及伦理问题,
      A 正确;
      B、由于 iPS 细胞具有活跃的分裂能力,若不受控制可能转化为癌细胞,所以用它进行治疗时可能存在安全
      风险,B 正确;
      C、用自身 iPS 细胞进行治疗的病人,一般不会发生免疫排斥反应,C 正确;
      D、培养 iPS 细胞时需提供 95%空气(提供氧气,有助于细胞呼吸)和 5%CO2(有助于维持培养液的 pH)
      的混合气体环境,D 错误。
      故选 D。
      12. 研究表明,髓系细胞触发受体 2(TREM2)是一种免疫抑制受体,在肿瘤免疫逃逸中发挥重要作用。因
      此,TREM2 抗体药物有望提高肿瘤免疫疗法的疗效。下图为 TREM2 单克隆抗体的制备流程图,下列说法
      正确的是( )
      A. 步骤①和步骤⑤分别向小鼠注射 TREM2 蛋白和分泌 TREM2 抗体的杂交瘤细胞
      B. 经步骤②诱导后融合的细胞既能分泌 TREM2 抗体又可无限增殖
      C. 步骤③和④的培养孔中均含有 TREM2 蛋白,依据的原理都是抗原一抗体杂交
      D. 步骤⑥的细胞在体外培养时会发生接触抑制,因此需要传代培养
      【答案】A
      【解析】
      【分析】单克隆抗体的制备过程:
      (1)制备产生抗体的 B 淋巴细胞:向免疫小鼠体内注射特定的抗原,然后从小鼠脾内获得相应的 B 淋巴细
      胞;
      (2)获得杂交瘤细胞:①将鼠的骨髓瘤细胞与 B 淋巴细胞融合;②用特定的选择培养基筛选出杂交瘤细胞,
      该杂种细胞既能够增殖又能产生抗体;
      第 9页/共 25页
      (3)克隆化培养和抗体检测;
      (4)将杂交瘤细胞在体外培养或注射到小鼠腹腔内增殖;
      (5)提取单克隆抗体:从细胞培养液或小鼠的腹水中提取。
      【详解】A、步骤①向小鼠注射 TREM2 蛋白,让小鼠发生免疫反应,获得能产生抗体的 B 淋巴细胞;步骤
      ⑤向小鼠腹腔注射杂交瘤细胞,目的是获得单克隆抗体,A 正确;
      B、经步骤②诱导后融合的细胞只有杂交瘤细胞才能既能分泌 TREM2 抗体又可无限增殖,B 错误;
      C、步骤③是特定培养基筛选杂交瘤细胞,步骤④是抗原-抗体杂交,C 错误;
      D、步骤⑥为杂交瘤细胞,在体外培养时不会发生接触抑制,D 错误。
      故选 A。
      13. 科学家通过转基因技术获得了含有人生长激素基因的奶牛,如果要加速转基因奶牛的繁育,可以对此转
      基因奶牛进行克隆(如图所示)。下列叙述错误的是( )
      A. 采集的卵母细胞去核是去除纺锤体与染色体复合物
      B. 动物的体细胞核移植的难度明显高于胚胎细胞核移植
      C. 利用该技术生出的犊牛与供体奶牛的遗传物质与性状完全相同
      D. 该过程涉及的技术有动物细胞培养、核移植、胚胎移植技术等
      【答案】C
      【解析】
      【分析】据图可知,图示为转基因奶牛克隆的过程:首先采用基因工程技术将人的生长激素基因导入奶牛
      的体细胞,然后采用体细胞核移植技术将细胞核移入去核卵细胞形成重组细胞,再进行早期胚胎培养和胚
      胎移植得到转基因克隆牛。
      【详解】A、去除卵母细胞的“核”,实质是去除纺锤体—染色体复合物,A 正确;
      B、动物体细胞分裂能力低于胚胎细胞,分化程度高于胚胎细胞,故动物体细胞核移植的难度明显高于胚胎
      细胞核移植,B 正确;
      C、克隆动物绝大部分 DNA 来自体细胞供体(核供体)动物的细胞核,但其细胞核外(线粒体中)的 DNA
      同时来自核供体细胞和受体卵母细胞,C 错误;
      D、该过程涉及的技术有动物细胞培养、核移植(图示去核卵母细胞与供体细胞融合)、胚胎移植技术等,
      第 10页/共 25页
      D 正确。
      故选 C。
      14. 如图为某同学构建的细胞工程知识框架。以下相关说法正确的是( )
      A. 图中①指植物体细胞杂交,该过程常用灭活的病毒处理两种原生质体
      B. 图中②指动物细胞核移植,属于细胞水平上的生物工程技术
      C. 植物组织培养和动物细胞培养依据的原理都是细胞的全能性
      D. 制备单克隆抗体的过程中运用到了动物细胞培养、动物细胞融合和②等技术
      【答案】B
      【解析】
      【分析】题图分析:细胞工程包括植物细胞工程和动物细胞工程,其中前者包括植物组织培养、植物体细
      胞杂交和植物细胞工程的应用三个方面;因此,图中①表示植物体细胞杂交,该技术的原理是细胞膜的流
      动性和植物细胞的全能性。动物细胞工程包括动物细胞培养、动物细胞融合和核移植技术、还包括动物细
      胞工程的应用,如单克隆抗体的制备;因此,②表示核移植技术克隆动物,该技术的原理是动物细胞核的
      全能性。
      【详解】A、动物细胞融合常用灭活的病毒处理两种细胞,A 错误;
      B、动物细胞工程包括动物细胞培养、核移植技术、动物细胞融合及其应用,据图可知,图中②指动物细胞
      核移植,这项技术操作对象是细胞,属于细胞水平上的生物工程技术,B 正确;
      C、植物组织培养依据的原理是细胞的全能性,而动物细胞培养依据的原理是细胞增殖,因为动物细胞培养
      的结果不是个体,C 错误;
      D、据图可知,图中②指动物细胞核移植,制备单克隆抗体的过程中不要用到核移植技术,D 错误。
      故选 B。
      15. 下列关于采用胚胎工程技术实现某良种肉用牛快速繁殖的叙述,正确的是( )
      第 11页/共 25页
      A. 判断卵子是否受精的重要标志是在卵细胞膜和透明带的间隙观察到两个极体
      B. 体外受精需要对精子进行获能处理,而卵子一经排出就具备受精能力
      C. 使用免疫抑制剂以避免代孕牛对植入胚胎的排斥反应
      D. 利用胚胎分割技术,同卵多胎较同卵双胎成功率更高
      【答案】A
      【解析】
      【分析】胚胎移植的基本程序主要包括:①对供、受体的选择和处理(选择遗传特性和生产性能优秀的供
      体,有健康的体质和正常繁殖能力的受体。用激素进行同期发情处理,用促性腺激素对供体母牛做超数排
      卵处理);②配种或人工授精;③对胚胎的收集、检查、培养或保存(对胚胎进行质量检查,此时的胚胎应
      发育到桑椹(葚)或胚囊胚阶段);④对胚胎进行移植;⑤移植后的检查。
      【详解】A、判断卵子是否受精的重要标志是在卵细胞膜和透明带的间隙观察到两个极体或出现雌雄原核,
      A 正确;
      B、体外受精需要对精子进行获能处理,而卵子需要培养到减数第二次分裂中期才具备受精能力,B 错误;
      C、受体对移入子宫 外来胚胎基本上不发生免疫排斥反应,不需要注射免疫抑制剂,C 错误;
      D、利用胚胎分割技术,同卵双胎较同卵多胎成功率更高,D 错误。
      故选 A。
      16. 基因工程是指按照人们的愿望,通过转基因等技术,赋予生物新的遗传特性,从而创造出更符合人们需
      要的新的生物类型和生物产品。下列有关基因工程的叙述正确的是( )
      A. 基因工程操作程序的核心步骤是基因表达载体的构建
      B. T4 DNA 连接酶可连接黏性末端和平末端,因此该酶不具有专一性
      C. 限制酶可以切割磷酸二酯键形成平末端,也能切割氢键形成黏性末端
      D. DNA 分子杂交技术可检测进入受体细胞的目的基因是否转录和翻译
      【答案】A
      【解析】
      【分析】基因工程的工具:(1)限制酶:能够识别双链 DNA 分子的某种特定核苷酸序列,并且使每一条链
      中特定部位的两个核苷酸之间的磷酸二酯键断裂;(2)DNA 连接酶:连接的是两个核苷酸之间的磷酸二酯
      键;(3)运载体:常用的运载体:质粒、噬菌体(旧称噬菌体衍生物)、动植物病毒。
      【详解】A、基因工程操作程序的核心步骤是基因表达载体的构建,A 正确;
      B、T4 DNA 连接酶具有专一性,B 错误;
      C、限制酶可以切割磷酸二酯键,不切割氢键,可以产生平末端也可以产生黏性末端,C 错误;
      第 12页/共 25页
      D、目的基因是否转录和翻译的检测方法依次是分子杂交技术、抗原-抗体杂交技术,D 错误。
      故选 A。
      17. 下列有关“DNA 粗提取与鉴定”、“PCR 扩增”、“琼脂糖凝胶电泳”实验的叙述中,正确的是( )
      A. DNA 的粗提取与鉴定实验中可利用 DNA 在酒精中溶解度较大的特点来提取 DNA
      B. 将提取到的丝状物与二苯胺溶液充分混匀后,溶液即可变为蓝色
      C. PCR 反应体系中需加入耐高温的 DNA 聚合酶,该酶在延伸过程中起作用
      D. 凝胶载样缓冲液中加入的核酸染料能与 DNA 分子结合,便于在紫外灯下观察
      【答案】C
      【解析】
      【分析】本题考查基因工程中的相关实验。DNA 不溶于酒精,而某些蛋白质溶于酒精;鉴定 DNA 时,需
      要先将 DNA 溶解在 NaCl 溶液中,再与二苯胺溶液混合,并在水浴加热条件下呈现蓝色;耐高温的 DNA
      聚合酶在延伸环节时进行子链的合成。
      【详解】A、DNA 的粗提取与鉴定实验中利用 DNA 不溶于酒精、但某些蛋白质溶于酒精的原理,可以初步
      分离 DNA 与蛋白质,A 错误;
      B、将丝状物溶于 2ml/L 的 5mL 的 NaCl 溶液中,然后向试管中加入 4mL 的二苯胺试剂,沸水浴加热 5min
      ,试管冷却后溶液呈现蓝色,B 错误;
      C、PCR 反应体系中需加入耐高温的 DNA 聚合酶,该酶在延伸过程中根据碱基互补配对原则合成新的 DNA
      链,C 正确;
      D、用电泳缓冲液配制的琼脂糖溶液中加入的核酸染料能与 DNA 分子结合,可以在波长为 300nm 的紫外灯
      下被检测出来,D 错误。
      故选 C。
      18. 目前研究混杂 DNA 群体中的特异性 DNA 序列,一般采用两种不同的方法,即 DNA 克隆和 DNA 分子
      杂交,方法如图所示。下列有关叙述不正确的是( )
      A. 方法①需要用到限制酶和 DNA 连接酶
      B. 方法②即 PCR 技术,需要用到解旋酶和 DNA 聚合酶
      C. 方法③需要用到被标记的 DNA 探针
      第 13页/共 25页
      D. 方法①②③都遵循碱基互补配对原则
      【答案】B
      【解析】
      【分析】PCR 技术所需的条件:模板 DNA、四种脱氧核苷酸、一对引物、热稳定 DNA 聚合酶(Taq 酶)
      等。
      【详解】A、方法①将某段 DNA 导入受体细胞前需要构建基因表达载体,该过程需要限制酶和 DNA 连接
      酶,A 正确;
      B、方法②需要采用 PCR 技术,该技术不需要解旋酶,但需要热稳定 DNA 聚合酶,B 错误;
      C、方法③为 DNA 分子杂交过程,要对已知基因的核酸序列制成荧光标记的 DNA 探针,C 正确;
      D、方法①②过程中进行了 DNA 复制,方法③过程中会出现 DNA 链的结合成双链,因此①②③都遵循碱
      基互补配对原则,D 正确。
      故选 B。
      19. 下图表示 PCR 过程中某个阶段反应体系的情况,①②③④表示相关物质,L、R 表示方向。下列叙述
      正确的是( )
      A. ②链从 L 到 R 的方向为 3′→5′,①②链均可作为子链合成的模板
      B. PCR 过程需要通过解旋酶断开氢键,且为边解旋边复制
      C. 以 1 个 DNA 为模板经 3 次循环需消耗 8 个引物③
      D. 物质③的 5′端添加了某序列,至少需经 2 次循环才可获得该序列的双链产物
      【答案】D
      【解析】
      【分析】PCR 全称为聚合酶链式反应,是一项在生物体外复制特定 DNA 的核酸合成技术。条件:模板 DNA、
      四种脱氧核苷酸、一对引物、热稳定 DNA 聚合酶(Taq 酶):过程:①高温变性:DNA 解旋过程(PCR 扩
      增中双链 DNA 解开不需要解旋酶高温条件下氢键可自动解开):低温复性:引物结合到互补链 DNA 上;③
      中温延伸:合成子链。
      【详解】A、根据 DNA 分子中两条链的反向平行关系可判断,②链从 L 到 R 的方向为 5′→3′,图中①②
      链均可作为子链合成的模板,A 错误;
      第 14页/共 25页
      B、PCR 过程需要通过高温处理使双链中氢键断裂成为单链,而后通过降温使子链和引物之间形成双链结
      构,而后调节温度是子链沿着引物的 3’端延伸,B 错误;
      C、以 1 个 DNA 为模板经 3 次循环产生的 DNA 分子数目为 23=8,则需消耗 引物③的数目为(8×2-2)
      ÷2=7,C 错误;
      D、物质③的 5′端添加了某序列,至少需经 2 次循环才可获得以该序列为模板合成的双链 DNA 产物,D
      正确。
      故选 D。
      20. 以下是几种不同限制性内切核酸酶切割 DNA 分子后形成的部分片段。下列有关叙述,正确的是( )
      A. 以上 DNA 片段是由 5 种限制酶切割后产生的,切割产生①片段的限制酶识别序列由 5 个碱基对构成
      B. 限制酶只存在于原核生物,作用的化学键为磷酸二酯键和氢键
      C. 上述能进行连接的两个黏性片段,其连接后形成的 DNA 分子是
      D. 两个③片段只能被 EcliDNA 连接酶催化连接形成重组 DNA
      【答案】C
      【解析】
      【分析】限制酶:能够识别双链 DNA 分子的某种特定核苷酸序列,并且使每一条链中特定部位的两个核苷
      酸之间的磷酸二酯键断裂。
      【详解】A、图中①④是同一种限制酶切割形成的,因此以上 DNA 片段是由 4 种限制酶切割后产生的,切
      割产生①片段的限制酶,识别的碱基序列为-CTGCAG-,由 6 个碱基对构成,A 错误;
      B、限制酶主要是从原核细胞中分离纯化出来的,作用的化学键为磷酸二酯键,B 错误;
      C、图中①④具有相同的黏性末端,可被 DNA 连接酶连接形成 DNA 分子是 ,C 正确;
      D、两个③片段属于平末端,只能被 T4 DNA 连接酶催化连接形成重组 DNA,D 错误。
      故选 C。
      21. “黑寡妇”蜘蛛吐出的丝强过钢丝,用其吐出的丝织成的布比制造防弹背心所用纤维的强度高很多。科
      学家把“黑寡妇”蜘蛛体内蜘蛛丝蛋白基因,导入到山羊细胞内,培育出转基因“蜘蛛羊”乳腺生物反应
      器,获得了坚韧程度极强的蜘蛛丝蛋白,取名为“生物钢”,操作过程如下。下列说法错误的是( )
      第 15页/共 25页
      A. 在构建基因表达载体时,要在蜘蛛丝蛋白基因序列上游加上能在乳腺中特异性表达的基因的启动子
      B. 通过显微注射的方法将含有蜘蛛丝蛋白基因的表达载体导入山羊的受精卵中,进而发育成“蜘蛛羊”
      C. “蜘蛛羊”乳腺生物反应器生产 “生物钢”会造成环境污染
      D. 乳腺生物反应器具有产量高、成本低、产品质量好和易提取等优点
      【答案】C
      【解析】
      【分析】基因工程技术的基本步骤:(1)目的基因的获取:方法有从基因文库中获取、利用 PCR 技术扩增
      和人工合成。(2)基因表达载体的构建:是基因工程的核心步骤,基因表达载体包括目的基因、启动子、
      终止子和标记基因等。(3)将目的基因导入受体细胞:根据受体细胞不同,导入的方法也不一样。(4)目
      的基因的检测与鉴定。
      【详解】A、启动子具有特异性,在构建基因表达载体时,要在蜘蛛丝蛋白基因序列上游加上能在乳腺中特
      异性表达的基因的启动子,A 正确;
      B、受精卵的全能性较高,通过显微注射的方法将含有蜘蛛丝蛋白基因的表达载体导入山羊的受精卵中,进
      而发育成“蜘蛛羊”,B 正确;
      C、“蜘蛛羊”乳腺生物反应器生产的“生物钢”,可以被生物降解,不会造成环境污染,C 错误;
      D、乳腺生物反应器具有产量高、成本低、产品质量好和易提取等优点,D 正确。
      故选 C。
      22. 科学家将两个参与β—胡萝卜素合成 酶基因 psy 和 crtⅠ转入籼稻细胞中,最终使水稻胚乳中富含β-胡
      萝卜素,由此生产出“黄金大米”。以下说法错误的是( )
      A. 培育“黄金大米”过程中,转入籼稻细胞中的目的基因有两个
      B. 将目的基因导入植物细胞通常用花粉管通道法和农杆菌转化法
      C. Psy 或 crtⅠ基因序列中含有构建重组质粒所用限制酶的识别序列
      D. 转基因“黄金大米”的培育过程中,有可能出现基因污染的风险
      【答案】C
      【解析】
      【分析】基因工程的核心步骤是基因表达载体的构建,一个基因表达载体需要含有目的基因、启动子、终
      第 16页/共 25页
      止子及标记基因等,其中标记基因的作用是为了鉴别受体细胞中是否含有目的基因,从而将含有目的基因
      的细胞筛选出来;在构建时,需要用相同的限制酶分别切割目的基因和载体,以获得相同末端,然后用 DNA
      连接酶将二者连接, 为保证基因表达载体能有效发挥作用,在限制酶切割时不能破坏目的基因、标记基因
      等必需结构。
      【详解】A、培育“黄金大米”过程中,转入籼稻细胞中的目的基因包括两个参与β-胡萝卜素合成的酶基因 psy
      和 crtⅠ,A 正确;
      B、在培育黄金大米的转基因操作中可将水稻细胞作为受体细胞,然后在将导入成功的细胞通过组织培养获
      得转基因植株,因此,可用花粉管通道法和农杆菌转化法将重组载体导入水稻细胞,B 正确;
      C、Psy 和 crtⅠ基因为目的基因,其基因序列中若含有用到的限制酶的识别序列,则基因结构会被破坏,因
      此这两个基因内均不能含有限制酶的识别位点,C 错误;
      D、转基因“黄金大米”的培育过程中,可能通过花粉扩散到环境中,有可能出现基因污染的风险,D 正确。
      故选 C。
      23. 蛋白质工程又称第二代基因工程,人工智能(AI)算法在蛋白质工程领域的应用已经被开发,下图为蛋
      白质工程的流程,下列相关叙述错误的是( )
      A. 蛋白质工程是基因工程的延伸,不需要对基因进行操作,直接对蛋白质进行加工改造
      B. 蛋白质工程可根据人类生产和生活的需要,设计并制造出自然界不存在的新的蛋白质
      C. 蛋白质工程可对药用蛋白进行改造,使其更好地用于人类疾病的治疗
      D. AI 算法在蛋白质工程领域应用的设想中,实现难度最大的是过程④
      【答案】A
      【解析】
      【分析】1、蛋白质工程是指以蛋白质分子的结构规律及其与生物功能的关系作为基础,通过基因修饰或基
      因合成,对现有蛋白质进行改造,或制造一种新的蛋白质,以满足人类的生产和生活的需求。
      2、蛋白质工程的过程:预期蛋白质功能→设计预期的蛋白质结构→推测应有氨基酸序列→找到对应的脱氧
      核苷酸序列(基因)。
      【详解】A、蛋白质工程并不是直接对蛋白质进行加工修饰的,是通过基因修饰或基因合成等方法,对现有
      蛋白质进行改造,A 错误;
      B、基因工程原则上只能生产自然界中已存在的蛋白质,蛋白质工程要改造现有的蛋白质产生自然界不存在
      第 17页/共 25页
      的新蛋白质,或制造一种新的蛋白质,B 正确;
      C、蛋白质工程可对药用蛋白如干扰素、抗体等进行改造,使其更好地用于人类疾病的治疗,C 正确;
      D、蛋白质工程中难度最大的是根据人类对蛋白质的功能需求设计蛋白质的高级结构,即④是难度最大的过
      程,D 正确。
      故选 A。
      24. 肿瘤坏死因子(TNF)在体内和体外均能杀死某些肿瘤细胞或抑制肿瘤细胞的增殖,科研人员欲利用乳
      腺生物反应器大量生产 TNF,用于临床上疾病的治疗。已知 HindⅢ 、BamHI 、BglⅡ和 PstI 为限制性内
      切核酸酶,识别的序列均不相同。下列关于基因工程的说法,正确的是( )
      A. 可选用 PstI 、BglⅡ和 HindⅢ 、BglⅡ两种组合切割质粒和目的基因
      B. 可用 DNA 连接酶或 DNA 聚合酶连接 TNF 基因和切割开的质粒
      C. 启动子指的就是起始密码子,可驱动 TNF 基因的转录过程
      D. 四环素抗性基因属于标记基因,便于鉴别受体细胞中是否含有重组 DNA 分子
      【答案】D
      【解析】
      【分析】基因工程技术的基本步骤:(1)目的基因的获取:方法有从基因文库中获取、利用 PCR 技术扩增
      和人工合成。(2)基因表达载体的构建:是基因工程的核心步骤,基因表达载体包括目的基因、启动子、
      终止子和标记基因等。(3)将目的基因导入受体细胞:根据受体细胞不同,导入的方法也不一样。(4)目
      的基因的检测与鉴定。
      【详解】A、据图可知,限制酶 PstI 切割质粒时,会将质粒切成两段,且会破坏标记基因,切掉启动子,因
      此不能选用 PstI、BglⅡ这一组合,A 错误;
      B、不能使用 DNA 聚合酶连接目的基因和切割开的质粒,应使用 DNA 连接酶,B 错误;
      C、起始密码子位于 mRNA 上,启动子是一段具有特殊序列结构的 DNA 片段,是 RNA 聚合酶识别和结合
      的位点,可驱动 TNF 基因的转录过程,C 错误;
      D、四环素抗性基因属于标记基因,便于鉴别受体细胞中是否含有目的基因,D 正确。
      第 18页/共 25页
      故选 D。
      25. 基因工程中使用特定的限制性内切核酸酶切割目的基因和质粒,便于重组质粒构建和筛选。如图表示目
      的基因及质粒上的酶切位点。已知 BclⅠ的识别序列和切点是-T↓GATCA-,BglⅡ的识别序列和切点是-A↓
      GATCT-,MbI 的识别序列和切点是-↓GATC-。下列分析错误的是( )
      A. 三种限制酶切割后获得的黏性末端相同
      B. 用限制酶切割右图 DNA 分子获得目的基因时,被水解的磷酸二酯键有 4 个
      C. 用 BclI 和 BglⅡ切割质粒和目 基因时,形成的重组质粒的碱基排列顺序一定相同
      D. 若用 MbI 切割质粒,用 BclI 和 BglⅡ切割目的基因,形成的重组质粒可被 MbI 再次切开
      【答案】C
      【解析】
      【分析】限制酶能够识别双链 DNA 分子的某种特定核苷酸序列,并且使每一条链中特定部位的两个核苷酸
      之间的磷酸二酯键断裂,形成黏性末端或平末端。
      【详解】A、三种限制酶切割后获得的黏性末端相同,均为-GATC-,A 正确;
      B、用限制酶切割右图 DNA 分子获得目的基因时,两个限制酶共切割了 4 个位点,则断裂了 4 个磷酸二酯
      键,B 正确;
      C、切割质粒和切割目的基因用均用 BclⅠ和 BglⅡ,由题干可知,两种酶切割后产生的黏性末端相同,形
      成的重组质粒时目的基因可能反向连接,形成的碱基排列顺序不一定相同,C 错误;
      D、切割质粒用 MbⅠ,产生黏性末端且识别序列为-GATC-,切割目的基因用 BclⅠ和 BglⅡ,产生黏性末
      端(-GATC-),形成的重组质粒中原来的 BclⅠ和 BglⅡ的切割位点的序列发生改变,不能再被这两种酶切
      割,但不影响 MbⅠ的作用(能识别-GATC-),D 正确。
      故选 C。
      二、填空题:本大题共 4 个小题,除标注外,每空 1 分,共 50 分。
      26. 自 2020 年以来,人类消耗了大量一次性口罩,这些口罩不及时处理会污染环境。研究人员欲从合适的
      第 19页/共 25页
      土壤样品中筛选出能高效降解一次性口罩(主要成分是由 C、H 两种元素组成的聚丙烯纤维)的细菌,设计
      了如图 1 所示的流程。请回答下列问题:
      (1)土壤是微生物的天然培养基,该培养基能为微生物生长提供的四大营养物质分别是碳源、水、
      _________________________。
      (2)以一次性口罩为材料,通过相关实验选择较合适的土壤样品时,该实验的自变量是____________。
      (3)图 1 中“甲”指的是___________________,目的是提高聚丙烯纤维降解菌的比例和密度,此过程使
      用的培养基应以______________________(填化合物名称)为唯一碳源;为了增大菌体与培养基的接触面
      积,从物理性质看,该培养基应该属于__________培养基。
      (4)将分离纯化得到的不同菌种分别接种到鉴别培养基上,鉴别培养基中加入了相应的显色染色剂。设不
      同菌种的菌落面积为 s,菌落周围透明圈的面积为 S,选择_________________________________的菌落,
      就是能高效降解一次性口罩的目的菌群。
      (5)欲估算某土壤样品中有多少能高效降解一次性口罩的目的菌株,在接种到平板时应该使用
      _________________________法,而且整个接种过程中需要在___________________________附近进行。根
      据图 2 操作能计算出 1g 该土壤中约有________个高效降解一次性口罩的目的菌。
      【答案】(1)氮源、无机盐
      (2)土壤样品的种类 (3) ①. 选择培养##扩大培养##富集培养 ②. 聚丙烯纤维 ③. 液体
      (4)S/s 的比值最大##s/S 的比值最小
      (5) ①. 稀释涂布平板 ②. 酒精灯火焰 ③. 6.8×107
      【解析】
      【分析】在微生物学中,将允许特定种类的微生物生长,同时抑制或阻止其他种类微生物生长的培养基,
      称为选择培养基。
      【小问 1 详解】
      培养基能为微生物的生长提供的基本营养物质分别是碳源、氮源、水和无机盐,土壤是微生物的天然培养
      第 20页/共 25页
      基,也能为微生物的生长提供这些营养物质。
      【小问 2 详解】
      以一次性口罩为材料,通过相关实验选择较合适的土壤样品时,实验的自变量为土壤样品的种类。
      【小问 3 详解】
      为了提高聚丙烯纤维降解菌的比例和密度,图中“甲”指的是选择培养(或扩大培养、富集培养);结合题干“研
      究人员欲从合适的土壤样品中筛选出能高效降解一次性口罩(主要成分是由 C、H 两种元素组成的聚丙烯纤
      维)的细菌”可知,以聚丙烯纤维为唯一碳源;从物理性质看,为增大菌体与培养基的接触面积,是液体培
      养基,以增加目的菌的数量。
      【小问 4 详解】
      由题干信息可知,鉴别培养基中加入了能与聚丙烯纤维结合的显色染色剂,则菌落周围透明圈越大,说明
      降解聚丙烯纤维的效果越好,故要选择 S/s 的比值大的菌落。
      【小问 5 详解】
      若对菌种进行计数,应用稀释涂布平板法;为避免杂菌污染,整个接种过程中需要在酒精灯火焰附近进行;
      稀释涂布平板法计数时应选择菌落数在 30-300 之间的,土壤浸出液已是 1g 土壤稀释了 1×10 倍,再稀释 1
      ×104 倍,取 0.1ml 样液涂布平板培养后得到平板上的菌落数分别为 62、68、74(平均值为 68),故 lg 该土
      壤中的目的菌数量为:68/0.1×105=6.8×107 个。
      27. 科学家成功培育出番茄——马铃薯杂种植株,为了便于杂种细胞的筛选和鉴定,科学家利用红色荧光和
      绿色荧光分别标记番茄和马铃薯的原生质体膜上的蛋白质,其培育过程如下图所示。请据图回答下列问题:
      (1)番茄——马铃薯植株的培育过程采用的是_______________________技术。过程①常用的酶是
      _____________________________________;与过程③密切相关的具有单层膜结构的细胞器是____________
      ;过程⑤依据的生物学原理是_________________________________________________。
      (2)在鉴定杂种原生质体时可用显微镜观察,根据细胞膜表面的荧光可观察到________种不同的原生质体
      (只考虑细胞两两融合的情况),当观察到____________________________________________时可判断该原生
      质体是由番茄原生质体和马铃薯原生质体融合而成的。植物体细胞融合完成的标志是
      ____________________________________________________________________。
      (3)若番茄细胞内含 m 条染色体,马铃薯细胞内含 n 条染色体,则“番茄——马铃薯”杂种植株的体细胞
      第 21页/共 25页
      内含____________条染色体;若由杂种细胞培育成的“番茄——马铃薯”植株为四倍体,则此杂种植株的
      花粉经离体培养得到的植株为几倍体?______________。
      【答案】(1) ①. 植物体细胞杂交 ②. 纤维素酶和果胶酶 ③. 高尔基体 ④. 植物细胞的全
      能性
      (2) ①. 3##三 ②. 融合的细胞表面既有红色荧光又有绿色荧光 ③. 杂种细胞再生出细胞壁(形
      成新的细胞壁)
      (3) ①. m+n ②. 单倍体
      【解析】
      【分析】据图示可知:利用植物体细胞杂交技术培育杂种植物细胞,具体过程包括诱导植物细胞融合成杂
      种细胞和植物组织培养技术培育成杂种植株两过程。过程①是通过酶解法去除细胞壁获得原生质体 a 和 b,
      过程②通过物理或化学方法(如聚乙二醇试剂)诱导原生质体融合成 c,过程③是再生细胞壁形成杂种细胞
      d,过程④是脱分化过程形成愈伤组织 e,过程⑤是再分化生成完整植株,过程④和⑤是植物组织培养技术
      培育完整植株。
      【小问 1 详解】
      图示番茄—马铃薯植株的培育过程采用的是植物体细胞杂交过程,该过程以植物组织培养技术为基础。植
      物细胞壁的主要成分是纤维素和果胶,根据酶的专一性原理,过程①可使用纤维素酶和果胶酶处理细胞以
      除去细胞壁。过程③是细胞壁的再生过程,与此过程密切相关的具有单层膜结构的细胞器为高尔基体。离
      体的杂种细胞通过④⑤植物组织培养技术可培育成为杂种植株,此过程的原理是植物细胞的全能性。
      【小问 2 详解】
      植物原生质体融合过程常利用化学试剂聚乙二醇(或 PEG),融合后有 3 种(番茄与番茄、番茄与马铃薯、
      马铃薯与马铃薯)不同类型的原生质体,由于科学家利用红色荧光和绿色荧光分别标记番茄和马铃薯的原
      生质体膜上的蛋白质,故二者融合所形成的细胞的细胞膜表面既有红色荧光又有绿色荧光标记。植物体细
      胞融合完成的标志是杂种细胞再生出细胞壁(形成新的细胞壁)。
      【小问 3 详解】
      若番茄细胞内含 m 条染色体,马铃薯细胞中含 n 条染色体,则“番茄—马铃薯”细胞内染色体数为两细胞染
      色体数之和,即 m+n 条染色体。杂种植株的花粉(生殖细胞)经离体培育得到的植株属于单倍体植物。
      28. 骆驼被称为“沙漠之舟”的哺乳动物,只有单峰骆驼和双峰骆驼两种。其中单峰骆驼曾经分布于阿拉伯
      半岛,濒危动物保护组织宣布单峰骆驼野外灭绝(只生活在栽培、圈养条件下即认为该分类单元属于野外灭
      绝,但在人类活动区会有驯养)。近些年,在我国戈壁无人区,科学家又发现了小规模野化单峰骆驼群。科
      学家欲通过胚胎移植等方法拯救野化单峰骆驼,进行了如图所示的研究。请根据所学知识回答下列问题:
      第 22页/共 25页
      (1)胚胎工程中一般注射___________________处理 A 使其超数排卵。①过程是受精过程,为防止多精入
      卵所发生的生理反应有____________________________________________(填 2 个)。
      (2)②过程通过显微操作去除受体卵子细胞核的目的是使重构胚的核遗传物质完全来自
      _____________________。胚胎移植的实质是_____________________________________________。
      (3)③过程之后需要将获得的重构胚激活,使其在适宜的培养液中培养至_____________________ 阶段进
      行胚胎移植,欲获得更多的胚胎可以对囊胚进行胚胎分割操作,操作过程需要特别注意的问题是必须将
      ___________________________。若要胚胎移植前对 E 进行性别鉴定应选__________细胞,避免对胚胎造成
      影响。
      【答案】(1) ①. 促性腺激素 ②. 透明带反应、卵细胞膜反应
      (2) ①. 供体 A 野化单峰骆驼 ②. 早期胚胎在相同生理环境条件下空间位置的转移
      (3) ①. 桑葚胚或囊胚 ②. 内细胞团均等分割 ③. 滋养层
      【解析】
      【分析】据图分析,E 后代是试管动物,属于有性生殖,F 后代是克隆动物,属于无性生殖,其中①表示体
      外受精,②表示去掉卵母细胞的细胞核,③表示早期胚胎培养。
      【小问 1 详解】
      胚胎工程中一般采用促性腺激素处理 A 使其超数排卵,以便获得更多的卵子。①是受精过程,为防止多精
      入卵所发生的生理反应有透明带反应、卵细胞膜反应。
      【小问 2 详解】
      ②过程通过显微操作去除受体卵子细胞核,准确核移植,目的是使重组细胞的核遗传物质完全来自供体 A
      野化单峰骆驼。胚胎移植的实质是早期胚胎在相同生理环境条件下空间位置的转移。
      【小问 3 详解】
      在桑葚胚或囊胚阶段进行胚胎移植,获得更多的胚胎可进行胚胎分割,再借助胚胎移植技术产生完遗传物
      第 23页/共 25页
      质完全相同的后代,由于囊胚内的内细胞团将来会发育为机体的组织和器官,因此应对囊胚的内细胞团进
      行均等分割,才能获得完全相同的多个胚胎。若要胚胎移植前对 E 进行性别鉴定应选滋养层细胞,避免对
      胚胎造成影响。
      29. 宫颈癌是一种由 HPV 病毒(遗传物质是 DNA)引发的癌症,至今已鉴定出 200 多种 HPV 类型。尤其
      是 HPV16、HPV18,其检出率在宫颈癌中达到 99.7%。2023 年 1 月,国家卫生健康委等十个部门联合发布
      了《加速消除宫颈癌行动计划(2023—2030 年)》,提出了“积极推动 HPV 疫苗接种”的要求。九价 HPV
      疫苗在中国获批用于 9-45 岁女性,但却一针难求。将 HPV16 和 HPV18 两种病毒的衣壳蛋白基因(目的基
      因)与质粒连接,导入大肠杆菌表达后,就获得了疫苗的有效成分。
      (1)在构建基因表达载体时要将 HPV16 和 HPV18 两种病毒的衣壳蛋白基因插入____________和
      ______________之间。PCR 反应需要在一定的缓冲溶液中才能进行,缓冲溶液一般要添加 Mg2+,原因是
      ______________________________。引物的作用是_________________________________________,引物长
      度通常为 20~30 个核苷酸,过短会导致特异性差。
      (2)构建基因表达载体的目的是__________________________________________________________。
      (3)进行基因表达载体构建有两个方案:方案一:只用 EcRⅠ酶同时切割质粒和含目的基因的 DNA 片段;
      方案二:使用 BamHⅠ和 HindⅢ两种限制酶同时切割质粒和含目的基因的 DNA 片段。你认为哪个方案更
      好?_________。原因是_________________________________________________________。
      【答案】(1) ①. 启动子 ②. 终止子 ③. 耐高温的 DNA 聚合酶需要 Mg2+激活 ④. 使 DNA
      聚合酶能够从引物的 3'端开始连接脱氧核苷酸
      (2)让目的基因在受体细胞中稳定存在并遗传给下一代,使目的基因能够表达和发挥作用
      (3) ①. 方案二 ②. 防止目的基因和质粒的自身环化和反向连接等
      【解析】
      【分析】基因工程技术的基本步骤:
      (1)目的基因的获取:方法有从基因文库中获取、利用 PCR 技术扩增和人工合成;
      (2)基因表达载体的构建:是基因工程的核心步骤,基因表达载体包括目的基因、启动子、终止子和标记
      基因等;
      (3)将目的基因导入受体细胞:根据受体细胞不同,导入的方法也不一样。将目的基因导入植物细胞的方
      第 24页/共 25页
      法有农杆菌转化法和花粉管通道法;将目的基因导入动物细胞最有效的方法是显微注射法;将目的基因导
      入微生物细胞的方法是感受态细胞法;
      (4)目的基因的检测与鉴定:分子水平上的检测:①检测转基因生物染色体的 DNA 是否插入目的基因
      ——DNA 分子杂交技术;②检测目的基因是否转录出了 mRNA——分子杂交技术;③检测目的基因是否翻
      译成蛋白质——抗原—抗体杂交技术;个体水平上的鉴定:抗虫鉴定、抗病鉴定、活性鉴定等。
      【小问 1 详解】
      在构建基因表达载体时要将 HPV16 和 HPV18 两种病毒的衣壳蛋白基因插入启动子和终止子之间;PCR 反
      应需要在一定的缓冲溶液中才能进行,缓冲溶液一般要添加 Mg2+,以激活耐高温的 DNA 聚合酶;在此过
      程中,引物的作用是使 DNA 聚合酶能够从引物的 3'端开始连接脱氧核苷酸。
      【小问 2 详解】
      构建基因表达载体的目的是让目的基因在受体细胞中稳定存在并遗传给下一代,使目的基因能够表达和发
      挥作用。
      【小问 3 详解】
      方案二更好,原因是:如果用 EcRI 对外源 DNA 和质粒进行酶切,因为黏性末端相同,将多个含有目的基
      因的 DNA 片段与多个质粒的酶切产物用 DNA 连接酶进行连接后,两两连接所形成的产物有空质粒,反向
      连接的质粒,正向连接的质粒三种。为了防止质粒和含目的基因的外源 DNA 片段自身环化和反向连接,使
      用 BamHI 和 HindⅢ两种限制酶同时切割质粒和含目的基因的 DNA 片段。
      第 25页/共 25页

      相关试卷 更多

      资料下载及使用帮助
      版权申诉
      • 1.电子资料成功下载后不支持退换,如发现资料有内容错误问题请联系客服,如若属实,我们会补偿您的损失
      • 2.压缩包下载后请先用软件解压,再使用对应软件打开;软件版本较低时请及时更新
      • 3.资料下载成功后可在60天以内免费重复下载
      版权申诉
      若您为此资料的原创作者,认为该资料内容侵犯了您的知识产权,请扫码添加我们的相关工作人员,我们尽可能的保护您的合法权益。
      入驻教习网,可获得资源免费推广曝光,还可获得多重现金奖励,申请 精品资源制作, 工作室入驻。
      版权申诉二维码
      欢迎来到教习网
      • 900万优选资源,让备课更轻松
      • 600万优选试题,支持自由组卷
      • 高质量可编辑,日均更新2000+
      • 百万教师选择,专业更值得信赖
      微信扫码注册
      手机号注册
      手机号码

      手机号格式错误

      手机验证码 获取验证码 获取验证码

      手机验证码已经成功发送,5分钟内有效

      设置密码

      6-20个字符,数字、字母或符号

      注册即视为同意教习网「注册协议」「隐私条款」
      QQ注册
      手机号注册
      微信注册

      注册成功

      返回
      顶部
      学业水平 高考一轮 高考二轮 高考真题 精选专题 初中月考 教师福利
      添加客服微信 获取1对1服务
      微信扫描添加客服
      Baidu
      map