若您为此资料的原创作者,认为该资料内容侵犯了您的知识产权,请扫码添加我们的相关工作人员,我们尽可能的保护您的合法权益。
1/22
2/22
3/22
还剩19页未读,
继续阅读
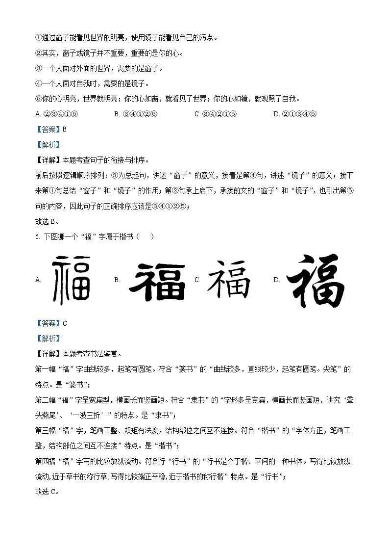
所属成套资源:2025-2026学年八年级上学期9月考试语文试题(含答案)
成套系列资料,整套一键下载
四川省巴中市南江县实验中学2025-2026学年八年级上学期入学考试语文试题(含答案)(解析版)
展开
这是一份四川省巴中市南江县实验中学2025-2026学年八年级上学期入学考试语文试题(含答案)(解析版),共22页。试卷主要包含了语言知识与运用,现代文阅读,古诗文阅读,整本书阅读,写作等内容,欢迎下载使用。
相关试卷
四川省巴中市南江县实验中学2025-2026学年度秋学期入学测验九年级语文试题:
这是一份四川省巴中市南江县实验中学2025-2026学年度秋学期入学测验九年级语文试题,共13页。试卷主要包含了语文知识与运用,现代文阅读,古诗文阅读,名著阅读,作文等内容,欢迎下载使用。
四川省巴中市南江县实验中学2025-2026学年八年级上学期入学考试语文试题:
这是一份四川省巴中市南江县实验中学2025-2026学年八年级上学期入学考试语文试题,共12页。试卷主要包含了语言知识与运用,现代文阅读,古诗文阅读,整本书阅读,写作等内容,欢迎下载使用。
四川省巴中市南江县实验中学2025-2026学年九年级上学期入学考试语文试题(含答案):
这是一份四川省巴中市南江县实验中学2025-2026学年九年级上学期入学考试语文试题(含答案),共25页。试卷主要包含了语文知识与运用,现代文阅读,古诗文阅读,名著阅读,作文等内容,欢迎下载使用。
相关试卷 更多
资料下载及使用帮助
版权申诉
- 1.电子资料成功下载后不支持退换,如发现资料有内容错误问题请联系客服,如若属实,我们会补偿您的损失
- 2.压缩包下载后请先用软件解压,再使用对应软件打开;软件版本较低时请及时更新
- 3.资料下载成功后可在60天以内免费重复下载
版权申诉
免费领取教师福利

