

所属成套资源:【新教材】统编版语文三年级上册教案(表格式)
语文三年级上册(2024)1 大青树下的小学表格教案
展开 这是一份语文三年级上册(2024)1 大青树下的小学表格教案,共5页。教案主要包含了教材简析,单元教学要点,学习重点,课时分配,教法与学法等内容,欢迎下载使用。
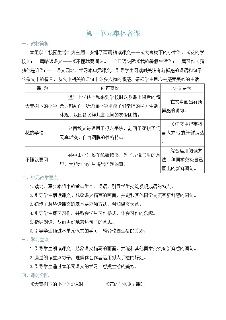
本组以“校园生活”为主题,安排了两篇精读课文——《大青树下的小学》、《花的学校》;一篇略读课文——《不懂就要问》。一个口语交际《我的暑假生活》;一篇习作《猜猜他是谁》;一个语文园地。学习本单元课文,引导学生阅读时关注有新鲜感的词语和句子,想象文中的情景,从文中相关的语句中体会人物的情感,带领学生用心去感受美妙的生活。
二、单元教学要点
1.读会、写会本组中的重点生字、词语,引导学生交流发现成语的特点。
2.引导学生朗读课文、想象课文描写的画面,并能和其他同学交流有新鲜感的词句。
3.初步了解略读课文的基本要求和方法,粗知课文大意。
4.引导学生练习习作,并教会学生习作格式,体会习作的乐趣。
5.指导朗读,从而更好地表达句子的意思。
6.引导学生通过本单元课文的学习,感受校园生活的美妙。
三、学习重点
1.引导学生朗读课文、想象课文描写的画面,并能和其他同学交流有新鲜感的词句。
2.通过朗读重点句子,理解体会作者运用拟人手法的好处。
3.引导学生通过本单元课文的学习,感受生活的美妙。
四、课时分配
《大青树下的小学》2课时《花的学校》2课时
《不懂就要问》1课时《口语交际》1课时
《习作》1课时《语文园地一》2课时
五、教法与学法
本单元教学可以按照“重温课标————课文讲读————口语交际————习作————语文园地”的顺序进行。教师首先深入了解新课标中中年级起始阶段的教学要求,处理好低年级向中年级教学的过渡,再通过“讲读课文”,引导学生用心去感悟美妙的生活。再通过一个口语交际,和同学交流自己的暑假生活。再围绕“猜猜他是谁”的游戏选择一个同学,用几句话或一段话写一写这个同学。整单元教学,要引导学生关注有新鲜感的词语和句子,学会口头表达、书面表达,体会交际、习作的乐趣。
1 大青树下的小学
课 题
内容简说
语文要素
大青树下的小学
通过上学路上和来到学校时以及课上课后的情景,描绘了一所边疆小学里孩子们幸福的学习生活,体现了我国各民族儿童之间的友爱团结。
在文中画出有新
鲜感的词句。
花的学校
这首散文诗运用了拟人手法,刻画了花孩子们天真烂漫、自由洒脱的性格特点。
关注文中把事物
当人来写的新鲜表达。
不懂就要问
孙中山小时候在私塾读书,为了弄懂书里的意思,大胆地向先生提出问题的事。
综合运用阅读方
法,和同学交流自己画出的新鲜词句。
课 题
大青树下的小学
课 型
新授课
核心素养目标
文化自信:通过本课学习,让学生体会到在学校生活的美好与幸福;并感受到我国各民族之间的团结和友爱。
语言运用:会认“绒、昂”等6个生字,会写“坡、球”等12个生字,能正确读写词语。正确、流利地朗读课文,能找出课文中有新鲜感的词句,与同学交流。
思维能力:能边读边想象画面。能用自己的话说出“大青树下的小学”特别的地方。体会描写窗外的安静和小动物凑热闹的句子的表达效果。
审美创造:指导学生由文本迁移到现实生活,能根据提示选择自己学校中的场景进行说话训练。
重点难点
1.通过对课文的整体把握和朗读,学生能找出这所学校的特别之处。
2.体会我国各民族儿童之间的团结友爱。
学前准备
教师:准备生字词语卡片;课件。
学生:根据资料袋的提示,搜集有关我国少数民族服饰和风情的图片、文字资料。
课时安排
2课时
教学过程
第一课时
教学环节
导案
学案
一、聚焦“单元导语”,揭示单元主题。
(4分钟)
1.课件出示三年级(上册)教材封面、对应目录、某个单元的内容。
2.介绍篇章页,指导学生画出学习本单元课文的要求。
1.学生对比三年级(上册)教材,说说自己的发现。
2.说出单元人文主题和语文要素。
二、按照下面的提示语,说说自己的学校。(6分钟)
教师出示如下内容
●上学路上:
早晨,从……上,从……里,从……的小路上,走来了许多小学生,有……的,有……的,有……的,还有……的。
●进入学校:
来到学校,大家……
●发现学校:
上课了,同学们在教室里
下课了,同学们在操场里
放学了,同学们在教学楼前
●点题抒情:
这就是我们可爱的小学,一所的小学
根据提示说一说自己的学校。
三、初读课文,感知新鲜,学习生字新词。(10分钟)
1.播放课文录音。
2.指导学生自由读课文,画出有新鲜感的词语。
3.指导学生学习生字新词。
绒:读róng。招引:用动作等特点吸引。
粗————形声字,米形且声。本义是指米粗糙,故“粗”以“米”表形。引申为精细和毛糙,再引申为粗大。
1.熟读课文,画出文中的生字新词。
2.小组之间利用识字卡片互相交流识字方法,自学生字新词。
3.紧扣“新鲜感”,分类学习生字新词。
四、紧扣“可爱”,品读“新鲜”。
(10分钟)
1.指导学生再读课文,感受校园“可爱”。
2.引导学生用自己喜欢的方式朗读课文。
3.思考:“大青树下的小学”是怎样的一所小学,与我们所在的学校有什么不同?
1.学生自由朗读课文,感受这所学校的可爱。
2.思考“大青树下的小学”是怎样的一所小学,与我们所在的学校有什么不同?
五、指导书写生字。(10分钟)
教师重点指导“飘、读”这两个字的写法。
学生在田字格中规范书写。
第二课时
教学环节
导案
学案
一、复习巩固,以旧引“新”。
(5 分钟)
指名认读上节课学习的有新鲜感的词语。
1.认读生字新词。
2.向同学交流汇报自己画出的新鲜词句。
二、细品“新鲜”,读悟得法。
(15分钟)
1.学习第 1自然段。
指名学生用“我好像看到了这样的情景: ”的句式说话。
2.学习第2、3自然段。
教师引导学生结合自己认真上课的情景想象补充。例如:
大家在教室里一起朗读课文,那声音真好听!
最有趣的是,跑来了两只猴子。
……
3.学习第4自然段。
1.轻声朗读第 1 自然段,边读边想象,仿佛看到了什么?
2.通过对句子的比较,体会描写不仅要具体,而且要抓住事物的特点,如“山坡”、“坪坝”、“开着绒球花和太阳花的小路”都是极具西南边陲山区的特点。
3.轻声朗读第2、3自然段,想象一下大青树下的小学的学生是怎样上课学习的,说说你是怎么知道的。
4.学生读课文,交流讨论文中作者为什么不直接写大家读书的声音好听,而是写各种小动物的表现呢?
5.和那里的学生说几句告别的话。
三、深情朗读,点题抒情。
(15分钟)
1.你对这所小学留下了哪些深刻的印象?
2.你能说出这所小学的特别之处吗?
3.比较下面的句子,体会有什么不同,然后读出相应的语气。
A.这是我们可爱的小学,一所边疆的小学。
B.这就是我们可爱的小学,一所边疆的小学。
1.全班交流,引导学生总结归纳。
2.有感情地齐读最后一个自然段。
3.体会“就”字包含的情感。
4.小组讨论,这里的“我们”是指谁?“我们”是指大青树下的学校的学生或老师,也是指这所学校所在地区的人,同时又是指包括我们同学在内的所有中华人民共和国的人。我们每一个国人都可以骄傲地向世人说:看,这就是“我们”的大青树小学。
四、拓展新鲜,完成练笔。
(5分钟)
师:同学们,我们的学校是什么样的?先选择场景,再想一想特点,看看怎么表达出新鲜感。
学生思考,然后写下来。
板书设计
大青树下的小学
教学反思
在教学本篇课文时,首先模仿课文的结构形式,并借助有关提示语说说自己的学校,不光为学习课文内容和了解课文的叙述层次作铺垫,而且逐步突破本课的重难点。教学中,通过初读课文,引导学生从整体上把握课文内容,在此基础上学习有关的生字词。在字词的学习中,适当地渗透一些字理知识,突出汉语言文字的规律,能使学生更形象地识记生字的音、形、义,由此增强学生热爱祖国语言文字的思想感情。
相关教案 更多
- 1.电子资料成功下载后不支持退换,如发现资料有内容错误问题请联系客服,如若属实,我们会补偿您的损失
- 2.压缩包下载后请先用软件解压,再使用对应软件打开;软件版本较低时请及时更新
- 3.资料下载成功后可在60天以内免费重复下载
免费领取教师福利 


.png)
.png)
(1)(1).png)



