搜索
      上传资料 赚现金

      湖南省岳阳市岳阳县第一中学2025-2026学年高一上学期9月月考历史试题(含答案)

      • 267.5 KB
      • 2025-10-02 08:17:03
      • 43
      • 0
      • 教习网2771476
      加入资料篮
      立即下载
      湖南省岳阳市岳阳县第一中学2025-2026学年高一上学期9月月考历史试题(含答案)第1页
      1/7
      湖南省岳阳市岳阳县第一中学2025-2026学年高一上学期9月月考历史试题(含答案)第2页
      2/7
      湖南省岳阳市岳阳县第一中学2025-2026学年高一上学期9月月考历史试题(含答案)第3页
      3/7
      还剩4页未读, 继续阅读

      湖南省岳阳市岳阳县第一中学2025-2026学年高一上学期9月月考历史试题(含答案)

      展开

      这是一份湖南省岳阳市岳阳县第一中学2025-2026学年高一上学期9月月考历史试题(含答案),共7页。试卷主要包含了单选题,材料题等内容,欢迎下载使用。
      1.距今约4300-4000年的陶寺遗址遗迹丰富,其中古观象台遗址在发掘中发现,它由13根夯土柱组成,呈半圆形,观测者从观测点通过土柱狭缝观测塔儿山日出方位,从而确定季节、节气,测算结果较为精准。据此推断,陶寺古观象台的出现 ()
      A.反映了传统农业定居生活出现 B.表明古代中国科技领先世界
      C.说明古人具有崇拜自然的观念 D.与原始农耕经济联系较紧密
      2.2021年,贵州省铜仁市方田坝考古发掘取得了阶段性成果。该遗址中出土了一枚商周时期的牙璋,与三星堆、龙山文化遗址出土的牙璋在形制上有许多相似之处。这说明 ()
      A.商、周政权对贵州地区的直接统治 B.中华文明多元一体的显著特征
      C.贵州与巴蜀、黄河流域广泛的交流D.统一多民族国家的形成与发展
      3.在王位继承中,夏朝基本采用父死子继”的方式;商代三十一个王中,有十四个是通过兄终弟及”的方式继位;西周实行嫡长子继承的宗法制度。这一变化 ( )
      A.导致分封制逐渐瓦解 B.有利于国家政权的稳定
      C.体现了世袭制的崩溃 D.促使国家结构更加严密
      4.考古学研究表明,距今约1.1万年,新疆出现的细石器文化与华北及东北地区细石器技术存在密切联系。阿勒泰地区通天洞遗址距今约5000年,其中发现了起源于华北地区的黍类作物。这说明早期中华文明的特征是 ()
      A.和而不同 B.多元一体 C.天人合一 D.革故鼎新
      5.位于山西省襄汾县的陶寺遗址是黄河流域重要的史前都邑性遗址。考古发现表明,遗址内存在宫殿区、大型仓储区和贵族墓葬区,出土了彩绘龙盘、玉器等高规格礼器;而普通居民区则分布在遗址外围,墓葬规格较低,随葬品以实用陶器为主。据此可知,陶寺文明 ()
      A.处于新石器时代早期平等社会 B.形成了显著的社会等级差异
      C.农业生产技术落后于长江流域 D.已建立完备的官僚政治体系
      6.战国时期,秦国某地区原本由世袭的卿大夫统治,其封地内的赋税、军事等权力皆由卿大夫自行掌控。商鞅变法后,该地区被划分为县,由秦王直接任命县令进行治理,县令需定期向秦王汇报政务,且职位不能世袭。这一变化主要反映出商鞅变法中设县的举措 ()
      A.扩大了贵族的统治范围 B.加强了中央对地方的控制
      C.使地方拥有了独立的行政权 D.导致诸侯割据的局面加剧
      7.“一家一户乃至个人都有可能成为独立的生产单位,个体劳动迅速发展,原始的集体劳动形式和分配形式因此而受到冲击。”古代中国出现这一现象的主要原因是 ( )
      A.休养生息政策的推动
      B.生产力和生产关系发展
      C.农业技术体系的形成
      D.中央集权制度的形成
      8.西周分封制规定,诸侯需定期朝觐天子述职,否则将受贬爵、削地甚至军事讨伐;诸侯国的部分卿士由天子直接任命。这表明西周 ()
      A.形成严密的地方行政体系 B.通过制度约束维护中央权威
      C.彻底瓦解了贵族政治基础 D.确立官僚选拔的客观标准
      9.汉武帝时期,为加强对地方的管理,除设刺史监察地方外,还颁布“附益之法”,严禁诸侯王与地方官吏勾结;规定诸侯王需定期到长安朝觐,不得私自离开封地;对王国的官吏任免、财政收支也加以严格限制。这些举措 ()
      A.消除了地方割据的经济基础 B.强化了中央对地方的管控
      C.导致诸侯王与中央矛盾激化 D.完善了地方行政管理制度
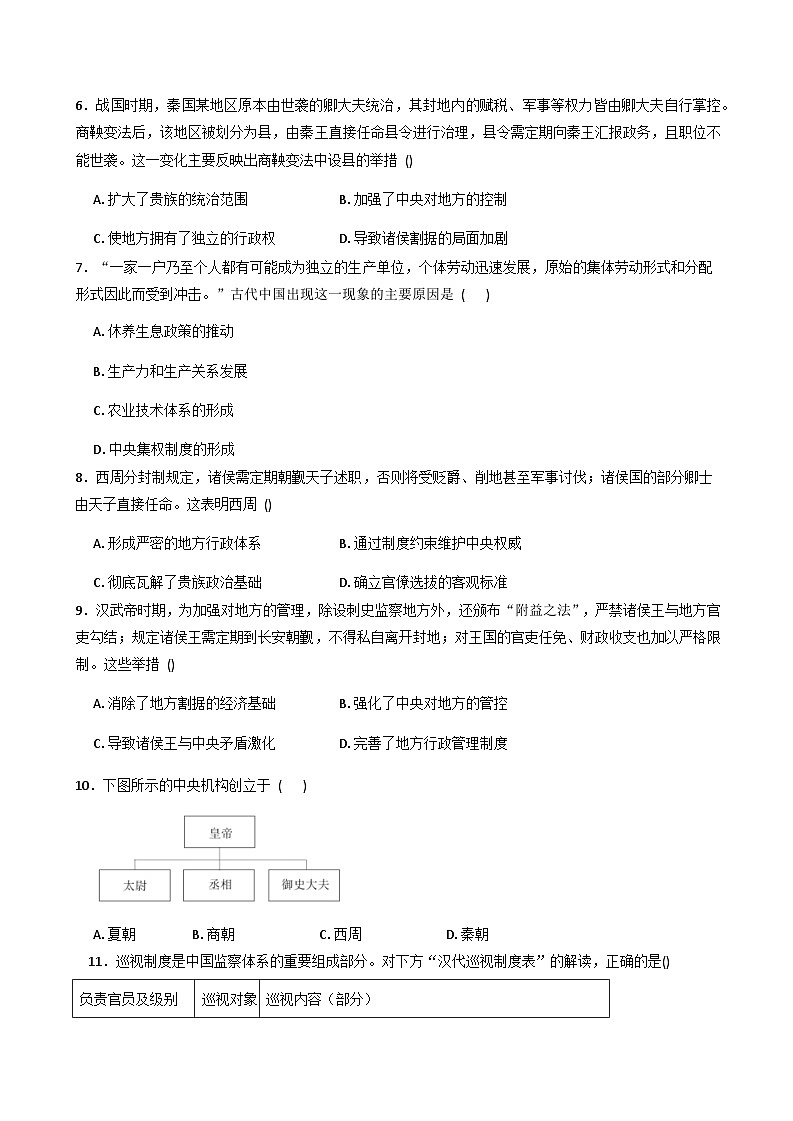
      10.下图所示的中央机构创立于 ( )
      A.夏朝 B.商朝 C.西周 D.秦朝
      11.巡视制度是中国监察体系的重要组成部分。对下方“汉代巡视制度表”的解读,正确的是()
      A.刺史巡视的对象仅限于各郡
      B.汉代建立了多层级的巡视系统
      C.巡视官员品级低且权力不大
      D.汉代各级巡视的内容基本一致
      12.汉武帝时期,积极开拓疆域,经过三次对匈奴的战争,夺取阴山以南和河西走廊的大片区域,同时又派出张骞两次出使西域。汉宣帝时设置了西域都护府。这些措施 ()
      A.确定了中国古代的疆域 B.巩固了统一的多民族国家
      C.有利于东亚文化圈形成 D.加强了江南与中原的联系
      13.据酒泉出土的《悬泉汉简》和《肩水金关汉简》记载,在西汉晚期当地市场出现了“广汉八稷(zōng)布“南阳邓橘”“济南剑”等地方特产。同时《汉书》中也出现酒泉的“瓜州蜜瓜”进贡朝廷的记载。上述现象出现的直接条件可能是 ( )
      A.秦朝驰道的续修 B.丝绸之路的畅通
      C.均输平准的推行 D.区域市场的形成
      14.加官制度是指给某些官员加上另外一个头衔,使其可以处理本职以外的某些政务。汉武帝时期选拔了一批心腹近臣,授予他们侍中、中常侍、给事中等加官称号,使他们可以参与国家机密事务。这一举措旨在 ()
      A.解决王国问题B.提高决策效率 C.削弱丞相权力 D.避免外戚干政
      15.下图是东汉集市画像砖。这可以用来说明当时 ( )
      A.坊市界限逐渐打破 B.城乡之间有序交流
      C.重商政策受到重视 D.商品经济得到发展
      16.下图中连环画的内容是中国古代农民起义之一。对这次起义解读正确的是 ( )
      A.借助宗教发动群众 B.为东汉建立做了奠基
      C.第一次农民大起义 D.打击了唐王朝的统治
      二、材料题(共52分)
      17.(本题14分)阅读下列材料,完成下列要求。
      材料一春秋战国时期的社会物质生产、生活有了很大的改观,这得益于生产工具的改进和技术的进步。当时流行“公作则迟,有所匿其力也;分地则速,无所匿其力也”。公元前685年齐国“相地而衰征”,公元前594年鲁国“初税亩”。围绕“争霸”战争的需要,诸侯国们都在不停地进行着改革。经过改革,公室宗族逐渐衰亡,卿族甚或平民贵族势力增强,这些都为文化的理性主义和人本思潮的兴起奠定了社会物质基础。
      -潘俊杰、魏婧《春秋战国时期的文化转型》
      材料二士人周游列国,颇受重用。他们的活跃推动了学术文化的繁荣,当时出现众多学说、学派,各自提出对政治社会乃至宇宙万物的看法,彼此论战辩驳,形成百家争鸣的思想文化繁荣局面。
      -《中外历史纲要(上)》
      (1)根据材料一并结合所学知识,概括春秋战国时期的社会变革在政治、经济、思想文化等领域的表现。
      (2)根据材料二并结合所学知识,说明面临春秋战国这场社会变革,儒家、法家提出的治国观点及百家争鸣局面形成的历史意义。
      18.(本题14分)阅读材料,完成下列要求。
      材料一
      材料二秦始皇统一六国后,在地方行政体制上,废除地方分权的封建制,建立直属于中央的郡、县两级行政区划。郡的长宫是郡守,其副职是郡尉(分管军事),另外还配备郡监(监郡御史)-直属于中央的御史大夫,代表中央监控地方。这些官僚都是由皇帝任免的,概不世袭。县以下设乡、里和亭,皇帝的政令,通过三公九卿,直达于郡、县、乡、亭、里。
      -摘编自樊树志《国史十六讲》
      (1)根据材料一并结合所学知识,概括西周分封制的特征。
      (2)根据材料二,指出秦始皇在地方行政体制上采取的主要措施,并结合所学知识分析其意义。
      19.(本题12分)阅读材料,回答问题。
      材料一汉武帝时期,为了加强中央集权,采取了一系列措施。在政治上,颁布“推恩令”,削弱诸侯王势力;在经济上,实行盐铁专卖,统一铸造五铢钱;在思想上,“罢黜百家,独尊儒术”。
      材料二汉武帝时期,国力强盛,派卫青、霍去病北击匈奴,解除了匈奴对汉朝的威胁;派张骞出使西域,加强了汉朝与西域各国的联系,为丝绸之路的开辟奠定了基础。
      (1)根据材料一,概括汉武帝加强中央集权的措施。
      (2)根据材料一、二并结合所学知识,分析汉武帝这些措施对西汉的影响。
      20.(本题12分)阅读材料,完成下列要求。
      材料为秦统一六国后采取的重大举措。
      根据材料并结合中国古代史知识,从国家治理角度对秦统一六国后采取重大举措的时间安排提出自己的看法,并予以说明。(要求:看法具体明确,说明须史论结合、逻辑严谨)
      17.(1)政治:分封制、宗法制瓦解,诸侯争霸,各国变法,新兴地主阶级兴起。
      经济:井田制瓦解,封建土地私有制确立,农业、手工业、商业发展。
      思想文化:私学兴起,百家争鸣。
      (2)儒家:孔子主张“仁”“礼”,孟子主张“仁政”,成为封建社会正统思想。
      法家:以法治国,严刑峻法,加强中央集权;
      百家争鸣是中国首次思想解放运动,促进思想文化繁荣;推动学术进步,丰富思想宝库;为新兴地主阶级提供理论支持,推动社会转型。
      18.(1)特征:受封对象多样,以姬姓贵族为主;天子是最高统治者;权利与义务相结合;以血缘为基础,层层分授,等级森严;诸侯国具有相对独立性。(答出三点即可)
      (2)主要措施:废除分封制,推行郡县制;建立乡、里、亭的基层组织。
      意义:加强了专制主义中央集权;巩固了国家统一;强化了基层管理;推动了贵族政治向官僚政治的转变;对后代封建王朝的政治制度产生了深远影响。(答出两点即可)
      19.(1)措施:政治上,颁布“推恩令”,削弱诸侯王势力;经济上,实行盐铁专卖,统一铸造五铢钱;思想上,“罢黜百家,独尊儒术”。
      (2)影响:加强了中央集权,巩固了大一统王朝;促进了经济的发展;促进了民族交融和中外交流;使西汉王朝进入鼎盛时期。
      20.示例:看法:秦统一六国后采取的重大举措在时间安排上具有合理性。
      说明:从表可以看出,秦统一六国后,加强了中央集权,统一了政令法度。对于刚刚统一的国家,第一,只有树立中央政府的权威,才能更有效地治理国家。因此,皇帝制、郡县制、承载政令公文的文字统一、确保政府公正赋税和财政收入的度量衡等制度建设一定是首要的。移民、修驰道、巡视各地、立田制、拆堤防则是体现中央政府权威和管控能力的具体实践。
      第二,确保对边疆地区的控制,巩固新生政权。在内政稳定后,秦朝开始了平天下”的军事征伐。征岭南、修灵渠、击匈奴、修长城、修直道就属于这一范畴。第三,秦朝开始统一货币。一方面,作为农耕大国,自给自足的自然经济对货币的需求有限,对统一货币的需求没有那么迫切。另一方面,移民、修建公共交通、军事征伐等举措都会造成人口在较大地域范围的迁移,推动了统一市场的形成,统一货币就成了经济发展的必然要求。因此,统一货币放在最后具有一定的合理性。
      结论:综上所述,秦统一六国后采取的重大举措,在时间安排上具有合理性,是符合国家政治、经济、文化统一和整合需要的理性规划,对统一多民族封建国家的建立和巩固产生了积极作用。负责官员及级别
      巡视对象
      巡视内容(部分)
      刺史(州)
      郡国
      纠察强宗豪族“田宅逾制”;纠察郡国官员不法行为
      督邮(郡)

      劝课农桑;平反冤狱;考核官吏;宣传教化;选拔人才
      廷掾(县)

      劝课农桑;缉捕盗贼
      时间
      举措
      公元前221年
      统一六国
      公元前221年
      称皇帝
      公元前221年
      建郡县
      公元前221年
      统一度量衡
      公元前221年
      统一文字
      公元前221年
      徙天下富豪于咸阳十二万户
      公元前220年始
      大规模修建通向东方各国的驰道
      公元前220-公元前210年
      六次外出巡视各地
      公元前219-公元前211年
      多次大规模向各地移民
      约公元前219-公元前214年
      征岭南并修灵渠
      公元前216年
      下令让占有土地的百姓向国家自报土地数额,国家以法律形式承认土地私有
      公元前215年
      拆除原关东六国建造的城郭及堤防
      公元前215-公元前213年
      北击匈奴
      约公元前213年
      修长城
      公元前212年
      修秦直道
      公元前210年
      统一货币
      题号
      1
      2
      3
      4
      5
      6
      7
      8
      9
      10
      答案
      D
      B
      B
      B
      B
      B
      B
      B
      B
      D
      题号
      11
      12
      13
      14
      15
      16
      答案
      B
      B
      B
      C
      D
      A

      相关试卷

      湖南省岳阳市岳阳县第一中学2025-2026学年高一上学期9月月考历史试题(含答案):

      这是一份湖南省岳阳市岳阳县第一中学2025-2026学年高一上学期9月月考历史试题(含答案),共7页。试卷主要包含了单选题,材料题等内容,欢迎下载使用。

      湖南省岳阳市岳阳县第一中学2025-2026学年高三上学期9月月考历史试题(含答案):

      这是一份湖南省岳阳市岳阳县第一中学2025-2026学年高三上学期9月月考历史试题(含答案),共9页。试卷主要包含了单选题,材料题等内容,欢迎下载使用。

      湖南省岳阳市岳阳县第一中学2024-2025学年高一上学期9月月考历史试题:

      这是一份湖南省岳阳市岳阳县第一中学2024-2025学年高一上学期9月月考历史试题,共9页。试卷主要包含了据《诗经》记载,古人云,用玉器随葬是良渚文化的重要习俗,如图为“宜侯夨”青铜簋等内容,欢迎下载使用。

      资料下载及使用帮助
      版权申诉
      • 1.电子资料成功下载后不支持退换,如发现资料有内容错误问题请联系客服,如若属实,我们会补偿您的损失
      • 2.压缩包下载后请先用软件解压,再使用对应软件打开;软件版本较低时请及时更新
      • 3.资料下载成功后可在60天以内免费重复下载
      版权申诉
      若您为此资料的原创作者,认为该资料内容侵犯了您的知识产权,请扫码添加我们的相关工作人员,我们尽可能的保护您的合法权益。
      入驻教习网,可获得资源免费推广曝光,还可获得多重现金奖励,申请 精品资源制作, 工作室入驻。
      版权申诉二维码
      欢迎来到教习网
      • 900万优选资源,让备课更轻松
      • 600万优选试题,支持自由组卷
      • 高质量可编辑,日均更新2000+
      • 百万教师选择,专业更值得信赖
      微信扫码注册
      手机号注册
      手机号码

      手机号格式错误

      手机验证码 获取验证码 获取验证码

      手机验证码已经成功发送,5分钟内有效

      设置密码

      6-20个字符,数字、字母或符号

      注册即视为同意教习网「注册协议」「隐私条款」
      QQ注册
      手机号注册
      微信注册

      注册成功

      返回
      顶部
      学业水平 高考一轮 高考二轮 高考真题 精选专题 初中月考 教师福利
      添加客服微信 获取1对1服务
      微信扫描添加客服
      Baidu
      map