搜索
      上传资料 赚现金

      2025年北京生物高考真题(含答案解析)

      • 700.73 KB
      • 2025-10-01 22:06:30
      • 437
      • 0
      • 2020(
      加入资料篮
      立即下载
      2025年北京生物高考真题(含答案解析)第1页
      1/34
      2025年北京生物高考真题(含答案解析)第2页
      2/34
      2025年北京生物高考真题(含答案解析)第3页
      3/34
      还剩31页未读, 继续阅读

      2025年北京生物高考真题(含答案解析)

      展开

      这是一份2025年北京生物高考真题(含答案解析),共34页。
      本部分共 15 题,每题 2 分,共 30 分。在每题列出的四个选项中,选出最符合题目要求的一项。 1 .2025 年,国家持续推进“体重管理年”行动。为践行“健康饮食、科学运动”,应持有的 正确认识是( )
      A .饮食中元素种类越多所含能量越高
      B .饮食中用糖代替脂肪即可控制体重
      C .无氧运动比有氧运动更有利于控制体重
      D .在生活中既要均衡饮食又要适量运动 【答案】D
      【解析】 细胞中的糖类和脂质是可以相互转化的。糖类在供应充足的情况下,可以大量转化为 脂肪;而脂肪一般只在糖类供能不足时,才会分解供能,而且不能大量转化为糖类。
      A 、能量的高低取决于食物中的热量,与所含元素种类无关 ,A 不符合题意;
      B 、过量的糖类会转化为脂肪,导致肥胖 ,B 不符合题意;
      C 、人体无氧运动主要消耗的是糖原 ,有氧运动更有利于脂肪的氧化分解和控制体重,C 不符合 题意;
      D 、均衡饮食和适量运动是控制体重的两个重要方面 ,符合健康的生活方式,D 符合题意。 故选 D。
      【分值】 2
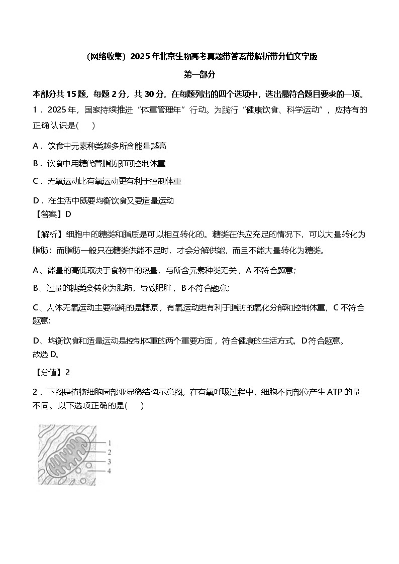
      2 .下图是植物细胞局部亚显微结构示意图。在有氧呼吸过程中,细胞不同部位产生 ATP 的量 不同。以下选项正确的是( )
      A .A
      B .B
      C .C
      D .D
      【答案】C
      【解析】 有氧呼吸的全过程十分复杂, 可以概括地分为三个阶段。第一个阶段是, 1 分子的葡 萄糖分解成 2 分子的丙酮酸,产生少量的[H],并且释放出少量的能量。这一阶段不需要氧的参 与,是在细胞质基质中进行的。第二个阶段是,丙酮酸和水彻底分解成二氧化碳和[H],并释放 出少量的能量。这一阶段不需要氧直接参与,是在线粒体基质中进行的。第三个阶段是,上述 两个阶段产生的[H],经过一系列的化学反应,与氧结合形成水, 同时释放出大量的能量。这 一 阶段需要氧的参与,是在线粒体内膜上进行的。
      部位 1 表示线粒体基质, 进行有氧呼吸的第二阶段,产生少量 ATP ;部位 2 表示线粒体内膜, 进行有氧呼吸的第三阶段,产生大量 ATP ;部位 3 表示线粒体外膜; 部位 4 表示细胞质基质, 进行有氧呼吸的第一阶段,产生少量 ATP 。故选 C。
      【分值】 2
      3 .某种加酶洗衣粉包装袋上注有下列信息:本品含有蛋白酶、脂肪酶和淀粉酶;洗涤前先浸泡 15~20min ,特别脏的衣物可减少浸泡用水量;请勿使用 60℃以上热水。下列叙述错误的是( )
      A .该洗衣粉含多种酶,不适合洗涤纯棉衣物
      B .洗涤前浸泡有利于酶与污渍结合催化其分解
      C .减少浸泡衣物的用水量可提高酶的浓度
      D .水温过高导致酶活性下降 【答案】A
      【解析】 酶是活细胞产生的具有催化作用的有机物,其中绝大多数酶是蛋白质,少数是 RNA,
      具有高效性 、专一性和作用条件温和。
      A 、酶的特点之一是专一性 ,纯棉衣物中主要含有纤维素 ,适合洗涤纯棉衣物,A 符合题意;
      B、洗涤前浸泡有利于酶与污渍结合催化其分解,B 不符合题意;
      C 、减少浸泡衣物的用水量可适当提高酶的浓度 ,C 不符合题意;
      D 、酶的作用条件较温和,过酸、过碱或温度过高,会使酶的空间结构遭到破坏 ,使酶永久失 活。故水温过高导致酶活性下降 ,D 不符合题意。
      故选 A。
      【分值】 2
      4 .科学家对线虫进行诱变 ,发现 C3 基因功能缺失突变体中本应凋亡的细胞存活,C9 基因功能 缺失突变体中本不应凋亡的细胞发生凋亡。下列叙述错误的是( )
      A .C3 基因促进细胞凋亡
      B .C9 基因抑制细胞凋亡
      C .细胞凋亡不利于线虫发育
      D .细胞凋亡受基因的调控 【答案】C
      【解析】细胞凋亡是由基因所决定的细胞自动结束生命的过程。
      A 、C3 基因功能缺失突变体中本应凋亡的细胞存活 ,说明细胞中 C3 基因促进细胞凋亡 ,A 不符 合题意;
      B 、C9 基因功能缺失突变体中本不应凋亡的细胞发生凋亡 ,说明细胞中 C9 基因抑制细胞凋 亡 ,B 不符合题意;
      C、细胞凋亡对于多细胞生物体完成正常发育 ,维持内部环境的稳定,以及抵御外界各种因素的 干扰都起着非常关键的作用,故细胞凋亡有利于线虫发育 ,C 符合题意;
      D、细胞凋亡是由基因所决定的细胞自动结束生命的过程,D 不符合题意; 【分值】 2
      5. 1958 年,Meselsn 和 Stahl 通过 15N 标记 DNA 的实验 ,证明了 DNA 的半保留复制。关于这一 经典实验的叙述正确的是( )
      A. 因为 1N 有放射性,所以能够区分 DNA 的母链和子链
      B .得到的 DNA 带的位置有三个,证明了 DNA 的半保留复制
      C .将 DNA 变成单链后再进行离心也能得到相同的实验结果
      D .选择大肠杆菌作为实验材料是因为它有环状质粒 DNA
      【答案】B
      【解析】 实验中亲代大肠杆菌只有一条 DNA 带,位置靠近试管的底部,说明其密度最大,是
      15N 标记的亲代双链 DNA(15N/15N-DNA);转移培养后第一代大肠杆菌也只有一条带,但位 置居中,说明其密度居中,是只有一条单链被 15N 标记的子代双链 DNA(15N/14N-DNA);第 二代细菌 DNA 离心后 ,试管中出现两条带, 一条带位置居中,为 15N/14N-DNA ,另一条带位置 更靠上,说明其密度最小,是两条单链都没有被 15N 标记的子代双链 DNA(14N/14N-DNA)
      A 、15N 、18O 等是稳定的同位素,不具有放射性 ,A 不符合题意;
      B 、实验中亲代大肠杆菌只有一条 DNA 带,位置靠近试管的底部,是 15N 标记的亲代双链
      DNA(15N/15N-DNA);第一代大肠杆菌也只有一条带,位置居中,是只有一条单链被 15N 标 记的子代双链 DNA(15N/14N-DNA);第二代细菌 DNA 离心后 ,试管中出现两条带, 一条带位 置居中,为 15N/14N-DNA ,另一条带位置更靠上,是两条单链都没有被 15N 标记的子代双链
      DNA(14N/14N-DNA)。该实验得到的 DNA 带的位置有三个 ,B 符合题意;
      C 、将 DNA 变成单链后再进行离心不能得到相同的实验结果 。C 不符合题意;
      D 、选择大肠杆菌作为实验材料是因为大肠杆菌繁殖快(20min/代),此外其是原核生物,没有 染色体,便于 DNA 的提取,D 不符合题意。
      故选 B。
      【分值】 2
      6 .用于啤酒生产的酿酒酵母是真核生物,其生活史如图。
      下列叙述错误的是( )
      A .子囊孢子都是单倍体
      B .营养细胞均无同源染色体
      C .芽殖过程中不发生染色体数目减半
      D .酿酒酵母可进行有丝分裂 ,也可进行减数分裂
      【解析】 酵母菌是原核细胞,既能进行有丝分裂 ,也可进行减数分裂。
      A 、子囊孢子是营养细胞(2n)经减数分裂形成的, 因而都是单倍体,A 不符合题意;
      B 、营养细胞(2n)的含有同源染色体,营养细胞(n)的不含有同源染色体,B 符合题意;
      C 、芽殖过程的分裂方式是有丝分裂 ,不发生染色体数目减半 ,C 不符合题意;
      D 、酿酒酵母可进行有丝分裂 ,也可进行减数分裂 ,D 不符合题意。
      故选 B。
      【分值】 2
      7 .抗维生素 D 佝偻病是一种伴 X 染色体显性遗传病。正常女子与男患者所生子女患该病的概率 是( )
      A .男孩 100%
      B .女孩 100%
      C .男孩 50%
      D .女孩 50% 【答案】B
      【解析】 决定性状的基因位于性染色体上,在遗传上总是和性别相关联的现象叫作伴性遗传 。 伴 X 显性遗传病的特点是:患者中女性多于男性 ,但部分女性患者病症较轻 ;男性患者与正常 女性婚配的后代中,女性都是患者 ,男性正常。
      男性患者与正常女性婚配的后代中,女性都是患者 ,男性正常。故 B 符合题意。 【分值】 2
      8 .蝴蝶幼虫取食植物叶片 ,萝藦类植物进化出产生 CA 的能力 ,CA 抑制动物细胞膜上 N 酶的活 性 ,对动物产生毒性 ,从而阻止大部分蝴蝶幼虫取食。斑蝶类蝴蝶因 N 酶发生了一个氨基酸替 换而对 CA 不敏感 ,其幼虫可以取食萝藦。下列叙述错误的是( )
      A .斑蝶类蝴蝶对 CA 的适应主要源自基因突变和选择
      B .斑蝶类蝴蝶取食萝藦可减少与其他蝴蝶竞争食物
      C .N 酶基因突变导致斑蝶类蝴蝶与其他蝴蝶发生生殖隔离
      D .萝藦类植物和斑蝶类蝴蝶的进化是一个协同进化的实例 【答案】C
      【解析】 可遗传的有利变异和环境的定向选择是适应形成的必要条件。不同物种之间、生物与 无机环境之间在相互影响中不断进化和发展,这就是协同进化。
      A 、斑蝶类蝴蝶对 CA 的适应主要源自基因突变和选择 ,A 不符合题意;
      B 、萝藦对大部分蝴蝶幼虫有毒性 ,斑蝶类蝴蝶取食萝藦可减少与其他蝴蝶竞争食物 ,B 不符合 题意;
      C、不同物种之间存在生殖隔离,无法判断斑蝶类蝴蝶与其他蝴蝶发生生殖隔离 ,C 符合题意;
      D 、萝藦类植物和斑蝶类蝴蝶的进化是不同物种之间协同进化的实例 ,D 不符合题意。 【分值】 2
      9 .油菜素内酯可促进 Z 蛋白进入细胞核调节基因表达,进而促进下胚轴生长。用生长素分别处 理野生型和 Z 基因功能缺失突变体的拟南芥幼苗,结果如图。综合以上信息,不能得出的是( )
      A .Z 蛋白是油菜素内酯信号途径的组成成分
      B .生长素和油菜素内酯都能调控下胚轴生长
      C .生长素促进下胚轴生长依赖于 Z 蛋白
      D .油菜素内酯促进下胚轴生长依赖于生长素 【答案】D
      【解析】 实验的自变量有植株类型、是否添加生长素, 因变量是下胚轴长度。
      A 、油菜素内酯可促进 Z 蛋白进入细胞核调节基因表达 ,故 Z 蛋白是油菜素内酯信号途径的组成 成分;
      B 、添加生长素可以促进野生型植株下胚轴伸长 ,生长素和油菜素内酯都能调控下胚轴生长;
      C 、添加生长素对 Z 基因功能缺失突变体的拟南芥幼苗无明显变化,说明生长素促进下胚轴生长 依赖于 Z 蛋白;
      D 、依据上图无法判断油菜素内酯促进下胚轴生长依赖于生长素 ,可增加生长素缺失突变体组 进一步探究。
      【分值】 2
      10.外科医生给足外伤患者缝合伤口时,先在伤口附近注射局部麻醉药,以减轻患者疼痛。局
      部麻醉药的作用原理是( )
      A. 降低伤口处效应器的功能
      B. 降低脊髓中枢的反射能力
      C .阻断相关传出神经纤维的传导
      D .阻断相关传入神经纤维的传导 【答案】D
      【解析】 神经调节的基本方式是反射,反射的结构基础是反射弧 ,其通常由感受器 、传入神 经、神经中枢 、传出神经和效应器(传出神经末梢和它所支配的肌肉或腺体等)组成。
      局部麻醉药的作用原理是通过阻断神经冲动的传导来防止疼痛信号到达大脑 ,从而减轻患者的 疼痛感 。当局部麻醉药注射到伤口附近时,它会作用于神经纤维 ,特别是传入神经纤维,这些 纤维负责将疼痛信号从伤口传递到中枢神经系统。
      【分值】 2
      11.为了解甲基苯丙胺( MA ,俗称冰毒)对心脏功能的影响 ,研究者比较了吸食与不吸食 MA 人群左心室的泵血能力,结果如图。下列叙述正确的是( )
      A .滥用 MA 会导致左心室收缩能力下降
      B .左心室功能的显著下降导致吸食 MA 成瘾
      C .MA 可以阻断神经对心脏活动的调节
      D .MA 通过破坏血管影响左心室泵血功能 【答案】A
      【解析】 由图分析,吸食 MA 会导致左心室泵血功能降低,且长期吸食降低更明显。
      A 、滥用 MA 会导致左心室收缩能力下降 ,泵血能力下降 ,A 符合题意;
      B 、因果关系倒置。吸食 MA 会导致左心室功能下降 ,B 不符合题意; C 、D 、依据题目信息,无法得出相关结论 ,C 、D 不符合题意。
      【分值】 2
      12.塞罕坝曾森林茂密 ,后来由于人类活动破坏而逐渐变成荒原。上世纪 60 年代以来 ,林业工 人不断努力,种植了华北落叶松等多种树木 ,如今已将森林覆盖率提高到 75%以上,成为人类 改善自然环境的典范。下列叙述错误的是( )
      A .塞罕坝造林经验可推广到各类荒原的治理,以提高森林覆盖率
      B .植树造林时要尽量种植多种树木,以利于提高生态系统稳定性
      C .塞罕坝的变化说明,人类活动可以影响群落演替的进程和方向
      D .与上世纪 60 年代相比,现在塞罕坝生态系统的固碳量大幅增加 【答案】A
      【解析】 一般来说,生态系统中的组分越多,食物网越复杂,其自我调节能力就越强 ,抵抗力 稳定性就越高
      A 、不同荒原的生态环境是不同的,不能单一的“复制”塞罕坝造林经验 ,A 符合题意
      B 、植树造林时要尽量种植多种树木 ,使营养结构变得复杂, 自我调节能力增强 ,提高生态系统 的稳定性;
      C、人类活动会使群落演替按照不同于自然演替的方向和速度进行。
      D 、现在塞罕坝生态系统森林覆盖率提高到 75%以上, 固碳量大幅增加 【分值】 2
      13.近年来,北京建设了许多大型湿地公园 ,对于生态环境的改善产生了积极作用。以下关于 湿地公园生态功能的叙述错误的是( )
      A .调蓄洪水,减缓水旱灾害
      B .改变温带季风气候
      C. 自然净化污水
      D .为野生动物提供栖息地 【答案】B
      【解析】湿地被誉为地球的“肾”,具有蓄洪防旱 ,调节区域气候,控制土壤侵蚀, 自然净化 污水,为迁飞的鸟类和其他多种动植物提供栖息地,以及为人们提供休闲娱乐的环境等功能。
      B 、湿地可以调节区域气候,无法改变温带季风气候 。B 符合题意。
      【分值】 2
      14.动物细胞培养基一般呈淡红色。某次实验时,调控 pH 的 CO2 耗尽 ,培养基转为黄色 。由此 推断使培养基呈淡红色的是( )
      A .必需氨基酸
      B .抗生素
      C .酸碱指示剂
      D .血清 【答案】C
      【解析】 动物细胞培养的条件 :营养(糖类、氨基酸、无机盐 、维生素等);无菌、无毒的环 境 ;温度 、PH 和渗透压 ;气体环境
      培养液中的 CO2 的主要作用是维持培养液的pH,故使培养基呈淡红色的是酸碱指示剂。 【分值】 2
      15.“ 探究植物细胞的吸水和失水”实验中,在清水和 0 .3g/mL 蔗糖溶液中处于稳定状态的细 胞如图。以下叙述错误的是( )
      A. 图 1,水分子通过渗透作用进出细胞
      B. 图 1,细胞壁限制过多的水进入细胞
      C. 图 2,细胞失去的水分子是自由水
      D .与图 1 相比,图 2 中细胞液浓度小 【答案】D
      【解析】植物细胞的原生质层相当于一层半透膜, 当外界溶液的浓度大于细胞液浓度时,植物 细胞失水, 由于原生质层比细胞壁的伸缩性大,原生质层就会与细胞壁逐渐分离开来 ,也就是 逐渐发生了质壁分离。
      A、植物细胞同动物细胞一样 ,也是通过渗透作用吸水和失水;
      B 、植物细胞置于清水中, 由于细胞壁的限制,细胞不会吸收而涨破;
      C 、水在细胞中的存在方式: 自由水和结合水,绝大部分的水呈游离状态,可以自由流动, 叫作 自由水
      D 、图 2 中细胞失水,细胞液浓度高于图 1。
      第二部分
      本部分共 6 题,共 70 分。
      16.(12 分)某同学因颈前部疼痛 ,伴有发热、心慌、多汗而就医 。医生发现其甲状腺有触痛, 血液中甲状腺激素 T4 水平升高,诊断为亚急性甲状腺炎 。该同学查阅有关资料, 了解到甲状腺 由许多滤泡构成,每个滤泡由一层滤泡上皮细胞围成(图 1),T4 在滤泡腔中合成并储存 ;发 病之初, 甲状腺滤泡上皮细胞受损;多数患者发病后, 甲状腺摄碘率和血液中相关激素水平的 变化如图2。
      (1)在人体各系统中, 甲状腺属于______________系统。
      (2)在滤泡上皮细胞内的碘浓度远高于组织液的情况下,细胞依然能摄取碘,这种吸收方式是
      ________。
      (3)发病后的 2 个月内,血液中 T4 水平高于正常的原因是: 甲状腺滤泡上皮细胞受损导致___
      __________。
      (4)发病 7 个月时,该同学复查结果显示:T4 水平恢复正常 ,但摄碘率高于正常。家长担心摄 碘率会居高不下。请根据 T4 分泌的调节过程向家长做出解释以打消其顾虑。
      (5)发病 8 个月后 ,T4 会在正常范围内上下波动,表明甲状腺功能恢复正常 。由此推测, 甲状 腺中的_____________结构已恢复完整。
      【答案】(1)内分泌
      (2)主动运输
      (3)滤泡腔中合成的 T4 释放到血液中,血液中 T4 水平升高
      (4)T4 分泌的调节过程存在分级调节和负反馈调节 ,随着 T4 水平恢复正常 ,下丘脑分泌的 TRH 和垂体分泌 TSH 的会减少,摄碘率也会逐渐降低至恢复正常。
      (5)滤泡上皮细胞
      【解析】 在甲状腺激素分泌的过程中,既存在分级调节 ,也存在反馈调节 。当机体感受到寒冷 等刺激时,相应的神经冲动传到下丘脑,下丘脑分泌 TRH;TRH 运输并作用于垂体,促使垂体 分泌 TSH;TSH 随血液循环到达甲状腺 ,促使甲状腺增加甲状腺激素的合成和分泌 。当血液中 甲状腺激素含量增加到一定程度时,又会抑制下丘脑和垂体分泌相关激素,进而使甲状腺激素 的分泌减少而不至于浓度过高。
      (1) 甲状腺是人体主要的内分泌腺之一, 甲状腺属于内分泌系统。
      (2)物质逆浓度梯度进行跨膜运输,需要载体蛋白的协助,同时还需要消耗能量,这种方式叫 作主动运输 。滤泡上皮细胞内的碘浓度远高于组织液 ,碘逆浓度梯度进入细胞,故为主动运输。
      (3)据图分析, 甲状腺滤泡上皮细胞受损导致滤泡腔中合成的 T4 释放到血液中,血液中 T4 水 平升高
      (4) 当血液中甲状腺激素含量增加到一定程度时,又会抑制下丘脑和垂体分泌相关激素,进而 使甲状腺激素的分泌减少而不至于浓度过高。 随着 T4 水平恢复正常 ,下丘脑分泌的 TRH 和垂体 分泌 TSH 的会减少,摄碘率也会逐渐降低至恢复正常。
      (5)依据题干 ,发病之初, 甲状腺滤泡上皮细胞受损, 由此推测 ,发病 8 个月后 ,T4 会在正常 范围内上下波动,表明甲状腺功能恢复正常, 甲状腺中的滤泡上皮细胞结构已恢复完整。
      【分值】 12
      17.(12 分)
      链霉菌 A 能产生一种抗生素 M,可用于防治植物病害 ,但产量很低。为提高 M 的产量,科研人 员用紫外线和亚硝酸对野生型链霉菌 A 的孢子悬液进行诱变处理,筛选 M 产量提高的突变体 (M+株),以应用于农业生产。
      (1)紫外线和亚硝酸均通过改变 DNA 的_____________ ,诱发基因突变。
      (2) 因基因突变频率低,孢子悬液中突变体占比很低;又因基因突变的_____________性 ,M+株 在全部突变体中的占比低。要获得 M+株,需进行筛选。
      (3)链霉菌 A 主要进行孢子繁殖 。研究者对链霉菌 A 发酵液进行了粗提浓缩 ,得到粗提液, 测定粗提液对野生型链霉菌 A 孢子萌发的影响,结果如图。
      由图可知 ,粗提液对野生型孢子萌发有_____________作用。
      (4) 随后研究者进行筛选实验 。诱变处理后 ,将适量孢子悬液涂布在含有不同浓度粗提液的筛 选平板上,每个浓度的筛选平板设若干个重复,28℃培养 7 天 。从每个浓度的筛选平板上挑取 100 个单菌落,再次分别培养后逐一测定 M 产量,统计结果如下表。
      ① 用图中信息,解释表中 IV 组 M+株占比明显高于Ⅲ组的原因。
      ② 表中Ⅲ组和 V 组中 M+株占比接近 ,但在筛选平板上形成的菌落有差异。下列叙述正确的有__ ________(多选)。
      A. Ⅲ组中有野生型菌落,而 V 组中没有野生型菌落
      B .V 组中有 M 产量未提高的突变体菌落,而 III 组中没有
      C .与Ⅲ组相比,诱变处理后的孢子悬液中更多的突变体在 V 组中被抑制
      D .与Ⅲ组相比,诱变处理后的孢子悬液中更多的 M+株在 V 组中被抑制 综上所述,用粗提液筛选是获得 M+株的有效方法。
      【答案】(1)碱基序列(或结构)
      (2) 随机性
      (3)抑制
      (4)①由图可知 ,培养基中粗提取液浓度越高,野生型孢子萌发率越低。IV 组时,野生型孢 子萌发率为 0,所取菌落中均为突变体,而Ⅲ组时,野生型孢子萌发率不为 0,所取菌落还包含 了野生型 ,M+株在突变体中占有一定比例, 因此 IV 组 M+株占比明显高于Ⅲ组。
      ②AD
      【解析】基因突变是指 DNA 分子中碱基的增添 、缺失或替换 ,而引起的基因碱基序列的改变。
      紫外线和亚硝酸均通过改变 DNA 的碱基序列 ,诱发基因突变 。基因突变的特点有:普遍性 、随 机性、不定向性、低频性等。
      (1)基因突变是指 DNA 分子中碱基的增添 、缺失或替换 ,而引起的基因碱基序列的改变 。紫 外线和亚硝酸均通过改变 DNA 的碱基序列 ,诱发基因突变。
      (2)基因突变的随机性变现为基因突变可以发生在生物个体发育的任何时期;可以发生在细胞 内的不同 DNA 分子上,以及同一个 DNA 分子的不同部位。 由于基因突变的随机性 ,M+株在全部 突变体中的占比低。
      (3) 由图可知, 随培养液中粗提取液浓度的升高,野生型孢子萌发率逐渐降低至 0。故粗提液 对野生型孢子萌发有抑制作用 ,且浓度越高抑制作用越强。
      (4)①由图可知 ,培养基中粗提取液浓度越高,野生型孢子萌发率越低。IV 组时,野生型孢 子萌发率为 0,所取菌落中均为突变体,而Ⅲ组时,野生型孢子萌发率不为 0,所取菌落还包含 了野生型,而 M+株在突变体中的比例是一定的, 因此 IV 组 M+株占比明显高于Ⅲ组。
      ②Ⅲ组时野生型孢子的萌发率不为零,所取菌落中有野生型菌落 ;V 组时野生型孢子的萌发率 为零,所取菌落中没有野生型菌落 ,A 项符合题意;III 组和 V 组中均有 M 产量未提高的突变体 菌落 ,否则 V 组所取菌落中 M+株占比为 100% ,B 项符合题意;M+株在突变体中的比例是一定的, 与Ⅲ组相比,V 组所取菌落只有突变体,而两组 M+株占比接近 ,故诱变处理后的孢子悬液中更 多的 M+株在 V 组中被抑制 ,D 符合题意,C 不符合题意。
      【分值】 12
      18.(12 分)植物的光合作用效率与叶绿体的发育(形态结构建成)密切相关。 叶绿体发育受 基因的精细调控,以适应环境。科学家对光响应基因 BG 在此过程中的作用进行了研究。
      (1)实验中发现一株叶绿素含量升高的拟南芥突变体。经鉴定 ,其 BG 基因功能缺失 ,命名为 bg。图是使用__________观察到的叶绿体亚显微结构。与野生型相比,可见突变体基粒(“[” 所示)中的__________增多。
      (2) 已知 GK 蛋白促进叶绿体发育相关基因的转录 ,BG 蛋白可以与 GK 蛋白结合。研究者构建 了 GK 功能缺失突变体 gk(叶绿素含量降低)及双突变体 bggk 。对三种突变体进行观察 ,发现
      双突变体的表型与突变体___________相同, 由此推测 BG 通过抑制 GK 的功能影响叶绿体发育。
      (3)为进一步证明 BG 对 GK 的抑制作用并探索其作用机制,将一定浓度的 GK 蛋白与系列浓度 BG 蛋白混合后,再加入 GK 蛋白靶基因 CAO 的启动子 DNA 片段,反应一段时间后,经电泳检测 DNA 所在位置,结果如图 2。分析实验结果可得出 BG 抑制 GK 功能的机制是____________。
      (4)基于突变体 bg 的表型 ,从进化与适应的角度推测光响应基因 BG 存在的意义。 【答案】(1) 电子显微镜 类囊体
      (2)gk
      (3)BG 与 GK 结合阻止了其与 CAO 的启动子 DNA 的结合。
      (4)突变体 bg 叶绿素含量高类囊体数量增多,从进化与适应的角度光响应基因 BG 的存在可以 降低叶绿素的含量和类囊体的数量, 防止叶绿体过度发育 ,帮助植物适应不同的光环境 ,避免 强光条件下的光损伤 ,优化光合作用效率 ,提高植物的生存能力。
      【解析】 叶绿体,双层膜结构的细胞器,结构包括叶绿体外膜、 叶绿体内膜、 叶绿体基质、基 粒等 ,其通过叶绿体内众多的基粒和类囊体扩大膜面积。
      (1)显微结构需要使用光学显微镜,亚显微结构需要使用电子显微镜。基粒是由圆饼状的囊状 结构类囊体堆叠而成的。
      (2)三种突变体分别 BG 基因功能缺失突变体 bg(叶绿素含量高)、GK 功能缺失突变体 gk
      (叶绿素含量降低)及双突变体 bggk(叶绿素含量降低)。BG 通过抑制 GK 的功能影响叶绿体 发育 ,故 BG 基因功能缺失突变体 bg, 叶绿素含量高。
      (3) 由图分析, 随着 BG 蛋白浓度的增加,与 GK 蛋白结合的 DNA 片段逐渐减少,游离的 DNA 片段逐渐增多, 因此 BG 抑制 GK 功能的机制是 BG 与 GK 结合阻止了 GK 与 CAO 的启动子 DNA 的 结合。
      (4)突变体 bg 叶绿素含量高类囊体数量增多,从进化与适应的角度光响应基因 BG 的存在可以 降低叶绿素的含量和类囊体的数量, 防止叶绿体过度发育 ,帮助植物适应不同的光环境 ,避免 强光条件下的光损伤 ,优化光合作用效率 ,提高植物的生存能力。
      【分值】 12
      19.(12 分)食物过敏在人群中常见、多发,会反复发生,且可能逐渐加重。 卵清蛋白
      (OVA)作为过敏原可激发机体产生特异性抗体(OVA-Ab),引发过敏反应。研究者将野生型 小鼠(供体)的脾细胞转移给缺失 T 、B 淋巴细胞的免疫缺陷小鼠(受体),通过系列实验,
      探究 OVA 引起过敏反应的机制。
      (1)脾脏是_______________细胞集中分布和特异性免疫发生的场所。
      (2)用混有免疫增强剂的 OVA 给供体鼠灌胃 ,B 细胞受刺激后活化、分裂并_______________。 3 个月后 ,通过静脉注射将供体鼠的脾细胞转移给受体鼠 ,然后仅用 OVA 对受体鼠进行灌胃, 数天后 ,检测受体鼠血清中的 OVA-Ab 水平(图中 Ⅰ 组)。IV 组供体鼠不经灌胃处理,其他处 理同 Ⅰ 组。比较 Ⅰ 、Ⅳ组结果可知,只用 OVA 不能引起初次免疫, Ⅰ 组受体鼠产生的 OVA-Ab 是_______________免疫的结果。
      (3)如图所示,脾细胞转移后 ,II 组受体鼠未进行 OVA 灌胃 ,III 组供体鼠在脾细胞转移前已 清除了辅助性 T 细胞,其他处理同 1 组。在脾细胞转移前 ,各组供体鼠均检测不到 OVA 特异的 浆细胞和 OVA-Ab。分析各组结果,在 Ⅰ 组受体鼠快速产生大量 OVA-Ab 的过程中,三种免疫细 胞的关系是_______________。
      (4)某些个体发生食物过敏后,即使很多年没有接触过敏原,再次接触时仍会很快发生过敏。 结合文中信息可知,导致长时间后过敏反应复发的关键细胞及其特点是_______________。
      【答案】(1)免疫
      (2)分化为浆细胞和记忆细胞 二次
      (3)辅助性 T 细胞识别 OVA 后激活,并分泌细胞因子,促进 B 细胞的增殖分化为浆细胞和记 忆 B 细胞。
      (4)记忆 B 细胞;寿命长,能保存抗原信息。
      【解析】 过敏反应指已免疫的机体,在再次接触相同抗原时,有时会发生引发组织损伤或功能 紊乱的免疫反应。
      (1)脾脏是人体最大的免疫器官之一,含有大量的免疫细胞,如 T 细胞、B 细胞、巨噬细胞等。 因此脾脏是免疫细胞集中分布和特异性免疫发生的重要场所。
      (2)B 细胞的活化和分化: 当 B 细胞受到抗原(如 OVA)和免疫增强剂的刺激后,会活化并分 裂、分化,大部分细胞分化为浆细胞, 负责产生特异性抗体(如 OVA-Ab), 另一部分细胞分 化为记忆 B 细胞,长期存在于机体内。
      实验设计和结果分析: Ⅰ 组和Ⅳ组的处理差异: Ⅰ 组:供体鼠用混有免疫增强剂的 OVA 灌胃处 理后 ,B 细胞被激活并分化为浆细胞和记忆 B 细胞。3 个月后 ,脾细胞(包含记忆 B 细胞)被转 移至受体鼠 。受体鼠再用 OVA 灌胃 ,记忆 B 细胞快速增殖分化为浆细胞,产生大量 OVA-Ab。
      Ⅳ组:供体鼠未经过 OVA 灌胃处理, 因此供体鼠体内没有 OVA 特异性的记忆 B 细胞。转移的 脾细胞中也没有针对 OVA 的记忆细胞,受体鼠无法产生 OVA-Ab。结论:只有经过 OVA 灌胃处 理的供体鼠脾细胞转移后 ,受体鼠才能产生 OVA-Ab ,说明 Ⅰ 组受体鼠的 OVA-Ab 产生是二次免 疫的结果 。因为二次免疫反应迅速且抗体产量高,这与记忆细胞的作用有关。
      (3) Ⅰ 组:供体鼠用 OVA 灌胃后 ,辅助性 T 细胞( T 细胞)能识别 OVA,并被激活。激活的 辅助性 T 细胞分泌细胞因子,细胞因子可以促进 B 细胞的增殖和分化。B 细胞在细胞因子的作 用下,分化为浆细胞和记忆 B 细胞。浆细胞负责产生 OVA-Ab 。II 组:供体鼠经过 OVA 灌胃,
      但受体鼠未进行 OVA 灌胃 。由于没有再次接触 OVA ,记忆 B 细胞没有被激活,无法产生大量
      OVA-Ab 。III 组:供体鼠在脾细胞转移前清除了辅助性 T 细胞。辅助性 T 细胞是 B 细胞激活的 重要辅助细胞。没有辅助性 T 细胞提供的细胞因子,B 细胞无法有效增殖和分化, 因此无法产 生大量 OVA-Ab。结论 :辅助性 T 细胞、B 细胞和浆细胞的关系是:辅助性 T 细胞通过分泌细胞 因子激活 B 细胞,使 B 细胞增殖分化为浆细胞和记忆细胞,浆细胞产生 OVA-Ab。
      (4)过敏反应的机制: 当个体再次接触过敏原(如 OVA)时,记忆 B 细胞可以迅速被激活,
      并快速分化为浆细胞,产生大量特异性抗体(OVA-Ab),抗体与抗原结合,从而引发过敏反应。 这种快速反应是由于记忆 B 细胞的长期存在和快速激活能力导致的。
      【分值】 12
      20.(11 分)Usher 综合征( USH)是一种听力和视力受损的常染色体隐性遗传病,分为 α 型、 β 型和 γ 型 。已经发现至少有 10 个不同基因的突变都可分别导致 USH。在小鼠中也存在相同 情况。
      (1)两个由单基因突变引起的 α 型 USH 的家系如图。
      ① 家系 1 的 II-2 是携带者的概率为____________。
      2 家系 1 的 II-1与家系 2 的 II-2 之间婚配,所生子女均正常,原因是___________。
      (2)基因间的相互作用会使表型复杂化。例如 ,小鼠在单基因 G 或 R 突变的情况下,gg 表现 为 α 型 ,rr 表现为 γ 型,而双突变体小鼠 ggrr 表现为 α 型。表型正常的 GgRr 小鼠间杂交 ,F1 表型及占比为:正常 9/16 、 α 型 3/8 、 γ 型 1/16 。F1 的 α 型个体中杂合子的基因型有_________
      _。
      (3)r 基因编码的 RN 蛋白比野生型 R 蛋白易于降解,导致 USH 。因此 ,抑制 RN 降解是治疗 USH 的一种思路 。已知 RN 通过蛋白酶体降解,但抑制蛋白酶体的功能会导致细胞凋亡, 因而用于 治疗的药物需在增强 RN 稳定性的同时,不抑制蛋白酶体功能。红色荧光蛋白与某蛋白的融合蛋 白以及绿色荧光蛋白与 RN 的融合蛋白都通过蛋白酶体降解,研究者制备了同时表达这两种融 合蛋白的细胞,在不加入和加入某种药物时均分别测定两种荧光强度 。如果该药物符合要求,
      则加药后的检测结果是___________。
      (4)将野生型 R 基因连接到病毒载体上,再导入患者内耳或视网膜细胞,是治疗 USH 的另一 种思路。为避免对患者的潜在伤害 ,保证治疗的安全性,用作载体的病毒必须满足一些条件。 请写出其中两个条件并分别加以解释。
      【答案】(1)① 2/3 ② 两个家系的致病基因由两对等位基因控制的。
      (2)Ggrr 、ggRr
      (3)红色荧光强度不变 ,绿色荧光强度增加
      (4)病毒必须是复制缺陷型的,以避免在宿主细胞中复制和引发疾病 ;病毒必需含有特异性启 动子,保证 R 基因在患者内耳或视网膜细胞中特异性表达等。
      【解析】 自由组合定律 :非同源染色体上的非等位基因自由组合。基因工程中作为载体的条件: 有一个或多个限制酶切割位点;有标记基因,便于重组 DNA 的筛选;载体对受体细胞无毒害作 用等
      (1)①由于 II2 的父母(I1和 I2)都是正常的,但是有一个患病的女儿(III1),这意味着 I1 和 I2 都是携带者(杂合子)。II2 是正常的, 因此 II2 有 2/3 的概率是携带者。
      ② 如果两个家系的致病基因相同,家系 1 中的 II1和家系 2 中的 II2 都是患者 ,他们的子女应该 全为患者。
      (2)基因间的相互作用会使表型表现复杂化。依据题干 ,小鼠在单基因 G 或 R 突变的情况下, gg 表现为 α 型 ,rr 表现为 γ 型,而双突变体 grr 表现为 β 型。表型正常的 GgRr 小鼠间杂交 , F 1 表型及占比为:正常 9/16 、 α 型 3/8 、 γ 型 1/16。两对基因遵循基因的自由组合定律 ,F1 的 α 型个体的基因型有 GGrr 、Ggrr 、ggRR 、ggRr 其中杂合子的基因型有 Ggrr 、ggRr。
      (3)加入药物后 ,如果 RN 蛋白的稳定性增强 ,那么绿色荧光蛋白的降解会减慢 ,绿色荧光的 强度会相对增强 。如果药物不抑制蛋白酶体功能,那么红色荧光蛋白的降解不会受到影响,故 如果该药物符合要求,则加药后的检测结果是红色荧光强度不变 ,绿色荧光强度增加。
      (4)将野生型 R 基因直接到病毒载体上,再导入患者内耳或视网膜细胞,是治疗 USH 的另一 种思路。为避免对患者的潜在伤害 ,保证治疗的安全性,用作载体的病毒必须满足一些条件:
      1 :病毒必须是复制缺陷型的,以避免在宿主细胞中复制和引发疾病 。2 :病毒载体应具有特定 的启动子,以确保 R 基因只在内耳或视网膜细胞中表达,而不在其他组织中表达 ,从而减少副 作用。
      【分值】 11
      21.(11 分)学习以下材料, 回答(1)~(4)题。
      野生动物个体识别的新方法
      识别野生动物个体有助于野外生态学的研究 。近年来,人们发现可以从动物粪便中提取该动物 的
      DNA ,PCR 扩增特定的 DNA 片段,测定产物的长度或序列,据此可识别个体,在此基础上可以 获得野生动物的多种生态学信息。
      微卫星 DNA 是一种常用于个体识别的 DNA 片段,广泛分布于核基因组中。每个微卫星 DNA 是 一段串联重复序列,每个重复单位长度为2~6bp(碱基对),重复数可以达到几十个(图 1) . 基因组中有很多个微卫星 DNA,分布在不同位置。每个位置的微卫星 DNA 可视为一个“基因 ”, 由于重复单位的数目不同,同一位置的微卫星“基因”可以有多个“等位基因”,能组成多种 “基因型 ” .分析多个微卫星“基因”,可得到个体特异的“基因型 ”组合, 由此区分开不同 的个体。
      依据微卫星“基因”两侧的旁邻序列(图 1),设计并合成特异性引物,PCR 扩增后 ,检测扩 增片段长度,即可得知所测个体的“等位基因”(以片段长度命名),进而获得该个体的“基 因型”。例如,图 2 是对某种哺乳动物个体 A 和 B 的一个微卫星“基因”进行扩增后电泳分析
      的结果示意图,个体 A 的“基因型”为 177/183。
      有一个远离大陆的孤岛 ,陆生哺乳动物几乎无法到达,人类活动将食肉动物貉带到该岛上。科 学家在岛上采集貉的新鲜粪便 ,提取 DNA ,扩增并分析了 10 个微卫星“基因”,结果在 30 份 样品中成功鉴定出个体(表 1)。几个月后再次采集貉的新鲜粪便,进行同样的分析,在 40 份 样品中成功鉴定出个体(表 1)。据此,科学家估算出该岛上貉的种群数量。
      表 1 两次采样所鉴定出的貉的个体编号
      (1)图 2 中个体 B 的“基因型”为_______。
      (2)使用微卫星 DNA 鉴定个体时,能区分的个体数是由微卫星“基因”的数目和_______ 的数 目决定的。
      (3)科学家根据表 1 信息,使用了_______法的原理来估算这个岛上貉的种群数量,计算过程及 结果为_______。
      (4)在上述研究基础上,利用现有 DNA 样品,设计一个实验方案, 了解该岛貉种群的性别比 例。
      【答案】(1) 174/174
      (2)等位基因
      (3)标记重捕 32×24/10=76 .8
      (4)选取一定数量的 DNA 样品(最好包括第一次和第二次采样的所有个体编号);
      选择合适的性别决定基因或性染色体上的特异序列,设计特异性引物进行 PCR 扩增;
      通过电泳分析 PCR 产物,根据扩增片段的差异来区分不同性别的个体;
      统计每个性别的个体数量,计算性别比例。
      【解析】 调查种群数量的方法 :样方法 、标记重捕法等 ;标记重捕法是在被调查种群的活动范 围内,捕获一部分个体,做上标记后再放回原来的环境,经过一段时间后进行重捕 ,根据重捕 的动物个体中标记个体数占总个体数的比例 ,来估算种群密度。
      (1)个体 A 的基因型为 177/183 ,说明电泳图中两条带对应杂合子。若个体 B 的电泳结果仅出 现一条 174 bp 的条带,则其基因型为纯合子 174/174。
      (2)微卫星 DNA 的区分能力由基因数量及每个位点的等位基因数决定 。等位基因数越多, 不 同个体的基因型组合越独特 ,区分度越高。
      【分值】 11

      相关试卷

      2025年北京生物高考真题(含答案解析):

      这是一份2025年北京生物高考真题(含答案解析),共34页。

      2025年北京生物高考真题(含答案解析):

      这是一份2025年北京生物高考真题(含答案解析),共20页。

      2025年高考北京卷生物高考真题解析(解析版+原卷版):

      这是一份2025年高考北京卷生物高考真题解析(解析版+原卷版),文件包含2025高考北京卷生物真题试卷原卷版docx、2025高考北京卷生物真题试卷解析版docx等2份试卷配套教学资源,其中试卷共30页, 欢迎下载使用。

      资料下载及使用帮助
      版权申诉
      • 1.电子资料成功下载后不支持退换,如发现资料有内容错误问题请联系客服,如若属实,我们会补偿您的损失
      • 2.压缩包下载后请先用软件解压,再使用对应软件打开;软件版本较低时请及时更新
      • 3.资料下载成功后可在60天以内免费重复下载
      版权申诉
      若您为此资料的原创作者,认为该资料内容侵犯了您的知识产权,请扫码添加我们的相关工作人员,我们尽可能的保护您的合法权益。
      入驻教习网,可获得资源免费推广曝光,还可获得多重现金奖励,申请 精品资源制作, 工作室入驻。
      版权申诉二维码
      欢迎来到教习网
      • 900万优选资源,让备课更轻松
      • 600万优选试题,支持自由组卷
      • 高质量可编辑,日均更新2000+
      • 百万教师选择,专业更值得信赖
      微信扫码注册
      手机号注册
      手机号码

      手机号格式错误

      手机验证码 获取验证码 获取验证码

      手机验证码已经成功发送,5分钟内有效

      设置密码

      6-20个字符,数字、字母或符号

      注册即视为同意教习网「注册协议」「隐私条款」
      QQ注册
      手机号注册
      微信注册

      注册成功

      返回
      顶部
      学业水平 高考一轮 高考二轮 高考真题 精选专题 初中月考 教师福利
      添加客服微信 获取1对1服务
      微信扫描添加客服
      Baidu
      map