湖南省部分学校2026届高三上学期9月大联考生物试题(Word版附答案)
展开
这是一份湖南省部分学校2026届高三上学期9月大联考生物试题(Word版附答案),共12页。
试卷满分 100 分,考试时间 75 分钟。
试卷共三大部分。第 1-12 题为单项选择题,每小题 2 分,共 24 分;第 13-16 题为不定项选择
题,共 4 小题,每小题 4 分,共 16 分;第 17-21 题为非选择题,共 5 小题,共 60 分。
1.基孔肯雅病毒(CHIKV,一种 RNA 病毒)主要通过伊蚊传播,感染后患者出现高烧、关节疼痛、皮疹等
症状。下列相关叙述错误的是( )
A.CHIKV 的遗传物质含有核糖和胸腺嘧啶
B.CHIKV 用活细胞培养,灭活后可制备疫苗
C.合成 CHIKV 蛋白质的场所和原料来自宿主
D.防治 CHIKV 的关键在于灭蚊和个人防护
2.糖原主要贮藏在肌细胞和肝细胞中,糖原的水解过程受到酶和激素的调控。下列相关叙述正确的是( )
A.相同质量的糖原贮存的能量比脂肪更多
B.糖原彻底水解产生葡萄糖、果糖等单糖
C.饥饿状态下,肝糖原水解酶的活性增强
D.肾上腺素和胰高血糖素可抑制糖原水解
3.生长抑素是一种肽类激素,可通过作用于胰岛 B 细胞的受体抑制相关激素的分泌。奥曲肽是生长抑素的类
似物,其第 2、7 位氨基酸间形成二硫键,具有更长的药效持续时间。下列相关叙述错误的是( )
A.生长抑素和奥曲肽均由多个氨基酸聚合而成
B.奥曲肽所含的二硫键由氨基酸脱水缩合形成
C.与生长抑素相比,奥曲肽的结构可能更稳定
D.生长抑素和奥曲肽均可用于治疗某些低血糖
4.某同学从植物中提取β-淀粉酶并开展实验探究β-淀粉酶的最适温度,下列实验方法或操作最合理的是
( )
A.在 0~100℃范围内均匀设置 21 组不同的温度
B.将适量β-淀粉酶和淀粉溶液混匀后进行保温
C.滴加碘液无蓝色的实验组的温度即为最适温度
D.各实验组反应相同时间后,加入碱溶液终止反应
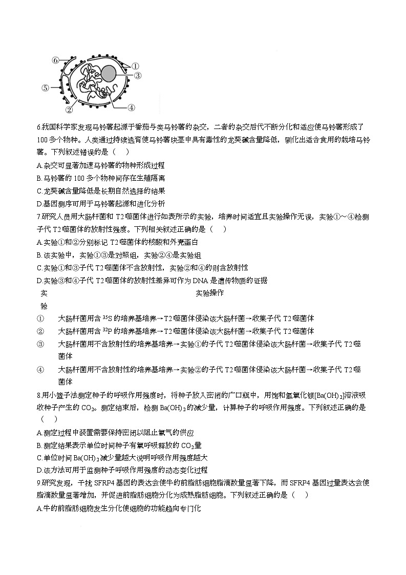
5.如图是某些细胞结构的示意图,①~⑥表示相关结构。下列叙述错误的是( )
A.结构①和⑥均由两层磷脂双分子层和蛋白质组成
B.结构②是蛋白质和 RNA 运输的通道,具有选择性
C.结构④主要由 DNA 和蛋白质组成,是基因的主要载体
D.结构⑤是蛋白质的合成场所,其形成与结构③密切相关
6.我国科学家发现马铃薯起源于番茄与类马铃薯的杂交,二者的杂交后代不断分化和适应使马铃薯形成了
100 多个物种。人类通过持续选育使马铃薯块茎中具有毒性的龙葵碱含量降低,驯化出适合食用的栽培马铃
薯。下列叙述错误的是( )
A.杂交可显著加速马铃薯的物种形成过程
B.马铃薯的 100 多个物种间存在生殖隔离
C.龙葵碱含量降低是长期自然选择的结果
D.基因测序可用于马铃薯起源和进化分析
7.研究人员用大肠杆菌和 T2 噬菌体进行如表所示的实验,培养时间适宜且实验操作无误,实验①~④检测
子代 T2 噬菌体的放射性强度。下列相关叙述正确的是( )
A.实验①和②分别标记 T2 噬菌体的核酸和外壳蛋白
B.该实验中,实验①③是对照组,实验②④是实验组
C.实验①和③子代 T2 噬菌体不含放射性,实验②和④的则含放射性
D.实验③和④子代 T2 噬菌体的放射性差异可作为 DNA 是遗传物质的证据
实 实验操作
验
① 大肠杆菌用含 35S 的培养基培养→T2 噬菌体侵染该大肠杆菌→收集子代 T2 噬菌体
② 大肠杆菌用含 32P 的培养基培养→T2 噬菌体侵染该大肠杆菌→收集子代 T2 噬菌体
③ 大肠杆菌用不含放射性的培养基培养→实验①的子代 T2 噬菌体侵染该大肠杆菌→收集子代 T2 噬
菌体
④ 大肠杆菌用不含放射性的培养基培养→实验②的子代 T2 噬菌体侵染该大肠杆菌→收集子代 T2 噬
菌体
8.用小篮子法测定种子的呼吸作用强度时,将种子放入密闭的广口瓶中,用饱和氢氧化钡[Ba(OH)2]溶液吸
收种子产生的 CO2。测定结束后,检测 Ba(OH)2 的减少量,计算种子的呼吸作用强度。下列叙述正确的是
( )
A.测定过程中装置需要保持密闭以阻止氧气的供应
B.测定结果表示单位时间种子有氧呼吸释放的 CO2 量
C.单位时间 Ba(OH)2 减少量越大说明呼吸作用强度越大
D.该方法可用于监测种子呼吸作用强度的动态变化过程
9.研究发现,干扰 SFRP4 基因的表达会使牛的前脂肪细胞脂滴数量显著下降,而 SFRP4 基因过量表达会使
脂滴数量显著增加,并促进前脂肪细胞分化为成熟脂肪细胞。下列叙述正确的是( )
A.牛的前脂肪细胞发生分化使细胞的功能趋向专门化
B. SFRP4 基因是牛的前脂肪细胞分化的负调控因子
C.脂肪细胞分化后其结构、功能和遗传物质发生改变
D.抑制 SFRP4 基因表达会促进脂肪代谢从而促进减肥
10.某兴趣小组在观察洋葱根尖分生区细胞有丝分裂时,记录了多个样本中处于不同分裂时期的细胞数,结
果如表所示(单位:个)。下列分析错误的是( )
A.解离液处理洋葱根尖 3~5min 后,用清水充分漂洗再进行染色处理
B.若细胞没有完整的核膜且染色体散乱分布在细胞内,则可计数到中期
C.洋葱根尖分生区细胞分裂间期的时长约占细胞周期时长的 94%
D.处于不同分裂时期的细胞难以区分,可能造成不同样本计数结果的差异
时期 样本 1 样本 2 样本 3 样本 4 样本 5 样本 6 细胞总数
间期 145 152 183 176 187 164 1007
前期 2 4 6 4 5 4 25
中期 2 3 4 4 3 3 19
后期 1 2 3 3 4 2 15
末期 1 0 2 0 2 1 6
计数细胞总数 1072
11.微卫星标记(STR)由 2~6 个核苷酸的串联重复片段构成。已知牛角的正常角和畸角由某对常染色体上
的等位基因 B/b 控制,该对染色体上的 STR 位点有 STR1 和 STR2 两种类型,研究者利用 PCR 技术确定 B
基因与 STR1 连锁,b 基因与 STR2 连锁。现在让多对正常角父本(Bb)和畸角母本交配,后代表型及数量
如表所示。已知距离基因较近的 STR 位点可随基因一起互换,不考虑突变和致死。下列相关叙述错误的是
( )
A.等位基因 B/b 的遗传遵循孟德尔遗传定律
B.STR1 与 B 基因的距离较 STR2 与 b 基因的距离近
C.父本产生的重组型配子数占总配子数的百分比为 20%
D.子代畸角个体中,微卫星标记位点为 STR2/STR2 的概率为 40%
STR1/STR2 正常角 STR1/STR2/STR2 正常角 畸角
40 10 50
12.野生型果蝇的表型为圆眼、灰体、直翅。某实验室保存有棒眼、黑体和弯翅的三种单基因突变体纯合果
蝇品系。将纯合野生型雌果蝇与纯合棒眼黑体弯翅雄果蝇杂交,F1 的雌果蝇全为棒眼灰体直翅、雄果蝇全
为野生型。F1 相互交配得到 F2,F2 果蝇的表型及比例为圆眼∶棒眼=1∶1、灰体∶黑体=3∶1、直翅∶弯
翅=3∶1。根据上述杂交结果可以得到的结论是( )
A.灰体由常染色体上的显性基因控制 B.棒眼由 X 染色体上的显性基因控制
C.弯翅由常染色体上的隐性基因控制 D.控制黑体与弯翅的基因可自由组合
13.定位在内质网的伴侣蛋白与新生多肽链结合使肽链发生折叠。正确折叠蛋白转移至其他结构,而错误折 叠蛋白被内质网膜上的跨膜感受器识别后,通过信号转导活化伴侣蛋白基因和其他基因,其机制如图所示。 下列叙述正确的是( )
A.伴侣蛋白主要通过促进新生多肽链形成肽键使其折叠
B.正确折叠蛋白可通过囊泡转移到高尔基体进一步加工
C.蛋白质合成抑制因子会反馈性增加错误蛋白的积累量
D.促进伴侣蛋白基因活化可提高内质网正确折叠肽链的能力
14.某同学利用不同浓度的蔗糖溶液处理同一株黑藻生长状况正常且相似的不同叶片,记录黑藻细胞质壁分
离的状态,测定原生质体长度 X 和细胞长度 Y,并计算 X 与 Y 的比值,结果如表所示。下列相关叙述正确
的是( )
A.经蔗糖溶液甲处理后,黑藻细胞的叶绿体分布最密集
B.经蔗糖溶液乙处理后,黑藻细胞的细胞液渗透压升高
C.蔗糖溶液丁的渗透压与黑藻细胞液的渗透压基本相同
D.表中 4 种蔗糖溶液的浓度大小关系为甲>乙>丙>丁
蔗糖溶液 X/Y 示意图
甲 0.35
乙 0.52
丙 0.78
丁 1.0
15.为探究 SV4 蛋白对癌细胞增殖的影响,研究人员利用 SV4siRNA 干扰编码 SV4 蛋白的 mRNA 的翻译,
检测纺锤体异常癌细胞所占的比例,结果如图所示。下列分析错误的是( )
A.对照组的癌细胞需要导入无关 siRNA
B.控制 SV4 蛋白合成的基因属于抑癌基因
C.SV4 蛋白参与维持纺锤体的正常形态
D.SV4siRNA 与 SV4mRNA 存在碱基互补
16.X 综合征是正常基因突变导致 M 蛋白活性较低而引发的单基因遗传病。如图是该病患者的家系图,表格
为该家系部分成员的正常基因和致病基因非模板链的部分测序结果。不考虑基因位于性染色体同源区段,
下列分析错误的是( )
成员 基因测序结果
I-1 5'-…ACAGAATCAGAGCAGCCTAAA…-3'
I-2 5'-…ACAGAATCAGACTAGCCTAAA…-3'
II-1、II-2 5'-…ACAGAATCAGAGCAGCCTAAA…-3'和 5'-…ACAGAATCAGACTAGCCTAAA…-3'
注:UAG、UAA、UGA 为终止密码子。
A.X 综合征的正常基因及致病基因位于性染色体上
B.M 蛋白活性较低的原因可能是终止密码子提前出现
C.III-1 和 III-2 均含有来源于 I-3 的致病基因的概率为 1/8
D.若 III-3 不患病,则其相关基因测序结果与 II-4 相同的概率为 1/3
17.(10 分)NRT 基因表达的转运蛋白 NRT 参与离子的运输,影响植物的耐盐性。为研究转运蛋白 NRT 的
功能,研究人员通过转基因技术培育 NRT 功能缺失突变体拟南芥(nrt1.2)和 NRT 过表达突变体拟南芥
(NRTOE),并利用野生型拟南芥(WT),检测不同幼苗在不同培养条件下的根长、存活率和根细胞中离子
的含量,结果见下图。回答下列问题:
注:1/2MS 表示用某种 MS 培养基培养;150~200mml·L-1NaCl 表示用相应浓度的 NaCl 处理。
(1)若 NRT 属于载体蛋白,其运输离子时,自身构象 (填“会”或“不会”)发生改变。从所
选用的实验材料的角度分析,该实验对自变量的控制利用了 原理。根据图 1 实验结果,转运蛋
白 NRT (填“正向”或“负向”)调控拟南芥的耐盐性。
(2)其他实验结果表明,转运蛋白 NRT 定位在细胞膜上。结合图 2 的实验结果,推测转运蛋白 NRT 影响
植物耐盐性的作用机制是 。用
200mml·L-1NaCl 处理后,nrt1.2 存活率最高的可能原因是 。
(3)以野生型拟南芥根细胞为材料,确定转运蛋白 NRT 运输 Na+的方式,对照组的处理为将野生型拟南芥
根细胞置于一定浓度的 NaCl 溶液中,实验组的处理应为 ;一
段时间后检测两组培养液中 Na+的含量。
18.(13 分)丛枝菌根真菌(AMF)是土壤中的一类有益微生物,其菌丝能够侵入植物根系皮层内部。AMF
在改善植物光合性能、调控胁迫响应相关基因表达水平等方面具有积极作用。研究人员在正常供水和干旱
胁迫条件下向大白茶幼苗接种 AMF,研究其光合特性变化,部分结果如表所示。回答下列问题:
组别 A 组 B 组 C 组 D 组
处理方式 正常供水 正常供水+AMF 干旱胁迫 干旱胁迫+AMF
叶绿色含量 2.26 2.53 2.24 2.45
2.1 4.2 1.8 4.1
净光合速率/( )
0.32 0.33 0.25 0.31
气孔开度/( )
178 200 123 162
胞间 CO2 浓度/( )
(1)用 分别提取各组大白茶幼苗绿叶中的光合色素,并测定各组提取液在 (填
“红光”或“蓝紫光”)条件下的吸光值,通过公式计算叶绿素含量。
(2)推测干旱条件下,大白茶幼苗光合作用的 (填“光反应”或“暗反应”)受到较大影响,
理由是 。
(3)根据实验结果,正常供水和干旱胁迫条件下,接种 AMF 均能提高大白茶幼苗的光合速率,但两种条
件下的影响机制有差异。推测,正常供水条件下接种 AMF 可以 ;
干旱胁迫条件接种 AMF 可以 。
(4)研究发现,AMF 在调控胁迫响应相关基因表达水平等方面具有积极作用。CsCHLM 基因参与叶绿素
的合成;Rubisc 能催化 C5 与 CO2 应,CsPRK 基因控制 Rubisc 的合成。为验证(3)小题推测是否正确,
研究人员检测了 CsCHLM 基因和 CsPRK 基因的表达量,请在右图中补齐支持(3)小题所推测的实验结果。
19.(11 分)肠道病毒(EV)是一类小型无包膜的+RNA 病毒,传染性高,婴幼儿感染后会出现发热症状,
伴随着手、足、口、臀等部位出疹,构成重大卫生威胁。研究发现,EV 感染可诱导细胞中 ARRDC3 蛋白
表达量上调,进而抑制病毒的增殖,其机制及 EV 在宿主细胞内增殖的过程如图所示。回答下列问题:
(1)若 EV 基因组中含有 9000 个碱基,其中 G 和 C 占碱基总数的 30%,据此 (填“能”或
“不能”)推出该基因组中碱基 A 的数量。
(2)据图可知,EV 是以 方式进入宿主细胞的,进入宿主细胞的 EV 脱去蛋白衣壳释放+
RNA,并合成相关蛋白,某些蛋白通过 进入细胞核,影响 Arrdc3 基因的表达。在 EV 的增殖
过程中,+RNA 的作用有 (答出 3 点)。
(3)干扰素-β(IFN-β)可以抑制病毒的增殖。结合图示,宿主细胞被 EV 感染后,通过 ARRDC3 蛋白抑
制 EV 增殖的原理是 。
(4)若以 ARRDC3 蛋白或 YAP 蛋白为靶点治疗 EV 感染,治疗的思路
是 。(答出 1 点)。
20.(13 分)研究发现,西瓜(2n=22)果皮覆纹表现出不同程度的绿色.这主要与叶绿素的含量和叶绿体的
数量有关。研究人员对纯合果皮深绿色条纹品系(W006)和纯合果皮浅绿色条纹品系(C118)的遗传机制
进行探究,杂交结果如表所示。回答下列问题:
(1)根据杂交结果,果皮覆纹的 为显性性状,受细胞核基因的控制,判断依据
是 。若 F2 的所有果皮为深绿色条纹的植株进行自交,则子代的表型及比例
为 。
(2)研究发现,CISP 蛋白可作用于叶绿体发育基因 CIAPPRS 并促进其转录。研究人员推测上述西瓜表型
与 CISP 蛋白的作用有关,检测 W006 和 C118 植株的 CISP 蛋白含量,则预期实验结果最可能
为 。以 W006 植株作为材料进一步从
分子水平进行验证,实验的思路为 ,观察植株的果皮表型。
(3)西瓜果实少籽是理想性状。利用野生纯合体西瓜 W(籽粒正常)培育易位杂合体(少籽)的原理如图
2 所示。减数分裂时,易位杂合体发生变异的两对同源染色体联会时聚集在一起,分离时存在异常,某段染
色体重复或缺失的配子无活性,有活性的配子所占比例均相同。
①图示易位杂合体产生的配子中,有活性的配子类型有 种。
②育种工作者在图示易位杂合体的基础上诱导 3 号和 4 号染色体之间发生与 1 号和 2 号染色体相同类型的
变异,得到的双易位杂合体籽粒更少(称为超少籽),若双易位杂合体产生配子的活性情况与易位杂合子相
同,则其与 W 杂交,后代中超少籽西瓜占 。
21.(13 分)小鼠毛色的遗传受到多对等位基因的控制。2 号染色体上的 A/a 基因控制黄色素的合成,4 号
染色体上的 B/b 基因控制黑色素、褐色素的合成,7 号染色体上的 D/d 基因控制酪氨酸酶的合成,从而影响
黑色素的合成,三对等位基因对应的性状均为完全显性遗传。相关基因型和对应的表型如表所示。回答下
列问题:
基因型 表型
A_B_D_ 野灰色
aaB_D_ 黑色
A_bbD_ 肉桂色
aabbD_ 巧克力色
_ _ _ _ dd 白色
注:黄色素在毛发尖部形成黄色环,与下部的黑色混合后呈现野灰色。
(1)仅考虑上表的基因,毛色为白色的小鼠,其基因型共有 种。黑色素的合成机制表明,基因
表达产物与生物体性状的关系为 。
(2)将纯合的黑色小鼠与纯合的白色小鼠进行杂交,F1 自由交配得到 F2。若 F2 毛色的表型共有 5 种,则
亲本白色小鼠的基因型为 ,F2 中黑色小鼠∶肉桂色小鼠= 。若 F2 毛色的表型共有 3 种,
则亲本白色小鼠的基因型为 。
(3)控制合成黄色素的基因发生突变后成为 A 基因在各种组织中过度表达,使小鼠毛色为黄色,但 A 基
因的表达受上游启动子序列甲基化程度的调控。将纯种的黄色小鼠与黑色小鼠杂交,F1 小鼠的毛色出现黄
色、斑驳色、伪黑色。为探究 A 基因启动子甲基化通过父本和母本遗传的情况,研究人员进行两组实验,
即将 F1 不同毛色的小鼠与黑色小鼠进行杂交,结果如下图:
注:图中省略亲子代的黑色个体,数量占比是指该种毛色小鼠在三种毛色小鼠中所占的比例;□和○分别
表示雄性和雌性。
该实验的自变量有 ,实验结果说明 。
高三生物学·答案
选择题:共 16 小题,共 40 分。在每小题给出的四个选项中,第 1~12 小题每小题只有一个选
项符合题目要求,每小题 2 分;第 13~16 小题有一项或多项符合题目要求,全部选对的得 4
分,选对但不全的得 2 分,有选错的得 0 分。
1.A 2.C 3.B 4.D 5.A 6.C 7.D 8.C 9.A 10.B
11.D 12.B 13.BD 14.ABD 15.B 16.ACD
17.(共 10 分)
(1)会(1 分) 加法原理和减法(2 分) 负向(1 分)
(2)在盐胁迫条件下,转运 Na+到根细胞内,转运 K+到根细胞外(2 分)转运蛋白 NRT 失去功能,植物减
少对 Na+的吸收并维持根细胞内高浓度的 K+,从而减轻盐胁迫的毒害(2 分)
(3)用呼吸抑制剂(或 ATP 酶抑制剂)处理野生型拟南芥根细胞,并置于相同浓度的 NaCl 溶液中(2 分)
18.(共 13 分)
(1)无水乙醇(1 分) 红光(2 分)
(2)暗反应(1 分) C 组的叶绿素含量与 A 组的叶绿素含量相差不大,但气孔开度和胞间 CO2 浓度
明显下降(2 分)
(3)增加大白茶幼苗的叶绿素含量来增强光反应,从而提高光合速率(2 分)提高大白茶幼苗的叶绿素含
量和气孔开度,增强光反应和暗反应的速率,从而提高光合速率(2 分)
(4)如图所示(3 分)(画出相对高度即可,CsCHLM 基因 B 组的高度应高于 A 组和 D 组;CsPRK 基因 B
组的高度与 A 组大致相当或高于 A 组,D 组的高度大于 C 组)
19.(共 11 分)
(1)不能(1 分)
(2)胞吞(1 分) 核孔(1 分) 作为 RNA 复制模板、作为翻译模板和作为 EV 的遗传物质(3 分)
(3)ARRDC3 蛋白促进 YAP 蛋白进人溶酶体被降解,解除 YAP 蛋白对 IFN-β合成的抑制,IFN-β合成增多
抑制 EV 增殖(3 分)
(4)促进 ARRDC3 蛋白的合成;抑制 YAP 蛋白的合成;促进 YAP 蛋白的降解(答出 1 点即可,2 分)
20.(共 13 分)
(1)深绿色条纹(1 分) 不同表型的纯合亲本进行正反交,子代均为深绿色条纹(或 F1 自交后代表
型比例约为 3∶1,2 分)深绿色条纹:浅绿色条纹=5∶1(2 分)
(2)W006 植株的 CISP 蛋白含量高于 C118 植株的 CISP 蛋白含量(2 分)敲除 W006 植株的 CISP 基因(或
抑制 W006 植株 CISP 基因的表达,2 分)
(3)①2(2 分) ②1/4(2 分)
21.(共 13 分)
(1)9(1 分) 基因通过控制酶的合成来控制代谢过程,进而控制生物体的性状(2 分)
(2)AAbbdd(2 分) 1∶1(2 分) AABBdd 或 aabbdd(2 分)
(3)A 基因启动子的甲基化程度(或小鼠毛色)和小鼠的性别(2 分)Avy 基因启动子甲基化更易通过母本
遗传,通过父本遗传的概率较低(答案合理即可,2 分)
相关试卷
这是一份湖南省名校联盟2026届高三上学期9月大联考生物试题(Word版附解析),文件包含湖南省金太阳湖南2026届高三上学期9月月考生物试题Word版含解析docx、湖南省金太阳湖南2026届高三上学期9月月考生物试题Word版无答案docx等2份试卷配套教学资源,其中试卷共29页, 欢迎下载使用。
这是一份陕西省部分学校2026届高三上学期9月联考生物试卷(Word版附答案),共9页。试卷主要包含了单选题,解答题,填空题,实验题等内容,欢迎下载使用。
这是一份江西省部分学校2026届高三上学期8月百万大联考生物试题(PDF版附解析),共10页。
相关试卷 更多
- 1.电子资料成功下载后不支持退换,如发现资料有内容错误问题请联系客服,如若属实,我们会补偿您的损失
- 2.压缩包下载后请先用软件解压,再使用对应软件打开;软件版本较低时请及时更新
- 3.资料下载成功后可在60天以内免费重复下载
免费领取教师福利

