所属成套资源:湖南省九校联盟2026届高三上学期9月第一次联考各学科试题及答案
湖南省九校联盟2026届高三上学期9月第一次联考生物试题(Word版附答案)
展开
这是一份湖南省九校联盟2026届高三上学期9月第一次联考生物试题(Word版附答案),文件包含湖南省九校联盟2026届高三上学期9月第一次联考生物试题含答案docx、生物试卷-湖南省2026届高三九校联盟第一次联考pdf等2份试卷配套教学资源,其中试卷共17页, 欢迎下载使用。
由
湖南省2026届高三九校联盟第一次联考
生 物 学
联合命题
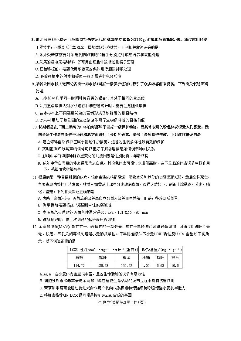
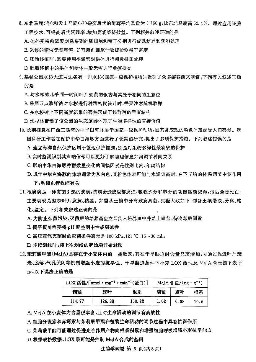
湘潭市一中 常德市一中 长沙市一中 湖南师大附中 双峰县一中 桑植县一中 武冈市一中 岳阳市一中 株洲市二中
命题学校:长沙市一中 审题学校:双峰县一中
注意事项:
1.答卷前,考生务必将自己的姓名、准考证号填写在答题卡上。
2.回答选择题时,选出每小题答案后,用铅笔把答题卡上对应题目的答案标号涂黑。如需改动,用橡皮 擦干净后,再选涂其他答案标号。回答非选择题时,将答案写在答题卡上。写在本试题卷上无效。
3.考试结束后,将本试题卷和答题卡一并交回。
一 、选择题:本题共12小题,每小题2分,共24分。在每小题给出的四个选项中,只有一项是符合题目要 求的。
1.农谚有云:“春水铺,秋谷堆。”雨水是促使谷物萌发生长的关键力量。下列说法错误的是
A.大豆种子萌发过程中,会将脂肪转化为可溶性糖
B. 发芽水稻种子中的淀粉经水解产生的单糖只有葡萄糖
C. 水直接参与了有氧呼吸中丙酮酸的氧化分解,这一过程为谷物的发育提供了能量
D. 水分子的非极性特质使其成为细胞内良好的溶剂,其含量升高更有利于谷物萌发
2. 下列有关DNA 的粗提取实验的说法正确的是
A. 鸡血颜色鲜艳会干扰实验结果,不适合作为实验材料
B. 向 DNA 溶液中加入2 ml/L NaCl溶液,能析出DNA 并提高其纯度
C. 过滤液沉淀过程在4℃冰箱中进行是为了降低DNA 酶活性防止DNA 降解
D. 加入体积分数为95%的冷酒精的主要目的是溶解 DNA
3. 高密度脂蛋白(HDL) 为血清蛋白之一,是由载脂蛋白、磷脂和胆固醇酯等组成,可将血液中及沉积在血管 壁上的过多胆固醇等,转运到肝脏处分解排泄,因此也被称为血管清道夫。下列有关说法正确的是
载脂蛋白
甘油三酯
胆固醇酯
未酯化的胆固醇一 磷脂
生物学试题第1 页(共8页)
A. 胆固醇难溶于水,以脂蛋白的形式更有利于其在血液中的运输
B.HDL 外层磷脂分子与内质网出芽形成的囊泡中磷脂分子排布方式相同
C. 据题分析,HDL 的元素组成为C、H、O、N四种元素
D.一定范围内,高水平的低密度脂蛋白可降低高胆固醇引起的心脑血管疾病的风险
4.观察洋葱根尖细胞分裂,拍摄照片如下图所示。下列分析正确的是
A.2 为分裂前期细胞,此时位于两极的中心体发出星射线构成纺锤体
B.5 为分裂后期细胞,着丝粒分裂,同源染色体分离
C. 按照细胞周期排序应为4→2→ 1→5→3
D. 可根据此视野中各时期细胞的比例推算细胞周期中各时期时长
5.脑源性神经营养因子(BDNF) 是一种蛋白质类信号分子,能够促进和维持中枢神经系统正常的生长发育。 若 BDNF 基因表达受阻,则会导致精神异常。下图示为BDNF 基因的表达及调控过程。下列有关叙述 错误的是
A.BDNF 基因促进和维持中枢神经系统正常的生长发育,体现了基因对性状的直接控制
B. 图中A 端为mRNA 的3'端,多个核糖体结合在同一mRNA 上,有利于提高翻译效率 C.miRNA-195 与 BDNF 基因转录的mRNA 结合会导致精神异常
D.miRNA-195 基因中嘌呤和嘧啶的比例和BDNF 基因中嘌呤和嘧啶的比例相等
6.DNA 分子中蕴含着大量的遗传信息。下列说法错误的是
A. 真核生物遗传信息储存在脱氧核苷酸的排列顺序中
B. 艾弗里肺炎链球菌转化实验运用了减法原理
C. 赫尔希和蔡斯通过噬菌体侵染大肠杆菌实验证明DNA 是细菌的遗传物质 D.DNA 通过复制保持了遗传信息的连续性
7.近日,由美国匹兹堡大学和康奈尔大学研究人员组成的联合研究团队发现,巨噬细胞等免疫细胞竟然也能 形成抗原特异性的免疫记忆,在第一次接触到抗原后,会释放细胞因子,在下一次遇到特异性抗原之后,会 产生更多的细胞因子,从而激发更强烈的免疫反应。这一现象被称为“免疫训练”,其机制可能与巨噬细胞 表观遗传学修饰有关。下列相关说法正确的是
A.“免疫训练”不依赖于T 细胞、B细胞,是“第二道防线”的非特异性免疫
B.内源性抗原诱导的“免疫训练”可能导致自身免疫的症状缓解
C.巨噬细胞表观遗传学修饰属于可遗传变异,可通过有性生殖传递给后代
D. 再次遇到抗原后,巨噬细胞产生的细胞因子会与抗原发生特异性结合 生物学试题第2页(共8页)
8.东北马鹿(早)和天山马鹿(27)杂交后代的鲜茸平均重量为3760g,比东北马鹿高50.4%。通过应用胚胎
工程技术,可提高后代繁殖率,增加鹿场经济效益。下列相关叙述正确的是
A.体外受精前需要对采集到的卵细胞和精子分别进行成熟培养和获能处理
B. 采集的精液无需稀释,即可用血细胞计数板检测精子密度
C. 胚胎移植前,需要使用孕激素对供体进行超数排卵处理
D. 胚胎移植中的供体和受体一般无需进行免疫检查
9.某省公园水杉大道两边各有一排水杉(国家一级保护植物),吸引了众多游客前来观赏,下列有关叙述正确 的是
A. 与水杉林几乎同一时间叶片变黄的银杏与其处于相同的生态位
B. 采用五点取样法对水杉进行种群密度统计时,需要注意随机取样
C.在水杉树上不同高度筑巢的喜鹊形成了该群落的垂直结构
D. 水杉林带动了该公园的生态旅游体现了生物多样性的直接价值
10.长期栖息在广西三娘湾的中华白海豚属于国家一级保护动物,因其常表现的粉色体表深受人们喜爱。我 国科研工作者在保护中华白海豚方面进行了长期的研究,提出了多项保护措施。下列叙述错误的是
A. 建立海洋自然保护区属于就地保护措施,这是对生物多样性最有效的保护
B. 实时监测识别其声呐信号可以更好了解物理信息如何调节种间关系
C. 影响中华白海豚种群数量变化的间接因素是性别比例、年龄结构
D. 成年中华白海豚的体表通常为灰白色,其粉色体表可能与水温偏高时,在下丘脑的体温调节中枢作用 下,毛细血管收缩有关
11.根腐病是一种真菌引起的疾病,该病会造成根部腐烂,吸收水分和养分的功能逐渐减弱,最后全株死亡, 主要表现为整株叶片发黄、枯萎。如需从土壤中分离致病真菌,流程大致如下:制备土壤悬液、分离、纯 化、鉴定。下列相关叙述正确的是
A. 为防止杂菌污染,灭菌后的培养基应立即倒入培养皿中并盖上皿盖,待冷却后倒置
B. 倒平板前需要将pH 调整到中性或弱碱性
C. 高压蒸汽灭菌时的灭菌条件通常是100 kPa 、121℃,15~30 min
D. 连续划线时,接上次划线的起始端开始划线
12. 茉莉酸甲酯(MeJA) 是存在于小麦体内的一类激素,其在干旱胁迫时含量显著增加,可通过促进叶片衰 老、脱落,气孔关闭等机制增强小麦的抗旱性。干旱胁迫条件下小麦LOX 活性及MeJA 含量如下表所 示,以下说法正确的是
A.MeJA 在小麦体内含量很丰富,且对生命活动的调节有高效性
B. 细胞分裂素和赤霉素与茉莉酸甲酯在植物生命活动的调节过程中具有抗衡作用
C. 茉莉酸甲酯可能通过促进光合作用产物向根系积累和增强细胞呼吸增强小麦抗旱能力
D. 根据表格数据,LOX 最可能是控制 MeJA 合成的基因
生物学试题第3页(共8页)
LOX活性/[nml ·mg- ¹ ·min⁻¹(蛋白)]
MeJA含量/(ng · g-⁻¹)
穗轴
旗叶
根系
穗轴
旗叶
根系
114.77
126.38
150.22
1.02
6.68
10.6
二、选择题:本题共4小题,每小题4分,共16分。在每小题给出的四个选项中,有一项或多项符合题目要 求。全部选对的得4分,选对但不全的得2分,有选错的得0分。
13. 幽门螺杆菌(Hp) 感染是一种传染病。不同Hp 对不同抗生素的耐药性不同,这与其含有不同的耐药性 基因有关。下列有关说法错误的是
A. 使用抗生素导致了Hp 耐药性的出现
B.Hp 对抗生素的耐药性增强是抗生素选择的结果
C. 不 同Hp 耐药性不同,主要是基因重组的结果
D. 对患者体内Hp 进行基因检测可以优化抗生素选择
( n g · m L )
14.将实验小鼠放入攻击性极强小鼠的领地,被多次攻击后,实验小鼠会出现“社交挫败应激”(SDS)。 科 学 家发现,小鼠出现SDS 现象,是因为VTA 区被激活释放GABA(小分子化合物,抑制性神经递质)的神经元, 使突触后神经元受抑制。还发现SDS 显著升高会改变小鼠睡眠(睡眠主要分为浅睡眠和深睡眠),并对社 交压力产生影响,结果如图。以下说法正确的是
时 间 / h
4/回阳
腺 皮 质 激 素 /
肾 上
深睡眠
1.07
0.5
0
对照组 SDS组
◆对照
对照+睡眠剥夺
SDS
△SDS+睡眠剥夺
△
200-
100
015 60 120 240
SDS刺激后时间/min
400
300-
注:小鼠的肾上腺皮质激素水平是表征SDS程度的指标
A.GABA 与 GABA 受体结合,导致Cl- 内流,不会导致突触后膜电位反转
B. 参与GABA 合成、运输、分泌有关的细胞结构包括核糖体、高尔基体、线粒体等 C.SDS 导致小鼠浅睡眠和深睡眠的时间都延长
D. 睡眠剥夺会加剧小鼠的SDS 症状
15.近期,广东地区流行的基孔肯雅热病引起了社会广泛关注,该疾病的传播者伊蚊也是登革热病毒的重要 媒介。早年科研人员利用昆虫胚胎显微注射技术,将一种能使雄性蚊子不育的沃尔巴克氏菌(一种共生 细菌)导入白纹伊蚊体内后选育了“绝育雄蚊”。在某地区连续多年投放这种“绝育雄蚊”后,登革热的传 播得到了有效控制。下列相关叙述错误的是
A. 沃尔巴克氏菌与白纹伊蚊细胞共有的细胞器是核糖体
B.感染“绝育雄蚊”的沃尔巴克氏菌的基因不属于白纹伊蚊种群的基因库
C. 连续投放“绝育雄蚊”主要增加了该地区白纹伊蚊种群的死亡率从而降低了种群密度
D. 可通过消灭蚊子以避免基孔肯雅热、登革热等疾病的传播来提高生态系统的稳定性
16.T 蛋白和J 蛋白是转录调控因子。为研究T 、J蛋白对S 蛋白基因表达的调控作用,研究人员构建了图1 所示四种质粒,将质粒1与其他质粒组合后,通过农杆菌转化法分别导入烟草细胞,检测发现各组 REN 表达量基本不变,但荧光强度相对值如图2所示。下列叙述正确的是
REN 4 蛋白基因启动子
启动子
T蛋白基因
蛋白基因
质粒1 质粒2- 质粒3 质粒4.
启动子
启动子
启动子
LUC
注:启动子I 为可持续表达启动子;代表终止子。 REN LUC分别
编码重组酯酶和荧光素酶,且酶活性不受T、S、J 蛋白影响。
图 1
A.RNA 聚合酶识别和结合启动子后,驱动DNA 的双链解旋
B.图1所示四种质粒片段均需位于农杆菌的Ti质粒的T-DNA 中 C.T 蛋白可通过与S 蛋白基因启动子结合,促进LUC 基因的表达
D.J蛋白可通过与S 蛋白基因启动子结合,导致LUC 基因几乎不表达
0.05┐
0.04 0.03- 0.02- 0.01
0l
质粒:1+21+31+41+3+4
荧光强度相对值
图2
三 、非选择题:本题共5小题,共60分。
17. (12分)水稻是我国重要的粮食作物,水和无机盐等因素对水稻生长能产生重要影响,科学家为探究其影 响机制进行了 一 系列实验。
I. 为探究Mg²+对水稻光合作用的影响,科研人员分别模拟环境中Mg²+正常供给(+Mg²+)、缺乏(一 Mg²+) 条件,测定了水稻光合作用中叶绿体中Mg²+ 的相对含量、最大CO₂ 固定速率等指标。
(1)该实验中+Mg²+ 组为 (填“实验组”或“对照组”)。
(2)根据测定结果表明,叶肉细胞叶绿体中的Mg²+ 相对含量和 CO₂ 固定速率都存在“光照下高、黑暗下 低”的节律性波动;进一步测定上述过程中酶R 的活性(RuBP羧化酶,催化Cs与CO₂ 的反应),发现 在Mg²+正常供给(+Mg²+)时活性远高于缺乏(一Mg²+)条件,请你结合测定结果及已学知识,阐明 Mg²+对水稻光合作用影响的机理: ; 。(答出两点)
Ⅱ .水资源短缺限制水稻的生长发育,严重影响水稻的产量。科研人员利用激光照射水稻种子,获得了水 稻突变体。将野生型水稻和突变体水稻种植在同样干旱、温度相同且适宜的条件下,检测二者叶肉细胞 的各项指标,所得结果如图1、图2、图3所示。回答下列问题:
5
4
3
2
-1
CO₂ 吸收速率/(μml m ² s⁻)
-2F
—突变型------野生型
20040060080010001200
100
光照强度/(μml·m⁻²·s⁻) 图1
绿素含
P 鞍 化 酶 含 量
U B
R
■叶绿素含量
□RuBP 羧化酶含量
2.5r 2.0 1.5- 1.0
古0.5-
0L 野生型 突变型
12
10
8
6
14
4
0
2
图2
相对值
□气孔导度
■胞间CO₂ 浓度
0L
野生型突变型
2-
图3
(3)图1中,当光照强度为100μml·m-²·s⁻¹ 时,野生型水稻植株的干重变化是 _ (填“增加”或 “减小”),理由是 8
(4)根据图2、图3分析,在干旱条件下,突变型叶肉细胞的光合作用速率 _ (填“大于”或“小于”) 野生型叶肉细胞的光合作用速率,判断理由是
(答出两点)。
生 物 学 试 题 第 5 页 ( 共 8 页 )
18. (14分)正常成年人的血红蛋白(HbA) 是主要由两条α肽链、两条β肽链组成的四聚体。控制合成α肽 链的α基因位于人类第16号染色体上,每条16号染色体上有两个α基因,α基因缺失或者突变使得α肽 链合成量下降,会导致α-地中海贫血。下图1是α-地中海贫血有关的类型。控制合成β肽链的β基因 位于人类第11号染色体上,每条染色体仅1个β基因。β肽链减少会导致β-地中海贫血症,若两个β基 因均缺陷,则发展为重型β-地中海贫血,需终生输血或骨髓移植,若仅1个β基因缺陷,则为轻型β-地中 海贫血携带者。回答下列问题。
重型胎儿
(致死)
(需定时输血) (无临床表现)
HbH患者 轻微型 静止型 正常
图1
(1)只考虑α基因, 一对双方都患图1所示的轻微型α-地中海贫血的夫妇的后代儿童中出现正常女儿的 概率是 。另一对夫妇,丈夫是图1所示HbH 患者,也是轻微型β-地中海贫血携带者,妻 子是图1所示轻微型α-地中海贫血也是轻型β-地中海贫血携带者,后代儿童中出现静止型且β基因 正常的儿子的概率
。
(2)人类γ基因如果正常表达能减轻某种地中海贫血症症状。某患者γ基因经测序检测为正常,科研人 员怀疑其γ基因启动子活性受到抑制,于是扩增了γ基因上游的启动子片段,将此片段分别插入表达 载体中进行转化和荧光检测。相关信息如图2所示。
注:
γ基因
F 、R:引物
M 序列 启动子 R
限制酶识别序列及切割位点:
F XhI MunI SalI
载体的 终止子 荧光蛋白基因 部分结构
终止子
MunI:CAATTG XhI:CTCGAG EcRI:GAATTC
SalI:CTCGAC NheI:GCTAGC
NheI EcRI MunI EcRI XhI 图2
将扩增后的启动子定向插入载体指导荧光蛋白基因表达,需在引物末端添加限制酶识别序列。据图 可知,在F 末端和R 末端添加的序列所对应的限制酶分别是 ,对载体处理时需要 用到的限制酶是 。成功转化后,检测到受体大肠杆菌细胞有荧光,说明启动子活性 未受抑制。
(3)进一步研究发现该患者体内有 B 蛋白能抑制γ基因表达。科研人员将少量B 蛋白注入上述受体大 肠杆菌,还是检测出有荧光,且并未衰减。科研人员继续研究证实,B 蛋白抑制位置位于启动子上游 的调控序列(M 序列),请利用图2所示载体,通过检测大肠杆菌荧光变化,简要写出实验思路,验证
此 结 论 。
(4)通过上述实验请简要写出治疗此种地中海贫血症的两条思路:
生物学试题第6页(共8页)
19. (12分)糖尿病脑病是长期高血糖引发的脑功能损伤,主要表现为认知功能下降、记忆力减退、情绪异常
等。其核心机制与高血糖导致的脑代谢紊乱、血管损伤等相关,可增加阿尔茨海默病等疾病风险。
(1)长期高血糖会引起某些大脑神经元损伤,使这些神经元释放的乙酰胆碱(一种兴奋性神经递质) (填“增加”或“减少”),进而导致大脑认知功能下降,出现糖尿病脑病。
(2)黄精(PS) 是中医学中常用的一味中药,具有抗氧化、增强免疫力及抗衰老等作用,临床上广泛应用 于治疗糖尿病及抗炎、抗肿瘤等。据研究,黄精能提高组织细胞对胰岛素的敏感性,从而发挥胰岛 素 (从两个方面来作答)降低血糖的功能。
(3)为探究黄精对糖尿病脑病的治疗效果,研究者利用Mrris 水迷宫实验进行验证,实验步骤如下:
I. 分组与模型制备:包括正常对照组(db/m 组)、糖尿病认知障碍组(DCI 组)、黄精组(PS 组),黄精 组大鼠背景与 组相同,每组10只(说明:糖尿病认知障碍组即糖尿病脑病模型大鼠)。
Ⅱ.给药方法:正常对照组(db/m 组)、糖尿病认知障碍组(DCI 组)、黄精组(PS 组)分别用等量 每天灌胃处理;在每天相同时间点灌胃 1次,持续4周。
Ⅲ.行为学试验:采用Mrris 水迷宫实验评价大鼠空间学习记忆功能。将平台置于水面以上(可见平 台)后,所有大鼠进行记忆训练5 d。第6天开始,每只大鼠从4个象限进行试验(试验持续60 s/次 , 试验间隔大于20 min/ 次),记录到达平台的平均时间,记为潜伏期(如图1)。第7天撤去平台,记录 大鼠穿越平台的次数(如图2)。通过对比各组大鼠潜伏期、穿越平台次数和运动轨迹的差异,评估黄 精对糖尿病脑病的治疗效果。根据图3分析,下列各组大鼠运动轨迹最有可能是DCI 组的是 (填序号)。
伏期/s
垂 平
80┐
60.
40-
20-
0-
+db/m 组 DCI组
一 PS组
D4 D5 D6
D1 D2 D3
11
图1 各组小鼠Mrris水迷宫实验潜伏期结果比较 图2 各组小鼠Mrris水迷宫实验越平台次数结果比较
① ② ③
图3 各组大鼠Mrris水迷宫运动轨迹比较
IV. 通 过 (结果),说明黄精能 改善糖尿病脑病。
20. (11分)工程建设者充分结合“三北”地区夏季高温、冬季严寒、全年干旱的气候特征,创新性地开发出光
伏治沙新模式(如图)。
太阳光线
光伏板
)
(1)沙漠中的各种生物与 等共同构成该新型生态系统;“三北”生态治理使生态 足迹 (填“变大”“变小”或“不变”), (填“增大”或“降低”)了生态赤字。
(2)在沙漠植被恢复中,不再种植耗水量大、难分解的高大杨树,而是选择耐旱节水的本土沙生植物,这主 要体现了 的生态学原理。请推测治沙所选用的梭梭树应具备 (答一点即可)的结构特征。
(3)通过“板上发电、板下种植、板间养殖”的方式,该地区每年可向社会提供大量电力,同时又能够治理大 量沙化土地,这体现了生物多样性的 价值,与传统工程相比,生态工程的优点是
(4) 是区别治沙后形成的群落与其他群落的重要特征,也是决定群落性质最重 要的因素。
21. (11分)I.1975 年,生物学家创造了利用杂交瘤细胞制备单克隆抗体的技术。
(1)通过杂交瘤细胞制备单抗时,需向小鼠注射特定抗原,再从小鼠脾脏中取已免疫的B 细胞,与 细胞混合后,诱导细胞融合(常用方法包括PEG 融合法、电融合法和 诱导法)。对经选择 培养的杂交瘤细胞进行 培养和抗体检测,多次筛选后才能获得足够数量的能分泌所需抗 体的细胞。将抗体检测呈阳性的杂交瘤细胞在体外条件下大规模培养(培养箱的气体环境为: )或注射到小鼠腹腔内增殖,最终从细胞培养液或小鼠腹水中获取大量的单克隆抗体。
Ⅱ. 目前制备单克隆抗体的技术已经发展到了单个B 细胞技术。单个B 细胞技术可从患者或接种疫苗 人群的外周血中,根据抗原和细胞表面标记物筛选出单个B 细胞,再利用逆转录PCR 等技术直接获得抗 体合成基因。单个B 细胞技术的优点是只需少量细胞就可以快速高效地筛选出潜在的单克隆抗体,在 新发、突发传染病等紧急事件中,可以快速获得针对病原微生物的高亲和力抗体。
(2)利用单个B 细胞技术,针对某新型病原体表面的抗原A, 制备单克隆抗体的技术路径如下:采集康复 者外周血 → 筛选能够结合抗原A 的 B 细胞→提取 → → 根据抗体基因设计引 物进行PCR→ 通 过 确认产物为抗 A 抗体的基因 → → 导人 ( 填 “无限增殖”或“有限增殖”)受体细胞→获得抗A 的单克隆抗体。
湖南九校生物
1-5DCACA 6-10CBDDD
11-12CB
13.AC 14.AD 15.CD 16.BD
17. (1)对照组
(2) Mg²+ 是叶绿素的组成元素,能促进叶绿素合成,从而有利于光反应进行, 为暗反应提供更多的 ATP 和 【H】;Mg²+ 能提高RuBP 羧化酶的活性,从而促 进 CO2 的固定
(3)增加;此时野生型水稻植株的光合作用速率大于呼吸作用速率
(4)大于;突变型叶肉细胞中叶绿素含量更高,能吸收更多的光能;突变型叶肉 细胞中RuBP 羧化酶含量更高, CO2 固定速率更快
18. (1)1/4; 1/16
(2)EcRI、Xhl、EcRI、Xhl
(3)实验思路:将含有M 序列的载体和不含 M 序列的载体分别导入大肠杆菌, 然后都注入 B 蛋白,检测荧光变化。治疗思路:抑制B 蛋白的合成;破坏B 蛋 白与M 序列的结合位点
19. (1)减少
(2)促进组织细胞加速摄取、利用和储存葡萄糖
(3)DCI; 生理盐水;③; PS 组大鼠潜伏期短于DCI 组,穿越平台次数多于DC I 组
20. (1)非生物的物质和能量;变小;降低
(2)协调与平衡;根系发达(或叶片小等,合理即可)
(3)直接和间接;少消耗、多效益、可持续
(4)物种组成
21. (1)骨髓瘤;病毒;克隆化;95%空气和5% CO2
(2)总RNA; 逆转录得到 cDNA; 测序;构建基因表达载体;无限增殖
相关试卷
这是一份湖南省九校联盟2026届高三上学期9月第一次联考试题 生物 Word版含答案,文件包含生物试卷-湖南省2026届高三九校联盟第一次联考pdf、湖南省九校联盟2026届高三上学期9月第一次联考生物试题含答案docx等2份试卷配套教学资源,其中试卷共17页, 欢迎下载使用。
这是一份广东省“六校联盟”2026届高三上学期第一次联考生物试卷(Word版附答案),共14页。试卷主要包含了单选题,解答题,实验题等内容,欢迎下载使用。
这是一份2025届湖南省高三上学期九校联盟第一次联考 生物试卷(含答案),共12页。
相关试卷 更多
- 1.电子资料成功下载后不支持退换,如发现资料有内容错误问题请联系客服,如若属实,我们会补偿您的损失
- 2.压缩包下载后请先用软件解压,再使用对应软件打开;软件版本较低时请及时更新
- 3.资料下载成功后可在60天以内免费重复下载
免费领取教师福利

