搜索
      上传资料 赚现金

      湖北省襄阳市第四中学2025-2026学年高二上学期9月月考生物试题(Word版附解析)

      • 7.76 MB
      • 2025-09-30 09:50:12
      • 59
      • 0
      • 教习网3275309
      加入资料篮
      立即下载
      查看完整配套(共2份)
      包含资料(2份) 收起列表
      解析
      湖北省襄阳市第四中学2025-2026学年高二上学期9月月考生物试题 Word版含解析.docx
      预览
      原卷
      湖北省襄阳市第四中学2025-2026学年高二上学期9月月考生物试题 Word版无答案.docx
      预览
      正在预览:湖北省襄阳市第四中学2025-2026学年高二上学期9月月考生物试题 Word版含解析.docx
      湖北省襄阳市第四中学2025-2026学年高二上学期9月月考生物试题 Word版含解析第1页
      1/22
      湖北省襄阳市第四中学2025-2026学年高二上学期9月月考生物试题 Word版含解析第2页
      2/22
      湖北省襄阳市第四中学2025-2026学年高二上学期9月月考生物试题 Word版含解析第3页
      3/22
      湖北省襄阳市第四中学2025-2026学年高二上学期9月月考生物试题 Word版无答案第1页
      1/11
      湖北省襄阳市第四中学2025-2026学年高二上学期9月月考生物试题 Word版无答案第2页
      2/11
      湖北省襄阳市第四中学2025-2026学年高二上学期9月月考生物试题 Word版无答案第3页
      3/11
      还剩19页未读, 继续阅读

      湖北省襄阳市第四中学2025-2026学年高二上学期9月月考生物试题(Word版附解析)

      展开

      这是一份湖北省襄阳市第四中学2025-2026学年高二上学期9月月考生物试题(Word版附解析),文件包含湖北省襄阳市第四中学2025-2026学年高二上学期9月月考生物试题Word版含解析docx、湖北省襄阳市第四中学2025-2026学年高二上学期9月月考生物试题Word版无答案docx等2份试卷配套教学资源,其中试卷共33页, 欢迎下载使用。
      一、单选题:本大题共 18 小题,共 36 分。
      1. 下图表示三种不同 pH 条件下血红蛋白与氧气结合情况。下列说法不正确的是( )
      (注:氧结合血红蛋白的比例可反应血红蛋白与氧气的亲和力)
      A. 曲线①②③可分别表示安静、活动和高强度运动时的检测结果
      B. 氧水平低于 40mmHg 时,氧水平小幅度下降不利于向周围组织供氧
      C. 由图可知,在肺部当 CO2 被呼出体外后,血红蛋白与氧结合能力增强
      D. 实验结果说明 pH 通过影响血红蛋白的功能而参与内环境稳态的调节
      【答案】B
      【解析】
      【详解】A、运动强度越高,人体产生的二氧化碳和乳酸越多,血浆的 pH 越低,那么根据曲线,pH 越低,
      血红蛋白与氧气的亲和力越低,所以曲线①②③可分别表示安静、活动和高强度运动时的检测结果,A 正
      确;
      B、氧水平低于 40 mmHg 时,此时氧结合血红蛋白的比例随氧水平变化明显(此时曲线斜率较大),说明氧
      水平小幅度下降,会导致血红蛋白与氧气的亲和力明显下降,此时氧气可以脱离血红蛋白,扩散到周围组
      织中,有利于向周围组织供氧,B 错误;
      C、由图可知,在肺部当 CO2 被呼出体外后,血浆 pH 升高,血红蛋白与氧结合能力增强,C 正确;
      D、此实验结果说明 pH 可以影响氧结合血红蛋白的比例,影响血红蛋白的功能而参与内环境稳态的调节,
      D 正确。
      故选 B。
      第 1页/共 22页
      2. 研究者对不同受试者的检查发现:①丘脑(位于下丘脑旁侧的较高级中枢)受损患者对皮肤的触碰刺激
      无反应;②看到食物,引起唾液分泌;③受到惊吓时,咀嚼和吞咽食物变慢。下列叙述正确的是( )
      A. ①说明触觉产生于丘脑
      B. ②中引起唾液分泌的反射为非条件反射
      C. 控制咀嚼和吞咽的传出神经属于外周神经系统
      D. 受到惊吓时机体通过神经系统使瞳孔收缩,心跳加快,胃肠蠕动变慢
      【答案】C
      【解析】
      【详解】A、触觉的产生部位是大脑皮层(丘脑是感觉传导的中继站,负责将感觉信息传递到大脑皮层)。
      丘脑受损导致触觉传导中断,但不能说明触觉产生于丘脑,A 错误;
      B、吃东西引起唾液分泌是非条件反射,但“看到食物,引起唾液分泌”是通过视觉刺激与食物建立联系后习
      得的反射,属于条件反射,B 错误;
      C、外周神经系统包含传入神经和传出神经,控制咀嚼和吞咽的传出神经属于外周神经系统,C 正确;
      D、受到惊吓时,属于应激反应,会使交感神经兴奋,导致瞳孔扩大,心跳加快,胃肠蠕动变慢,D 错误。
      故选 C。
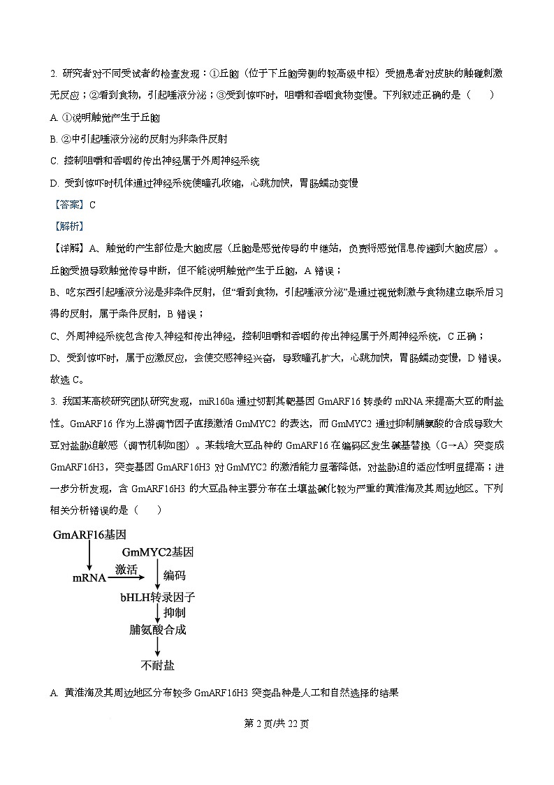
      3. 我国某高校研究团队研究发现,miR160a 通过切割其靶基因 GmARF16 转录的 mRNA 来提高大豆的耐盐
      性。GmARF16 作为上游调节因子直接激活 GmMYC2 的表达,而 GmMYC2 通过抑制脯氨酸的合成导致大
      豆对盐胁迫敏感(调节机制如图)。某栽培大豆品种的 GmARF16 在编码区发生碱基替换(G→A)突变成
      GmARF16H3,突变基因 GmARF16H3 对 GmMYC2 的激活能力显著降低,对盐胁迫的适应性明显提高;进
      一步分析发现,含 GmARF16H3 的大豆品种主要分布在土壤盐碱化较为严重的黄淮海及其周边地区。下列
      相关分析错误的是( )
      A. 黄淮海及其周边地区分布较多 GmARF16H3 突变品种是人工和自然选择的结果
      第 2页/共 22页
      B. 基因 GmARF16 的突变若发生在体细胞中,则无法传给后代
      C. miR160a 可通过影响 GmMYC2 基因的表达而增强大豆的耐盐性
      D. 根部细胞脯氨酸含量增加可使渗透压升高引起耐盐性增强
      【答案】B
      【解析】
      【详解】A、某栽培大豆品种的 GmARF16 在编码区发生碱基替换(G→A)突变成 GmARF16H3, 突变基
      因 GmARF16H3 对 GmMYC2 的激活能力显著降低,对盐胁迫的适应性明显提高,说明黄淮海及其周边地
      区分布较多 GmARF16H3 突变品种与人工和自然选择有关,A 正确;
      B、大豆体细胞中的基因突变,可通过无性繁殖(如植物组织培养)的方式传给后代,并非绝对无法传给后
      代,B 错误;
      C、由题意“miR160a 通过切割其靶基因 GmARF16 转录的 mRNA 来提高大豆的耐盐性”,且 GmARF16 作为
      上游调节因子直接激活GmMYC2的表达,GmMYC2会导致大豆对盐胁迫敏感,所以miR160a切割GmARF16
      的 mRNA,会影响 GmMYC2 基因的表达,进而增强大豆的耐盐性,C 正确;
      D、脯氨酸含量增加可增大根部细胞渗透压,如果外部环境含盐量一定程度的增加,细胞依然可以吸收水分,
      故大豆耐盐性增强,D 正确。
      故选 B。
      4. 神经细胞动作电位产生后,K+外流使膜电位恢复为静息状态的过程中,膜上的钠钾泵转运 K+、Na+的活
      动增强,促使膜内外的 K+、Na+分布也恢复到静息状态。已知胞内 K+浓度总是高于胞外,胞外 Na+浓度总
      是高于胞内。下列说法错误的是( )
      A. 若增加神经细胞外的 Na+浓度,动作电位的幅度增大
      B. 若静息状态下 Na+通道的通透性增加,静息电位的幅度不变
      C. 若抑制钠钾泵活动,静息电位和动作电位的幅度都减小
      D. 神经细胞的 K+、Na+跨膜运输方式均包含主动运输和被动运输
      【答案】B
      【解析】
      【分析】静息时,神经细胞膜对钾离子的通透性大,钾离子大量外流,形成内负外正的静息电位;受到刺
      激后,神经细胞膜的通透性发生改变,对钠离子的通透性增大,钠离子内流,形成内正外负的动作电位。
      【详解】A、动作电位的形成与 Na+内流有关,若增加神经细胞外的 Na+浓度,Na+内流增加,动作电位的
      幅度增大,A 正确;
      B、若静息状态下 Na+通道的通透性增加,使 Na+内流增多,会打破原有 K+外流主导的离子平衡,静息电位
      第 3页/共 22页
      的幅度减小,B 错误;
      C、若抑制钠钾泵活动,导致膜外 Na+和膜内 K+减少,静息电位和动作电位的幅度都减小,C 正确;
      D、神经细胞通过钠钾泵实现钠钾离子的主动运输,通过离子通道实现钠钾离子的被动运输,D 正确。
      故选 B。
      5. 高强度运动结束后,运动员会感到肌肉酸痛、疲劳。为减轻运动员高强度训练后的肌肉酸痛感,将 24 名
      运动员随机均分成 2 组,训练结束后,实验组增加 30min 低强度整理运动,而对照组直接休息,检测血液
      乳酸半时反应时间(乳酸浓度下降一半时所用时间),结果如图所示。不考虑脂肪的消耗,下列叙述不正确
      的是( )
      A. 高强度运动过程中,人体细胞产生的 CO2 量等于消耗的 O2 量
      B. 高强度运动过程中,交感神经兴奋活动占据优势,导致胃肠蠕动减弱
      C. 据实验结果可知,30min 低强度整理运动会促进乳酸浓度下降
      D. 血浆 pH 能保持稳定与其中含有缓冲物质有关。人体内酶的最适温度和最适 pH 分别是 37℃、7.35~7.45
      【答案】D
      【解析】
      【详解】A、由于不考虑脂肪的消耗,则只考虑能源物质为糖类,人体无氧呼吸不消耗氧气,也不产生 CO2
      ,有氧呼吸消耗氧气的体积与产生 CO2 的体积相同,故高强度运动过程中,人体产生的 CO2 量等于消耗的
      O2 量,A 正确;
      B、高强度运动时,交感神经兴奋活动占据优势,会导致胃肠蠕动减弱,消化腺分泌减少等,B 正确;
      C、根据图示可知实验组(增加 30min 低强度整理运动)的乳酸浓度下降一半时所用时间短于对照组,说明
      30min 低强度整理运动会促进乳酸浓度下降,C 正确;
      D、血浆 pH 能保持稳定与其中含有缓冲物质有关,人体内酶的最适温度约为 37℃,但不同酶的最适 pH 不
      同,比如胃蛋白酶的最适 pH 为 1.5-2.0,并非所有酶的最适 pH 都是 7.35-7.45(7.35-7.45 是血浆的正常 pH
      第 4页/共 22页
      范围),D 错误。
      故选 D。
      6. 细胞所处的内环境变化可影响其兴奋性、膜电位达到阈电位(即引发动作电位的临界值)后,才能产生
      兴奋。如图所示,甲、乙和丙表示不同环境下静息电位或阈电位的变化情况。下列叙述错误的是( )
      A. 正常环境中细胞的动作电位峰值受膜内外钠离子浓度差影响
      B. 环境甲中钾离子浓度低于正常环境
      C. 细胞膜电位达到阈电位后,钠离子通道才开放
      D. 同一细胞在环境乙中比丙中更难发生兴奋
      【答案】C
      【解析】
      【分析】动作电位的形成是 Na+内流的结果,Na+的浓度差决定了动作电位的峰值,内外浓度差越大,峰值
      越大。静息电位的强度与 K+的浓度差有关,K+的浓度差越大,静息电位的绝对值越大。负离子例如氯离子
      的内流会形成抑制作用,导致膜内负电荷增多。
      【详解】A、动作电位的产生主要与钠离子顺浓度梯度内流有关,细胞内外钠离子浓度差会影响动作电位峰
      值,A 正确;
      B、静息电位的产生主要与钾离子顺浓度梯度外流有关,细胞外钾离子浓度降低时,膜两侧钾离子浓度差增
      大,钾离子外流增多,静息电位的绝对值增大,环境甲中钾离子浓度低于正常环境,B 正确;
      C、细胞膜电位达到阈电位前,钠离子通道就已经开放,C 错误;
      D、分析题图可知,与环境丙相比,细胞在环境乙中阈电位与静息电位的差值更大,受到刺激后更难发生兴
      奋,D 正确。
      故选 C。
      7. 图 1 表示神经系统中神经元甲、乙、丙、丁之间的联系。图 2 是刺激图 1 中相关神经元时在电表上记录
      第 5页/共 22页
      到的数据变化图。已知电位变化超过阈值才能产生动作电位,下列有关说法错误的是( )
      A. 神经元丁的细胞膜上存在不同神经递质的受体参与信息传递
      B. 单独刺激甲、乙,二者都释放兴奋性神经递质,但均不能产生电位变化
      C. 连续刺激神经元甲对突触后神经元产生的影响具有叠加效应
      D. 先刺激神经元丙再刺激神经元甲可能不会引起神经元丁 兴奋
      【答案】B
      【解析】
      【详解】A、图 1 中甲—丁、乙—丁、丙—丁之间形成 3 个突触,这 3 个突触中既有兴奋性神经递质参与,
      也有抑制性神经递质参与,神经元丁的细胞膜均为突触后膜,即神经元丁的细胞膜上存在不同神经递质的
      受体参与信息传递,A 正确;
      B、单独刺激神经元甲、乙,二者均可产生电位变化,静息电位绝对值减小,说明二者都释放兴奋性神经递
      质,B 错误;
      C、连续刺激神经元甲可以引发动作电位,说明刺激的效应是可以叠加的,C 正确;
      D、根据图 2 判断,神经元丙是抑制性神经元,先刺激神经元丙再刺激神经元甲可能不会引起神经元丁的兴
      奋,D 正确。
      故选 B。
      8. 下列有关说法正确的有( )
      ①达尔文认为生物进化的实质是种群基因频率的改变;
      ②新物种的产生意味着原有物种发生了进化,但进化不一定能够产生新物种;
      ③基因的碱基序列改变,可能表达的蛋白质活性不变;
      ④捕食者的存在不仅起到了促进种群发展的作用,还有利于增加物种多样性;
      ⑤在“低温诱导植物细胞染色体数目的变化”实验中,有两处用到酒精且作用不同;
      ⑥人工诱导多倍体时,用秋水仙素处理萌发的种子或幼苗,是目前最有效且最常用的方法;
      ⑦先天性疾病不都是遗传病,遗传咨询可初步确定胎儿是否患唐氏综合征;
      第 6页/共 22页
      ⑧同一株水毛茛在空气中的叶和水中的叶形态不同,以及同卵双胞胎所具有的微小差异都是表观遗传的典
      例。
      A. ①②③④⑤⑥⑦⑧
      B. ②③④⑦⑧
      C. ②③④⑤⑥
      D. ②③④⑥⑧
      【答案】C
      【解析】
      【详解】①生物进化的实质是种群基因频率的改变,这是现代生物进化理论的内容,不是达尔文在自然选
      择说中提出的,①错误;
      ②生物进化的实质是种群基因频率的改变,物种形成的标志是生殖隔离,所以新物种产生一定存在进化,
      进化不一定意味着新物种的产生,②正确;
      ③由于密码子的简并性,基因的碱基序列改变,转录翻译出的蛋白质可能不变,其活性也可能不变,③正
      确;
      ④捕食者的存在能促进被捕食者种群的发展(如淘汰老弱病残个体),同时捕食者往往捕食数量多的物种,
      为其他物种腾出生存空间,有利于增加物种多样性,④正确;
      ⑤在“低温诱导植物细胞染色体数目的变化”实验中,卡诺氏液固定后用体积分数为 95%的酒精冲洗,解离
      时用质量分数为 15%的盐酸和体积分数为 95%的酒精混合液(1:1),两处酒精作用不同,⑤正确;
      ⑥人工诱导多倍体时,用秋水仙素处理萌发的种子或幼苗,可抑制纺锤体形成,使染色体数目加倍,是目
      前最有效且最常用的方法,⑥正确;
      ⑦先天性疾病是出生前就有的疾病,不都是遗传病(如先天性心脏病可能是发育不良导致,不是遗传物质
      改变引起);唐氏综合征是染色体异常遗传病,遗传咨询主要针对单基因、多基因遗传病,不能初步确定胎
      儿是否患唐氏综合征,需进行产前诊断(如羊水检查),⑦错误;
      ⑧同一株水毛茛在空气中和水中的叶形态不同,以及同卵双胞胎的微小差异,主要是环境因素导致,表观
      遗传是指 DNA 序列不变,基因表达发生可遗传变化,这些例子不属于表观遗传典例,⑧错误。
      故选 C。
      9. 下图为某二倍体生物的几种变异方式。下列有关叙述正确的是( )
      第 7页/共 22页
      A. 图①、③、④所示变异类型均属于染色体结构变异
      B. 减数分裂过程中发生②所示变异一定会使产生 子细胞种类多样化
      C. 该生物的单倍体的体细胞中可以含有一个或两个染色体组
      D. 图⑤中 B 基因可能发生了碱基的缺失,X 射线处理不会导致其他变异类型的发生
      【答案】C
      【解析】
      【详解】A、①中染色体数目个别增加,形成三体,属于染色体数目变异;图③中染色体片段缺失,属于染
      色体结构变异;图④中非同源染色体之间的易位,属于染色体结构变异,A 错误;
      B、图中②为四分体中非姐妹染色单体互换,属于基因重组,可使产生的配子种类多样化,但如果亲代基因
      型为 AABB,即使发生②所示变异,子细胞种类也不会多样化,B 错误;
      C、该生物是二倍体,若其体细胞进行减数分裂产生的配子含一个染色体组,由配子发育成的单倍体体细胞
      含一个染色体组;若该生物在减数分裂过程中发生染色体数目变异,产生的配子含两个染色体组,由这样
      的配子发育成的单倍体体细胞含两个染色体组,所以该生物的单倍体的体细胞中可以含有一个或两个染色
      体组,C 正确;
      D、基因突变是 DNA 分子中发生碱基的替换、增添或缺失,而引起的基因结构的改变。图中⑤为基因突变
      B 基因可能发生了碱基的缺失,基因突变和染色体变异(片段丢失等)都有可能在 X 射线的处理下发生,D
      错误。
      故选 C。
      10. 科学家研究了生活在不同海拔的纳西族人的促红细胞生成素基因(EPO),发现高海拔组和低海拔组的
      EPO 碱基序列存在差异,从而导致血红蛋白含量不同,通过测定不同种群 EPO 序列还有利于分析他们的亲
      缘关系。下列分析正确的是( )
      A. EPO 序列可以为研究生物进化提供最直接的证据
      B. 高海拔环境选择使 EPO 基因频率发生定向改变
      C. 缺氧环境是造成 EPO 表达量上升的根本原因
      第 8页/共 22页
      D. 高海拔直接作用于 EPO 基因而不是个体表型
      【答案】B
      【解析】
      【详解】A、化石是研究生物进化最直接的证据,而 EPO 序列属于分子水平的证据,属于间接证据,A 错
      误;
      B、自然选择通过作用于个体的表型,使适应环境的个体有更多机会传递基因,导致种群基因频率定向改变。
      高海拔环境通过选择 EPO 基因的优势变异,使其频率发生定向变化,B 正确;
      C、缺氧环境可能通过调控机制促进 EPO 基因的表达,但题干指出高海拔和低海拔人群的 EPO 碱基序列存
      在差异,说明根本原因是基因序列不同,而非单纯环境诱导,C 错误;
      D、自然选择直接作用于个体的表型(如血红蛋白含量),而非直接作用于基因本身,D 错误。
      故选 B。
      11. A、a 为一对常染色体基因,已知 A 基因纯合时会导致 1/2 的胚胎死亡。某基因型均为 Aa 的果蝇种群随
      机交配得到 F1,F1 随机交配获得 F2。下列叙述错误的是( )
      A. 体细胞中基因 A、a 所在常染色体通常为同源染色体
      B. F2 中杂合子的概率为 24/49
      C. 随着交配代数的增加,A 的基因频率在减小
      D. 种群的基因频率改变说明该生物种群发生了进化
      【答案】B
      【解析】
      【详解】基因的分离定律的实质:在杂合子的细胞中,位于一对同源染色体上的等位基因,具有一定的独
      立性;在减数分裂形成配子的过程中,等位基因会随同源染色体的分开而分离,分别进入到两个配子中,
      独立地随配子遗传给后代。
      【分析】A、体细胞中 A、a 为等位基因,通常位于同源染色体同一位置,A 正确;
      B、A 基因纯合时会导致 1/2 的胚胎死亡。某基因型均为 Aa 的果蝇种群随机交配得到 F1,F1 基因型频率为
      AA=1/7,Aa=4/7,aa=2/7。F1 配子 A 占 3/7,a 占 4/7。F2 受精时基因型为 AA=9/49,Aa=24/49,aa=16/49。
      因 AA 胚胎死亡 1/2,存活比例为 9/98,总存活个体为 89/98。F2 杂合子比例为 24/49÷89/98=48/89,B 错误;
      C、由于 A 基因纯合时会导致 1/2 的胚胎死亡,因此随着交配代数的增加,A 的基因频率在减小,C 正确;
      D、生物进化的实质是种群基因频率的改变,D 正确。
      故选 B。
      12. 梅尼埃眩晕综合症表现为反复发作的眩晕、听力下降,并伴有内耳淋巴水肿。临床上常用利尿剂(促进
      第 9页/共 22页
      尿液产生)进行治疗。检测正常人及该病患者急性发作期血浆中相关激素水平的结果如表。下列关于该病
      患者的叙述,正确的是( )
      抗利尿激素浓度/(ng· 醛固酮浓度/(ng· 组别
      L-1) L-1)
      正常对照组 19.73 97.4
      急性发病组 24.93 122.72
      注:抗利尿激素可促进肾脏对水重吸收,醛固酮可促进肾脏对 Na+重吸收
      A. 内环境稳态是机体进行正常生命活动的必要条件,只要保持稳态,机体就不会患病
      B. 急性发病期抗利尿激素和醛固酮的浓度变化都会导致细胞外液渗透压升高
      C. 急性发病期使用利尿剂治疗的同时应补充钠盐
      D. 淋巴液是由一部分组织液经毛细淋巴管壁进入毛细淋巴管形成,是大量的淋巴细胞直接生活的环境
      【答案】D
      【解析】
      【详解】A、内环境稳态是机体进行正常生命活动的必要条件,但保持稳态,机体也可能患病(如遗传病),
      A错误;
      B、急性发病期抗利尿激素的浓度上升,会导致细胞外液渗透压降低,醛固酮的浓度升高,醛固酮可以促进
      肾小管和集合管对 Na+的重吸收,细胞外液渗透压上升,B 错误;
      C、利尿剂能促进尿液产生,急性发作期使用利尿剂治疗的同时应该保持低盐饮食,避免细胞外液渗透压升
      高不利于尿液的排出,C 错误;
      D、淋巴液存在于淋巴管中,它是由一部分组织液经毛细淋巴管壁进入毛细淋巴管而形成的,淋巴液中有大
      量的淋巴细胞,可以协助机体抵御疾病,对这些细胞来说,淋巴液就是它们直接生活的环境,D 正确。
      故选 D。
      13. 内环境稳态是机体进行正常生命活动的必要条件,一旦内环境的相对稳定遭到破坏,机体将出现病态。
      我国著名的医学家张仲景在《伤寒论》中提出“阴阳自和者,必自愈”,是对人体稳态最早的描述。下列
      相关叙述错误的是( )
      A. “阴阳自和”需要多器官、系统的协调统一
      B. 血浆中的大量蛋白质进入组织液后,易导致组织水肿
      C. 感冒发高烧是内环境“阴阳失和”的一种表现,说明人体维持稳态的调节能力是有一定限度的
      D. 细胞水平上存在着稳态,如正常人体内调节血糖的胰岛素和胰高血糖素等激素是处于动态平衡
      第 10页/共 22页
      【答案】D
      【解析】
      【详解】A、“阴阳自和”是指内环境稳态,内环境稳态需要多器官、系统的协调统一,A 正确;
      B、血浆中的大量蛋白质进入组织液后,导致组织液渗透压升高,组织液大量吸水,易导致组织水肿,B 正
      确;
      C、正常情况下内环境的温度保持相对稳定,感冒发高烧是内环境“阴阳失和”的一种表现,说明人体维持稳
      态的调节能力是有一定限度的,C 正确;
      D、胰岛素和胰高血糖素是由胰岛细胞分泌的激素,它们参与血糖调节,处于动态平衡状态,这体现的是分
      子水平上激素分泌的稳态,D 错误。
      故选 D。
      14. 如表为人体细胞内液、组织液和血浆的物质组成和含量的测定数据,下列相关叙述中,不正确的是( )
      成分及其含量/
      Na+ K+ Ca2+ Mg2+ Cl- 有机酸 蛋白质 (mml·L-1)
      ② 142.00 5.00 25.00 1.50 103.00 6.00 16.00

      ③ 147.00 4.00 1.25 1.00 114.00 7.50 1.00
      ④ 10.00 140.00 2.50 10.35 25.00 — 47.00
      A. ②属于血浆,其渗透压大小主要与血浆中无机盐及蛋白质的含量有关
      B. ③属于组织液,②的蛋白质含量减少将导致③增多
      C. ④中的 CO2 从产生部位扩散到②至少需要穿过 10 层磷脂双分子层
      D. 生理盐水的渗透压与血浆渗透压基本相等,所以血细胞在生理盐水中可维持正常形态
      【答案】C
      【解析】
      【详解】A、细胞内液中 K+含量明显高于细胞外液,而细胞外液中 Na+含量明显高于细胞内液,故根据表格
      中 Na+和 K+的含量可以确定①(②③)为细胞外液,④为细胞内液;血浆与组织液、淋巴液的最主要区别
      是血浆中蛋白质的含量高,所以根据蛋白质含量高低可以确定②为血浆,③为组织液,血浆渗透压的大小
      主要与无机盐、蛋白质的含量有关,A 正确;
      B、②血浆中的蛋白质减少,将导致血浆渗透压降低,组织液回流减弱,组织间隙液体增加,导致③组织水
      第 11页/共 22页
      肿现象,B 正确;
      C、CO2 是在线粒体中产生的,从细胞内液(④)中的线粒体扩散到血浆(②),依次穿过线粒体的 2 层膜、
      细胞膜 1 层膜、毛细血管壁细胞(2 层膜),共穿过 5 层膜,每层膜由 1 层磷脂双分子层构成,所以至少需
      要穿过 5 层磷脂双分子层, C 错误;
      D、生理盐水的渗透压与血浆渗透压基本相等,将血细胞置于生理盐水中,血细胞内外渗透压平衡,水分进
      出细胞处于动态平衡,可维持血细胞的正常形态,D正确。
      故选 C。
      15. 图甲是记录蛙坐骨神经动作电位的实验示意图。在图示位置给予一个适宜电刺激,可通过电极 1 和 2 在
      电位记录仪上记录到如图乙所示的电位变化。如果在电极 1 和 2 之间的 M 点阻断神经动作电位的传导,给
      予同样的电刺激时记录到的电位变化图是( )
      A. B.
      C. D.
      【答案】B
      【解析】
      【分析】神经纤维未受到刺激时,细胞膜内外的电荷分布情况是外正内负,当某一部位受刺激时,其膜电
      位变为外负内正。静息时,K+外流,造成膜两侧的电位表现为内负外正;受刺激后,Na+内流,造成膜两侧
      的电位表现为内正外负。
      【详解】分析题意,在图示位置给予一个适宜电刺激,由于兴奋先后到达电极 1 和电极 2,则电位记录仪会
      发生两次方向相反的偏转,可通过电极 1 和 2 在电位记录仪上记录到如图乙所示的电位变化;如果在电极 1
      和 2 之间的 M 点阻断神经动作电位的传导,兴奋只能传导至电极 1,无法传至电极 2,只发生一次偏转,对
      应的图形应是图乙中的前半段,B 符合题意。
      故选 B。
      16. 轴突运输对神经元功能维持至关重要,顺向轴突运输分快速运输(主要运输分泌蛋白、神经递质等)和
      第 12页/共 22页
      慢速运输(主要运输细胞骨架蛋白等),二者均以“移动-停滞”交替模式进行,且移动阶段速度无差异。研
      究人员在神经元胞体附近注射少量的带标记的氨基酸(为蛋白 M、N 合成必需)(如图),追踪其在神经元
      轴突的运输,实验结果如下:10 分钟后,轴突起始段检测到含标记的 M:3 小时后,轴突中下段检测到含
      标记的 M:12 小时后,轴突起始段检测到含标记的 N:5 天后,轴突中下段检测到含标记的 N,下列叙述
      不正确的是( )
      A. 胞体中产生的突触小泡的运输属于顺向轴突运输
      B. M 可能是分泌蛋白,N 可能是细胞骨架蛋白
      C. 两种蛋白运输速度的差异与停滞时间相关
      D. 阻碍慢速运输不会影响快速运输
      【答案】D
      【解析】
      【分析】兴奋在神经元之间需要通过突触结构进行传递,突触包括突触前膜、突触间隙、突触后膜,其具
      体的传递过程为:兴奋以电流的形式传导到轴突末梢时,突触小泡释放递质(化学信号),递质作用于突触
      后膜,引起突触后膜产生膜电位(电信号),从而将兴奋传递到下一个神经元。
      【详解】A、根据题意可知顺向轴突运输主要是运输分泌蛋白、神经递质等,胞体中产生 突触小泡内含有
      的是神经递质,所以胞体中产生的突触小泡的运输属于顺向轴突运输,A 正确;
      B、已知顺向轴突运输分快速轴突运输(主要运输跨膜蛋白)和慢速轴突运输(主要运输细胞骨架蛋白)两
      种,在注射带标记的氨基酸后,轴突起始段 10 分钟后就检测到带标记的 M,12 小时后才检测到带标记的 N,
      说明蛋白 M 的运输速度快,属于快速轴突运输,蛋白 N 的运输速度慢,属于慢速轴突运输,所以 M 可能
      是分泌蛋白或神经递质等,N 可能是细胞骨架蛋白,B 正确;
      C、快速运输和慢速运输均以“移动-停滞”交替模式进行,且移动阶段速度无差异,所以两种蛋白运输速
      度的差异与停滞时间相关,C 正确;
      D、轴突运输对神经元功能维持至关重要,慢速运输与快速运输存在一定的关联性,因此阻碍慢速运输会影
      响快速运输,D 错误。
      故选 D。
      17. 若在一个随机交配的二倍体生物种群中,偶然出现一个有利突变基因,该突变基因可能是隐性或显性,
      第 13页/共 22页
      具有突变表型的个体更容易生存和繁衍。图 1 与图 2 是在自然选择下突变基因的频率变化趋势图。据图分
      析,下列叙述正确的是( )
      A. 图 1 曲线在 1200 代左右时形成了新物种
      B. 对比图 1 与图 2,推测图 1 中有利突变基因为隐性
      C. 突变基因及其所有的等位基因构成了该种群的基因库
      D. 图 2 曲线在 200-400 代增长慢,推测该阶段含有利基因的纯合体占比少
      【答案】D
      【解析】
      【详解】A、据图分析,图 1 曲线在 1200 代左右时突变基因频率达到 1,种群基因频率改变,说明生物发
      生了进化,但新物种的形成通常需要生殖隔离的出现,仅基因频率变化不能直接证明新物种形成,A 错误;
      B、据图可知,图 1 有利突变基因频率上升较快,而图 2 曲线突变基因频率初期增长缓慢但后期加速,据此
      推测图 1 中有利突变基因为显性,即一旦发生突变,杂合子即可表现,B 错误;
      C、一个种群中全部个体所含有的全部基因构成该种群的基因库,并非仅突变基因及其所有的等位基因,C
      错误;
      D、设相关基因是 A/a,图 2 在 200~400 代增长慢,可能因隐性基因的纯合体(aa)占比少,此时选择主要
      作用于杂合子(Aa),导致频率上升较慢,D 正确。
      故选 D。
      18. 适应性辐射是指在相对短时间内,一个原始物种通过适应不同的生态环境,演化出多个形态和生态习性
      不同的后代物种。下列相关叙述错误的是( )
      A. 突变和基因重组在适应性辐射过程中起到关键作用
      B. 通过适应性辐射产生的新物种与原始物种的性状完全不同
      C. 通过适应性辐射形成新物种是自然选择的结果
      D. 海拔较高地区的多种植物普遍矮小,叶片密布绒毛没有体现适应性辐射
      【答案】B
      第 14页/共 22页
      【解析】
      【详解】A、突变(包括基因突变和染色体变异)和基因重组能为生物进化提供原材料,在适应性辐射过程
      中,生物需要适应不同生态环境,突变和基因重组产生的变异为自然选择提供了材料,起到关键作用,A
      正确;
      B、适应性辐射是原始物种演化出多个形态和生态习性不同的后代物种,但新物种与原始物种之间存在一定
      的亲缘关系,性状并非完全不同,只是在适应不同生态环境的过程中产生了差异,B 错误;
      C、自然选择决定生物进化的方向,通过适应性辐射形成新物种是不同生态环境对生物进行自然选择的结果,
      C 正确;
      D、适应性辐射是一个原始物种演化出多个不同的后代物种,而海拔较高地区的多种植物普遍矮小、叶片密
      布绒毛,是这些植物对高海拔环境的适应,并非一个原始物种演化出多个不同物种的过程,没有体现适应
      性辐射,D 正确。
      故选 B。
      二、实验题:本大题共 1 小题,共 15 分。
      19. 下表是某人的血液生化检验结果报告单的一部分。分析回答问题:
      项目 测定值 单位 参考范围
      丙氨酸氨基转移酶(ALT) 17 IU/L 0~45
      肌酐(CRE) 1.9↑ mg/dL 0.5~1.5
      尿素氮(BUN) 27↑ mg/dL 6.0~23.0
      血清葡萄糖(GLU) 223↑ mg/dL 60~110
      甘油三酯(TG) 217↑ mg/dL 50~200
      总胆固醇(TCH) 179 mg/dL 150~220
      (1)体内的细胞生活在内环境中,内环境的作用还有______。
      (2)化验单中每种成分的参考值(即正常值)都有一个变化范围,内环境的这种动态平衡是通过机体的调
      节作用实现的,机体维持稳态的主要调节机制是_________。
      (3)请写出人体内环境中与甘油三酯组成元素相同的化合物________(写两类),血浆成分复杂,除了上
      第 15页/共 22页
      述报告单上物质,血浆中含量最多的物质是_________。
      (4)嘌呤在肝脏中代谢最终生成尿酸。若尿酸值长期偏高会引起高尿酸血症,进而导致痛风。别嘌醇与苯
      溴马隆均能降低血液中尿酸含量,是治疗痛风的有效药物。某同学欲利用多只高尿酸血症小鼠探究别嘌醇
      和苯溴马隆在降低血液尿酸含量方面是否具有协同作用,请简要写出实验思路___________。
      【答案】(1)细胞与外界环境进行物质交换的媒介
      (2)神经-体液-免疫调节网络
      (3) ①. 葡萄糖、性激素 ②. 水
      (4)将生长状态相近的高尿酸血小鼠随机均分为 4 组,第一组小鼠注射适量生理盐水;第二组小鼠注射等
      量别嘌醇;第三组小鼠注射等量苯溴马隆;第四组小鼠注射等量的别嘌醇和苯溴马隆,在其他条件相同且
      适宜的条件下培养,一段时间后检测小鼠血液中尿酸含量
      【解析】
      【分析】正常机体通过调节作用,使各个器官、系统协调活动, 共同维持内环境的相对稳定状态叫作稳态,
      内环境稳态包括组成成分和理化性状都处于相对稳定的状态。
      【小问 1 详解】
      体内的细胞生活在内环境中,其作用是细胞生活的直接环境,是细胞与外界环境进行物质交换的媒介。
      【小问 2 详解】
      机体内环境稳态的主要调节机制是神经-体液-免疫调节网络。
      【小问 3 详解】
      甘油三酯的元素组成为 C、H、O,人体内环境中与甘油三酯组成元素相同的化合物有葡萄糖、性激素,血
      浆成分复杂,除了上述报告单上物质,血浆中含量最多的物质是水
      【小问 4 详解】
      本实验欲利用多只高尿酸血症小鼠探究别嘌醇和苯溴马隆在降低血液尿酸含量方面是否具有协同作用,自
      变量为药物的种类,因变量为血液尿酸的含量,实验思路:将生长状态相近的高尿酸血症小鼠随机均分为 4
      组,第一组小鼠注射适量生理盐水;第二组小鼠注射等量别嘌醇;第三组小鼠注射等量苯溴马隆;第四组
      小鼠注射等量的别嘌醇和苯溴马隆,在其他条件相同且适宜的条件下培养,一段时间后检测小鼠血液中尿
      酸含量。
      三、识图作答题:本大题共 3 小题,共 36 分。
      20. 生物体的所有活细胞都具有静息电位,而动作电位仅见于神经元、肌细胞和部分腺细胞。回答下列问题:
      (1)刺激神经元,胞外 Na+内流使细胞兴奋,兴奋以神经冲动的形式沿细胞膜传导至轴突末梢,激活 Ca2
      +通道,Ca2+内流触发突触小泡释放神经递质。去除细胞外液中的 Ca2+,刺激该神经元仍可触发 Na+内流产
      第 16页/共 22页
      生动作电位,释放的神经递质____(填“增加”“减少”或“不变”)。
      (2)最新研究发现某种肿瘤细胞也可产生动作电位。如图 1 所示,刺激肿瘤细胞,记录该细胞的膜电位和
      细胞内 Ca2+浓度变化。结果显示随着刺激强度的增大,动作电位幅度、细胞内 Ca2+浓度的变化分别是____。
      在体外培养条件下,用 Na+通道阻断剂 TTX 处理该细胞,使该细胞膜两侧的电位表现为____,进而抑制其
      增殖生长。根据以上机制,若降低培养液中的 K+浓度,可____(填“促进”或“抑制”)该肿瘤细胞的生
      长。
      (3)若细胞间有突触结构,突触前细胞兴奋,突触后细胞可记录到相应的膜电位变化,细胞内 Ca2+浓度变
      化可作为判断肿瘤细胞间信息交流的指标。研究证实这种肿瘤细胞间无突触结构,它们之间实现信息交流
      不需要突触。为验证上述研究结论,应选择图 2 中组___(填“一”“二”或“三”)的细胞为研究对象设
      计实验,简要写出实验思路及预期结果___。
      【答案】(1)减少 (2) ①. 动作电位幅度不变,细胞内 Ca2+浓度逐渐增加 ②. 外正内负 ③.
      抑制
      (3) ①. 一 ②. 实验思路:刺激组一中细胞 1,检测细胞 2、细胞 3 内 Ca2+浓度变化。预期结果:
      刺激细胞 1 后,细胞 2、细胞 3 内 Ca2+浓度显著增加
      【解析】
      【分析】静息时,神经细胞膜对钾离子的通透性大,钾离子大量外流,形成内负外正的静息电位;兴奋时,
      钠离子大量内流,因此形成内正外负的动作电位。
      小问 1 详解】
      分析题意,Ca2+内流触发突触小泡释放神经递质,即 Ca2+是递质释放的关键信号,去除细胞外 Ca2+后,突
      触小泡无法与突触前膜融合释放神经递质,因此释放量减少。
      第 17页/共 22页
      【小问 2 详解】
      据图 1 分析,随着刺激强度的增大,膜电位都是 50mV 左右,说明动作电位幅度不变,而细胞内 Ca2+浓度
      逐渐增加;动作电位产生与钠离子内流有关,在体外培养条件下,用 Na+通道阻断剂 TTX 处理该细胞,则
      钠离子内流减少,导致动作电位产生受阻,使该细胞膜两侧的电位维持外正内负的静息状态;静息电位的
      产生与钾离子外流有关,若降低培养液中的 K+浓度,会加大细胞内外的钾离子浓度差,从而导致静息电位
      绝对值增加,细胞不易兴奋,从而抑制肿瘤细胞增殖。
      【小问 3 详解】
      分析题意,本实验目的是验证肿瘤细胞间无突触结构,通过体液调节方式实现信息交流,而突触是神经元
      之间进行信息交流的结构,为验证上述结论,应选择彼此之间无接触,即无突触结构的类型,故应选择组
      一;实验假设是 Ca2+浓度变化可作为判断肿瘤细胞间信息交流的指标,故可刺激组一中细胞 1,检测细胞 2、
      细胞 3 内 Ca2+浓度变化。由于实验假设是通过体液调节方式实现信息交流,且实验为验证实验,故预期结
      果:刺激细胞 1 后,细胞 2、细胞 3 内 Ca2+浓度显著增加。
      21. 数目可变的串联重复序列(VNTR 基因)是人类基因组中常见的一种多态标记。St14 位点是位于人类 X
      染色体的一段 DNA 序列,内含 VNTR 基因,与一种隐性遗传病甲型血友病基因(B、b)紧密连锁。研究
      人员对东北地区的 60 个非亲属辨色正常人(男 12 人,女 48 人)的 St14 位点内的 VNTR 基因进行检测,
      共检测出 8 种等位基因:a1、a2、a3、a4、a5、a6、a7、a8,长度分别为 0.7kb、1.3kb、1.39kb、1.57kb、1.63kb
      、1.69kb、2.1kb、2.4kb。
      (1)检测结果:a1 基因共 41 个,则东北地区人群中 a1 基因频率为______%(不保留小数点)。
      (2)已知人类 X 和 Y 染色体的Ⅲ片段是同源的,Y 染色体上的Ⅳ-1 片段和 X 染色体上Ⅳ-2 片段是非同源
      的。请通过对东北地区家庭人员的调查,验证基因 B 和 b 位于 X 染色体上Ⅳ-2 片段,调查思路:对东北地
      区,父亲正常、母亲患血友病的家庭进行统计,记录其子代的表型并分析。若_______,则可验证控制血友
      病的基因位于 X 染色体的Ⅳ-2 片段上。
      (3)下图为 B 和 b 基因第 17 号外显子测序结果(显示部分序列,其他序列正常)。
      第 18页/共 22页
      ①B 基因突变成为 b 基因,基因结构发生了碱基对的_______(填“替换”“增添”或“缺失”)。
      ②已知 B 编码全长为 2351 个氨基酸组成的肽链,而 b 基因只能编码由 1945 个氨基酸组成的截断型蛋白质,
      请分析原因_________。
      【答案】(1)38 (2)若男孩都是血友病患者,女孩都正常
      (3) ①. 缺失 ②. B 基因第 17 号外显子发生 1 个碱基对的缺失,该变异导致模板链转录出的 mRNA
      提前出现终止密码子,使得翻译的过程提前终止,从而形成截断型蛋白质
      【解析】
      【分析】基因的表达即基因控制蛋白质的合成过程包括两个阶段:一是转录,转录是指以 DNA 的一条链为
      模板,按照碱基互补配对原则,合成 RNA 的过程;二是翻译,翻译是指以 mRNA 为模板,合成具有一定
      氨基酸排列顺序的蛋白质的过程。
      【小问 1 详解】
      VNTR 基因只存在 X 染色体上。调查了 60 个正常人(男 12 人,女 48 人),其中等位基因 a1 共有 41 个,Y
      染色体上不带 a1 及其它等位基因。因此 a1 基因频率 41/(12+48×2)×100%≈38%。
      小问 2 详解】
      X 染色体上Ⅳ-2 片段是非同源的,在该片段上的基因只存在 X 染色体上,Y 染色体上没有等位基因,遗传
      方式为伴 X 遗传。对东北地区,父亲正常、母亲患血友病的家庭进行统计,记录其子代的表型并分析。若
      男孩都是血友病患者,女孩都正常,则可验证控制血友病的基因位于 X 染色体的Ⅳ-2 片段上。只要男孩中
      出现正常个体,则说明控制血友病的基因位于 X 和 Y 染色体的Ⅲ片段上。
      【小问 3 详解】
      ①根据 B 和 b 基因第 17 号外显子测序结果可知,b 基因编码链中决定第 1894 位氨基酸的第三个碱基 A 缺
      失,由 GAA 变为 GA,导致移码突变,B 基因突变成为 b 基因,基因结构出现了碱基对的缺失。
      ②正因为 B 基因第 17 号外显子发生 1 个碱基对的缺失,该变异导致模板链转录出的 mRNA 提前出现终止
      密码子,使得翻译的过程提前终止,从而形成了截断型蛋白质。
      22. 躯干四肢疼痛信息需依次经脊髓背根神经节、脊髓、丘脑三级神经元,传递至大脑躯体感觉皮层产生痛
      觉(如图 1)。回答下列问题。
      第 19页/共 22页
      (1)局部组织损伤时,会释放致痛物质(缓激肽等),使感受器产生电信号。该信号沿图 1 所示通路传至
      大脑躯体感觉皮层产生痛觉的过程______(填“是”或“不是”)反射;该信号传递至下一级神经元时,
      需经过的信号转换是______(请用→和文字表述);该信号也可以从传入神经纤维分叉处传向另一末梢分支,
      引起 P 物质等的释放,加强感受器活动,造成持续疼痛。
      (2)电针疗法是用带微弱电流的针灸针刺激特定穴位的镇痛疗法。背根神经节中表达的 P2X 蛋白在痛觉信
      号传入中发挥重要作用,为探究电针疗法的镇痛效果及其机制,进行的动物实验处理(表)及结果(图 2)
      如下:
      动物模型 分组 治疗处理
      对照组:在正常大鼠足
      A 不治疗 掌皮下注射生理盐水
      疼痛模型组:在正常大 B 不治疗
      鼠足掌皮下注射等体
      C 电针治疗
      积致痛物质诱导剂
      第 20页/共 22页
      疼痛阈值与痛觉敏感性呈负相关,由结果推测电针疗法可能通过抑制 P2X 的表达发挥一定的镇痛作用,依
      据是______。
      (3)镇痛药物通常分为麻醉性(长期或超量使用易成瘾)和非麻醉性。从痛觉传入通路的角度分析,药物
      镇痛可能的作用机理有______和抑制突触信息传递。若某人患有反复发作的中轻度颈肩痛,以上镇痛药物,
      不宜选择______。
      【答案】(1) ①. 不是 ②. 电信号→化学信号→电信号
      (2)C 组疼痛阈值高于 B 组,但 P2X 相对表达水平低于 B 组
      (3) ①. 抑制痛觉感受器的兴奋产生或者阻断痛觉信号的神经传导 ②. 麻醉性镇痛药
      【解析】
      【分析】兴奋在神经元之间需要通过突触结构进行传递,突触包括突触前膜、突触间隙、突触后膜,其具
      体的传递过程为:兴奋以电信号的形式传导到轴突末梢时,突触小泡释放递质(化学信号),递质作用于突
      触后膜,引起突触后膜产生膜电位(电信号),从而将兴奋传递到下一个神经元。
      【小问 1 详解】
      反射弧(感受器→传入神经→神经中枢→传出神经→效应器 )。痛觉产生仅到大脑躯体感觉皮层(神经中
      枢部分环节 ),无传出神经和效应器参与,所以躯体感觉皮层产生痛觉的过程不是反射;神经元间信号转
      换 神经元间通过突触传递信号,电信号传到突触前膜,引发神经递质释放(化学信号),作用于突触后膜
      再转为电信号,因此该信号传递至下一级神经元时,需经过的信号转换是电信号→化学信号→电信号。
      【小问 2 详解】
      由题意可知,疼痛阈值与痛觉敏感性负相关(疼痛阈值越高,痛觉越不敏感 )。C 组(电针治疗疼痛模型
      大鼠 )与 B 组(未治疗疼痛模型大鼠 )相比,C 组疼痛阈值高于 B 组,但 P2X 相对表达水平低于 B 组,
      说明电针疗法可能通过抑制 P2X 表达,提高疼痛阈值,发挥镇痛作用。
      【小问 3 详解】
      第 21页/共 22页
      从痛觉传入通路(感受器→传入神经→神经中枢 )的角度看,药物镇痛可能的作用机理有抑制痛觉感受器
      的兴奋产生 、阻断痛觉信号的神经传导 、抑制突触信息传递;麻醉性镇痛药长期或超量用易成瘾,对于
      反复发作轻中度肩痛,不宜选择麻醉性镇痛药 ,避免成瘾风险。
      第 22页/共 22页

      相关试卷 更多

      资料下载及使用帮助
      版权申诉
      • 1.电子资料成功下载后不支持退换,如发现资料有内容错误问题请联系客服,如若属实,我们会补偿您的损失
      • 2.压缩包下载后请先用软件解压,再使用对应软件打开;软件版本较低时请及时更新
      • 3.资料下载成功后可在60天以内免费重复下载
      版权申诉
      若您为此资料的原创作者,认为该资料内容侵犯了您的知识产权,请扫码添加我们的相关工作人员,我们尽可能的保护您的合法权益。
      入驻教习网,可获得资源免费推广曝光,还可获得多重现金奖励,申请 精品资源制作, 工作室入驻。
      版权申诉二维码
      欢迎来到教习网
      • 900万优选资源,让备课更轻松
      • 600万优选试题,支持自由组卷
      • 高质量可编辑,日均更新2000+
      • 百万教师选择,专业更值得信赖
      微信扫码注册
      手机号注册
      手机号码

      手机号格式错误

      手机验证码 获取验证码 获取验证码

      手机验证码已经成功发送,5分钟内有效

      设置密码

      6-20个字符,数字、字母或符号

      注册即视为同意教习网「注册协议」「隐私条款」
      QQ注册
      手机号注册
      微信注册

      注册成功

      返回
      顶部
      学业水平 高考一轮 高考二轮 高考真题 精选专题 初中月考 教师福利
      添加客服微信 获取1对1服务
      微信扫描添加客服
      Baidu
      map