所属成套资源:2025-2026学年高二物理上学期第一次月考试题(Word版附解析)
2025-2026学年高二物理上学期第一次月考(江苏专用,人教版必修三第9~12章)试题(Word版附解析)
展开
这是一份2025-2026学年高二物理上学期第一次月考(江苏专用,人教版必修三第9~12章)试题(Word版附解析),文件包含高二物理第一次月考卷全解全析江苏专用docx、高二物理第一次月考卷考试版A4江苏专用人教版必修第三册第912章docx、高二物理第一次月考卷考试版A3江苏专用人教版必修第三册第912章docx、高二物理第一次月考卷参考答案江苏专用docx、高二物理第一次月考卷答题卡江苏专用docx、高二物理第一次月考卷答题卡江苏专用pdf等6份试卷配套教学资源,其中试卷共38页, 欢迎下载使用。
注意事项:
1.本试卷分第Ⅰ卷(选择题)和第Ⅱ卷(非选择题)两部分。答卷前,考生务必将自己的姓名、
准考证号填写在答题卡上。
2.回答第Ⅰ卷时,选出每小题答案后,用 2B 铅笔把答题卡上对应题目的答案标号涂黑。如需改动,
用橡皮擦干净后,再选涂其他答案标号。写在本试卷上无效。
3.回答第Ⅱ卷时,将答案写在答题卡上。写在本试卷上无效。
4.测试范围:第九~十章(人教版 2019 必修第三册)。
5.难度系数:0.7。
第Ⅰ卷
一、选择题:本题共 12 小题,每小题 4 分,共 48 分。在每小题给出的四个选项中,第 1~8 题只有一项符
合题目要求,第 9~12 题有多项符合题目要求。全部选对的得 4 分,选对但不全的得 2 分,有选错的
得 0 分。
1.如图所示,将带负电的金属球甲靠近原先不带电的接地金属球乙,两球都放在绝缘支架上,下列说法正
确的是( )
A.先断开开关,再撤去甲球,则乙球带正电
B.先断开开关,再撤去甲球,则乙球带负电
C.先撤去甲球,再断开开关,则乙球带正电
D.先撤去甲球,再断开开关,则乙球带负电
【答案】A
【详解】AB.将带负电的金属球甲靠近原先不带电的接地金属球乙,根据静电感应原理可知乙的左端带
正电;先断开开关,再撤去甲球,则乙球带正电,故 A 正确,B 错误;
CD.将带负电的金属球甲靠近原先不带电的接地金属球乙,根据静电感应原理可知乙的左端带正电;先
撤去甲球,则地面的负电荷与乙的正电荷中和,再断开开关,则乙球不带电,故 CD 错误。
故选 A。
/
2.如图所示,正方体 的边长为 a,在 和 处放置电荷量分别为 、 的点电荷,静电
力常量为 k,下列说法正确的是( )
A.B 点电场强度大小为 B.B 点电场强度大小为
C.D 点电场强度大小为 D.D 点电场强度大小为
【答案】A
【详解】AB.因 为等边三角形,故 和 在 B 点产生的电场强度方向互成 ,大小相等,
均为
故 B 点的电场强度大小为 ,故 A 正确,B 错误;
CD.因 为等边三角形,边长与 相等,故 和 在 D 点产生的电场强度与在 B 点产生
的电场强度大小相等,即 ,故 CD 错误。
故选 A。
3.磷脂双分子层是构成细胞膜的基本支架,细胞膜上的离子泵可以输运阴阳离子,使其均匀地分布在分子
层上,其结构示意如图所示。已知无限大均匀带电薄板周围的电场为匀强电场,静电力常量为 ,介质
的相对介电常数为 ,细胞膜的面积 ;磷脂双分子层可视为两片平行的带电薄板,板间充满介电
常数为 的介质。初始时,两板不带电,间距为 。现通过离子泵使两板分别带上电荷 和 ,两板
间产生静电吸引力,导致间距变化,已知单层无限大带电板的电场强度大小为 ,关于两板间
的电场强度大小 ,下列说法正确的是( )
/
A.当系统处于平衡状态时,
B.当系统处于非平衡状态时,
C.当系统处于平衡状态时,
D.当系统处于非平衡状态时,
【答案】C
【详解】由题意,已知单层无限大带电板的电场强度大小为 。两极板带电荷 和 时,根
据场强叠加原理,则两极板间的电场强度大小为
不管系统是否处于平衡状态,只要两极板带电荷 和 ,根据场强叠加原理,两板间的电场强度都是
由两板各自产生的电场叠加而成,其大小均为 。
故选 C。
4.如图所示,在直角三角形 的顶点 A、 分别固定有点电荷 、 ,现将一试探电荷 固定于顶点 ,
测得 所受电场力与 边垂直。已知 ,则( )
A. B. C. D.
【答案】B
【详解】根据电荷 受到的电场力方向,可以判断出点电荷 、 对 的电场力分别为 和 ,如图所
示
/
根据库仑定律,有 ,
根据几何关系
可知 ,则有
联立可得
故选 B。
5.如图所示,金属板 M 受到紫外线照射时会不停地发射电子,在 M 旁放置金属网 N,在 M、N 之间加
的电压,其中垂直 M 射出的电子 P 在电场中向右运动,恰好不能到达金属网 N,忽略空气阻力
和电子间的相互作用力,电子 P 从 M 向 N 运动的过程中,电子的电势能( )
A.先变大后变小 B.先变小后变大 C.越来越小 D.越来越大
【答案】D
【详解】电子 P 从 M 向 N 运动的过程中,电场力对电子一直做负功,根据功能关系可知,电子的电势
能越来越大。
故选 D。
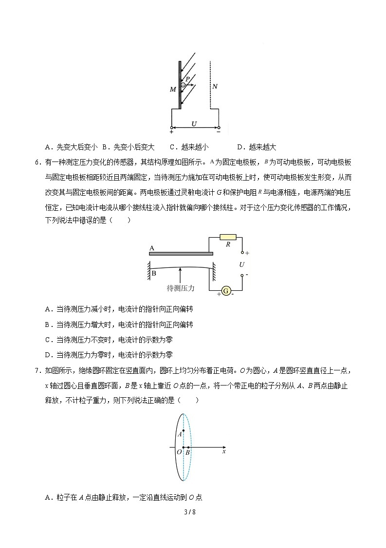
6.有一种测定压力变化的传感器,其结构原理如图所示。 为固定电极板, 为可动电极板,可动电极板
与固定电极板相距较近且两端固定,当待测压力施加在可动电极板上时,使可动电极板发生形变,从而
改变其与固定电极板间的距离。两电极板通过灵敏电流计 G 和保护电阻 与电源相连,电源两端的电压
恒定,已知电流计电流从哪个接线柱流入指针就偏向哪个接线柱。对于这个压力变化传感器的工作情况,
下列说法中错误的是( )
/
A.当待测压力减小时,电流计的指针向正向偏转
B.当待测压力增大时,电流计的指针向正向偏转
C.当待测压力不变时,电流计的示数为零
D.当待测压力为零时,电流计的示数为零
【答案】A
【详解】A.当待测压力减小时,B 板远离 A 板,两极间距离增大,根据
电容减小,由于连接电源可知电压不变,根据
可知电荷量减小,电容器“放电”,电流方向与原充电方向相反,电流表应向负向偏转,故 A 错误;
B.当待测压力增大时,B 板向 A 板靠近,两极间距离减小、电容增大,电容器要从电源获得更多电
荷量,电流方向与电源输出方向相同,电流表向正向偏转,故 B 正确;
C.当待测压力不变时,电容不变,不存在充放电过程,电流表无电流,示数为零,故 C 正确;
D.当待测压力为零时,板 B 处于静止且电容不变,则无充放电过程,电流表示数为零,故 D 正确。
本题选错误的,故选 A。
7.如图所示,绝缘圆环固定在竖直面内,圆环上均匀分布着正电荷。O 为圆心,A 是圆环竖直直径上一点,
x 轴过圆心且垂直圆环面,B 是 x 轴上靠近 O 点的一点,将一个带正电的粒子分别从 A、B 两点由静止
释放,不计粒子重力,则下列说法正确的是( )
A.粒子在 A 点由静止释放,一定沿直线运动到 O 点
B.粒子在 A 点由静止释放,运动过程中电势能越来越小
C.粒子在 B 点由静止释放,运动过程中电势能越来越大
/
D.粒子在 B 点由静止释放,运动过程中加速度越来越小
【答案】A
【详解】A.根据对称性可知,圆面上某一点的电场强度一定沿径向,根据电场叠加可知,A 到 O 线段
上(除 O 点)场强沿半径指向圆心 O。粒子在 A 点由静止释放,一定沿直线运动到 O 点,故 A 正确;
B.根据对称性可知,粒子在 A 点由静止释放后在 O 点两侧往复运动,电势能周期性变化,故 B 错误;
C.粒子在 B 点由静止释放,电场力一直做正功,电势能一直减小,故 C 错误;
D.从 O 点沿 x 轴正向到无穷远处,电场强度先增大后减小,因此粒子在 B 点由静止释放,粒子运动的
加速度可能先增大后减小,故 D 错误。
故选 A。
8.如图所示,半径为 R、圆心在 O 点的绝缘光滑圆环固定在竖直面内,环上套着一个质量为 m 的带正电小
球,两个等量异种点电荷分别固定在圆环平面内过 O 点的水平虚线上 E、F 两点,且 EO=FO>R。小球
以初速度 v0 从 A 点开始沿逆时针方向运动,不考虑小球的运动对两个点电荷形成的电场的影响,小球可
视为质点,重力加速度大小为 g。下列判断正确的( )
A.在 A、C 两点,小球所受电场力不同
B.从 A 经 B 到 C 点,小球的电势能先减小后增大
C.从 B 经 C 到 D 点,电场力对小球先做正功后做负功
D.在 C 点,小球对圆环的作用力大小为
【答案】D
【详解】A.根据等量异种电荷连线中垂线上的电场分布可知,AC 两点的场强相同,可知在 A、C 两点,
小球所受电场力相同,A 错误;
B.从 A 经 B 到 C 点,电场力对小球先做负功,后做正功,可知小球的电势能先增大后减小,B 错误;
C.从 B 经 C 到 D 点,电场力对小球一直做正功,C 错误;
D.根据对称性,从 A 到 C 的过程中,电场力对小球做功为零,只有重力做功,由动能定理可得
/
在 C 点由牛顿第二定律有
由牛顿第三定律可得小球对圆环的作用力大小为
故 D 正确。
故选 D。
9.如图所示,不可伸长的轻绳跨过光滑、轻质定滑轮 O 一端与带电荷量为+q 的小球 A 相连,另一端连接
空水桶,带电荷量为+2q 的小球 B 位于定滑轮 O 正下方,放置在绝缘、粗糙的水平面上,初始时水桶和
小球 A、B 均处于静止状态。若向水桶内注入少量的水,水桶和小球 A、B 再次平衡,小球 B 仍然处于
原位置,取无穷远处电势为零。下列说法正确的是( )
A.小球 A、B 连线上各点的电势均大于零
B.小球 A、B 之间的距离变小
C.水平面对小球 B 的摩擦力变大
D.水平面对小球 B 的支持力变大
【答案】AC
【详解】A.沿电场线电势逐渐降低,根据两正电荷的电场线分布可知,正电荷的电场线由正电荷指向
无穷远,所以小球 A、 B 连线上各点的电势均大于零,A 正确;
B.对小球 A 进行受力分析,如图所示,由相似关系得
重力不变,OB 长度不变,可知比值为定值,所以 AB 长度不变,水桶加入少量水之后,绳子拉力变大,
所以 OA 变长,B 错误;
CD.根据以上分析可知,AB 球之间的库仑力大小不变,当再次平衡时,∠ABO 变大,设∠ABO = θ,
对 B 球进行受力分析,如图所示,根据平衡关系可知
/
所以水平面对小球 B 的摩擦力变大,支持力变小,C 正确,D 错误。
故选 AC。
10.如图所示为两个点电荷的电场,虚线为一带电粒子只在电场力作用下的运动轨迹,a、b 为轨迹上两点,
下列说法中正确的是( )
A.两个点电荷为左正右负,且左边电荷所带电荷量多
B.带电粒子在 a 点的电场力小于在 b 点的电场力
C.带电粒子带正电
D.带电粒子在 a 点的加速度大于在 b 点的加速度
【答案】AB
【详解】A.根据电场线的指向和电场线的密集程度,可知两个点电荷为左正右负,且左边电荷所带电
荷量多,故 A 正确;
BD.b 点电场线更密集,b 点电场强度更大,故带电粒子在 b 点受电场力更大,根据
可得带电粒子在 a 点的加速度小于在 b 点的加速度,故 B 正确,D 错误;
C.粒子轨迹在速度方向和受力方向之间,故可判断粒子受力和场强方向相反,粒子带负电,故 C 错误。
/
故选 AB。
11.如图所示为示波器的核心部件—示波管。电子束经加速电场加速后,在偏转电极 XX'、YY'中受到电场
力的作用而发生偏转,打到荧光屏上形成亮斑。不计电子所受的重力,下列说法正确的是
A.经过偏转电场时,电子会向带正电的电极方向偏转
B.偏转电压越小,电子在偏转电场中的运动时间越长
C.YY'方向偏移量与电子枪的加速电压成正比
D.若增加 YY'方向电压,可以观察到波形图纵向拉长
【答案】AD
【详解】A.电子受到的电场力沿电场线的反方向,因此电子会向带正电的电极方向偏转,A 正确;
B.设电子枪的加速电压为 U₁,电子加速过程由动能定理可得
设偏转电极 YY'的极板长为 L,偏转电极 XX'的极板长为 l。电子在偏转电场中的运动时间
打到荧光屏上的电子在电场中运动的时间取决于加速电场电压 U1 的大小,与偏转电压无关,B 错误;
C.设偏转电极 YY'的极板间距 d,偏转电压 U₂,YY'方向偏移量为 y
电子在垂直偏转电场方向做匀速直线运动,可得 L=vt
沿偏转电场方向做匀加速直线运动,可得
电子偏转电场中的加速度为
联立可得
电子在 YY'方向偏移量 y 与电子枪的加速电压 U1 成反比,C 错误;
D.根据 ,若 YY'方向电压 U₂增加,则 y 也增加,波形图纵向拉长,D 正确。
/
故选 AD。
12.如图所示,一对平行金属板长为 L,两板间距为 d,两板间所加交变电压为 ,交变电压的周期
。质量为 m、电荷量为 e 的电子从平行板左侧以速度 沿两板的中线持续不断地进入平行板之
间,已知所有电子都能穿过平行板,且最大偏距的电子刚好从极板的边缘飞出,不计重力作用。下列
说法正确的是( )
A.所有电子离开电场时的速度方向均与初速度方向相同
B.离开金属板时,侧位移越大的电子动能越大
C. 时刻进入电场的电子,在两板间运动时最大侧位移为
D. 时刻进入电场的电子,在两板间运动时最大侧位移为
【答案】AC
【详解】AB.电子进入电场后做类平抛运动,不同时刻进入电场的电子竖直方向分速度图象如图,所
有电子离开电场时竖直方向分速度为 ,速度都等于 ,故 A 正确,B 错误。
C. 时刻进入电场的电子,在 时刻侧位移最大,最大侧位移为
时刻进入电场的电子的侧位移最大,
联立求得 ,故 C 正确。
D. 时刻进入电场的电子,在 时刻侧位移最大,最大侧位移为
/
时刻进入电场的电子的侧位移最大
联立求得 ,故 D 错误。
故选 AC。
第Ⅱ卷
二、实验题:本题共 2 小题,共 15 分。
13.如图甲所示是定性探究电荷间相互作用力与两电荷的电荷量,以及两电荷之间的距离关系的实验装置。
(1)该实验用到的研究方法是__________(填正确选项前的字母,单选)。
A.理想实验法 B.等效替代法 C.微小量放大法 D.控制变量法
(2)如图乙所示,当小球 B 静止时,两球球心恰好在同一水平面上,细线与竖直方向的夹角为 ,若小
球 B 的质量为 m,重力加速度为 g,则库仑力 F 与夹角 之间的关系式 F =________。
(3)如图乙所示,接着该同学增大(或减少)小球 A 所带的电荷量,并在竖直方向上缓慢移动小球 A 的
位置,保持 A 球在悬点 P 的正下方并与 B 在同一水平线上,悬挂在 P 点的不可伸长的绝缘细线下端的
小球 B 的带电量不变,比较小球 B 所受库仑力大小的变化。在两次实验中,B 处于受力平衡时,细线
偏离竖直方向的角度 分别为 45°和 60°,两次实验中 A 的电荷量分别为 q1 和 q2,则 ________。
(4)在阅读教材后,该同学知道了库仑定律的表达式,并知道了均匀分布的带电球体可以等效为电荷量
全部集中在球心处的一个点电荷。他将两个半径为 R 的金属小球分别带上了 q1 和 q2 的正电,并使其球
心相距 3R,应用库仑定律,计算了两球之间的库仑力 ,则该同学的计算结果________(填
/
“偏大”“偏小”或“正确”)。
【答案】(1)D
(2)
(3)
(4)偏大
【详解】(1)在研究电荷之间作用力大小与两小球的电荷量 qA 和 qB 以及距离 L 的关系时,采用控制变
量的方法进行,根据小球的摆角变化可以看出小球所受作用力随电量或距离变化情况。
故选 D。
(2)根据小球 B 受力平衡,由几何关系可得
(3)对小球 B 受力分析,根据库仑定律结合平衡条件有
解得
可得两次实验中 A 的电量之比为
(4)由电荷间的相互作用可知,同种电荷相互排斥,故实验中两个带正电小球在排斥力作用下,正电
荷分别集中在球的两外侧,故实际电荷间距 ,则计算结果偏大。
14.用如图 a 所示电路观察电容器的充放电现象,所用器材如下:电源( ,内阻不计)、电容器 ,
两个完全相同的电压传感器(内阻无穷大)、计算机、定值电阻 、单刀双掷开关、导线若干,
将实验器材按下图正确连接。
(1)将单刀双掷开关连接 1,经过足够长的时间,通过电压传感器 1 传入计算机画出的 曲线如图 中
/
的曲线①,则通过电压传感器 2 传入计算机的 曲线正确的是___________(填曲线对应标号);
(2)将单刀双掷开关连接 2,通过电压传感器 2 传入计算机画出的 曲线如图 中的曲线___________
(填曲线对应标号),该过程为电容器___________(选填“充电”或“放电”),根据图像可估算,电容器
储存的电荷量为___________ (保留 2 位有效数字);
(3)若将电路中的定值电阻换成一阻值更大的电阻,先将单刀双掷开关连接 1,经过足够长的时间,然
后将单刀双掷开关连接 2,通过电压传感器 1 在图 中画出一条新的 曲线,新曲线与(2)中通过
电压传感器 2 传入计算机画出的 曲线对比,与坐标轴围成的面积___________(选填“更大”“更小”
或“相等”)。
【答案】(1)②
(2) ③ 放电 1.5
(3)更大
【详解】(1)将单刀双掷开关连接 1,电容器充电,闭合一瞬间电流最大,定值电阻两端电压等于电源
电动势,之后电流减小,定值电阻两端电压也变小。电容器上端为正,下端为负,充电时流过电阻的
电流也是由上向下,所以电容器和定值电阻两端电压都是上高下低,故通过电压传感器 2 传入计算机
的 曲线是②。
(2)[1][2]单刀双掷开关连接 2,电容器开始放电,初始时电流最大,定值电阻两端的电压也最大,此
时通过电阻的电流由下向上,电阻两端电压下高上低。所以通过电压传感器 2 传入计算机画出的 曲
线是③。
[3]曲线③与坐标轴围成的格子总数为 29,面积的含义是放电时通过电阻的电荷量与电阻的乘积。每个
小格的横纵坐标分别为 、 。所以电容器储存的电荷量为
(3)若将电路中的电阻换成一阻值更大的电阻,电容器放电时释放的电荷量不变, 曲线与坐标轴
围成面积不变, 曲线与坐标轴围成的面积会变大。
三、计算题:本题共 3 小题,共 37 分。解答应写出必要的文字说明、方程式和重要演算步骤。只写出最
后答案的不能得分。有数值计算的题,答案中必须明确写出数值和单位。
15.如图所示,长 l=1m 的轻质细绳上端固定,下端连接一个可视为质点的带电小球,小球静止在水平向右
的匀强电场中,绳与竖直方向的夹角θ=37°;已知小球的质量 m=0.04kg,所带电荷量 q=1.0×10-5C,取
重力加速度 g=10m/s2,sin37°=0.6,cs37°=0.8。求:
/
(1)求绳子的拉力;
(2)求匀强电场的场强大小;
(3)将电场撤去,小球回到最低点时速度 v 的大小。
【答案】(1)0.5N
(2)3.0×104N/C
(3)2m/s
【详解】(1)小球受力情况如图所示
根据小球受力平衡可得
解得
(2)根据平衡条件可得
代入数据解得 E=3.0×104N/C
(3)电场撤去后,小球做圆周运动,运动过程中机械能守恒,则
解得
16.一束质量为 m,电荷量为 e 的电子(不计重力)从静止开始经加速电压 U1 加速后,以水平速度射入水
平放置的两平行金属板中间,如图所示,金属板长为 l,两板距离为 d,竖直放置的荧光屏距金属板右
端为 L。若在两金属板间加直流电压 U2 时,光点偏离中线打在荧光屏上的 P 点:
/
(1)求离开加速电场时的速度大小;
(2)求离开偏转电场时竖直方向位移;
(3)求 OP 的距离。
【答案】(1)
(2)
(3)
【详解】(1)电子在加速电场中,根据动能定理有
解得
(2)电子进入偏转电场中,做类平抛运动,在水平方向上有
在竖直方向上有
又
联立解得
(3)电子离开偏转电场时竖直方向上的速度
设电子离开偏转电场时速度与水平速度的夹角为 ,则有
根据几何关系有
解得
17.如图所示,在水平向左且足够大的匀强电场中,一长为 的绝缘细线一端固定于 点,另一端系着一
个质量为 、电荷量为 的带正电小球,小球静止在 点。现给小球一垂直于 的初速度 ,使其
/
在竖直平面内绕 点恰好能做完整的圆周运动, 为圆的竖直直径,已知匀强电场的场强大小为
,重力加速度为 。当小球第二次运动到 点时细线突然断裂,求:
(1)小球恰好做完整的圆周运动时,小球在 点初速度 的大小;
(2)细线断裂后的运动过程中,小球速度的最小值 ;
(3)从细线断裂到小球的电势能与在 点的电势能相等时,重力势能的改变量。
【答案】(1)
(2)
(3)
【详解】(1)将重力与电场力合成一个力,即等效重力,根据题意可知二者合力为
设重力与电场力的合力方向与竖直方向的夹角为 ,则
可知
小球恰能做完整的圆周运动时,在“等效最高点”速度最小,在“等效最高点”有
可得
从 点到等效最高点有
解得
/
(2)细线断裂后,小球相对合力方向做类斜抛运动,当小球在合力方向上的分速度为 时,合速度最
小,从 到 ,由动能定理有
解得
则最小速度
(3)从细线断裂到小球的电势能与 点电势能相等的过程中,电场力做功为零,即相当于 点水平方
向的速度等大反向,则水平方向有 ,
竖直方向有
根据
联立解得
/
相关试卷
这是一份2025-2026学年高二物理上学期第一次月考(安徽专用,人教版2019必修第三册,第9~10章)试题(Word版附解析),文件包含高二物理第一次月考卷全解全析安徽专用docx、高二物理第一次月考卷测试范围人教版必修三第910章考试版docx、高二物理第一次月考卷测试范围人教版必修三第910章考试版A3docx、高二物理第一次月考卷参考答案安徽专用docx、高二物理第一次月考卷答题卡A4版安徽专用docx、高二物理第一次月考卷答题卡A3版安徽专用docx等6份试卷配套教学资源,其中试卷共38页, 欢迎下载使用。
这是一份2025-2026学年高二物理上学期第一次月考(福建专用)试题(Word版附解析),文件包含高二物理第一次月考卷全解全析福建专用docx、高二物理第一次月考卷测试范围第14章考试版A4福建专用docx、高二物理第一次月考卷测试范围第14章考试版A3福建专用docx、高二物理第一次月考卷答题卡福建专用A4版docx、高二物理第一次月考卷答题卡福建专用A4版pdf、高二物理第一次月考卷参考答案福建专用docx、高二物理第一次月考卷答题卡福建专用A3版docx、高二物理第一次月考卷答题卡福建专用A3版pdf等8份试卷配套教学资源,其中试卷共34页, 欢迎下载使用。
这是一份2025-2026学年高二物理上学期第一次月考(湖南专用)试题(Word版附解析),文件包含高二物理第一次月考卷全解全析湖南专用docx、高二物理第一次月考卷测试范围第912章考试版docx、高二物理第一次月考卷测试范围第912章考试版A3docx、高二物理第一次月考卷参考答案湖南专用docx、高二物理第一次月考卷答题卡A3版湖南专用docx、高二物理第一次月考卷答题卡A3版湖南专用pdf等6份试卷配套教学资源,其中试卷共34页, 欢迎下载使用。
相关试卷 更多
- 1.电子资料成功下载后不支持退换,如发现资料有内容错误问题请联系客服,如若属实,我们会补偿您的损失
- 2.压缩包下载后请先用软件解压,再使用对应软件打开;软件版本较低时请及时更新
- 3.资料下载成功后可在60天以内免费重复下载
免费领取教师福利

