所属成套资源:2025-2026学年九年级上学期9月考试语文试题(含答案)
浙江省温州市第八中学2025-2026学年九年级上学期9月月考语文试题(含答案)(解析版)
展开
这是一份浙江省温州市第八中学2025-2026学年九年级上学期9月月考语文试题(含答案)(解析版),共18页。试卷主要包含了诗韵积累与朗诵准备,寻觅诗意·文人风骨的精神回响,诗意流淌·创作的灵光等内容,欢迎下载使用。
金秋染校园,诗韵润心田,为让同学们在诗行间感受文字之美、传递真挚情感,我校即将举办“金秋诗会”朗诵比赛。这份试卷将伴你以笔为媒,共赴这场诗意之约。本卷含书写分3分。满分100分,考试时间100分钟。
一、诗韵积累与朗诵准备(25分)
活动一:我校“甘泉沁书香,松山咏正学”金秋读书节即将拉开帷幕。上届朗诵冠军正在撰写栏目推介辞:
诗歌是文脉回响、更是照心火炬。从古典到现代、它续写中华风sā______;李白豪情激荡千年,苏轼追问藏着哲思:读《你是人间四月天》,“笑响点亮四面风”同似见春景飘yì______;诵《沁园春·雪》,“千里冰封”里伟人胸怀guān______览古今;艾青炽热爱国情直击灵魂。
诗歌zī______养心灵,跨越时空。它是文化的深情传承,亦是暗夜篝火暖透岁月。愿我们打开诗卷,品汉语之美、于文字光影里,随文明韵律摇yè______前行,寻心中之光。
1. 根据拼音写汉字。
2. 同学们准备在“金秋诗会”朗诵比赛会场悬挂一副对联。请补下联( )
上联:金秋吟雅韵。下联:______
A. 春风拂绿柳B. 诗会聚知音C. 明月照寒窗D. 墨笔写华章
【答案】1. 骚逸观滋曳 2. B
【解析】
【1题详解】
本题考查字形。
风骚(fēng sā):原指《诗经》中的《国风》和《楚辞》中的《离骚》,后泛指文学才华或文采,也可指举止仪态优美洒脱。
飘逸(piā yì):形容姿态、神情等洒脱自然,不受拘束,也可指书法、文章等风格洒脱灵动。
观览(guān lǎn):指观看、游览,也可指阅读、欣赏,强调对事物进行全面的观察与领略。
滋养(zī yǎng):既指供给养分、补养(如“滋养身体”),也指对事物的培育、滋养(如“滋养心灵”“滋养文化”)。
摇曳(yá yè):形容物体随风轻轻摆动的样子,如树枝、灯光、裙摆等随风摇曳,常带有轻柔、灵动的意境。
【2题详解】
本题考查拟写对联。对联写作上要做到词性相同、结构一致;平仄对应、音韵协调;内容相关、意境完美。上联“金秋吟雅韵”为“名词(金秋)+动词(吟)+名词(雅韵)”的结构。
A.“春风拂绿柳”:“春风”(名词)+“拂”(动词)+“绿柳”(名词),结构虽匹配,但“春风”与上联“金秋”季节相对,却未关联“诗会”主题,场景不符;
B.“诗会聚知音”:“诗会”(名词,呼应活动主题)+“聚”(动词,与“吟”同为动作,“吟”是诗会核心行为“朗诵”,“聚”是诗会的场景“汇聚参与者”)+“知音”(名词,指诗会中志同道合的人,与“雅韵”(诗会的核心内容“雅致的韵律”)内容相关),词性、结构完全对应;
C.“明月照寒窗”:“明月”(名词)+“照”(动词)+“寒窗”(名词),“寒窗”多与“苦读”相关,与“诗会”的雅致、汇聚氛围不符,意境脱节;
D.“墨笔写华章”:“墨笔”(名词,侧重“书写”工具)+“写”(动词)+“华章”(名词,侧重“文章”),但诗会核心是“朗诵”(口头表达),而非“书写”(书面创作),行为与主题关联度低;
故选B。
活动二:“金秋诗会”朗诵比赛备战。
3. 请在横线处选择恰当选项,使之文意完整连贯,逻辑严密。
节奏是诗歌的生命,把握好节奏会使诗歌更加具有韵律美。一般而言,___①___,一种是诗歌本身固有的节奏。另一种是随着诗歌内容与情感的变化而出现的节奏。在现代诗歌朗读中,节奏往往不是一成不变的,它会随着情感的发展而不断变化。当然,不同的人有不同的气质和特点,___②___。总之,节奏没有固定的模式可遵循,具有独特性。
A. ①诗歌节奏主要有两类 ②朗诵时的节奏也会不尽相同
B. ①诗歌节奏主要有两类 ②每个人对节奏的理解可能不尽相同
C. ①诗歌节奏的特点与情感相关 ②朗诵节奏会受情感影响
D. ①诗歌节奏主要有两类 ②不同人朗诵节奏会有固定差异
【答案】A
【解析】
【详解】本题考查句子衔接。
第一处,根据横线后的“一种是诗歌本身固有的节奏。另一种是随着诗歌内容与情感的变化而出现的节奏”可知,此处应为“诗歌节奏主要有两类”进行总括;
第二处,根据横线前“在现代诗歌朗读中,节奏往往不是一成不变的,它会随着情感的发展而不断变化。当然,不同的人有不同的气质和特点”可知,不同的人因气质和特点不同,从而出现朗诵的节奏不同的结果,因此用“朗诵时的节奏也会不尽相同”衔接最恰当。
故选A
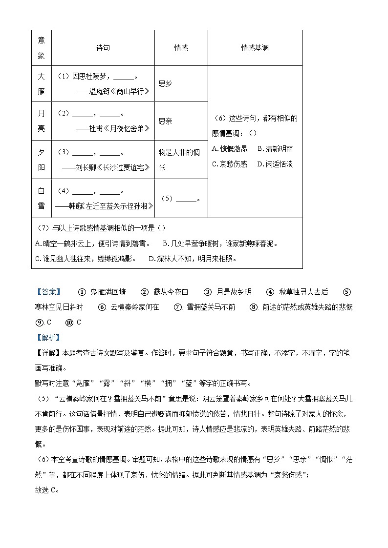
4. 请你帮同学们完善这张古诗整理单,并进一步理解情感基调对朗诵的重要性。
【答案】 ①. 凫雁满回塘 ②. 露从今夜白 ③. 月是故乡明 ④. 秋草独寻人去后 ⑤. 寒林空见日斜时 ⑥. 云横秦岭家何在 ⑦. 雪拥蓝关马不前 ⑧. 前途茫然或英雄失路的悲慨 ⑨. C ⑩. C
【解析】
【详解】本题考查古诗文默写及鉴赏。作答时,要求句子符合题意,书写正确,不添字,不漏字,字的笔画写准确。
默写时注意“凫雁”“露”“斜”“横”“拥”“蓝”等字的正确书写。
(5)“云横秦岭家何在?雪拥蓝关马不前”意思是说:阴云笼罩着秦岭家乡可在何处?大雪拥塞蓝关马儿不肯前行。这句话借景抒情,表明自己遭贬谪而抑郁愤懑的愁苦,情悲且壮。整句诗除了对家人的怀念,更多的是伤怀国事,表现对前途的茫然。据此可知,诗人情感应是悲凉的,表明英雄失路、前路茫然的悲慨。
(6)本空考查诗歌的情感基调。审题可知,表格中的这些诗歌表现的情感有“思乡”“思亲”“惆怅”“茫然”等,都在不同程度上体现了哀伤、忧愁的情绪。据此可判断其情感基调为“哀愁伤感”;
故选C。
(7)本空考查诗句情感。由第(6)题可知,以上诗歌的感情基调是:哀愁伤感。据此分析诗句中符合该情感的句子即可。
A.“晴空一鹤排云上,便引诗情到碧霄”描绘了秋高气爽,万里晴空,白云漂浮的开阔景象,并表达了诗人对秋天的赞美之情,感情基调为明快豪迈,与“哀愁伤感”不符;
B.“几处早莺争暖树,谁家新燕啄春泥”描绘了早春时节,莺争暖树,燕啄春泥的生机勃勃景象,表达了诗人对春天的喜爱之情,感情基调为欢快愉悦,与“哀愁伤感”不符;
C.“谁见幽人独往来,缥缈孤鸿影”描绘了孤鸿独飞的凄凉景象,并借孤鸿表达了自己孤独寂寞的心境,感情基调为哀愁伤感,与题干要求相符;
D.“深林人不知,明月来相照”描绘了诗人独坐在幽深的竹林里,弹琴长啸,无人知晓,只有明月相伴的情景,表达了诗人宁静淡泊的心境,感情基调为宁静淡泊,与“哀愁伤感”不符;
故选C。
二、(14分)
读《艾青诗选》中的三首小诗,完成题目
5. 小甘选择《我爱这土地》作为参赛作品,为了达到更好的朗诵效果,请你帮他为“为什么我的眼里常含泪水?因为我对这土地爱得深沉……”做朗读设计,可以从重音、停顿、语调、节奏中选取一个方面进行设计,并说明理由。
6. 《刈草的孩子》诗歌中“草原”与“孩子的身影”形成鲜明的意象对照、请结合诗句分析这组意象对照的表达效果,并说说其中蕴含的情感。
7. 《启明星》是《艾青诗选》中一曲追求光明的颂歌。请从《钢铁是怎样炼成的》《红星照耀中国》《海底两万里》中选择一个你认为最符合“启明星”特点的人物、并结合其经历阐述的理由。
【答案】5. 示例:停顿设计。“为什么我的眼里常含泪水?//因为我对这土地//爱得深沉……”一句中,在问号后停顿2到3秒,在“土地”后停顿1到2秒。理由:问号后的较长停顿,既能给听众留出思考空间,让“眼里常含泪水”的画面感在听众心中停留,也能为后续情感的抒发做铺垫,体现诗人面对土地苦难时的沉重与动容;“土地”后的短暂停顿,可突出“土地”这一核心意象,强调诗人情感的寄托对象,再引出“爱得深沉”,使情感从“疑惑”到“倾诉”再到“深情告白”的递进更清晰,让听众更易捕捉到诗人对土地的眷恋与热爱,强化诗句的感染力。
6. 《刈草的孩子》中,“广阔通红的草原”与“被草遮没的孩子小小身影”形成鲜明对照,既凸显出孩子在苍茫自然中的渺小与孤独,又以草原的辽阔反衬出孩子劳作的艰辛与坚韧;蕴含着诗人对底层孩童艰难生存状态的深切同情,以及对平凡生命在苦难中默默承受的悲悯与敬意。
7. 示例一:我选择《钢铁是怎样炼成的》中的保尔。“启明星”面对黑暗毫不退缩,勇敢斗争,迎接光明。保尔经历了战场上的浴血奋战、伤痛的折磨,甚至在全身瘫痪和双目失明后,始终为共产主义理想而奋斗,坚信革命的胜利,他的坚定意志和乐观精神与“启明星”形象一致,所以我选择保尔。
示例二:我选择《红星照耀中国》中的朱德。他带领部下在西藏的冰天雪地中,经受整整一个严冬的艰难而能保持万众一心,这必须归因于领导人物的个人魅力,还有那鼓舞部下为共产主义事业英勇牺牲的忠贞不贰精神的罕见人品。他如同启明星一样,在光明与黑暗的搏斗中,冲锋在前,而当阳光普照时,甘为普普通通的一员,所以我选朱德。
【解析】
【5题详解】
本题考查朗读设计。
先从题干要求的“重音、停顿、语调、节奏”中选定一个具体维度,确保设计方向聚焦,避免多维度混杂导致分析不深入。
结合诗句内容析重点:回归《我爱这土地》的诗歌主旨与情感——全诗以“鸟”为喻,抒发对苦难土地的深切眷恋与炽热热爱,结尾两句是情感的集中爆发。需从选定维度出发,思考该维度如何服务于情感表达:若选重音,需找出诗句中承载核心情感(如“爱”的程度、“泪水”的持续性)的关键词;若选停顿,需判断何处停顿能凸显情感的递进(如问句后稍作停顿,引出答句的情感爆发);若选语调,需匹配诗句的情感基调(问句可略带沉重疑惑,答句转为深沉坚定);若选节奏,需结合情感强度调整语速(问句稍缓引发思考,答句稳健传递深情)。
阐述设计理由时,需将维度设计与诗句情感、诗歌主旨紧密结合——说明该设计如何让“对土地的爱”更具象可感,如何帮助听众捕捉诗人从“含泪水”到“爱深沉”的情感递进,确保理由不脱离诗歌文本,始终围绕“增强朗诵效果、传递核心情感”展开,体现设计的合理性与针对性。
示例1:重音设计。“为什么我的眼里常含泪水?因为我对这土地爱得深沉……”一句中,将重音落在“常含”“爱得深沉”上。理由:“常含”强调泪水并非偶然出现,而是长久萦绕在眼中,体现诗人对土地的牵挂与忧虑从未停歇;“爱得深沉”是全诗情感的核心落点,突出“爱”的程度之深——这份爱不仅是对土地的眷恋,更包含对土地所承受苦难的悲愤、对土地未来的期盼,重音突出这两个词,能让听众直观感受到诗人情感的厚重与浓烈,契合诗句中炽热的家国情怀。
示例2:语调设计。“为什么我的眼里常含泪水?因为我对这土地爱得深沉……”一句中,前半句(问句)采用低沉、略带凝重的语调,后半句(答句)语调转为深沉而坚定。理由:前半句的低沉凝重,贴合“眼里常含泪水”所承载的情感——这泪水里有对土地历经“暴风雨打击”的悲痛、对民族苦难的忧虑,用凝重语调能还原诗人面对土地苦难时的沉重心境;后半句转为深沉坚定,是因为“爱得深沉”不仅是眷恋,更藏着对土地的执着坚守与对未来的隐秘期盼,坚定的语调可凸显这份爱意的厚重与不可动摇,让听众从语调变化中感受到诗人情感从“悲叹”到“告白”的递进,强化诗句的情感张力。
示例3:节奏设计。“为什么我的眼里常含泪水?因为我对这土地爱得深沉……”一句中,前半句(问句)采用稍缓的节奏,语速放缓,每字间稍作衔接;后半句(答句)节奏略微加快但保持稳健,尤其“爱得深沉”四字需放慢语速、沉稳吐出。理由:前半句稍缓的节奏,能让“眼里常含泪水”的画面更清晰地浮现,也让听众随节奏沉浸在诗人的疑惑与悲痛中,体会泪水背后的复杂情绪;后半句先略加快节奏,是为了自然承接问句的情感,避免拖沓,而“爱得深沉”处特意放缓,是为了将全诗最核心的情感——对土地的深切眷恋——充分传递,让这份“爱”更有分量,通过节奏的“缓—稍快—缓”变化,使朗诵更有层次感,契合诗句从“发问”到“抒情”再到“告白”的情感逻辑。
【6题详解】
本题考查意象。
首先,从空间维度看,诗句以“夕阳把草原燃成通红了”勾勒出草原的广阔无垠,“通红”的色彩既赋予草原视觉上的延展感,又暗示了夕阳西下、劳作即将收尾的时间背景,而“小小的身子”“被草遮没”则精准刻画了孩子的渺小,甚至在草丛中只能看见“竹篓、草堆、镰刀”,连完整身影都难以辨识。这种“大与小”的空间对照,直观地呈现出孩子在苍茫自然中的弱势地位,让读者瞬间感受到孩子劳作环境的空旷与孤寂,强化了画面的张力。
其次,从情感氛围看,“通红的草原”本带有一丝壮阔、温暖的基调,但当它与“无声地刈草”“低着头、弯曲着身子”的孩子形成对照时,壮阔的背景反而成了孩子艰辛劳作的“衬托”——广阔的草原意味着需要刈割的草域极广,而孩子“小小的身子”却要独自承担这份繁重劳动,“忙乱着手”“从这一边慢慢地移到那一边”的动作描写,更凸显出孩子在辽阔草原上的“力不从心”,以环境的“大”反衬劳动的“重”,让“艰辛”这一感受更具体可感,避免了抽象的情感表达。
诗人通过这组对照,将视角聚焦于底层孩童的生存细节,暗藏着深沉的情感。一方面,“被草遮没的小小身影”传递出深切的同情——孩子本应是天真烂漫、享受呵护的年纪,却要在夕阳下独自承担繁重的刈草劳动,连身影都被草丛淹没,暗含诗人对孩童过早承受生活压力的心疼;另一方面,“无声地刈草”“慢慢地移”的动作,又在渺小中透出一丝坚韧——孩子虽小,却未停歇劳作,这种“于无声处的坚持”,让诗人在同情之外,更生出对平凡生命顽强韧性的敬意。整体而言,这组对照没有直接抒情,却通过画面的反差,将“同情”与“敬意”交织的复杂情感藏于字句间,让诗歌的悲悯情怀更显厚重、动人。
【7题详解】
本题考查名著阅读。
应先赏析《启明星》中“启明星”的形象特点,然后从《钢铁是怎样炼成的》《红星照耀中国》《海底两万里》中选择一个你认为最符合“启明星”特点的人物,并结合其经历阐述选择的理由。
启明星出现在“光明与黑暗交替”的时候,在“黑暗逃遁/白日追踪而至的时刻”,此时“群星已经退隐”,是黎明前最黑暗的时候,你却“站在那儿”,以自身的光亮和坚守的姿态启示人们,让人明白:黑暗是暂时的,光明终将到来!终于,朝阳升起来了,你“投身在光明的行列”,悄无声息地消失在光明之中——“谁也不再看见你”。启明星,真可谓在黑暗中闪亮,在光明中消隐。启明星象征了人民中的先进知识分子,赞颂启明星面对黑暗永不退缩,勇于跟黑暗斗争,迎接光明的精神。赞扬那些如同启明星一样,在光明与黑暗的搏斗中,冲锋在前,而当阳光普照时,甘为普普通通一员的先进分子。启明星是驱逐黑暗而向往光明的,作者以启明星自喻,寄托了作者厌恶黑暗而向往光明的愿景。愿意牺牲自己,向往光明的世界(投身在光明的行列),而不求回报(直到谁也看不见你)。
示例一:我选择《钢铁是怎样炼成的》的保尔。保尔浴血奋战、伤痛的折磨,甚至在全身瘫痪和双目失明后,始终为共产主义理想而奋斗,坚信革命的胜利。这与“启明星”面对黑暗永不退缩,勇于跟黑暗斗争,迎接光明的精神是一致的,所以我选择保尔。
示例二:我选择《红星照耀中国》的朱德。他的部下在西藏的冰天雪地之中,经受整整一个严冬的艰难,而能保持万众一心,这必须归因于纯属领导人物的个人魅力,还有那鼓舞部下具有为一个事业英勇牺牲的忠贞不贰精神的罕见人品。他如同启明星一样,在光明与黑暗的搏斗中,冲锋在前,而当阳光普照时,甘为普普通通一员的先进分子,所以我选朱德。
示例三:我选择《海底两万里》的尼摩船长。他把自由看得高于一切。为了自由他对肮脏的大陆连“一寸土地也不靠近”。他在大海下漫游着,生活着,他生活的一切必需品都取自于大海,他宁可把多年的用心研究的科学成果同他的身躯一起奉献和葬于大海,也不愿为野蛮的殖民统治者服务。他如同愿意牺牲自己,向往光明的世界,而不求回报。因此,我选尼摩船长。
三、寻觅诗意·现代诗歌知识与创作指引(6分)
材料一:
现代诗歌又称新诗,是指“五四运动”至中华人民共和国成立以来的诗歌,它是适应时代的要求,以接近群众的白话语言反映现实生活,表现科学民主的革命内容,以打破旧体诗格律形式束缚为主要标志的新体诗。“现代诗”名称,开始使用于1953年——纪弦创立“现代诗社”时确立。
(选自“百度百科”)
材料二:
学生学习鉴赏诗歌,要注意以下几个概念。
①感情基调。感情基调是指作品所表达的基本的情感取向,或者说情感态度。欣赏作品时,要通过其语言、内容、韵律特点等、深入把握作品的感情基调,从而能够更好地有感情地朗读课文,理解作者的情感。
②意象。意象就是包含诗人独特情感的客观物象,或者说是用来寄托作者主观情思的客观物象。是主观的“意”和客观的“象”的结合。有的诗歌有一个主体意象,如《沁园春·雪》中的“雪”,通过“雪后”场景营造出阔大的意境。由此引发作者的感慨,而雪后意境又是通过长城、大河、高山等多个意象烘托出来的。
③意境。意境是通过对一个或一组意象的描写所表现出来的氛围、情调或情境。一般情况下是由多个意象构成一幅生活图景、形成一个整体意境。比如《我爱这土地》、诗人将自己化身一只喉咙已经“嘶哑”的鸟,通过歌咏饱含诗人独特情感的土地、河流、风、黎明等自然物象,营造出了山河破碎、风雨飘摇的祖国景象,表达了对祖国——土地强烈的热爱之情。意象是一个个富有特殊意蕴的具体物象,是可以感知的、实在的、具体的;意境是一种情境或情调,是通过具体的意象营造出来的一个整体氛围,是抽象的、虚化的,是需要感悟和概括的。在文学创作中,总是意象在先,意境在后,是先有一个个意象在作者的头脑中,然后组合融汇,化为一种意境。
(节选自教师教学用书《语文》九年级上,有改动)
8. 下列对材料内容理解分析不正确的一项是( )
A. 现代诗歌又称新诗。1953年纪弦创立“现代诗社”,开始使用这一名称。
B. 诗歌阅读要深入把握作品的感情基调,从而能够有感情地朗读课文、理解作者的情感。
C. 在文学创作中,总是意象在先,意境在后。一个个意象组合融汇,化为一种意境。
D. 生活中的人、事、物都可能触发我们的情感,将这种情感分行写出来,就是诗。
9. 根据【材料二】,简要阐释“意象”与“意境”的区别。
【答案】8. D 9. ①本质不同:意象是包含诗人情感的具体物象,具有可感知、实在、具体的特点。意境是由多个意象组合形成的整体氛围或情境,具有抽象、虚化的特点。②形成方式不同:意象是构成诗歌的基本单位。意境需通过多个意象组合融汇才能形成。③感知方式不同:意象可直接从诗句中感知;意境需通过整体感悟概括得出。
【解析】
【导语】这篇阅读材料围绕现代诗歌的鉴赏展开,结构清晰,层次分明。材料一从历史角度界定现代诗歌的定义和发展脉络,材料二则聚焦诗歌鉴赏的三个核心概念(感情基调、意象、意境),通过对比和举例进行深入浅出的阐释。两则材料互为补充,既有宏观的时代背景介绍,又有微观的鉴赏方法指导,体现了从理论到实践的递进关系。文本语言规范,举例典型(如《沁园春·雪》《我爱这土地》),具有教学指导性和学术参考价值。
【8题详解】
本题考查材料内容的筛选与辨析。
D.阅读两则材料可知,材料一主要介绍了现代诗歌定义和发展;材料二则重点强调了在鉴赏诗歌时,应侧重“感情基调”“意象”“意境”这三个概念。由此可知,材料中并未提及“将这种情感分行写出来,就是诗”,并且诗歌创作需要语言、形式、意象等多方面的艺术处理,选项表述过于绝对,理解有误;
故选D。
【9题详解】
本题考查材料内容的理解概括。
根据材料二第②段“意象。意象就是包含诗人独特情感的客观物象,或者说是用来寄托作者主观情思的客观物象”,第③段“意境。意境是通过对一个或一组意象的描写所表现出来的氛围、情调或情境”可知,二者的本质定义不同,意象指的是具体的客观物象,人对其有实际感知。而意境则是由多个意象共同营造形成的整体氛围或情境。
根据材料二第②段“是主观的‘意’和客观的‘象’的结合”可知,意象既要有客观实体,又要有作者的主观情感,比如《沁园春·雪》中的意象“雪”“长城”“大河”等,既是客观景象,又寄托着诗人情感。联系第③段“一般情况下是由多个意象构成一幅生活图景、形成一个整体意境”可知,意境则是由多个意象组合形成的,是抽象的,比如《我爱这土地》中,诗人以“土地”“风”“河流”“黎明”等意象共同营造出山河破碎的祖国景象,从而表达出对祖国强烈的爱。诗歌是先有意象,才能组合融汇成意境。
根据材料二第③段“意象是一个个富有特殊意蕴的具体物象,是可以感知的、实在的、具体的;意境是一种情境或情调,是通过具体的意象营造出来的一个整体氛围,是抽象的、虚化的,是需要感悟和概括的”可知,在感知方式上,意象能够被读者直接感知,是可以从诗句中看到具体、实在的情感载体。而意境则是抽象、虚化的,需要有一定的审美素养,才能够从具体的意象中感悟并概括出意境。据此总结作答即可。
四、寻觅诗意·文人风骨的精神回响(14分)
【甲】
古风二首上苏子瞻(其一)①
黄鲁直
江梅有佳实,托根桃李②场。桃李终不言,朝露借恩光。
孤芳忌皎洁③,冰雪______自香。古来和鼎实,此物升庙廊④。
岁月坐成晚,烟雨青已黄。得升桃李盘,以远初见尝。
终然不可口,掷置官道旁但使本根在,弃捐果何伤。
(选自《黄庭坚诗集注》)
【注释】①这是乙文所述《古风》二首之一。②桃李:喻指当时的权贵。下文“桃李终不言”,意思是苏轼受到当时权贵的嫉恨、排斥。③孤芳忌皎洁:孤芳因皎洁而受到妒忌。④古来和鼎实,此物升庙廊:梅子自古为有用之物,喻指人才应该成为国之栋梁。
【乙】
答黄鲁直①
苏轼
轼顿首再拜鲁直教授长官足下。轼始见足下诗文于孙莘老②之坐上,耸然异之,以为非今世之人也。莘老言:“此人,人知之者尚少,子可为称扬其名。”轼笑曰:“此人,如精金美玉,不即③人而人即之,将逃名而不可得,何以我称扬为?”然观其文以求其为人,必轻外物而自重者,今之君子④莫能用也。其后过李公择于济南,则见足下之诗文愈多,而得其为人益详,意其超逸绝尘独立万物之表驭风骑气以与造物者游,非独今世之君子所不能用,虽如轼之放浪自弃,与世阔疏⑤者,亦莫得而友也。今者辱⑥书词累幅,执礼恭甚,如见所畏者,何哉?轼方以此求交于足下,而惧其不可得,岂意得此于足下乎?喜愧之怀,殆不可胜,然自入夏以来,家人辈更卧病,忽忽至今,裁答甚缓,想未深讶也。《古风》二首、托物引类,真得古诗人之风,而轼非其人也。聊复次韵,以为一笑。秋暑,不审起居何如?未由会见,万万以时自重。
(选自《苏轼文集》)
【注释】①元丰元年初,北京国子监教授黄鲁直致信被贬徐州的苏轼,并附《古风》二首,苏轼次韵奉和,并回了这封信。黄鲁直,即黄庭坚。②孙莘老:苏轼的朋友。下文的李公择,也是。③即:靠近,这里是结交的意思。④君子:指当时的权贵。⑤阔疏:疏远。⑥辱:谦辞,意思是使对方受委屈了。
10. 下面对加点字的解释不正确的一项是( )
A. 耸然异之(惊异)B. 殆不可胜(几乎)
C. 而得其为人益详(更加)D. 不审起居何如(知道)
11. 请选出“意其超逸绝尘独立万物之表驭风骑气以与造物者游”正确3处的断句。
意其超A逸绝尘B独立C万物之表D驭风骑气E以与造物者游
12. 诗歌“孤芳忌皎洁、冰雪______自香”中,请从意象塑造与情感表达角度,分析哪个字最能体现诗歌的核心意境,并阐述其精妙之处。
A.空 B.寂
选择:______;
分析:______。
13. 谈到文人风骨,有人用“真”和“纯”评价苏轼,结合甲、乙两文加以解说。
【答案】10. A 11. BDE
12. ①. A ②. “空”字营造出空旷寂寥的冰雪环境,以环境的空寂衬托江梅独立皎洁、孤芳自赏的形象,既体现其不媚世俗的高洁品质,又暗含对其虽遭忌恨却坚守本真的赞美,强化了诗歌孤高自守的核心意境。
13. “真”体现在苏轼对黄庭坚才华的真实赞赏,不迎合世俗,直言其如精金美玉,无需自己称扬;对与黄庭坚结交的期待与喜愧之情真挚自然,不矫揉造作。“纯”表现为他评价黄庭坚诗文、为人时纯粹以才德为标准,不掺杂功利;虽遭贬谪,仍保持对友情的纯粹态度,不因处境改变对人才的欣赏与追求,展现出文人纯粹的精神境界与品格。
【解析】
【导语】这篇诗文组合展现了北宋文坛的君子之交与精神共鸣。甲诗以江梅喻苏轼,通过“孤芳”“冰雪”的意象群,构建了高洁不屈的士人形象,桃李场与庙廊的对比暗含对政治生态的批判。乙文苏轼回信则体现了“精金美玉”的互赏,其“超逸绝尘”的评语与黄诗形成互文。两文共同勾勒出宋代文人“轻外物而自重”的精神图谱:黄庭坚托物言志的隐喻艺术,与苏轼“真得古诗人之风”的审美追求,共同诠释了“和而不同”的文人交往范式。
【10题详解】
本题考查文言实词含义的理解能力。
A.句意:对诗文感到非常惊奇和诧异。“异”是意动用法,应解释为“以……为异,认为……奇特”,并非“惊异”;
故选A。
【11题详解】
本题考查文言文断句。根据文言文断句的方法,先梳理句子大意,分清层次,然后断句,反复诵读加以验证。
本句句意:推测他超逸不凡、高出尘世,独立于万物之上,驾着风、骑着气,和大自然交游。“意其超逸绝尘”表达对其品格的推测,与后文断开;“独立万物之表”描述其姿态,“驭风骑气”“以与造物者游”描述其精神境界,逐层断开。
据以上分析断句为:意其超逸绝尘/独立万物之表/驭风骑气/以与造物者游。
故在BDE处断开。
【12题详解】
本题考查诗歌炼字。
根据诗句“孤芳总皎洁,冰雪_____自香”可知,意思是:一个人在孤独的时候,要保持自己的纯洁和高尚,即使没有人理解和欣赏,也要坚持自己的信念和原则。
“空”字描绘出冰雪覆盖的天地间空旷辽阔的景象,这样的环境更能反衬出梅花“孤芳皎洁”的独特姿态。梅花在空旷的冰雪中独自散发芬芳,不依附于外界,既展现出它不与世俗同流合污的高洁品性,又暗含着诗人对其在无人关注的空旷环境中依然坚守本心、绽放芬芳的赞赏,从而凸显了诗歌孤高自守的核心意境。
而B“寂”侧重环境的寂静,虽能体现孤清,却不如“空”字更能以天地的辽阔空旷反衬梅花的孤高独立,难以凸显其不媚世俗的高洁与坚守。
故选A。
【13题详解】
本题考查人物形象分析能力。
“真”体现在苏轼为人真诚坦率、不矫揉造作。乙文中,他初见黄庭坚诗文便直言“此人,如精金美玉”,毫不掩饰对其才华的欣赏,不迎合世俗的评判标准;面对黄庭坚书信中谦逊恭敬的态度,苏轼坦诚表达自己本就想与之结交,却担心求而不得,如今收到来信的“喜愧之怀,殆不可胜”,将自己的情感真实流露,毫无虚饰。
“纯”表现为苏轼对人才的欣赏与追求纯粹以才德为标准,不掺杂功利因素。他评价黄庭坚,从其诗文推知“必轻外物而自重者”,完全基于文学才华与人格品质,无关权贵地位;即便自己身处贬谪困境,“与世阔疏”,依然不改对黄庭坚这样纯粹文人的欣赏与结交之心,体现出他不受外界环境干扰,坚守对纯粹文学与高尚人格追求的文人风骨,展现出纯粹的精神境界与品格操守。
【点睛】参考译文:
【乙】
苏轼顿首再拜鲁直教授长官足下。我当初在孙莘老的座上初次见到您的诗文,感到十分惊叹,认为(您)不是当代的人。孙莘老说:“这个人,了解他的人还很少,您可以为他宣扬名声。”我笑着说:“这个人,就像精金美玉,不主动去结交别人而别人会主动亲近他,即使想逃避名声也不可能,凭什么需要我来宣扬呢?”但看他的文章来推求他的为人,(他)一定是轻视外物而看重自身品格的人,当今的权贵没有能任用他的。之后我在济南拜访李公择,就看到了更多您的诗文,也更详细地了解了您的为人,推测您超逸不凡、高出尘世,独立于万物之上,驾着风、骑着气,和大自然交游,不仅当今的权贵不能任用您,即使像我这样放浪不羁、自暴自弃,和世俗疏远的人,也不能和您成为朋友啊。如今蒙您寄来长信,礼节十分恭敬,像是见到了所敬畏的人,这是为什么呢?我正想凭这些(诗文)和您结交,却担心不能实现,没想到能从您这里得到(这样的礼遇)?喜悦和惭愧的心情,几乎难以承受。但自从入夏以来,家里人接连生病,匆匆忙忙到现在,回信十分迟缓,想来(您)不会深深责怪吧。您的《古风》二首,托物寓意、引类譬喻,真正有古代诗人的风格,而我不是能和您匹配的人。姑且依韵和诗一首,当作玩笑。秋天天热,不知您起居怎么样?没有机会见面,千万要按时保重自己。
五、诗意流淌·创作的灵光(8分)
14. 集句诗是盛行于古代的一种诗学游戏,全部用前人诗句再整合成新诗,有较高的艺术价值和欣赏价值。例如文天祥的《襄阳第五》(如图)。
文天祥集杜甫诗句成新诗既保留杜诗的豪迈悲怆,又融入自身坚贞气节。
(1)小甘想效仿古人“集句诗”的形式整合一首现代诗歌,邀请你参与创作。
创作规则:请同学们根据表达情感的需要,按要求完成诗歌创作
①固定首句:诗歌首句统一为“来到雪覆盖的岛屿”;
②素材来源:从【甲】【乙】【丙】三首诗中撷取诗句,也可对选取的诗句进行适当改编;
③数量要求:共撷取(含改编)五至八句诗句;
④跨诗要求:所撷取的诗句需至少出自【甲】【乙】【丙】中的两首诗;
⑤标注要求:每句诗后需标注来源,格式示例为“(出自甲诗)”。
(2)创作亮点复盘:
我选取______(列举核心意象)作为情感载体,搭配______(可填具体手法),与“雪覆盖的岛屿”的场景结合,最终表达了______(整合后的核心情感)。
【答案】(1) ①. 示例:没有一线光明历尽险阻,照亮我们阴暗的牢笼(出自甲诗) ②. 但是在泥土的覆盖下,它们的根伸长着(出自乙诗) ③. 在看不见的深处,它们把根须纠缠在一起(出自乙诗) ④. 小窗如一阵轻风,家家临水的楼窗开了(出自丙诗) ⑤. 眉间尽是春色(出自丙诗)
(2) ①. 根须、轻风 ②. 意象叠加 ③. 在困境中对希望与温暖的追寻
【解析】
【小问1详解】
本题考查诗歌鉴赏和创作诗歌。
首先,明确创作规则,首句固定为“来到雪覆盖的岛屿”。然后,确定核心情感,如“困境中找温暖”“诗意里寻希望”,以此为方向挑选诗句。选取诗句时,确保至少出自两首诗,且对部分诗句进行适配性调整,使整体逻辑连贯,从困境场景逐步过渡到希望的呈现。
根据【甲】诗中的“若隐若现的黎明还没能撕开那边的窗雾”可知,描绘出黎明尚朦胧,难以驱散迷茫的状态,营造出一种充满未知与阻碍的氛围;“没有一线光明历尽险阻,照亮我们阴暗的牢笼”可知,直接点明了所处环境的阴暗与艰难,仿佛陷入难以挣脱的困境,光明难以抵达;“但是,能自由展翅的鸟儿呵,请不要守着我们相对啜泣”可知,以鸟儿为喻,在困境中仍有对突破困境、寻求自由的呼唤;“你应该冲过险恶的愁云,高声叫出:我看见了太阳!”可知,表达出在困境中冲破阻碍、追寻光明与希望的强烈愿望。
根据【乙】诗中的“一棵树,一棵树,彼此孤立地兀立着”可知,展现出树在表面上的孤立状态,似处于一种孤独的困境;“风与空气,告诉着它们的距离”可知,进一步强调了树与树之间的间隔,突出了这种孤立感;“但是在泥土的覆盖下,它们的根伸长着”可知,转折体现出树在地下默默延伸根系,潜藏着生长与联结的力量;“在看不见的深处,它们把根须纠缠在一起”可知,表明树的根须在地下相互纠缠,体现出即使表面孤立,内在也有着紧密的联系与潜藏的团结力量。
根据【丙】诗中的“山寺的长檐有好的磬声”可知,营造出一种清幽、静谧的氛围,带有一种诗意的美感;“江南的小楼多是临水的”可知,描绘出江南小楼临水而建的独特景致,充满水乡的诗意;“水面的浮萍被晚风拂去,蓝天从水底跃出”可知,展现出晚风拂过水面,浮萍散去,蓝天倒映水中的灵动画面,富有诗意的变化;“小窗如一阵轻风,家家临水的楼窗开了”可知,将小窗比作轻风,体现出一种轻盈、灵动的感觉,楼窗开启也似有希望与生机在蔓延;“要在点染着晚妆,眉间尽是春色”可知,描绘出一种充满生机与美好的画面,传递出希望与温暖的情感。
示例:
①来到雪覆盖的岛屿(出自特朗斯特罗姆《自1979年3月》)
②若隐若现的黎明还没能,撕开那边的窗雾(出自甲诗)
③一棵树,一棵树,彼此孤立地兀立着(出自乙诗)风与空气,告诉着它们的距离(出自乙诗)
④蓝天从水底跃出,小窗如一阵轻风(出自丙诗)
⑤家家临水的楼窗开了,眉间尽是春色(出自丙诗)
【小问2详解】
本题考查诗歌的意象、表现手法和情感。根据第(1)问创作亮点复盘。
第①空:核心意象是诗歌中承载主要情感的关键事物,“根须”出自乙诗,它象征着树在泥土下潜藏的、不为人知却又坚韧的力量,代表着困境中默默积蓄的生机;“轻风”出自丙诗,它给人一种轻盈、灵动的感觉,与“小窗”等意象结合,营造出一种充满希望和温暖的氛围。这两个意象一隐一显,一蕴含力量一传递美好,共同承载起诗歌的情感,所以选取“根须、轻风”作为情感载体。
第②空:要判断诗歌运用的具体表现手法。常见的有意象叠加,就是把多个意象组合在一起,让情感表达更有层次;还有比喻,能使意象更生动形象等。“根须”所代表的困境中潜藏的坚韧力量,和“轻风”所代表的希望、温暖的氛围,这两个不同的意象被有机地组合在一起。通过这种意象的叠加,将困境之下的潜藏生机与希望降临的温暖美好相互交融,让诗歌的情感表达更具层次感,从困境的压抑逐步过渡到希望的明朗,使读者能更直观地感受到在困境中对希望与温暖的渴望与追寻。
第③空:要整合诗歌的核心情感。结合“雪覆盖的岛屿”所营造的困境场景,以及核心意象和表现手法,总结出诗歌最终想要表达的情感。“雪覆盖的岛屿”营造出了一种寒冷、孤寂、充满阻碍的困境场景。而“根须”象征着在困境中仍有潜藏的力量在默默涌动,代表着不放弃的生机;“轻风”则带来了灵动与美好,象征着希望的曙光。将它们与“雪覆盖的岛屿”的困境场景结合,最终表达出的核心情感就是“在困境中对希望与温暖的追寻”,体现出即使身处艰难的环境,也依然心怀对美好与希望的向往和追求。
15. 写作。
三年的初中生活即将走过,其间我们欣赏过人生的阴晴圆缺,经历过成长的喜怒哀乐,品尝过生活的酸甜苦辣——或许是沉浸阅读的滋味,或许是触摸自然的滋味,或许是学着担当的滋味,这些独特体验都深深镌刻在心里。请先将题目补充完整,结合初中生活中的具体经历,写出“滋味”背后的成长感悟。
请以“______的滋味”为题写一篇文章。
要求:①文体自选(诗歌除外)②不少于600字。③文中不要出现真实的人名、校名和地名。④书写要正确、规范、美观。
【答案】例文:
担当的滋味
窗外的玉兰花落了满阶,我蹲下身捡起一瓣,指尖触到花瓣微凉的质地,忽然想起去年秋天,也是这样一个微凉的午后,我第一次尝到了担当的滋味——那是比玉兰花香更绵长,比秋阳更温暖的味道。
那天下午班会课,班主任走进教室时,眉头拧成了一个结。“学校下周要开展校园文化节,咱们班负责布置一楼的展示区,可原定的负责人突然生病请假了,谁愿意临时接手?”教室里瞬间安静下来,我望着黑板上“文化节展示区规划”的字样,心里像揣了只乱撞的兔子。我从小就怕麻烦,每次集体活动都躲在后面,可那天看着班主任焦急的眼神,我鬼使神差地举起了手:“老师,我试试吧。”
第二天课间,我拉着几个同学一起讨论,有人提议用渐变色边框区分不同主题的画作,有人说可以在角落贴上手写的诗句。我们趴在走廊的地板上,把画一幅幅摆开试排,阳光透过窗户洒在画纸上,映得每个人的脸上都亮晶晶的。有个同学不小心把胶水洒在了画纸上,我没来得及多想,立刻掏出纸巾轻轻擦拭,指尖沾了黏糊糊的胶水,心里却没了之前的慌乱——原来面对问题时,先想办法解决,比抱怨更有用。
最紧张的是布置当天,我们要在两节课内把所有画作贴好。我站在梯子上贴最上面的画,手里举着胶带,脚下的梯子晃了晃,下面的同学立刻伸手扶住:“小心点!”我稳住身体,低头看见他们仰着的脸上满是认真,忽然觉得,担当不是一个人的硬扛,而是一群人的并肩。当最后一幅画贴好,我们看着错落有致的展示区,彼此笑着击掌,汗水顺着额头往下淌,嘴里却甜丝丝的。
文化节那天,路过的老师和同学都在我们班的展示区前驻足,有人指着画说:“这个排版真好看!”我站在人群后,看着自己和同学们一起完成的成果,心里像被秋阳晒过一样暖。原来担当的滋味,不是一开始的手足无措,也不是过程中的疲惫不堪,而是当你扛起责任,和大家一起克服困难后,心里那份沉甸甸又甜滋滋的成就感。
如今再看窗外的玉兰花,我忽然明白,成长就是从躲在后面到主动站出来的过程。担当的滋味,早已像这花香一样,融进了我的初中时光,提醒着我:真正的成长,是学会扛起属于自己的责任,在并肩前行中,收获更丰盈的人生。
【解析】
【详解】本题考查半命题作文。
第一、审题立意。认真审题,核心是围绕“初中生活”展开,通过“滋味”的具象化表达,传递背后的成长感悟。首先,“滋味”并非仅指味觉,更需指向情感体验与精神收获,如苦涩中的坚持、甜蜜里的温暖、酸楚后的觉醒等,需将抽象的“滋味”与具体的初中经历绑定。其次,题目需补充的内容,可从初中生活的核心场景切入,如“备考的滋味”“友谊的滋味”“改错的滋味”“被肯定的滋味”等,既保证素材的真实性,也便于挖掘“滋味”背后的成长——比如从“失败的滋味”中领悟“坚韧”,从“等待的滋味”中学会“耐心”。最后,立意需避免停留在“滋味”的表面描述,要通过细节刻画,展现“滋味”如何推动“我”的变化,体现“镌刻在心里”的深刻性,让文章既有情感温度,又有思想厚度。
第二、选材构思。选材上,可聚焦初中生活中“有起伏、有细节、有感悟”的小事,避免空泛。比如选择“阅读的滋味”,可写一次因读懂书中人物的困境而联想到自己的经历,从“晦涩的滋味”到“共鸣的滋味”,最终收获“理解他人”的成长;选择“触摸自然的滋味”,可写某次校园观察——初春时发现枯树发芽,从“等待的滋味”到“惊喜的滋味”,领悟“坚持就有希望”;选择“担当的滋味”,可写一次临时接手班级任务,从“慌乱的滋味”到“协作成功的滋味”,明白“责任与团结的意义”。这些素材均来自初中日常,易引发共鸣,且能通过“滋味”的转变,自然引出成长感悟。构思上,可采用“场景引入——细节刻画——滋味升华”的结构。开头用具体场景切入,如“教室的日光灯嗡嗡作响,我盯着试卷上的红叉,嘴里泛起一阵熟悉的涩味——那是失败的滋味”,快速将读者带入情境;中间部分详细描写事件过程,注重细节刻画:动作(如“我攥着笔的手沁出冷汗”)、环境(如“窗外的梧桐叶被风吹得沙沙响,像在替我叹气”)、心理(如“想放弃时,同桌递来的纸条上‘再试试’三个字,让我心里暖了一下”),通过这些细节展现“滋味”的变化;结尾升华“滋味”的意义,如“如今再想起那次失败,嘴里的涩味早已淡去,取而代之的是一种踏实的甜——原来失败的滋味,是成长给我的‘预习课’,教会我怎样从跌倒的地方,稳稳站起”,将“滋味”与成长感悟紧密结合,呼应题目要求。同时,写作中需注意“我”的主体地位,所有“滋味”的体验都需通过“我”的视角展开,避免脱离个人经历的泛泛而谈,确保文章真实可感。
意象
诗句
情感
情感基调
大雁
(1)因思杜陵梦,______。
——温庭筠《商山早行》
思乡
(6)这些诗句,都有相似的感情基调:()
A.慷慨激昂 B.清新明丽
C.哀愁伤感 D.闲适恬淡
月亮
(2)______,______。
——杜甫《月夜忆舍弟》
思亲
夕阳
(3)______,______。
——刘长卿《长沙过贾谊宅》
物是人非的惆怅
白雪
(4)______,______。
——韩愈《左迁至蓝关示侄孙湘》
(5)______。
(7)与以上诗歌感情基调相似的一项是()
A.晴空一鹤排云上,便引诗情到碧霄。 B.几处早莺争暖树,谁家新燕啄春泥。
C.谁见幽人独往来,缥缈孤鸿影。 D.深林人不知,明月来相照。
《我爱这土地》
《启明星》
《刈草的孩子》
假如我是一只鸟,
我也应该用嘶哑的喉咙歌唱:
这被暴风雨所打击着的土地,
这永远汹涌着我们的悲愤的河流,
这无止息地吹刮着的激怒的风,
和那来自林间的无比温柔的黎明……
——然后我死了,连羽毛也腐烂在土地里面。
为什么我的眼里常含泪水?
因为我对这土地爱得深沉……
属于你的是
光明与黑暗交替
黑夜逃遁
白日追踪而至的时刻
群星已经退隐
你依然站在那儿
期待着太阳上升
被最初的晨光照射
投身在光明的行列
直到谁也不再看见你
夕阳把草原燃成通红了。
刈草的孩子无声地刈草,
低着头,弯曲着身子,忙乱着手,
从这一边慢慢地移到那一边……
草已遮没他小小的身子了
在草丛里我们只看见:
一只盛草的竹篓,几堆草,
和在夕阳里闪着金光的镰刀……
襄阳第五
文天祥
十年杀气盛,【出自杜甫《北风》】
百万攻一城。【出自杜甫《遣怀》】
贼臣表逆节,【出自杜甫《往在》】
胡骑忽纵横。【出自杜甫《八哀诗·赠左仆射郑国公严武》】
【甲】信息(泰戈尔)
【乙】树(艾青)
【丙】小楼(李白凤)
若隐若现的黎明还没能
撕开那边的窗雾
没有一线光明历尽险阻
照亮我们阴暗的牢笼
但是,能自由展翅的鸟儿呵
请不要守着我们相对啜泣
你应该冲过险恶的愁云,高声叫出:
我看见了太阳!
1926年
一棵树,一棵树
彼此孤立地兀立着
风与空气
告诉着它们的距离
但是在泥土的覆盖下
它们的根伸长着
在看不见的深处
它们把根须纠缠在一起
1940年春
山寺的长檐有好的磬声
江南的小楼多是临水的
水面的浮萍被晚风拂去
蓝天从水底跃出
小窗如一阵轻风
家家临水的楼窗开了
要在点染着晚妆
眉间尽是春色
1936年
【题目】
创作小贴士
(1)情感锚定:先确定核心情感(如“困境中找温暖”“诗意里寻希望”),确保诗句挑选的方向;
(2)诗句匹配:根据情感,对应【甲】【乙】【丙】的核心意境选句子,确保诗意贴合;
(3)规范标注:严格按要求格式写来源、避免漏标、错标;
(4)逻辑串联:可按“场景—情感”“困境—希望”等顺序,让新诗句读起来连贯自然。
(5)亮点复盘:可以从意象关联、语言形式、修辞手法等角度切入。
来到雪覆盖的岛屿(出自特朗斯特罗姆《自1979年3月》)
______
______
______
……
______
______
相关试卷
这是一份浙江省温州市第二中学2025-2026学年九年级上学期10月月考语文试卷,共6页。
这是一份浙江省温州市第十四中学2025-2026学年九年级上学期10月月考语文试题,共6页。
这是一份浙江省温州市第八中学2025-2026学年七年级上学期9月月考语文试题(含答案)(解析版),共15页。试卷主要包含了积累,阅读,写作等内容,欢迎下载使用。
相关试卷 更多
- 1.电子资料成功下载后不支持退换,如发现资料有内容错误问题请联系客服,如若属实,我们会补偿您的损失
- 2.压缩包下载后请先用软件解压,再使用对应软件打开;软件版本较低时请及时更新
- 3.资料下载成功后可在60天以内免费重复下载
免费领取教师福利

