搜索
      上传资料 赚现金

      河南省青桐鸣2025-2026学年高三上学期9月质量检测生物试卷(学生版)

      • 582.04 KB
      • 2025-09-29 08:50:42
      • 51
      • 0
      •  
      加入资料篮
      立即下载
      河南省青桐鸣2025-2026学年高三上学期9月质量检测生物试卷(学生版)第1页
      1/9
      河南省青桐鸣2025-2026学年高三上学期9月质量检测生物试卷(学生版)第2页
      2/9
      河南省青桐鸣2025-2026学年高三上学期9月质量检测生物试卷(学生版)第3页
      3/9
      还剩6页未读, 继续阅读

      河南省青桐鸣2025-2026学年高三上学期9月质量检测生物试卷(学生版)

      展开

      这是一份河南省青桐鸣2025-2026学年高三上学期9月质量检测生物试卷(学生版),共9页。试卷主要包含了 光敏感通道等内容,欢迎下载使用。
      1.答卷前,考生务必将自己的姓名、班级、考场号、座位号、考生号填写在答题卡上。
      2.回答选择题时,选出每小题答案后,用铅笔把答题卡上对应题目的答案标号涂黑。如需改动,用橡皮擦干净后,再选涂其他答案标号。回答非选择题时,将答案写在答题卡上。写在本试卷上无效。
      3.考试结束后,将本试卷和答题卡一并交回。
      一、选择题:本题共16小题,每小题3分,共48分。在每小题给出的四个选项中,只有一项是符合题目要求的。
      1. 河北省是农业大省,盛产小麦、板栗、棉花等作物。下列叙述正确的是( )
      A. 小麦种子萌发时,细胞中自由水与结合水的比值降低,代谢增强
      B. 新鲜的板栗果肉细胞中含量最多的化合物是糖类,可为细胞代谢提供能量
      C. 棉花纤维的主要成分是纤维素,可与斐林试剂反应产生砖红色沉淀
      D. 土壤中缺乏N和Mg等大量元素,可能导致小麦植株的叶片变黄
      2. 人体剧烈运动导致组织细胞代谢异常旺盛时,一般不会出现生理变化是( )
      A. 血浆中乳酸含量升高
      B. 内环境的pH明显下降
      C. 组织液渗透压升高,组织液增多
      D. 心跳加快,交感神经活动增强
      3. 酸奶加工厂为优化生产工艺,对传统酸奶发酵过程进行了改进。已知酸奶发酵主要依赖保加利亚乳杆菌和嗜热链球菌的协同作用:前者可将乳糖分解为乳酸,后者能产生促进前者生长的维生素。酸奶生产过程包括原料乳杀菌、接种发酵和冷藏保存三个阶段。下列有关说法错误的是( )
      A. 多种微生物混合发酵有利于提高酸奶的风味
      B. 一般采用高压蒸汽灭菌法对原料乳进行灭菌
      C. 发酵过程中要随时监测培养液中微生物数量和产物浓度
      D. 发酵后期缺氧且呈酸性的发酵液可抑制杂菌繁殖
      4. 光敏感通道(ChR2)是一种受光脉冲控制的离子通道蛋白。科研人员将ChR2基因转入小鼠体内并使其在神经细胞中表达,ChR2被蓝光激活后引起Na+内流。下列有关说法正确的是( )
      A. 蓝光刺激可抑制该神经细胞产生兴奋
      B. ChR2运输Na+时需要ATP水解供能
      C. ChR2通过与Na+的结合和释放对其进行运输
      D. 降低胞外Na+浓度,蓝光刺激下动作电位峰值减小
      5. MiMe是一种人为构建的无融合减数分裂突变体,能实现有丝分裂替代减数分裂,产生与母本遗传组成完全一致的二倍体配子。MiMe突变体减数分裂的特点可能是( )
      A. 同源染色体无法配对,姐妹染色单体分离产生子细胞
      B. 同源染色体无法配对,同时减数分裂Ⅱ的纺锤体无法形成
      C. 同源染色体正常分离后,减数分裂Ⅱ的纺锤体无法形成
      D. 同源染色体正常分离后,姐妹染色单体分离产生子细胞
      6. TCR-T细胞是通过基因工程技术将特异性识别肿瘤抗原的TCR基因导入T细胞中,使其能够特异性地识别并攻击肿瘤细胞。肿瘤来源的抗原肽由MHC分子呈递到肿瘤细胞表面,TCR-T细胞上的TCR能够识别这种MHC-抗原肽复合物,从而激活T细胞,引发一系列免疫反应,最终导致肿瘤细胞的死亡。下列有关说法错误的是( )
      A. 直接引起肿瘤细胞死亡的是细胞毒性T细胞
      B. TCR-T细胞治疗肿瘤能减少对正常细胞的损伤
      C. 激活的T细胞清除肿瘤细胞体现了免疫监视功能
      D. 降低MHC分子的表达能增强TCR-T细胞的作用
      7. 某入侵杂草在农田生态系统中扩散后,与本地草本植物的生态位重叠度显著增加,而生态位宽度能反映物种对资源的利用程度。下列相关叙述错误的是( )
      A. 入侵杂草与本地草本的生态位重叠可能导致本地植物种间竞争加剧
      B. 调查该杂草的生态位需研究其在群落中的空间分布和资源利用等情况
      C. 入侵杂草可能通过改变群落的空间结构从而影响群落对光能的利用率
      D. 农田的温度、降水等气候条件变化不会影响该杂草的生态位宽度
      8. 植物组织培养技术是一种新型无性繁殖技术。下列有关植物组织培养的叙述错误的是( )
      A. 选择植物茎尖为外植体进行组织培养可获得脱毒幼苗
      B. 细胞产物的工厂化生产过程中通常应将外植体培育到愈伤组织阶段
      C. 欲获得大量突变体应用射线等物理因素直接处理外植体
      D. 植物组织培养不仅可以实现快速繁殖还能保留亲本优良性状
      9. 下列有关T2噬菌体侵染大肠杆菌实验的叙述正确的是( )
      A. 实验前应用同时含有35S和32P的大肠杆菌培养T2噬菌体
      B. 侵染过程中搅拌的目的是使T2噬菌体的DNA和蛋白质外壳分离
      C. 保温时间不当,会导致32P标记组的上清液放射性强度增大
      D. 32P标记组随着培养代数增加,沉淀物的放射性强度会增强
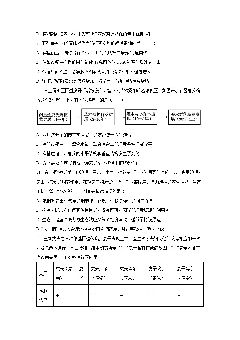
      10. 某金属矿区因过度开采后被废弃,留下大片裸露的矿渣堆积区。如图表示矿区群落演替的全部过程。下列有关叙述错误的是( )
      A. 从过度开采的废弃矿区发生的演替属于次生演替
      B. 演替过程中,土壤含水量、重金属含量等环境条件逐渐改善
      C. 演替过程中,群落的水平结构和垂直结构发生了变化
      D. 乔木群落稳定发展阶段原来的草本和灌木植物都消亡
      11. “农—桐”模式是一种泡桐—玉米—小麦—棉花多层次立体间套种植方式,借助泡桐对农田小气候的调节作用,减轻农作物遭受伏秋干旱危害程度;借助泡桐的速生性能,生产用材,增加经济收入。下列有关叙述错误的是( )
      A. 泡桐对农田小气候的调节作用体现了生物多样性的间接价值
      B. 构建多层次立体间套种植模式能提高群落对阳光等环境资源的利用率
      C. 生态工程建设既考虑生态效应又兼顾经济增收,遵循了协调原理
      D. “农—桐”模式应合理地控制农田泡桐密度,并定期整枝、适时轮伐
      12. 已知丈夫患某种单基因遗传病,妻子表现正常。医生对该夫妇及他们父母相应的一对同源染色体进行了基因检测,结果如表所示(“+”表示含有该致病基因,“-”表示不含有该致病基因)。下列叙述错误的是( )
      A. 该遗传病最可能是伴X染色体的隐性遗传
      B. 该致病基因可能位于X和Y染色体的同源区段
      C. 这对夫妇生育一个儿子患该病的概率是1/2
      D. 多基因遗传病的发病率通常高于单基因遗传病
      13. 当细胞中错误折叠蛋白在内质网聚集时,无活性的BiP-PERK复合物发生解离,形成游离的BiP蛋白与PERK蛋白。BiP可识别错误折叠的蛋白质,促进它们重新正确折叠并运出;PERK解离后发生磷酸化,一方面抑制多肽链进入内质网,另一方面促进BiP表达量增加。下列叙述正确的是( )
      A. 当BiP-PERK复合物存在时,多肽链可进入内质网折叠和加工
      B. PERK以游离状态存在时,内质网不能产生包裹蛋白质的囊泡
      C. 降低磷酸化激酶活性可促进异常蛋白积累的内质网恢复正常
      D. 经内质网正确折叠的蛋白质都是能行使正常功能的成熟蛋白质
      14. Cl和Ler是拟南芥植株的两种不同生态型,实验小组为了比较两种生态型拟南芥的茎对重力的响应,将两种生态型的植株横放3h后测量主茎的弯曲角度如图所示。下列有关叙述错误的是( )

      A. 横放拟南芥植株的茎在重力刺激下,会向上弯曲生长
      B. 两种拟南芥植株中,对重力刺激更敏感的是Cl植株
      C. 促进茎生长的生长素浓度对根也一定起促进作用
      D. 生长素是一种信号分子,不直接参与细胞代谢
      15. 噬菌体侵染细菌导致宿主细胞裂解死亡,可在固体培养基表面形成肉眼可见的透明圈,通常称为噬菌斑,如图所示。下列有关叙述错误的是( )
      A. 观察噬菌体侵染细菌形成噬菌斑的培养基上需加入适量的琼脂
      B. 需在培养基中加入含碳有机物等营养物质来满足噬菌体的生长需求
      C. 接种细菌可采用稀释涂布平板法,该方法也可以对细菌进行计数
      D. 利用噬菌体侵染细菌形成噬菌斑的特性,可检测样品中是否含有噬菌体
      16. 研究发现水稻叶肉细胞中卡尔文循环产生的磷酸丙糖(TP)会经磷酸转运器(TPT)转运至细胞质基质,同时按1∶1反向交换的原则将Pi运入叶绿体,过程如图所示。下列说法错误的是( )

      A. 可用同位素标记法研究光合产物的输出途径
      B. 催化磷酸丙糖合成蔗糖的酶位于细胞质基质中
      C. 据图可知,淀粉合成和蔗糖合成存在竞争反应
      D. TPT的活性增强,会导致淀粉在叶绿体中大量积累
      二、非选择题∶本题共5小题,共52分。
      17. 密集种植技术通过提高单位土地面积中的作物种植密度,切实提高土地资源利用效率。种植密度过高往往会加剧作物之间对光能的竞争,从而对植物光合作用效能产生影响,气候因素对玉米光合速率的影响十分显著,尤其是湿度、温度和光照强度。实验小组探究了气候因素对密植玉米气孔导度和光合速率的影响,实验结果如表所示。回答下列问题:
      (1)密植会影响叶绿素的合成,玉米植株的叶绿素分布在________(填具体结构),实验室提取色素时,加入碳酸钙的作用是________,对提取的色素进行分离常用的方法为________。
      (2)根据实验结果可知,对密植玉米气孔导度影响最大的气候因素是________。对比4和5组,第5组的光合作用速率显著低于第4组的原因是________(答出2点)。
      (3)保卫细胞失水是导致气孔关闭的直接原因,研究发现,高温能诱导ABA(脱落酸)合成基因的表达,ABA与保卫细胞上的________结合,激活水通道使细胞失水,进而导致气孔关闭。现有野生型植株和ABA缺陷型突变体植株,试设计实验证明高温导致的气孔关闭与脱落酸有关(简要写出实验思路及预期结果)________。
      18. 吗啡是一种生物碱,常用于镇痛,外源性吗啡注人机体后能与神经元上的受体μ结合发挥镇痛作用,其镇痛作用的机制如图1所示。回答下列问题∶
      (1)机体产生痛觉的部位是________,疼痛感觉的产生________(填“属于”或“不属于”)反射。根据吗啡镇痛机制的示意图分析,递质P是一种________(填“兴奋性”或“抑制性”)神经递质。长期使用吗啡可致依赖成瘾,这可能与神经元上受体μ的数量________(填“增加”或“减少”)有关。
      (2)长期使用吗啡会导致ROS(活性氧)的产生和神经元中受损线粒体的积累,使吗啡镇痛效果下降。研究发现鞣花酸(Ea)可缓解大鼠吗啡镇痛耐受的形成,实验小组为探究其作用机制进行了相关实验,实验结果如图2、图3所示(注:LC3II/LC3I的值越高,自噬作用越强)。
      根据图示结果可知,Ea缓解大鼠吗啡镇痛耐受形成的原因是________。
      (3)ArchT是一种质子泵,当特异性表达在伤害性感觉神经元上时,可将细胞内的H+泵到细胞外。科研人员通过转基因技术将ArchT基因导入小鼠伤害性感觉神经元中,发现绿光照射对ArchT转基因小鼠具有抑制疼痛的效果,ArchT的作用机制为________,绿光的作用可能是________。
      19. 三江平原某湿地曾因大规模围垦导致芦苇覆盖面积缩减60%,水生植物群落单一化,鱼类(以鲤鱼为主)因天敌减少而过度繁殖。为实施生态修复,政府人工引入以鲤鱼为食物的东方白鹳,如图表示能量流经鲤鱼的过程。回答下列问题∶
      (1)三江平原湿地生物群落区别于其他生物群落的重要特征是______不同,从生态系统组成成分的角度分析,鲤鱼和东方白鹳属于______。引入东方白鹳后,从长期发展的角度分析,鲤鱼种群密度的变化趋势为______。
      (2)图中鲤鱼流入分解者的能量可用______表示,A-(D+E+F)可表示______。
      (3)在三江平原湿地修复过程中,研究人员发现东方白鹳在迁徙时,能够利用地球磁场来准确导航,找到该湿地作为停歇和觅食地点。从信息传递的角度分析,东方白鹳是______(填“信息源”“信道”或“信息受体”)。东方白鹳利用地球磁场导航,这属于生态系统信息传递中的______信息,这体现了信息传递在生态系统中的作用是_________。
      20. 研究发现人类胚胎发育早期,除一条X染色体外,其余的X染色体会随机失活(其上的基因无法表达)成为巴氏小体。肾上腺一脑白质营养不良(ALD)是一种单基因隐性遗传病(相关基因用B/b表示),患者由于极长链饱和脂肪酸在体内的积累,从而引起肾上腺皮质等功能的衰减。如图表示某家系中有关该遗传病的遗传系谱图(其中Ⅰ-1号不携带致病基因)和对该家系4名成员与ALD有关的基因PCR扩增后,对产物进行酶切后的电泳结果。回答下列问题:
      (1)ALD的遗传方式为______,Ⅱ-2的基因型为______。
      (2)已知突变基因上产生了一个新的酶切位点,结合电泳结果分析,致病基因的产生是碱基对______的结果,试在图2中绘出Ⅱ-1个体与ALD有关的基因进行酶切后的电泳结果。
      (3)Ⅱ-3和Ⅱ-4号与ALD有关的基因扩增产物电泳结果相同,但是Ⅱ-3正常,Ⅱ-4患病,其原因是______。据题分析,ALD患者在饮食上应注意_________。
      (4)Ⅱ-5与一个患病男性婚配,生育了一个含有一条巴氏小体的患病男孩,从减数分裂染色体分离异常的角度分析,产生该患病男孩的原因是_________。
      21. 木糖醇是一种重要的甜味剂,在食品工业中应用广泛,尤其是糖尿病患者等特殊人群理想的替代糖源。然而,木糖醇在自然界植物中的含量极低,提取成本高昂,难以满足市场的巨大需求。为了解决这一问题,科研人员尝试利用基因工程技术,将毕赤酵母中负责合成木糖醇脱氢酶(XDH)的基因导入大肠杆菌中,实现木糖醇脱氢酶的高效表达,从而为工业化生产木糖醇提供新的途径。同源重组技术在此过程中发挥了关键作用,它能够让目的基因(XDH基因)与载体DNA在同源序列的引导下准确重组,提高基因表达的成功率,其过程如图所示。回答下列问题:
      (注:XDH:木糖醇脱氢酶基因;GFP:绿色荧光蛋白基因;KanR:卡那霉素抗性基因;→表示PCR引物;相同背景方框表示同源序列;环状质粒经处理后可获得线性化载体)
      (1)PCR扩增目的基因时,需在反应体系中加入适量的Mg2+,其作用是________。PCR过程中需要控制温度条件,其中温度最低的阶段为________。在PCR扩增过程中,应选择在引物_________的5'端添加线性化载体的同源序列,以获得目的产物。若扩增获得了较多的非目的片段,其可能的原因有________(答出1点即可)。
      (2)根据图示过程分析,PCR产物和线性化载体混合后加入重组酶的作用是_______。将重组质粒转入大肠杆菌后需在培养基上添加________以便对重组质粒进行筛选,重组质粒转入大肠杆菌后,若_____,说明融合基因已转入大肠杆菌并成功表达。
      (3)除导入目的基因外,同源重组技术还可以用于在生物体基因组中进行精确的基因敲除,试阐述同源重组技术敲除目的基因的思路_________。人员
      丈夫(患病)
      妻子
      丈夫父亲(正常)
      丈夫母亲(正常)
      妻子父亲(正常)
      妻子母亲(正常)
      检测结果
      +-
      +-
      --
      +-
      --
      +-
      组别
      温度/℃
      湿度/%
      光照强度(uml·m-2·s-1)
      气孔导度(mlH2O·m-2·s-1)
      光合速率(umlCO2·m-2·s-1)
      1
      25
      70
      600
      0.27
      32.4
      2
      35
      70
      600
      0.27
      25.8
      3
      25
      40
      600
      0.21
      28.6
      4
      25
      70
      300
      0.27
      27.2
      5
      35
      40
      300
      0.21
      228

      相关试卷

      河南省青桐鸣2025-2026学年高三上学期9月质量检测生物试卷(学生版):

      这是一份河南省青桐鸣2025-2026学年高三上学期9月质量检测生物试卷(学生版),共9页。试卷主要包含了 光敏感通道等内容,欢迎下载使用。

      河南省青桐鸣2025-2026学年高三上学期9月质量检测考试生物试卷:

      这是一份河南省青桐鸣2025-2026学年高三上学期9月质量检测考试生物试卷,共8页。

      河南省青桐鸣2025-2026学年高三上学期9月质量检测考试生物试卷+答案:

      这是一份河南省青桐鸣2025-2026学年高三上学期9月质量检测考试生物试卷+答案,共13页。

      资料下载及使用帮助
      版权申诉
      • 1.电子资料成功下载后不支持退换,如发现资料有内容错误问题请联系客服,如若属实,我们会补偿您的损失
      • 2.压缩包下载后请先用软件解压,再使用对应软件打开;软件版本较低时请及时更新
      • 3.资料下载成功后可在60天以内免费重复下载
      版权申诉
      若您为此资料的原创作者,认为该资料内容侵犯了您的知识产权,请扫码添加我们的相关工作人员,我们尽可能的保护您的合法权益。
      入驻教习网,可获得资源免费推广曝光,还可获得多重现金奖励,申请 精品资源制作, 工作室入驻。
      版权申诉二维码
      欢迎来到教习网
      • 900万优选资源,让备课更轻松
      • 600万优选试题,支持自由组卷
      • 高质量可编辑,日均更新2000+
      • 百万教师选择,专业更值得信赖
      微信扫码注册
      手机号注册
      手机号码

      手机号格式错误

      手机验证码 获取验证码 获取验证码

      手机验证码已经成功发送,5分钟内有效

      设置密码

      6-20个字符,数字、字母或符号

      注册即视为同意教习网「注册协议」「隐私条款」
      QQ注册
      手机号注册
      微信注册

      注册成功

      返回
      顶部
      学业水平 高考一轮 高考二轮 高考真题 精选专题 初中月考 教师福利
      添加客服微信 获取1对1服务
      微信扫描添加客服
      Baidu
      map