


2025-2026学年江苏省苏州市高三上学期期初阳光调研物理试卷(无答案)
展开 这是一份2025-2026学年江苏省苏州市高三上学期期初阳光调研物理试卷(无答案),共7页。试卷主要包含了未知,单选题等内容,欢迎下载使用。
一、未知
1.下列现象中说明光具有波动性的是( )
A.黑体辐射B.康普顿效应C.光电效应D.泊松亮斑
2.14C检测技术可用于考古、医学研究.14C衰变方程为,14C的半衰期是5730年,下列说法中正确的是( )
A.环境变化,半衰期不变
B.的结合能大于的结合能
C.衰变过程中的质量等于和X的质量之和
D.方程中的X是电子,它是碳原子电离时产生的
3.茶道文化起源于中国.关于泡茶中的物理现象,下列说法正确的是( )
A.热水泡茶更快闻到茶香,说明温度越高,分子热运动越剧烈
B.放入茶叶后,水的颜色由浅变深,是布朗运动现象
C.茶壶煮茶时,沸腾后,会看到壶口出现“白气”,这是扩散现象
D.茶巾材质有强吸水性,说明茶水与茶巾间是不浸润的
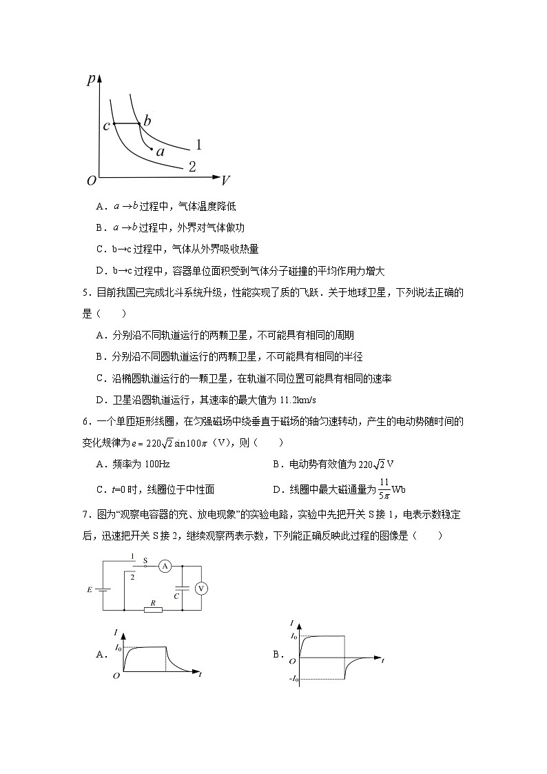
4.一定质量的理想气体被密封在容器中,图为其某段时间内的p-V图,1和2是两条等温线,线段bc平行于V轴,下列说法正确的是( )
A.过程中,气体温度降低
B.过程中,外界对气体做功
C.b→c过程中,气体从外界吸收热量
D.b→c过程中,容器单位面积受到气体分子碰撞的平均作用力增大
5.目前我国已完成北斗系统升级,性能实现了质的飞跃.关于地球卫星,下列说法正确的是( )
A.分别沿不同轨道运行的两颗卫星,不可能具有相同的周期
B.分别沿不同圆轨道运行的两颗卫星,不可能具有相同的半径
C.沿椭圆轨道运行的一颗卫星,在轨道不同位置可能具有相同的速率
D.卫星沿圆轨道运行,其速率的最大值为11.2km/s
6.一个单匝矩形线圈,在匀强磁场中绕垂直于磁场的轴匀速转动,产生的电动势随时间的变化规律为(V),则( )
A.频率为100HzB.电动势有效值为V
C.t=0时,线圈位于中性面D.线圈中最大磁通量为Wb
7.图为“观察电容器的充、放电现象”的实验电路,实验中先把开关S接1,电表示数稳定后,迅速把开关S接2,继续观察两表示数,下列能正确反映此过程的图像是( )
A.B.
C.D.
二、单选题
8.水平圆形导体环置于竖直方向的匀强磁场中,规定如图甲所示导体环中电流的方向为正方向,磁场向上为正。磁感应强度B随时间t按图乙变化时,下列能正确表示导体环中感应电流变化情况的是( )
A.B.
C.D.
三、未知
9.用丝绸摩擦过的玻璃棒接触验电器的金属球,移走玻璃棒,验电器内的两片金属箔张开,稳定后如图.比较图中a、b、c、d四点电场强度和电势大小,下列说法正确的是( )
A.Ea
相关试卷
这是一份2025-2026学年江苏省苏州市高三上学期期初阳光调研物理试卷(无答案),共7页。试卷主要包含了未知,单选题等内容,欢迎下载使用。
这是一份2025-2026学年江苏省苏州市高二上学期期中阳光调研物理试卷(有答案),共14页。
这是一份江苏省苏州市2025-2026学年高三上学期期中阳光调研物理试题(含答案),文件包含江苏省苏州市2025-2026学年度上学期高三期中物理试卷docx、江苏省苏州市2025-2026学年高三上学期期中阳光调研物理试题含答案pdf、江苏省苏州市2025-2026学年度上学期高三期中物理试卷答案docx等3份试卷配套教学资源,其中试卷共20页, 欢迎下载使用。
相关试卷 更多
- 1.电子资料成功下载后不支持退换,如发现资料有内容错误问题请联系客服,如若属实,我们会补偿您的损失
- 2.压缩包下载后请先用软件解压,再使用对应软件打开;软件版本较低时请及时更新
- 3.资料下载成功后可在60天以内免费重复下载
免费领取教师福利 




.png)




