若您为此资料的原创作者,认为该资料内容侵犯了您的知识产权,请扫码添加我们的相关工作人员,我们尽可能的保护您的合法权益。

1/14

2/14

3/14
还剩11页未读, 继续阅读
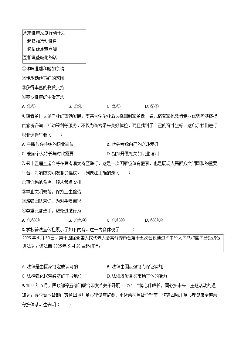
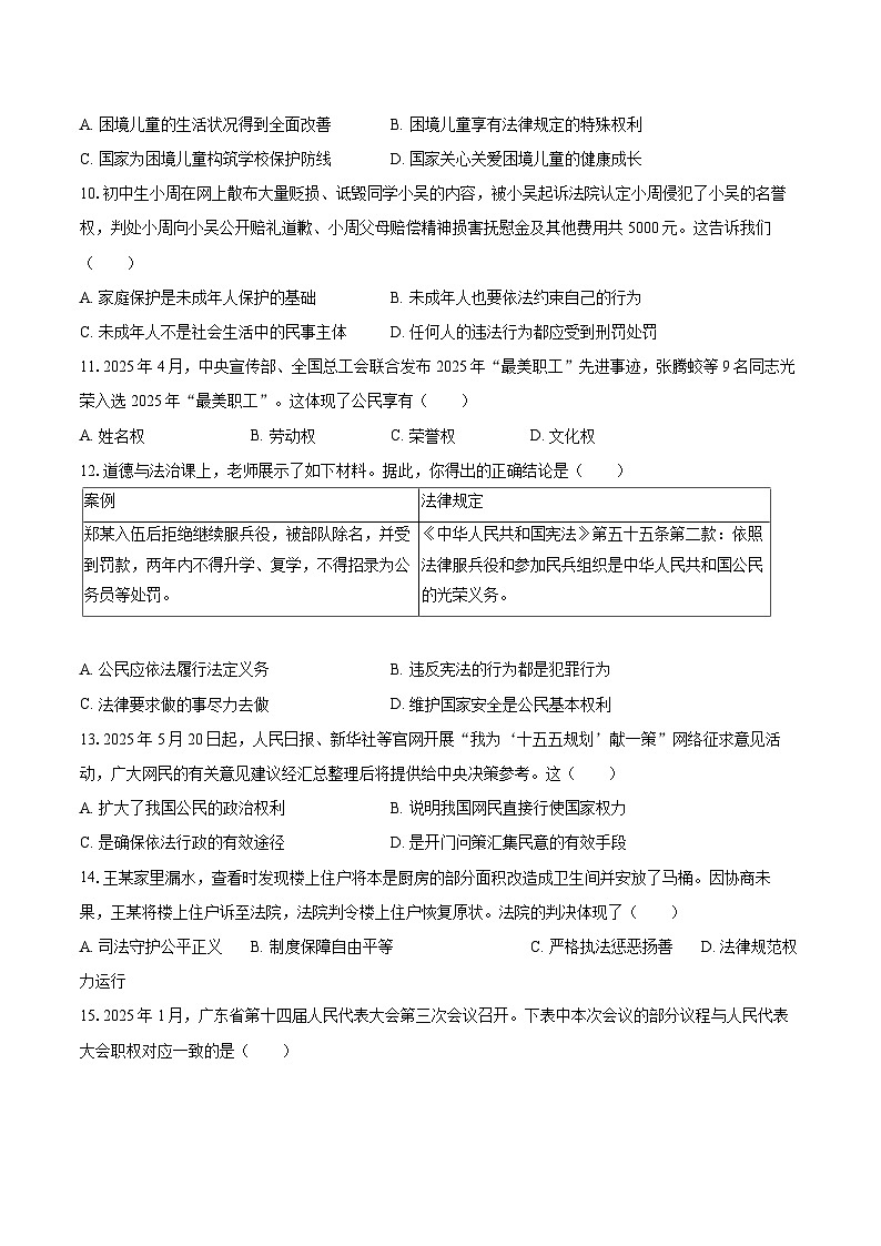
所属成套资源:2025年全国部分省直辖市中考道德与法治试卷真题合集(含详细答案解析)
成套系列资料,整套一键下载
2025年广东省中考道德与法治试卷(含详细答案解析)
展开相关试卷
2025年广东省中考道德与法治试卷(含详细答案解析):
这是一份2025年广东省中考道德与法治试卷(含详细答案解析),共14页。试卷主要包含了单项选择题,分析说明题等内容,欢迎下载使用。
2025年广东省中考道德与法治真题(附答案解析):
这是一份2025年广东省中考道德与法治真题(附答案解析),共18页。试卷主要包含了单选题,分析说明题等内容,欢迎下载使用。
2025年广东省中考道德与法治真题(解析卷):
这是一份2025年广东省中考道德与法治真题(解析卷),共34页。试卷主要包含了考生必须保持答题卡的整洁, 学校普法宣传栏展示了如下内容等内容,欢迎下载使用。
相关试卷 更多
资料下载及使用帮助
版权申诉
- 1.电子资料成功下载后不支持退换,如发现资料有内容错误问题请联系客服,如若属实,我们会补偿您的损失
- 2.压缩包下载后请先用软件解压,再使用对应软件打开;软件版本较低时请及时更新
- 3.资料下载成功后可在60天以内免费重复下载
版权申诉
免费领取教师福利 





.png)




