搜索
      上传资料 赚现金

      江西省萍乡市2024~2025学年高二上学期期中考试化学试题(含答案)

      • 711.15 KB
      • 2025-09-23 19:32:24
      • 51
      • 0
      • 牧童丶
      加入资料篮
      立即下载
      江西省萍乡市2024~2025学年高二上学期期中考试化学试题(含答案)第1页
      1/11
      江西省萍乡市2024~2025学年高二上学期期中考试化学试题(含答案)第2页
      2/11
      江西省萍乡市2024~2025学年高二上学期期中考试化学试题(含答案)第3页
      3/11
      还剩8页未读, 继续阅读

      江西省萍乡市2024~2025学年高二上学期期中考试化学试题(含答案)

      展开

      这是一份江西省萍乡市2024~2025学年高二上学期期中考试化学试题(含答案),共11页。试卷主要包含了单选题,解答题,填空题等内容,欢迎下载使用。
      1.从科技前沿到人类的日常生活,化学无处不在。下列说法不正确的是
      A.国产大型飞机用到的氮化硅陶瓷是新型无机非金属材料
      B.光化学烟雾、臭氧层空洞、白色污染的形成都与氮氧化合物有关
      C.漂粉精既可作棉麻织物漂白剂,又可用作环境的消毒剂
      D.粒子直径为的铁粉材料,不属于胶体
      2.增大下列过程的化学反应速率对人类有益的是
      A.氨的合成B.钢铁的腐蚀C.废旧电池的焚烧D.肉质食品的腐败
      3.冰融化成水的过程中焓变和熵变均正确的是
      A.,B.,
      C.,D.,
      4.下列溶液一定呈中性的是
      A.pH=7的溶液B.HS-不能大量存在的溶液
      C.c(H+)= c(OH-)的溶液D.能与Al(OH)3固体反应的溶液
      5.对于有气体参与的反应,下列条件改变能增大活化分子百分数并引起平衡移动的是
      A.增大反应物浓度B.升高温度
      C.增大气体反应体系的压强D.使用催化剂
      6.甲基丙烯酸甲酯是合成有机玻璃的单体。
      合成路线Ⅰ:① ;②。
      合成路线Ⅱ:。下列说法错误的是
      A.有机物中含有的官能团的名称为碳碳双键、羧基
      B.的结构式为
      C.属于不饱和烃,能发生加聚反应
      D.相比于合成路线Ⅰ,合成路线Ⅱ的优点是没有副产物,原料利用率高,对设备腐蚀性小
      7.下列应用与盐类水解无关的是
      A.氯化铵用作除锈剂
      B.明矾作净水剂
      C.用氯化铁溶液制氢氧化铁胶体
      D.盐酸用作除垢剂,除去水垢
      8.下列说法正确的是
      A.酸式滴定管用蒸馏水润洗后,不需要再用标准液润洗
      B.酸碱中和滴定时,待测液可盛放在锥形瓶中
      C.酸碱中和滴定时,碱性溶液应当盛装在酸式滴定管中
      D.用量筒量取稀硫酸时,应将残留在量筒中的稀硫酸用水洗涤并全部倾倒在同一容器中
      9.下列各组物质中,物质之间通过一步反应就能实现图示转化的是
      A.AB.BC.CD.D
      10.在同温同压下,下列各组热化学方程式中,ΔH1>ΔH2的是
      A.AB.BC.CD.D
      11.设为阿伏加德罗常数的值,下列说法正确的是
      A.常温下,溶液中,所含的的数目为
      B.常温下,由和组成的混合气体中,所含的原子总数为
      C.常温下,的盐酸中,所含的的数目为
      D.在某一密闭容器中,与足量的反应,生成的分子数为
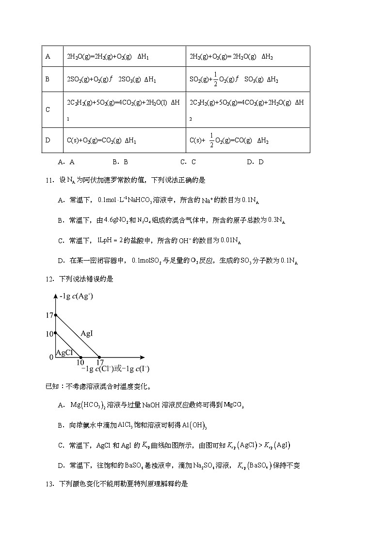
      12.下列说法错误的是
      已知:不考虑溶液混合时温度变化。
      A.溶液与过量NaOH溶液反应最终可得到
      B.向浓氨水中滴加饱和溶液可制得
      C.常温下,AgCl和AgI的曲线如图所示,由图可知
      D.常温下,往饱和的悬浊液中,滴加溶液,保持不变
      13.下列颜色变化不能用勒夏特列原理解释的是
      A.对于平衡体系,增大压强可使颜色变深
      B.对于平衡体系,加入,溶液逐渐变为蓝绿色
      C.对于平衡,加入溶液后黄色变深
      D.溴水中存在平衡,当加入溶液后,溶液颜色变浅
      14.常温下,0.2ml·L-1的HCOOH溶液,加水稀释过程中,溶液的pH变化如图所示,下列说法错误的是
      已知:①不考虑稀释过程中溶液体积和温度的变化;
      ②、、;
      ③,;
      ④电离度。
      A.
      B.HCOOH的电离度:
      C.HCOOH的电离方程式为
      D.往b点溶液中滴入溶液,可观察到有气泡产生
      二、解答题
      15.等质量的铁与过量的盐酸在不同的实验条件下进行反应。
      测得在不同时间(t)内产生气体体积(V)的数据如图所示。

      回答下列问题:
      (1)盐酸 (填“是电解质”“是非电解质”或“既不是电解质也不是非电解质”),原因为 。
      (2)该反应的化学方程式为 。
      (3)结合图像,由第1组和第2组实验数据可知,第1组实验中 (填“>”“”或“”“ 接触面积和物质的状态均相同,图中可判断出第1组反应速率大于第2组反应速率,故
      (4) 4 生成氢气的体积相同,接触面积和物质的状态均相同,第3组反应速率大于第4组反应速率,故,则消耗盐酸体积最多 浓度 接触面积
      16.(1)增大接触面积,加快浸取速率,提高原料利用率
      (2)>
      (3) +7 KSCN溶液
      (4)10-38.6
      (5) 溶液由无色变紫红色
      17.(1)
      (2) 反应未达到平衡,升高温度,反应速率加快(或反应正向进行的程度增大),的去除率升高 升高温度,催化剂活性降低,部分被氧化为,的去除率随温度升高而降低
      (3) 0.2
      (4) 酸性增强时,有效氯转化为和,它们的氧化性强于(或与的反应是气相反应,接触更充分) 7(7∼7.5之间均可)
      (5)
      18.(1)二
      (2)
      (3) Ⅰ
      (4)
      (5)3.95
      (6) 0.01 >选项
      物质转化关系
      a
      b
      c
      d
      A
      B
      NO
      C
      Na
      NaCl
      D
      S
      选项


      A
      2H2O(g)=2H2(g)+O2(g) ΔH1
      2H2(g)+O2(g)= 2H2O(g) ΔH2
      B
      2SO2(g)+O2(g)2SO3(g) ΔH1
      SO2(g)+O2(g)SO3(g) ΔH2
      C
      2C2H2(g)+5O2(g)=4CO2(g)+2H2O(l) ΔH1
      2C2H2(g)+5O2(g)=4CO2(g)+2H2O(g) ΔH2
      D
      C(s)+O2(g)=CO2(g) ΔH1
      C(s)+ O2(g)=CO(g) ΔH2
      组别
      对应曲线
      反应温度/℃
      铁的状态
      1
      35
      粉末状
      2
      3.2
      35
      粉末状
      3
      3.2
      35
      块状
      4
      35
      块状
      气态物质
      摩尔生成焓/
      0
      0
      91.3
      题号
      1
      2
      3
      4
      5
      6
      7
      8
      9
      10
      答案
      B
      A
      C
      C
      B
      A
      D
      B
      A
      A
      题号
      11
      12
      13
      14






      答案
      B
      A
      A
      B






      相关试卷

      江西省萍乡市2024~2025学年高二上学期期中考试化学试题(含答案):

      这是一份江西省萍乡市2024~2025学年高二上学期期中考试化学试题(含答案),共11页。试卷主要包含了单选题,解答题,填空题等内容,欢迎下载使用。

      江西省萍乡市2025-2026学年高二上学期期中考试 化学试题:

      这是一份江西省萍乡市2025-2026学年高二上学期期中考试 化学试题,共6页。

      江西省萍乡市2023-2024学年高二下学期4月期中考试化学试题(含答案):

      这是一份江西省萍乡市2023-2024学年高二下学期4月期中考试化学试题(含答案),共9页。试卷主要包含了对下列事实的解释不正确的是,为阿伏加德罗常数的值,下列有机物命名正确的是,下列说法正确的是,与在催化剂羟基磷灰石等内容,欢迎下载使用。

      资料下载及使用帮助
      版权申诉
      • 1.电子资料成功下载后不支持退换,如发现资料有内容错误问题请联系客服,如若属实,我们会补偿您的损失
      • 2.压缩包下载后请先用软件解压,再使用对应软件打开;软件版本较低时请及时更新
      • 3.资料下载成功后可在60天以内免费重复下载
      版权申诉
      若您为此资料的原创作者,认为该资料内容侵犯了您的知识产权,请扫码添加我们的相关工作人员,我们尽可能的保护您的合法权益。
      入驻教习网,可获得资源免费推广曝光,还可获得多重现金奖励,申请 精品资源制作, 工作室入驻。
      版权申诉二维码
      欢迎来到教习网
      • 900万优选资源,让备课更轻松
      • 600万优选试题,支持自由组卷
      • 高质量可编辑,日均更新2000+
      • 百万教师选择,专业更值得信赖
      微信扫码注册
      手机号注册
      手机号码

      手机号格式错误

      手机验证码 获取验证码 获取验证码

      手机验证码已经成功发送,5分钟内有效

      设置密码

      6-20个字符,数字、字母或符号

      注册即视为同意教习网「注册协议」「隐私条款」
      QQ注册
      手机号注册
      微信注册

      注册成功

      返回
      顶部
      学业水平 高考一轮 高考二轮 高考真题 精选专题 初中月考 教师福利
      添加客服微信 获取1对1服务
      微信扫描添加客服
      Baidu
      map