所属成套资源:江苏省苏州市2025-2026学年高三上学期期初阳光调研考试各学科试卷及答案
江苏省苏州市2025-2026学年高三上学期期初阳光调研考试地理试卷(PDF版附答案)
展开
这是一份江苏省苏州市2025-2026学年高三上学期期初阳光调研考试地理试卷(PDF版附答案),文件包含江苏省苏州市2026届高三阳光初期考试地理试卷pdf、高三地理参考答案docx等2份试卷配套教学资源,其中试卷共9页, 欢迎下载使用。
一、选择题(46 分)
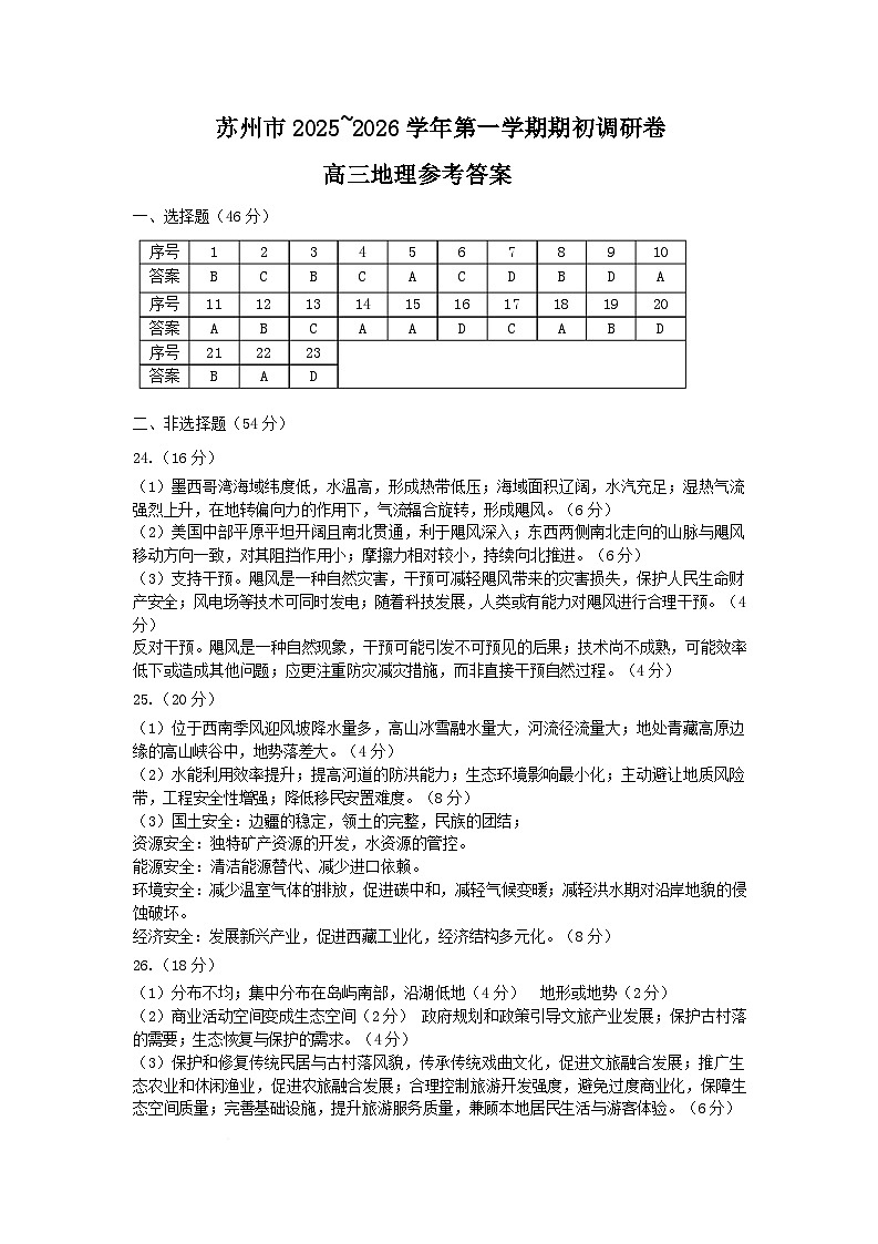
序号 1 2 3 4 5 6 7 8 9 10
答案 B C B C A C D B D A
序号 11 12 13 14 15 16 17 18 19 20
答案 A B C A A D C A B D
序号 21 22 23
答案 B A D
二、非选择题(54 分)
24.(16 分)
(1)墨西哥湾海域纬度低,水温高,形成热带低压;海域面积辽阔,水汽充足;湿热气流
强烈上升,在地转偏向力的作用下,气流辐合旋转,形成飓风。(6 分)
(2)美国中部平原平坦开阔且南北贯通,利于飓风深入;东西两侧南北走向的山脉与飓风
移动方向一致,对其阻挡作用小;摩擦力相对较小,持续向北推进。(6 分)
(3)支持干预。飓风是一种自然灾害,干预可减轻飓风带来的灾害损失,保护人民生命财
产安全;风电场等技术可同时发电;随着科技发展,人类或有能力对飓风进行合理干预。(4
分)
反对干预。飓风是一种自然现象,干预可能引发不可预见的后果;技术尚不成熟,可能效率
低下或造成其他问题;应更注重防灾减灾措施,而非直接干预自然过程。(4 分)
25.(20 分)
(1)位于西南季风迎风坡降水量多,高山冰雪融水量大,河流径流量大;地处青藏高原边
缘的高山峡谷中,地势落差大。(4 分)
(2)水能利用效率提升;提高河道的防洪能力;生态环境影响最小化;主动避让地质风险
带,工程安全性增强;降低移民安置难度。(8 分)
(3)国土安全:边疆的稳定,领土的完整,民族的团结;
资源安全:独特矿产资源的开发,水资源的管控。
能源安全:清洁能源替代、减少进口依赖。
环境安全:减少温室气体的排放,促进碳中和,减轻气候变暖;减轻洪水期对沿岸地貌的侵
蚀破坏。
经济安全:发展新兴产业,促进西藏工业化,经济结构多元化。(8 分)
26.(18 分)
(1)分布不均;集中分布在岛屿南部,沿湖低地(4 分) 地形或地势(2 分)
(2)商业活动空间变成生态空间(2 分) 政府规划和政策引导文旅产业发展;保护古村落
的需要;生态恢复与保护的需求。(4 分)
(3)保护和修复传统民居与古村落风貌,传承传统戏曲文化,促进文旅融合发展;推广生
态农业和休闲渔业,促进农旅融合发展;合理控制旅游开发强度,避免过度商业化,保障生
态空间质量;完善基础设施,提升旅游服务质量,兼顾本地居民生活与游客体验。(6 分)
相关试卷
这是一份江苏省苏州市2025-2026学年高三上学期期初阳光调研考试地理,共8页。
这是一份江苏省苏州市2025-2026学年高三上学期期初阳光调研考试地理含答案,文件包含江苏省苏州市2026届高三阳光初期考试地理试卷pdf、高三地理参考答案docx等2份试卷配套教学资源,其中试卷共9页, 欢迎下载使用。
这是一份江苏省苏州市2025-2026学年高三上学期开学9月阳光调研考试地理试题及答案,文件包含江苏省苏州市2026届高三阳光初期考试地理试卷pdf、高三地理参考答案pdf等2份试卷配套教学资源,其中试卷共9页, 欢迎下载使用。
相关试卷 更多
- 1.电子资料成功下载后不支持退换,如发现资料有内容错误问题请联系客服,如若属实,我们会补偿您的损失
- 2.压缩包下载后请先用软件解压,再使用对应软件打开;软件版本较低时请及时更新
- 3.资料下载成功后可在60天以内免费重复下载
免费领取教师福利

