搜索
      上传资料 赚现金

      2026届湖南省永州市第一中学高三上学期一模物理试题(解析版)

      • 2.8 MB
      • 2025-09-22 17:17:38
      • 67
      • 0
      • 高中知识题库
      加入资料篮
      立即下载
      2026届湖南省永州市第一中学高三上学期一模物理试题(解析版)第1页
      高清全屏预览
      1/20
      2026届湖南省永州市第一中学高三上学期一模物理试题(解析版)第2页
      高清全屏预览
      2/20
      2026届湖南省永州市第一中学高三上学期一模物理试题(解析版)第3页
      高清全屏预览
      3/20
      还剩17页未读, 继续阅读

      2026届湖南省永州市第一中学高三上学期一模物理试题(解析版)

      展开

      这是一份2026届湖南省永州市第一中学高三上学期一模物理试题(解析版),共20页。试卷主要包含了答题前,考生务必将自己的姓名,请将全部答案填写在答题卡上等内容,欢迎下载使用。
      温馨提示:
      1、本试卷满分100分,考试时间75分钟。
      2、答题前,考生务必将自己的姓名、准考证号填写在答题卡上,并按规定贴好条形码。
      3、请将全部答案填写在答题卡上。
      一、单选题(本题共6小题,每小题4分,共24分。在每小题给出的四个选项中,只有一项是符合题目要求的。将你认为正确的答案选出来填在答题卡的指定位置)
      1. 碳14是碳元素的一种具有放射性的同位素,被广泛应用于化学、医学、生物学及考古学等领域,某古生物化石中碳14在碳原子中所占的比例是现代生物中的。下列说法正确的是( )
      A. 碳14比它的同位素碳12多两个质子
      B. 碳14的比结合能大于它的同位素碳12
      C. 碳14发生衰变的核反应方程为
      D. 该古生物化石经历了16个半衰期
      【答案】C
      【解析】
      【详解】A.同位素的质子数相同,中子数不同,可知,碳14和碳12质子数相同,故A错误;
      B.根据题意可知,碳14有放射性,没有碳12稳定,原子核越稳定,比结合能越大,可知,碳14的比结合能小于它的同位素碳12,故B错误;
      C.根据质量数与电荷数守恒可知,碳14发生衰变的核反应方程为
      故C正确;
      D.根据半衰期的定义可知
      其中为半衰期,根据题意有
      则有
      可知经过4个半衰期,故D错误
      故选C。
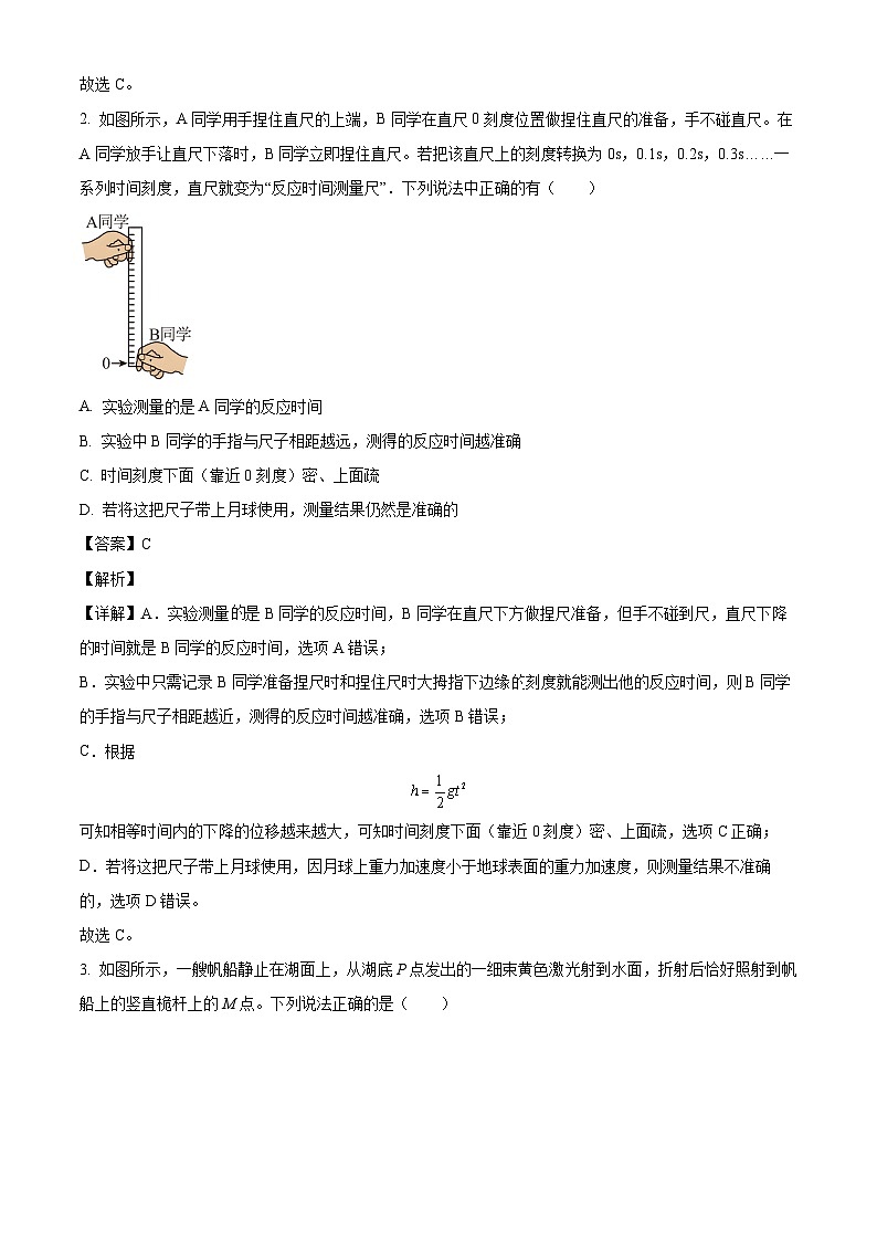
      2. 如图所示,A同学用手捏住直尺的上端,B同学在直尺0刻度位置做捏住直尺的准备,手不碰直尺。在A同学放手让直尺下落时,B同学立即捏住直尺。若把该直尺上的刻度转换为0s,0.1s,0.2s,0.3s……一系列时间刻度,直尺就变为“反应时间测量尺”.下列说法中正确的有( )

      A. 实验测量的是A同学的反应时间
      B. 实验中B同学的手指与尺子相距越远,测得的反应时间越准确
      C. 时间刻度下面(靠近0刻度)密、上面疏
      D. 若将这把尺子带上月球使用,测量结果仍然是准确的
      【答案】C
      【解析】
      【详解】A.实验测量是B同学的反应时间,B同学在直尺下方做捏尺准备,但手不碰到尺,直尺下降的时间就是B同学的反应时间,选项A错误;
      B.实验中只需记录B同学准备捏尺时和捏住尺时大拇指下边缘刻度就能测出他的反应时间,则B同学的手指与尺子相距越近,测得的反应时间越准确,选项B错误;
      C.根据
      可知相等时间内的下降的位移越来越大,可知时间刻度下面(靠近0刻度)密、上面疏,选项C正确;
      D.若将这把尺子带上月球使用,因月球上重力加速度小于地球表面的重力加速度,则测量结果不准确的,选项D错误。
      故选C。
      3. 如图所示,一艘帆船静止在湖面上,从湖底P点发出的一细束黄色激光射到水面,折射后恰好照射到帆船上的竖直桅杆上的M点。下列说法正确的是( )
      A. 黄光在水中的频率比在空气中的频率大
      B. 黄光在水中的速度比在空气中的速度大
      C. 若仅把黄光改成红光,则红光在水中传播的时间比黄光在水中传播的时间短
      D. 若仅把黄光改成红光,则红光可能射到N点
      【答案】C
      【解析】
      【详解】A.折射不改变光的频率,黄光在水中的频率和在空气中的频率相同,选项A错误;
      B.由可知,黄光在水中的速度比在空气中的速度小,选项B错误;
      C.黄光的频率比红光的频率大,则黄光在水中的折射率比红光的大,根据可知,黄光在水中传播的速度比红光在水中传播的速度小,红光在水中传播的时间比黄光在水中传播的时间短,选项C正确;
      D.红光的折射率比黄光的小,由折射定律有,可知红光在空气中的折射角小,将射到M点上方,选项D错误。
      故选C。
      4. 如图(a)所示,以地球球心为坐标原点,建立xOy平面直角坐标系,某人造卫星在xOy平面内绕地球做匀速圆周运动,运动方向如图中标注,其圆周运动轨迹与x轴交点为A。现从卫星经过A点开始计时,将人造卫星所受地球的万有引力沿x轴、y轴两个方向进行正交分解,得到沿x轴、y轴两个方向的分力,,其中随卫星运动时间t变化图像如图(b)所示,已知卫星质量为m,地球半径为R,地球表面重力加速度大小为g,忽略地球自转,则( )
      A. 该人造卫星圆周运动轨迹半径为2R
      B. 图(b)中
      C. 任何时刻均满足
      D. 该人造卫星的速度大小与地球第一宇宙速度大小之比为
      【答案】B
      【解析】
      【详解】物体在地面受万有引力等于重力,该人造卫星在A点时,所受万有引力为0.5mg,根据万有引力公式
      解得
      故A错误;
      B.物体在地面受万有引力等于重力
      据图可知中t1为半个周期
      根据万有引力提供向心力
      解得
      故B正确;
      C.卫星轨道为圆,、的合力即为万有引力,等于0时刻的,据图可知
      所以
      故C错误;
      D.该人造卫星速度大小与地球第一宇宙速度大小之比为
      地球第一宇宙速度
      该卫星

      解得该人造卫星的速度大小与地球第一宇宙速度大小之比为,故D错误。
      故选B。
      5. 如图所示,在墙角有一均匀柔软细绳,一端悬于天花板上的点,另一端悬于竖直墙壁上的点,平衡后最低点为点,测得段长度是段长度的两倍。细绳在端附近的切线与竖直墙壁的夹角为,在端附近的切线与水平天花板的夹角为。若,则的值为( )
      A. 2.0B. 3.6C. 4.0D. 5.4
      【答案】C
      【解析】
      【详解】设均匀柔软细绳的质量为,段长度是段长度的两倍,故段的质量为,段的质量为
      对段进行受力分析,设处的张力为,处的张力为,根据平衡条件,
      联立解得
      对段进行受力分析,根据平衡条件解得
      故选C。
      6. 如图所示,匝矩形导线框以角速度在磁感应强度为的匀强磁场中绕轴匀速转动,线框面积为,线框的电阻、电感均不计,外电路接有电阻、理想交流电流表和二极管D。二极管D具有单向导电性,即正向电阻为零,反向电阻无穷大下,列说法正确的是( )
      A. 图示位置电路中的电流达到最大值
      B. 两端电压的有效值
      C. 交流电流表的示数
      D. 一个周期内通过的电荷量
      【答案】C
      【解析】
      【详解】A.由题图可知,图示位置磁通量最大,磁通量的变化率为零,所以此时通过R的电流为零,故A错误;
      B.有题意可知,R两端的电压随时间的变化规律如图所示
      电动势的最大值为
      设电压的有效值为U,在一个周期内有
      解得
      故B错误;
      C.交流电流表的示数为电流的有效值即
      故C正确;
      D.在一个周期内,只有半个周期的时间有电流通过R,一个周期内通过R的电荷量为
      其中,
      解得
      故D错误。
      故选C。
      二、多选题(本题共4小题,每小题5分,共20分。在每小题给出的四个选项中,有多项符合题目要求。全部选对的得5分,选对但不全的得3分,有选错的得0分。将你认为正确的答案选出来填在答题卡的指定位置)
      7. 如图,在某介质中建立坐标系,位于的波源P产生的简谐横波沿着x轴正方向传播,时刻开始振动,时刻形成图中波形。下列说法正确的是( )
      A. 波源P的起振方向向下
      B. 若一观察者从处沿x轴负方向匀速运动,观察者接受到的此波频率小于波源频率
      C. 0~8s时间内,平衡位置位于的质点所走过的路程为12
      D. 若在处另有一波源Q产生波长为3m的简谐横波沿着x轴负方向传播,则在两列波相遇区域会产生干涉现象
      【答案】AC
      【解析】
      【详解】A.时,波传到了,如图所示,可知此时处的质点要向下振动,则波源P的起振方向向下,A正确;
      B.根据多普勒效应,一观察者从处沿x轴负方向匀速运动,观察者接受到的此波频率大于波源频率,B错误;
      C.依题意,由
      可得波速为
      由图可知波长为,由得
      振动从波源P传到,用时,则
      之后开始向下振动
      一个周期,振子振动,则0~8s时间内,平衡位置位于的质点所走过的路程为,C正确;
      D.同一介质中,波速相同,由可知波源Q与波源P的频率不同,则在两列波相遇区域不会产生干涉现象,D错误。
      故选AC。
      8. 某静电场中轴上电场强度随变化的关系如图所示,设轴正方向为电场强度的正方向。一带电荷量大小为的粒子从坐标原点沿轴正方向运动,结果粒子运动到处恰好速度变为零。假设粒子仅受电场力作用,和已知,则( )
      A. 粒子一定带正电
      B. 原点比处的电势高
      C. 粒子运动到时的动能为
      D. 粒子沿轴正方向运动过程中电势能先减小后增大
      【答案】AD
      【解析】
      【详解】A.如果粒子带负电,粒子在电场中先沿场强方向运动,后逆着场强方向运动,则一定先做减速运动后做加速运动,因此粒子在处的速度不可能为零,故粒子一定带正电,故正确;
      B.原点与处的电势差等于图像与坐标轴围成的面积,
      所以原点比处的电势低,故B错误;
      C.粒子从开始到的过程,由动能定理得
      从原点到处由动能定理
      解得,故C错误;
      D.粒子向右运动的过程中,电场力先做正功后做负功,因此电势能先减小后增大,故D正确。
      故选AD。
      9. 如图所示,两平行金属轨道间距为L,与水平方向夹角为,轨道电阻不计,垂直轨道放置两根质量分别为m和的金属棒,有效阻值分别为R和,金属棒与轨道间的动摩擦因数均为。整个装置处在垂直轨道向下的匀强磁场中,磁感应强度大小为B。给a棒一个沿轨道向下的初速度,同时b棒由静止释放,两金属棒与轨道间接触始终良好。已知金属棒间的距离足够大,,,下列说法正确的是( )
      A. a棒的加速度先减小后增大,两棒间距一直减小
      B. b棒开始运动时的加速度大小为
      C. 整个过程中a棒产生的焦耳热为
      D. 两棒间距的变化量为
      【答案】BD
      【解析】
      【详解】A.根据题意可知对棒有
      则棒的合力均为其所受的安培力,a棒的初速度沿轨道向下,由右手定则可知电流为逆时针方向,由左手定则可知,a棒受到沿轨道向上的安培力而做减速运动,b棒受到沿轨道向下的安培力而做加速运动,而
      可知减小,当时加速度为零,之后两棒做匀速运动,根据牛顿第二定律可知,a棒先做加速度减小的减速运动后做匀速运动,两棒间的距离先减小后不变,故A错误;
      B.开始时a棒切割磁感线产生的感应电动势,根据闭合电路欧姆定律可知,回路中的电流
      金属棒b受到的安培力
      根据牛顿第二定律有
      解得
      故B正确;
      C.两棒组成的系统沿轨道方向所受合力为零,则两棒组成的系统动量守恒,最终达到共同速度v,根据动量守恒定律有
      设整个过程产生的焦耳热为Q,根据能量守恒定律有
      根据串联电路特点可知a棒产生的焦耳热为
      解得
      故C错误;
      D.根据法拉第电磁感应定律可知回路产生的平均感应电动势为
      根据闭合电路欧姆定律可知,回路中的平均电流为
      对b棒应用动量定理有
      联立解得
      故D正确。
      故选BD。
      10. 如图所示,质量的滑块B静止放置于光滑平台上,B的左端固定一轻质弹簧。平台右侧有一质量的小车C,其上表面与平台等高,小车与水平面间的摩擦不计。光滑圆弧轨道半径,连线与竖直方向夹角为60°,另一与B完全相同的滑块A从点由静止开始沿圆弧下滑。滑块A滑至平台上挤压弹簧,弹簧恢复原长后滑块B离开平台滑上小车C且恰好未滑落,滑块B与小车C之间的动摩擦因数,滑块A、B可视为质点,重力加速度。下列说法正确的是( )
      A. 滑块A刚到平台上的速度大小为3m/s
      B. 该过程中弹簧弹性势能的最大值为5J
      C. 该过程中由于摩擦产生的热量为8J
      D. 小车C的长度为0.6m
      【答案】AD
      【解析】
      【详解】A.滑块A沿圆弧下滑过程中,由动能定理可得
      解得滑块A刚到平台上的速度大小
      故A正确;
      B.当滑块AB共速时,弹簧弹性势能最大,此时由动量守恒定律和能量守恒得,
      联立以上两式得
      故B错误;
      CD.两滑块与弹簧作用的过程中,由动量守恒定律和能量守恒得,
      联立以上两式解得
      由题意可知,滑块B滑到小车C的右端时,两物体恰好共速,由动量守恒定律可得
      解得
      由能量守恒可知,由于摩擦产生的热量

      可得,小车C的长度
      故C错误,D正确。
      故选AD。
      三、实验题(本题共2小题,每空2分,共14分。将答案填在答题卡的指定位置)
      11. 图甲为验证牛顿第二定律的实验装置示意图,图中砝码和小桶的质量为m,打点计时器所接电源的频率为50Hz。某小组同学保持木块质量M不变,探究加速度a与合力F的关系。某次实验的纸带如图乙所示,每5个点取一个计数点,则木块的加速度a=_________m/s2。但该组同学由于疏忽没有平衡摩擦力f(带滑轮的长木板水平),得到a-F图象如图丙所示。则木块与木板间的动摩擦因数μ=___________,图象后段出现弯曲的原因是_____________________。(g=10m/s2,计算结果均保留2位小数)
      【答案】 ①. 0.42 ②. 0.1 ③. 不再满足砝码桶和砝码总质量
      【解析】
      【详解】[1]木块的加速度
      [2]该组同学由于疏忽没有平衡摩擦力f(带滑轮的长木板水平),则
      可得
      由a-F图象可得
      解得木块与木板间的动摩擦因数
      μ=0.1
      [3]当满足砝码桶和砝码总质量远小于木块的质量时可认为砝码桶和砝码总重力近似等于木块的牵引力,则当砝码和小桶的质量不断增加,不再满足砝码桶和砝码总质量时,木块的牵引力与砝码和小桶的总重力出现偏差,则使得图象后段出现弯曲。
      12. 某兴趣小组测量一节干电池的电动势和内阻。
      (1)(单选)首先考虑用多用电表直接测量干电池的电动势和内阻,但是多用电表___________
      A. 可以粗测电动势,不能粗测内阻
      B. 可以粗测内阻,不能粗测电动势
      C. 可以粗测电动势和内阻
      D. 既不可粗测电动势,也不可粗测内阻
      (2)然后,某同学从实验室找到以下器材:
      A.量程0-3V-15V的电压表,内阻约为或
      B.量程的电流表,内阻约为或
      C.滑动变阻器
      D.滑动变阻器
      E.开关、导线若干

      ①连接电路如图(a)所示,点应连接在___________(选填“A”、“B”或“C”)点;
      ②为了实验操作方便读数准确,滑动变阻器应选择___________(选填“”或“”)。
      (3)为更准确测量干电池电动势和内阻,某同学设计了如图(b)所示的电路,闭合开关,将开关接在端,调节电阻箱的阻值,记录多个电压表和电流表的示数,作出图线,如图(c)中图线1所示,图线1与轴和轴的截距分别为和。保持开关闭合,再将开关接在端,调节电阻箱的阻值,记录多组电压表和电流表的示数,作出图线。如图(c)中图线2所示,图线2与轴和轴的截距分别为和。从尽可能减小电表引起的系统误差的角度可得,电动势___________,内阻___________。(用、、、表示)
      【答案】(1)A (2) ①. B ②.
      (3) ①. ②.
      【解析】
      【小问1详解】
      多用电表电压挡内阻远大于电源内阻,所以用多用电表电压挡可以粗测电源电动势,而多用电表电流挡内阻与电源内阻相差不大,所以不能用多用电表电流挡粗测电源内阻,电源内阻太小,也不能用欧姆挡测量,故A选项符合题意。
      故选A。
      【小问2详解】
      [1]图(a)中,电压表在开关闭合之前测电源电动势,开关闭合之后测路端电压,所以P点应连接在B点。
      [2]电动势较小,为了电表大幅偏转,因选较小的滑动变阻器。
      小问3详解】
      [1][2]开关S2接在端a端,有
      当电流为零时,有
      开关S2接在端b端,有
      当电流为零时,有
      所以
      四、计算题(本题共3小题,共42分。解答应写出必要的文字说明、方程式和重要演算步骤,只写出最后答案的不能得分,有数值计算的题,答案中必须明确写出数值和单位)
      13. 2024年7月27日巴黎奥运会上,两名00后小将黄雨婷、盛李豪获得射击混合团体10米气步枪金牌,为中国队夺得首金!比赛用的气步枪是利用压缩空气推动弹丸的枪械,它的原理可简化如下图:将高压空气储存在气罐A中,撞击锤向前顶开气阀门K,压缩气体经细小通道进入枪膛B中,A、B中气体立即达到平衡且不向外界漏气,从而给弹丸强大作用力将其发射出去。已知枪膛B内为常压气体,压强为,体积为,气罐A储存的气体初始压强为,体积为,细小通道体积可忽略不计,不考虑温度的变化。求:
      (1)初始储存在气罐A中的气体,做等温变化在压强为时所对应的体积;
      (2)气阀门K打开瞬间枪膛B中的压强。
      【答案】(1)
      (2)
      【解析】
      【小问1详解】
      气体做等温变化
      解得
      【小问2详解】
      气体做等温变化,对A与B中气体整体分析得
      解得
      14. 如图,在直角坐标xOy平面内,存在半径为R的圆形匀强磁场区域,磁感应强度大小为B,方向垂直纸面向里,磁场边界与x、y轴分别相切于a、b两点,ac为圆形边界的直径。质量为m、电荷量为的带电粒子从b点以某一初速度沿平行于x轴方向射入磁场,粒子从a点垂直于x轴离开磁场,不计粒子重力。
      (1)求初速度;
      (2)若粒子以某一初速率在xOy平面内从b点沿各个方向射入磁场,粒子从a点射出磁场时离b点最远,求粒子初速率的大小;
      (3)若粒子以大小的速率在xOy平面内从b点沿各个方向射入磁场,求粒子在磁场中运动的最长时间。
      【答案】(1);(2);(3)
      【解析】
      【详解】(1)根据题意,设粒子在磁场中做圆周运动的半径为,则有
      由几何关系得
      解得
      (2)根据题意,设粒子在磁场中运动半径为,粒子运动轨迹如图所示
      则有
      由几何关系得
      解得
      (3)若粒子以大小的速度射入磁场,设粒子在磁场中运动半径为,粒子在磁场中运动时间最长时的运动轨迹如图
      则有
      解得
      由几何关系可得,圆弧所对圆心角为,则有

      解得
      15. 如图所示,半径的光滑半球静止于光滑水平桌面,在半球的顶端点有两个相同的小球,小球可看作质点,取重力加速度大小,刚开始小球用双手固定,点是球心,不计空气阻力。

      (1)如图1,现同时将两个小球以的水平初速度向外抛出,求两小球落地瞬间的水平距离(不考虑小球反弹);
      (2)如图2,现同时放开双手,求小球离开球面瞬间的速度大小;
      (3)如图3,若半球质量,小球质量,以初始球心位置为坐标中心,方向为轴正半轴,方向为轴正半轴建立坐标系,在点只放一个小球,由于轻微扰动,当其由静止向右运动时,求小球在半球球面上运动时的轨迹方程。
      【答案】(1)
      (2)
      (3)
      【解析】
      【小问1详解】
      对于其中的一个小球,水平方向有
      竖直方向有
      其中
      求得
      两小球落地瞬间的水平距离为
      【小问2详解】
      设小球离开球面瞬间小球与球心的连线与竖直方向的夹角为,在该过程中根据动能定理,有
      重力沿半径方向的分力提供向心力,有
      求得
      【小问3详解】
      设经过时间,小球水平方向的速度大小为,其坐标为,半球的速度大小为,水平方向的位移大小为,二者组成的系统水平方向动量守恒,有
      该式对小球在半球面上运动的任意时刻都成立,故
      根据几何关系,二者水平方向的位移大小之和满足
      以上两式联立,求得
      将代入,得

      相关试卷

      2026届湖南省永州市第一中学高三上学期一模物理试题(解析版):

      这是一份2026届湖南省永州市第一中学高三上学期一模物理试题(解析版),共20页。试卷主要包含了答题前,考生务必将自己的姓名,请将全部答案填写在答题卡上等内容,欢迎下载使用。

      2026届湖南省永州市第一中学高三上学期开学物理试题(解析版):

      这是一份2026届湖南省永州市第一中学高三上学期开学物理试题(解析版),共25页。试卷主要包含了请将全部答案填写在答题卡上等内容,欢迎下载使用。

      2024届湖南省永州市高三上学期第一次模拟考试物理试题(解析版):

      这是一份2024届湖南省永州市高三上学期第一次模拟考试物理试题(解析版),共20页。试卷主要包含了选择题,非选择题等内容,欢迎下载使用。

      资料下载及使用帮助
      版权申诉
      • 1.电子资料成功下载后不支持退换,如发现资料有内容错误问题请联系客服,如若属实,我们会补偿您的损失
      • 2.压缩包下载后请先用软件解压,再使用对应软件打开;软件版本较低时请及时更新
      • 3.资料下载成功后可在60天以内免费重复下载
      版权申诉
      若您为此资料的原创作者,认为该资料内容侵犯了您的知识产权,请扫码添加我们的相关工作人员,我们尽可能的保护您的合法权益。
      入驻教习网,可获得资源免费推广曝光,还可获得多重现金奖励,申请 精品资源制作, 工作室入驻。
      版权申诉二维码
      欢迎来到教习网
      • 900万优选资源,让备课更轻松
      • 600万优选试题,支持自由组卷
      • 高质量可编辑,日均更新2000+
      • 百万教师选择,专业更值得信赖
      微信扫码注册
      手机号注册
      手机号码

      手机号格式错误

      手机验证码 获取验证码 获取验证码

      手机验证码已经成功发送,5分钟内有效

      设置密码

      6-20个字符,数字、字母或符号

      注册即视为同意教习网「注册协议」「隐私条款」
      QQ注册
      手机号注册
      微信注册

      注册成功

      返回
      顶部
      学业水平 高考一轮 高考二轮 高考真题 精选专题 初中月考 教师福利
      添加客服微信 获取1对1服务
      微信扫描添加客服
      Baidu
      map