搜索
      上传资料 赚现金

      [精] 2026海口中学高三上学期9月月考试题生物PDF版含答案

      • 897.08 KB
      • 2025-09-20 05:52:45
      • 39
      • 0
      • 高三月考试卷
      加入资料篮
      立即下载
      查看完整配套(共2份)
      包含资料(2份) 收起列表
      试卷
      海南中学2026届高三年级第0次月考生物.docx
      预览
      答案
      月考0答案.pdf
      预览
      正在预览:海南中学2026届高三年级第0次月考生物.docx
      海南中学2026届高三年级第0次月考生物第1页
      高清全屏预览
      1/8
      海南中学2026届高三年级第0次月考生物第2页
      高清全屏预览
      2/8
      海南中学2026届高三年级第0次月考生物第3页
      高清全屏预览
      3/8
      月考0答案第1页
      高清全屏预览
      1/1
      还剩5页未读, 继续阅读

      2026海口中学高三上学期9月月考试题生物PDF版含答案

      展开

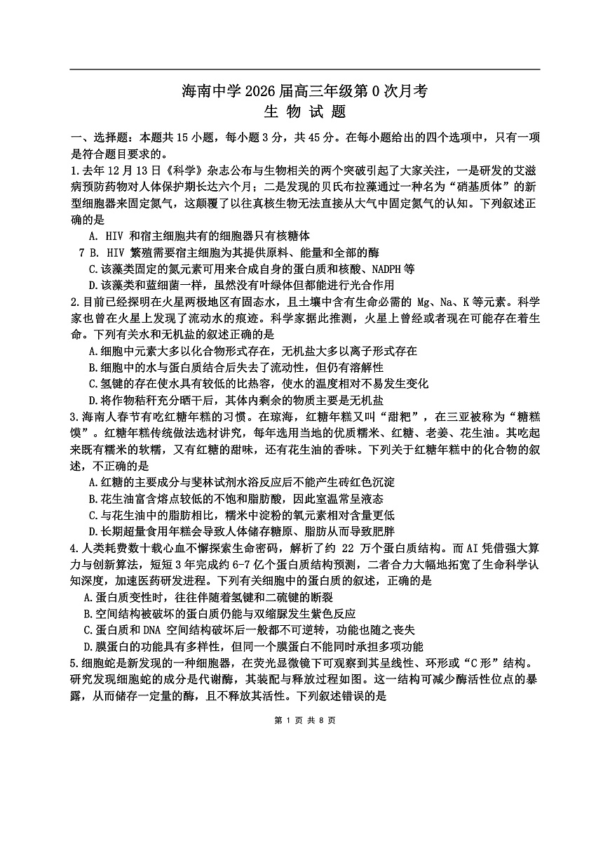
      海南中学2026届高三年级第0次月考生 物 试 题一、选择题:本题共15小题,每小题3分,共45分。在每小题给出的四个选项中,只有一项是符合题目要求的。1.去年12月13日《科学》杂志公布与生物相关的两个突破引起了大家关注,一是研发的艾滋病预防药物对人体保护期长达六个月;二是发现的贝氏布拉藻通过一种名为“硝基质体”的新型细胞器来固定氮气,这颠覆了以往真核生物无法直接从大气中固定氮气的认知。下列叙述正确的是A. HIV 和宿主细胞共有的细胞器只有核糖体7 B. HIV 繁殖需要宿主细胞为其提供原料、能量和全部的酶C.该藻类固定的氮元素可用来合成自身的蛋白质和核酸、NADPH等D.该藻类和蓝细菌一样,虽然没有叶绿体但都能进行光合作用2.目前已经探明在火星两极地区有固态水,且土壤中含有生命必需的 Mg、Na、K等元素。科学家也曾在火星上发现了流动水的痕迹。科学家据此推测,火星上曾经或者现在可能存在着生命。下列有关水和无机盐的叙述正确的是A.细胞中元素大多以化合物形式存在,无机盐大多以离子形式存在B.细胞中的水与蛋白质结合后失去了流动性,但仍有溶解性C.氢键的存在使水具有较低的比热容,使水的温度相对不易发生变化D.将作物秸秆充分晒干后,其体内剩余的物质主要是无机盐3.海南人春节有吃红糖年糕的习惯。在琼海,红糖年糕又叫“甜粑”,在三亚被称为“糖糕馍”。红糖年糕传统做法选材讲究,每年选用当地的优质糯米、红糖、老姜、花生油。其吃起来既有糯米的软糯,又有红糖的甜味,还有花生油的香味。下列关于红糖年糕中的化合物的叙述,不正确的是A.红糖的主要成分与斐林试剂水浴反应后不能产生砖红色沉淀B.花生油富含熔点较低的不饱和脂肪酸,因此室温常呈液态C.与花生油中的脂肪相比,糯米中淀粉的氧元素相对含量更低D.长期超量食用年糕会导致人体储存糖原、脂肪从而导致肥胖4.人类耗费数十载心血不懈探索生命密码,解析了约 22 万个蛋白质结构。而AI凭借强大算力与创新算法,短短3年完成约6-7亿个蛋白质结构预测,二者合力大幅地拓宽了生命科学认知深度,加速医药研发进程。下列有关细胞中的蛋白质的叙述,正确的是A.蛋白质变性时,往往伴随着氢键和二硫键的断裂B.空间结构被破坏的蛋白质仍能与双缩脲发生紫色反应C.蛋白质和DNA 空间结构破坏后一般都不可逆转,功能也随之丧失D.膜蛋白的功能具有多样性,但同一个膜蛋白不能同时承担多项功能5.细胞蛇是新发现的一种细胞器,在荧光显微镜下可观察到其呈线性、环形或“C形”结构。研究发现细胞蛇的成分是代谢酶,其装配与释放过程如图。这一结构可减少酶活性位点的暴露,从而储存一定量的酶,且不释放其活性。下列叙述错误的是第 1 页 共 8 页 A.细胞蛇、核糖体、中心体都是无膜的细胞器B.细胞蛇的装配必须经内质网和高尔基体的加工C.细胞蛇的装配和释放过程可调节胞内酶活性D.细胞蛇数量较多的细胞,代谢相对较弱6.科学家发现原生生物四膜虫细胞内 rRNA 前体可在有Mg²⁺、鸟苷但无蛋白质参与的情况下进行自我剪接。下列有关四膜虫的叙述正确的是A.四膜虫为单细胞真核生物,其rRNA的合成与核仁无关B.四膜虫的rRNA前体通过形成氢键即可实现自我剪接C.推测催化四膜虫 rRNA 前体剪接的酶化学本质为 RNAD.鸟苷的结构组成为一分子鸟嘌呤和一分子脱氧核糖7.过氧化物酶体是广泛分布于真核细胞中一种不含DNA 的细胞器,由内质网“出芽”生成,可通过分裂进行增殖,其内含有含有丰富的酶类。植物种子萌发时过氧化物酶体能降解储存在种子中的脂肪酸。下列有关说法正确的是A.过氧化物酶体和线粒体一样也是一种半自主性细胞器B.蓝细菌细胞内的过氧化物酶体也具有分解脂肪酸功能C.推测过氧化物酶体的膜蛋白和膜脂的合成过程有内质网参与D.过氧化物酶体分裂过程体现了生物膜的流动性,与降解功能无关8.我国科研团队在人造细胞内组装了多种关键酶、线粒体和肌动蛋白系统等,实现了“葡萄糖→丙酮酸→丙氨酸”转化。人造细胞内ATP 能驱动肌动蛋白聚合成蛋白质纤维,使细胞从球形变为椭球形。下列叙述正确的是A.丙氨酸是对人造细胞生命活动有重要作用的必需氨基酸B.葡萄糖生成丙酮酸的过程在线粒体基质中进行,不消耗O₂C.肌动蛋白聚合需要线粒体中葡萄糖发生氧化分解提供能量D.肌动蛋白参与形成细胞骨架,与人造细胞形态转变密切相关9.某科研工作者用物质的量浓度均为2mol/L的乙二醇溶液和蔗糖溶液分别处理紫色洋葱鳞片叶外表皮细胞,观察细胞质壁分离现象,得到其原生质体体积变化情况如图所示。下列相关叙述正确的是 A.0-60s,乙二醇溶液组和蔗糖溶液组细胞的吸水能力逐渐减弱B.120s时,蔗糖溶液组的细胞的细胞液浓度小于外界溶液的浓度C.在120s后,乙二醇组的细胞开始吸收乙二醇,导致其细胞液浓度增大D.240s时,将蔗糖溶液组的细胞置于清水中一定会发生复原现象10.多年生高等植物黑藻喜欢在光照充足的环境中生长,是生物学实验的良好材料。下列利用黑藻进行实验的相关叙述正确的是A.观察黑藻叶肉细胞的质壁分离时,制作装片的流程包括解离→漂洗→染色→制片B.用黑藻叶片进行色素的提取和分离实验,得到的色素带中条带最宽的是叶绿素aC.将黑藻置于NaHCO₃溶液中,通过不断改变光照强度并测量溶液中溶解氧含量来探究光照强度对光合作用的影响D.用电子显微镜观察黑藻叶肉细胞的叶绿体,可观察到中心体和大量的绿色基粒结构11.图示是同一个体含有的三种脂肪细胞。白色脂肪细胞(WAT)主要功能是能量储存,其含有一个大的脂滴,在寒冷或药物刺激下可以转化为米色脂肪细胞(BeAT)。米色脂肪细胞和棕色脂肪细胞(BAT)富含线粒体 (新生儿含量较多棕色脂肪细胞),它们主要功能是产热而非储能。下列相关说法正确的是A.胚胎干细胞分化形成三种脂肪细胞体现了细胞的全能性B.图示三种脂肪细胞所含的 DNA 含量不完全相同C.三种脂肪细胞中遗传信息的表达情况完全相同D.设法提高BeAT 含量应会比 BAT 的减肥效果更好12.动物细胞在细胞分裂过程中中心粒会“自我复制”而倍增,成为两组,如图1、图2所示。下列有关中心体复制的叙述,正确的是A.中心体由一对相互垂直的中心粒组成B.中心粒在有丝分裂的前期发生倍增C.中心体的复制可称为“半保留复制”D.一个细胞周期中中心粒会重复复制第 3 页 共 8 页 13.精细胞的形成过程如图所示,下列叙述错误的是A.①为原始生殖细胞经有丝分裂产生精原细胞的过程B.①②阶段均会进行染色体复制形成姐妹染色单体C.③过程着丝粒整齐排列在细胞的细胞板两侧D.①④阶段均存在着丝粒分裂、姐妹染色单体分离14.线粒体置换技术可用于预防母系线粒体遗传疾病。次级卵母细胞减数分裂Ⅱ中期(MII期)形成的纺锤体-染色体复合体(X)可用于该技术以获得正常个体,如图。下列说法正确的是A.胚胎的遗传物质来自三个亲本,患者携带的色盲基因仍可能遗传给胎儿B.重组次级卵母细胞可与获得能量后的精子完成受精作用C.通过该技术获得的胚胎的DNA一半来自患者,一半来自供体D.图示获得子代个体的生殖方式与动物克隆的生殖方式相同15.在2024年政府工作报告中,我国把生物经济中“生物智造”列为国民经济新增长引擎之一,发展生物经济离不开生物工程。以下关于生物工程的说法错误的是A.利用酵母菌发酵技术生产的单细胞蛋白作添加剂可提高动物饲料的品质B.理论上通过生物技术有望生产出供器官移植的、不会引起免疫排斥的猪器官C.利用植物细胞增殖的原理进行的细胞产物工厂化生产可不受气候因素限制D.利用正常造血干细胞移植到病人体内,可用于治疗肌萎缩侧索硬化,即渐冻症二、非选择题:本题共5小题,共55分。16. (11分)Piezo通道是依赖机械刺激(如压力、流体剪切力等)激活的阳离子(如Ca²⁺等)通道,该通道广泛存在于各种类型的哺乳动物细胞中。细胞膜上 Piezo通道的作用机理如图。 (1)细胞膜的基本支架为 。科学家发现 Piezo通道开放会使其周边的膜变弯曲,弯曲能放大 Piezo通道对膜张力变化的敏感性。该过程中膜张力对激活 Piezo通道的调节是 (填“正”或“负”)反馈。(2)在动物体血液中钙离子含量具有重要意义,若血液中钙离子含量过低,动物会出现 现象,这体现了无机盐具有 功能。(3)图中 Ca²⁺进入细胞的跨膜运输方式为 。从结构方面分析, Piezo通道开放后Ca²⁺能通过该通道的原因是 。(4)遗传性干瘪红细胞增多症患者的红细胞形态干瘪,易破裂。研究发现该病是基因突变造成干瘪红细胞 Piezo通道功能增强所致。请结合上图回答:①从物质跨膜运输的角度分析该症患者红细胞形态干瘪的原因可能是 。②科研人员希望能研发药物缓解该症患者红细胞干瘪、易破裂的情况,请根据上述原理推测药物可能的机理是 。17。 (10分)食品安全是关系到国计民生的大事。防疫站常利用“荧光素-荧光素酶生物发光法”对食品中细菌的含量进行检测,荧光素接受ATP 提供的能量后就被激活,在荧光素酶的催化作用下,荧光素与氧发生化学反应,形成氧化荧光素并且发出荧光。分析并回答相关问题:(1)在实际操作过程时,吸取含待测食物样品的样液加入至荧光分光光度计(测定荧光强度的仪器)样品室中的石英池内,并加入足量的 ,在适宜条件下进行反应后,记录 并计算ATP 含量,从而可测算出细菌数量;(2)根据发光强度进而测算出细菌数量的原理是 。(3)不同抑制剂对酶活性的影响不同,原理如图3、4所示。某科小组利用荧光素酶和抑制剂Ⅰ、Ⅱ进行了相关实验,结果如图1,已知抑制剂Ⅰ、Ⅱ分别属于图3、4中的其中一种。①综合上图及实验背景,请写出该实验的最佳研究课题: 。②结合图1 和图2分析,抑制剂Ⅰ属于 性抑制剂。③据图》分析,两种抑制剂降低酶促反应速率的原因分别是 。第 5 页 共 8 页 18. (12分)大棚种植的葡萄具有很高的经济价值。某科研团队对葡萄幼苗光合作用的生理过程进行了研究,图1为葡萄幼苗一个叶肉细胞中的光合电子传递链示意图,P680和P700分别表示光系统Ⅱ和光系统Ⅰ中两种特殊状态的叶绿素a。图2曲线是在光照充足,CO₂浓度适宜的条件下,测得大棚葡萄在5~25℃间光合作用强度和呼吸作用强度。回答下问题:(1)光系统Ⅰ、Ⅱ分布于叶绿体的 上。由图1可知光系统Ⅱ的功能是 (写出2 点即可)。(2)利用纸层析法分离P680和P700时,二者在层析液中的溶解度比叶黄素 。已知光合色素的浓度与其光吸收值成正比,当测定叶绿素含量时,应选择 (填“红光”或“蓝紫光”),原因是 。(3)温度处于图2的10℃时,葡萄植株光合作用消耗的CO₂来自于 。(4)为了探究葡萄植株生长的最适温度,在测出如图2所示实验结果的基础上,需进一步设计实验,请写出实验思路 。19. (9分)桥头富硒地瓜凭借天然富硒的特性以及独特的风味与卓越的品质,成为农产品中的佼佼者,澄迈县桥头镇也被喻为海南的“富硒之乡”。某研究团队准备从桥头镇的土壤中驯化筛选出能够富集硒的富硒酵母菌,从而生产含硒营养物质。如图为筛选流程,回答下列问题:(1)富硒酵母菌能够将土壤中的无机硒转化为 等小分子有机物,进而合成含硒的蛋白质等。培养酵母菌时,比较适合它的培养基为 (填下方选项字母)。A.马铃薯蔗糖培养基 B.伊红-亚甲蓝培养基C.刚果红培养基 D.牛肉膏蛋白胨培养基第 6 页 共 8 页 (2)进行菌种筛选时选择桥头镇采集的土壤的原因是 。为了达到驯化筛选的目的,驯化培养基中加入的物质X最可能是 (填下方选项字母)。A.维生素 B.亚硒酸钠溶液 C.琼脂 D.无菌水(3)研究发现,酵母菌的富硒能力与硒蛋白合成代谢有关。为了提高筛选出的酵母菌的富硒能力,该研究团队进一步从富硒普里斯特氏细菌中分离出硒蛋白合成的关键基因(Ct基因)并导入筛选菌种中。①在基本培养基中培养富硒普里斯特氏细菌,无需进行专门的DNA 提取,可以直接挑取菌落加入PCR反应体系中用以扩增目的基因,其原因是 。②现已知目的基因在基因工程菌中可稳定遗传,若要进一步了解基因工程菌富硒能力是否提高,需继续进行个体生物学水平的鉴定,具体的鉴定思路是 。20.(13分)大肠杆菌是发酵工程常用微生物,杂菌污染是导致大肠杆菌大规模发酵失败的重要原因。研究人员对大肠杆菌的营养代谢途径进行改造,使改造后的大肠杆菌工程菌能表达出甲酰胺酶与亚磷酸脱氢酶融合蛋白,该融合蛋白能分解甲酰胺产生氨作为氮源,分解亚磷酸盐成为磷酸盐作为磷源。可以通过控制培养基中的氮源和磷源种类实现高效抑制杂菌污染的目的。图1为构建表达甲酰胺酶与亚磷酸脱氢酶融合蛋白的大肠杆菌的过程。回答下列问题:第 7 页 共 8 页 (1)图1中,PCR体系①和PCR 体系②必须分开进行,其原因是 。将 PCR 体系①的产物与体系②的产物混合后,继续进行下一次PCR 反应。在该PCR 反应体系的复性阶段,互补配对的DNA单链能够相互结合,理论上有 种结合的可能。(2)应用限制酶 切割质粒pGEX,再将酶切得到的融合基因 for-linker-ptx与质粒相连, 构建pGEX-for-linker-ptx重组质粒。将酶连产物导入大肠杆菌克隆菌株DH5α后,可在含氨苄青霉素的培养基中挑选出成功导入 的DH 5α菌株。(3)从大肠杆菌DH 5α中提取质粒,用EcoRⅠ处理一定时间后进行电泳鉴定。得到图2所示电泳图谱。经测序后发现条带甲、乙的序列完全一致,且长度相同,但条带位置和形状却有差异,最可能的原因是 。为便于观察与检测,电泳时需要利用不同的染料或指示剂。如制备琼脂糖凝胶时需加入荧光染料,上样时在加样孔中需要加入溴酚蓝染料,推测能和DNA分子特异性结合的是 。溴酚蓝染料的作用是 。(4)将提取到的重组质粒导入大肠杆菌表达菌株BL21中,得到重组表达菌株BL21,收集菌体并加入到 的培养基中,继续培养得到重组大肠杆菌。迄今为止,在自然界中还没有发现能同时表达甲酰胺酶基因和亚磷酸脱氢酶基因的微生物。此种培养重组大肠杆菌的方法可以高效抑制杂菌污染的原因是 。第 8 页 共 8 页

      资料下载及使用帮助
      版权申诉
      • 1.电子资料成功下载后不支持退换,如发现资料有内容错误问题请联系客服,如若属实,我们会补偿您的损失
      • 2.压缩包下载后请先用软件解压,再使用对应软件打开;软件版本较低时请及时更新
      • 3.资料下载成功后可在60天以内免费重复下载
      版权申诉
      若您为此资料的原创作者,认为该资料内容侵犯了您的知识产权,请扫码添加我们的相关工作人员,我们尽可能的保护您的合法权益。
      入驻教习网,可获得资源免费推广曝光,还可获得多重现金奖励,申请 精品资源制作, 工作室入驻。
      版权申诉二维码
      欢迎来到教习网
      • 900万优选资源,让备课更轻松
      • 600万优选试题,支持自由组卷
      • 高质量可编辑,日均更新2000+
      • 百万教师选择,专业更值得信赖
      微信扫码注册
      手机号注册
      手机号码

      手机号格式错误

      手机验证码 获取验证码 获取验证码

      手机验证码已经成功发送,5分钟内有效

      设置密码

      6-20个字符,数字、字母或符号

      注册即视为同意教习网「注册协议」「隐私条款」
      QQ注册
      手机号注册
      微信注册

      注册成功

      返回
      顶部
      学业水平 高考一轮 高考二轮 高考真题 精选专题 初中月考 教师福利
      添加客服微信 获取1对1服务
      微信扫描添加客服
      Baidu
      map